Subtotal Nephrectomy Associated with a High-Phosphate Diet in Rats Mimics the Development of Calcified Aortic Valve Disease Associated with Chronic Renal Failure
Abstract
1. Introduction
2. Methods
2.1. Animals and Experimental Procedures
2.2. Blood and Renal Evaluations
2.3. Vascular Evaluations
2.4. Cardiac Evaluations
2.4.1. Left-Ventricular Systolic Function
2.4.2. Left-Ventricular Diastolic Function
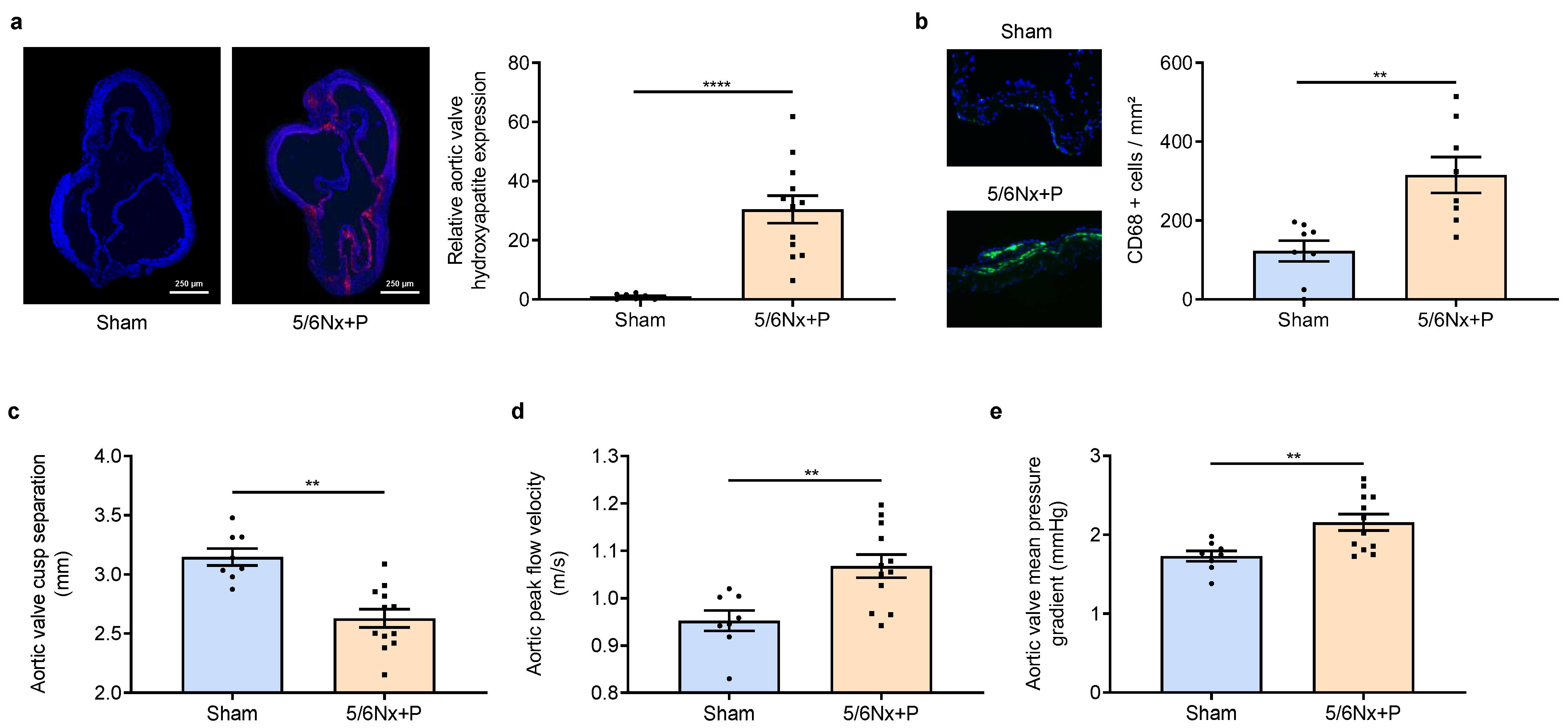
2.4.3. Aortic Valve Assessment
2.5. Statistics
3. Results
4. Discussion
Author Contributions
Funding
Institutional Review Board Statement
Informed Consent Statement
Data Availability Statement
Acknowledgments
Conflicts of Interest
References
- Jankowski, J.; Floege, J.; Fliser, D.; Böhm, M.; Marx, N. Cardiovascular Disease in Chronic Kidney Disease: Pathophysiological Insights and Therapeutic Options. Circulation 2021, 143, 1157–1172. [Google Scholar] [CrossRef] [PubMed]
- Lim, Y.J.; Sidor, N.A.; Tonial, N.C.; Che, A.; Urquhart, B.L. Uremic Toxins in the Progression of Chronic Kidney Disease and Cardiovascular Disease: Mechanisms and Therapeutic Targets. Toxins 2021, 13, 142. [Google Scholar] [CrossRef] [PubMed]
- Marwick, T.H.; Amann, K.; Bangalore, S.; Cavalcante, J.L.; Charytan, D.M.; Craig, J.C.; Gill, J.S.; Hlatky, M.A.; Jardine, A.G.; Landmesser, U.; et al. Chronic kidney disease and valvular heart disease: Conclusions from a Kidney Disease: Improving Global Outcomes (KDIGO) Controversies Conference. Kidney Int. 2019, 96, 836–849. [Google Scholar] [CrossRef] [PubMed]
- Shroff, G.; Bangalore, S.; Bhave, N.; Chang, T.; Garcia, S.; Mathew, R.; Rangaswami, J.; Ternacle, J.; Thourani, V.; Pibarot, P. American Heart Association Council on the Kidney in Cardiovascular Disease and Stroke Council. Evaluation and Management of Aortic Stenosis in Chronic Kidney Disease: A Scientific Statement from the American Heart Association. Circulation 2021, 143, e1088–e1114. [Google Scholar] [CrossRef] [PubMed]
- Miller, J.D.; Weiss, R.M.; Heistad, D.D. Calcific aortic valve stenosis: Methods, models, and mechanisms. Circ. Res. 2011, 108, 1392–1412. [Google Scholar] [CrossRef] [PubMed]
- Colleville, B.; Perzo, N.; Avinée, G.; Dumesnil, A.; Ziegler, F.; Billoir, P.; Eltchaninoff, H.; Richard, V.; Durand, E. Impact of high-fat diet and vitamin D3 supplementation on aortic stenosis establishment in waved-2 epidermal growth factor receptor mutant mice. J. Integr. Med. 2019, 17, 107–114. [Google Scholar] [CrossRef] [PubMed]
- Wang, L.; Tang, R.; Zhang, Y.; Liu, Z.; Chen, S.; Song, K.; Guo, Y.; Zhang, L.; Wang, X.; Wang, X.; et al. A Rat Model with Multivalve Calcification Induced by Subtotal Nephrectomy and High-Phosphorus Diet. Kidney Dis. 2020, 6, 346–354. [Google Scholar] [CrossRef] [PubMed]
- André, C.; Bennis, Y.; Titeca-Beauport, D.; Caillard, P.; Cluet, Y.; Kamel, S.; Choukroun, G.; Maizel, J.; Liabeuf, S.; Bodeau, S. Two rapid, accurate liquid chromatography tandem mass spectrometry methods for the quantification of seven uremic toxins: An application for describing their accumulation kinetic profile in a context of acute kidney injury. J. Chromatogr. B Analyt. Technol. Biomed. Life Sci. 2020, 1152, 122234. [Google Scholar] [CrossRef] [PubMed]
- Schock-Kusch, D.; Sadick, M.; Henninger, N.; Kraenzlin, B.; Claus, G.; Kloetzer, H.M.; Weiss, C.; Pill, J.; Gretz, N. Transcutaneous measurement of glomerular filtration rate using FITC-sinistrin in rats. Nephrol. Dial. Transpl. 2009, 24, 2997–3001. [Google Scholar] [CrossRef] [PubMed]
- Merabet, N.; Bellien, J.; Glevarec, E.; Nicol, L.; Lucas, D.; Remy-Jouet, I.; Bounoure, F.; Dreano, Y.; Wecker, D.; Thuillez, C.; et al. Soluble epoxide hydrolase inhibition improves myocardial perfusion and function in experimental heart failure. J. Mol. Cell Cardiol. 2012, 52, 660–666. [Google Scholar] [CrossRef] [PubMed]
- Varennes, O.; Mentaverri, R.; Duflot, T.; Kauffenstein, G.; Objois, T.; Lenglet, G.; Avondo, C.; Morisseau, C.; Brazier, M.; Kamel, S.; et al. The Metabolism of Epoxyeicosatrienoic Acids by Soluble Epoxide Hydrolase Is Protective against the Development of Vascular Calcification. Int. J. Mol. Sci. 2020, 21, 4313. [Google Scholar] [CrossRef] [PubMed]
- Mary, A.; Objois, T.; Brazier, M.; Bennis, Y.; Boudot, C.; Lenglet, G.; Paccou, J.; Bugnicourt, J.M.; Choukroun, G.; Drueke, T.B.; et al. Decreased monocyte calcium sensing receptor expression in patients with chronic kidney disease is associated with impaired monocyte ability to reduce vascular calcification. Kidney Int. 2021, 99, 1382–1391. [Google Scholar] [CrossRef] [PubMed]
- Di Lullo, L.; Gorini, A.; Russo, D.; Santoboni, A.; Ronco, C. Left Ventricular Hypertrophy in Chronic Kidney Disease Patients: From Pathophysiology to Treatment. Cardiorenal. Med. 2015, 5, 254–266. [Google Scholar] [CrossRef] [PubMed]




| Parameters | Sham n = 8 | 5/6Nx + P n = 11 or 12 | p-Value |
|---|---|---|---|
| Blood hematological parameters (at 11 weeks post-surgery) | |||
| Leukocytes, × 109/L | 6.51 ± 0.46 | 5.78 ± 0.53 | 0.3655 |
| Erythrocytes, × 1012/L | 9.2 ± 0.19 | 6.09 ± 0.41 | <0.0001 |
| Hematocrit, % | 0.49 ± 0.01 | 0.35 ± 0.02 | 0.0006 |
| Hemoglobin, g/dL | 14.99 ± 0.32 | 10.63 ± 0.69 | 0.0003 |
| Plasma biochemical parameters (at 11 weeks post-surgery) | |||
| Sodium, mmol/L | 142.3 ± 0.7 | 142.5 ± 1.1 | 0.8855 |
| Potassium, mmol/L | 3.87 ± 0.28 | 4.49 ± 0.12 | 0.0399 |
| Calcium, mmol/L | 2.42 ± 0.07 | 2.25 ± 0.09 | 0.1940 |
| Phosphorus, mmol/L | 1.72 ± 0.08 | 2.06 ± 0.29 | 0.3407 |
| Calcium-phosphorus product | 4.15 ± 0.18 | 4.41 ± 0.44 | 0.6417 |
| Proteins, g/dL | 5.53 ± 0.09 | 5.32 ± 0.05 | 0.0377 |
| 24 h urine biochemical parameters (at 9 weeks post-surgery) | |||
| Creatinine, mmol/L | 7.05 ± 0.83 | 2.53 ± 0.18 | <0.0001 |
| Sodium-to-creatinine ratio | 7.4 ± 0.34 | 25.6 ± 1.27 | <0.0001 |
| Potassium-to-creatinine ratio | 30.4 ± 0.6 | 60.5 ± 1.9 | <0.0001 |
| Calcium-to-creatinine ratio | 0.11 ± 0.01 | 0.30 ± 0.03 | 0.0005 |
| Phosphorus-to-creatinine ratio | 0.45 ± 0.14 | 30.71 ± 1.18 | <0.0001 |
| Albumin-to-creatinine ratio, mg/mmol | 275 ± 26 | 583 ± 105 | 0.011 |
| Sham n = 8 | 5/6Nx + P n = 12 | p-Value | |
|---|---|---|---|
| Indoxyl sulfate (mg/L) | 0.23 ± 0.05 | 10.73 ± 1.98 | 0.0004 |
| Paracresyl sulfate (mg/L) | 0.04 ± 0.01 | 8.23 ± 1.19 | <0.0001 |
| Indole acetic acid (mg/L) | 0.18 ± 0.02 | 0.45 ± 0.05 | 0.0002 |
| Triethylamine oxide (mg/L) | 0.11 ± 0.02 | 1.65 ± 0.33 | 0.016 |
| Hippuric acid (mg/L) | 2.11 ± 0.16 | 8.23 ± 1.19 | 0.0006 |
Disclaimer/Publisher’s Note: The statements, opinions and data contained in all publications are solely those of the individual author(s) and contributor(s) and not of MDPI and/or the editor(s). MDPI and/or the editor(s) disclaim responsibility for any injury to people or property resulting from any ideas, methods, instructions or products referred to in the content. |
© 2023 by the authors. Licensee MDPI, Basel, Switzerland. This article is an open access article distributed under the terms and conditions of the Creative Commons Attribution (CC BY) license (https://creativecommons.org/licenses/by/4.0/).
Share and Cite
Messaoudi, H.; Levesque, T.; Perzo, N.; Berg, E.; Feugray, G.; Dumesnil, A.; Brunel, V.; Guerrot, D.; Eltchaninoff, H.; Richard, V.; et al. Subtotal Nephrectomy Associated with a High-Phosphate Diet in Rats Mimics the Development of Calcified Aortic Valve Disease Associated with Chronic Renal Failure. J. Clin. Med. 2023, 12, 1539. https://doi.org/10.3390/jcm12041539
Messaoudi H, Levesque T, Perzo N, Berg E, Feugray G, Dumesnil A, Brunel V, Guerrot D, Eltchaninoff H, Richard V, et al. Subtotal Nephrectomy Associated with a High-Phosphate Diet in Rats Mimics the Development of Calcified Aortic Valve Disease Associated with Chronic Renal Failure. Journal of Clinical Medicine. 2023; 12(4):1539. https://doi.org/10.3390/jcm12041539
Chicago/Turabian StyleMessaoudi, Hind, Thomas Levesque, Nicolas Perzo, Elodie Berg, Guillaume Feugray, Anaïs Dumesnil, Valéry Brunel, Dominique Guerrot, Hélène Eltchaninoff, Vincent Richard, and et al. 2023. "Subtotal Nephrectomy Associated with a High-Phosphate Diet in Rats Mimics the Development of Calcified Aortic Valve Disease Associated with Chronic Renal Failure" Journal of Clinical Medicine 12, no. 4: 1539. https://doi.org/10.3390/jcm12041539
APA StyleMessaoudi, H., Levesque, T., Perzo, N., Berg, E., Feugray, G., Dumesnil, A., Brunel, V., Guerrot, D., Eltchaninoff, H., Richard, V., Kamel, S., Durand, E., Bennis, Y., & Bellien, J. (2023). Subtotal Nephrectomy Associated with a High-Phosphate Diet in Rats Mimics the Development of Calcified Aortic Valve Disease Associated with Chronic Renal Failure. Journal of Clinical Medicine, 12(4), 1539. https://doi.org/10.3390/jcm12041539

