Circulating HHIP Levels in Women with Insulin Resistance and PCOS: Effects of Physical Activity, Cold Stimulation and Anti-Diabetic Drug Therapy
Abstract
1. Introduction
2. Materials and Methods
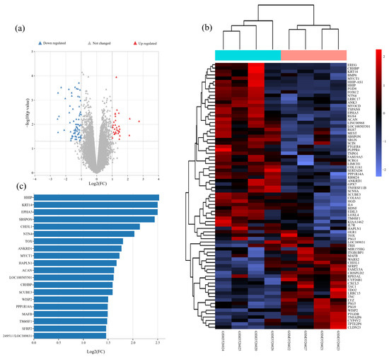
2.1. Bioinformatic Analysis
2.2. Study Population and Anthropological Examination
2.3. Oral Glucose Tolerance Test (OGTT), Biochemical Parameters, and Sex Hormones Determination
2.4. Euglycemic-Hyperinsulinemic Clamp Experiment (EHC)
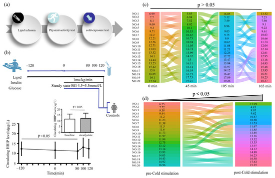
2.5. Lipid Infusion Combined with EHCs
2.6. Exercise Intervention Study
2.7. Cold-Exposure Procedure
2.8. GLP-1RA, Metformin and Thiazolidinedione Intervention Study
2.9. HHIP and Adiponectin (Adipoq) Measurements
2.10. Calculation and Statistical Analysis
3. Results
3.1. Bioinformatics Data Analysis
3.2. Clinical, Hormonal and Metabolic Parameters in the Study Population
3.3. Circulating HHIP and Adipoq Levels and the Association of HHIP with Other Indicators in the Study Population
3.4. Alteration of Circulating HHIP Levels during OGTT and EHC Experiments
3.5. Effect of Lipid-Induced IR, Physical Activity and Cold-Exposure Test on Circulating HHIP Levels In Vivo
3.6. Effects of Antidiabetic Drug on Circulating HHIP Levels and Other Indicators Pre- and Post-Treatment
4. Discussion
5. Conclusions
Supplementary Materials
Author Contributions
Funding
Institutional Review Board Statement
Informed Consent Statement
Data Availability Statement
Acknowledgments
Conflicts of Interest
References
- Diamanti-Kandarakis, E.; Kouli, C.R.; Bergiele, A.T.; Filandra, F.A.; Tsianateli, T.C.; Spina, G.G.; Zapanti, E.D.; Bartzis, M.I. A survey of the polycystic ovary syndrome in the Greek island of Lesbos: Hormonal and metabolic profile. J. Clin. Endocrinol. Metab. 1999, 84, 4006–4011. [Google Scholar] [CrossRef]
- Carmina, E.; Lobo, R.A. Use of fasting blood to assess the prevalence of insulin resistance in women with polycystic ovary syndrome. Fertil. Steril. 2004, 82, 661–665. [Google Scholar] [CrossRef] [PubMed]
- Asunción, M.; Calvo, R.M.; San Millán, J.L.; Sancho, J.; Avila, S.; Escobar-Morreale, H.F. A prospective study of the prevalence of the polycystic ovary syndrome in unselected Caucasian women from Spain. J. Clin. Endocrinol. Metab. 2000, 85, 2434–2438. [Google Scholar] [CrossRef]
- Azziz, R.; Carmina, E.; Dewailly, D.; Diamanti-Kandarakis, E.; Escobar-Morreale, H.F.; Futterweit, W.; Janssen, O.E.; Legro, R.S.; Norman, R.J.; Taylor, A.E.; et al. Positions statement: Criteria for defining polycystic ovary syndrome as a predominantly hyperandrogenic syndrome: An Androgen Excess Society guideline. J. Clin. Endocrinol. Metab. 2006, 91, 4237–4245. [Google Scholar] [CrossRef] [PubMed]
- Ehrmann, D.A. Polycystic ovary syndrome. N. Engl. J. Med. 2005, 352, 1223–1236. [Google Scholar] [CrossRef] [PubMed]
- Coviello, A.D.; Legro, R.S.; Dunaif, A. Adolescent girls with polycystic ovary syndrome have an increased risk of the metabolic syndrome associated with increasing androgen levels independent of obesity and insulin resistance. J. Clin. Endocrinol. Metab. 2006, 91, 492–497. [Google Scholar] [CrossRef]
- Thomas, M.K.; Lee, J.H.; Rastalsky, N.; Habener, J.F. Hedgehog signaling regulation of homeodomain protein islet duodenum homeobox-1 expression in pancreatic beta-cells. Endocrinology 2001, 142, 1033–1040. [Google Scholar] [CrossRef]
- Kawahira, H.; Ma, N.H.; Tzanakakis, E.S.; McMahon, A.P.; Chuang, P.T.; Hebrok, M. Combined activities of hedgehog signaling inhibitors regulate pancreas development. Development 2003, 130, 4871–4879. [Google Scholar] [CrossRef]
- Chuang, P.T.; McMahon, A.P. Vertebrate Hedgehog signalling modulated by induction of a Hedgehog-binding protein. Nature 1999, 397, 617–621. [Google Scholar] [CrossRef]
- Bishop, B.; Aricescu, A.R.; Harlos, K.; O’Callaghan, C.A.; Jones, E.Y.; Siebold, C. Structural insights into hedgehog ligand sequestration by the human hedgehog-interacting protein HHIP. Nat. Struct. Mol. Biol. 2009, 16, 698–703. [Google Scholar] [CrossRef]
- Bosanac, I.; Maun, H.R.; Scales, S.J.; Wen, X.; Lingel, A.; Bazan, J.F.; de Sauvage, F.J.; Hymowitz, S.G.; Lazarus, R.A. The structure of SHH in complex with HHIP reveals a recognition role for the Shh pseudo active site in signaling. Nat. Struct. Mol. Biol. 2009, 16, 691–697. [Google Scholar] [CrossRef]
- Coulombe, J.; Traiffort, E.; Loulier, K.; Faure, H.; Ruat, M. Hedgehog interacting protein in the mature brain: Membrane-associated and soluble forms. Mol. Cell. Neurosci. 2004, 25, 323–333. [Google Scholar] [CrossRef]
- Holtz, A.M.; Griffiths, S.C.; Davis, S.J.; Bishop, B.; Siebold, C.; Allen, B.L. Secreted HHIP1 interacts with heparan sulfate and regulates Hedgehog ligand localization and function. J. Cell Biol. 2015, 209, 739–757. [Google Scholar] [CrossRef]
- Kwong, L.; Bijlsma, M.F.; Roelink, H. Shh-mediated degradation of Hhip allows cell autonomous and non-cell autonomous Shh signalling. Nat. Commun. 2014, 5, 4849. [Google Scholar] [CrossRef]
- Chuang, P.T.; Kawcak, T.; McMahon, A.P. Feedback control of mammalian Hedgehog signaling by the Hedgehog-binding protein, Hip1, modulates Fgf signaling during branching morphogenesis of the lung. Genes Dev. 2003, 17, 342–347. [Google Scholar] [CrossRef]
- Lao, T.; Jiang, Z.; Yun, J.; Qiu, W.; Guo, F.; Huang, C.; Mancini, J.D.; Gupta, K.; Laucho-Contreras, M.E.; Naing, Z.Z.; et al. Hhip haploinsufficiency sensitizes mice to age-related emphysema. Proc. Natl. Acad. Sci. USA 2016, 113, E4681–E4687. [Google Scholar] [CrossRef]
- Ochi, H.; Pearson, B.J.; Chuang, P.T.; Hammerschmidt, M.; Westerfield, M. Hhip regulates zebrafish muscle development by both sequestering Hedgehog and modulating localization of Smoothened. Dev. Biol. 2006, 297, 127–140. [Google Scholar] [CrossRef]
- Agrawal, V.; Kim, D.Y.; Kwon, Y.G. Hhip regulates tumor-stroma-mediated upregulation of tumor angiogenesis. Exp. Mol. Med. 2017, 49, e289. [Google Scholar] [CrossRef]
- Nchienzia, H.; Liao, M.C.; Zhao, X.P.; Chang, S.Y.; Lo, C.S.; Chenier, I.; Ingelfinger, J.R.; Chan, J.; Zhang, S.L. Hedgehog Interacting Protein (Hhip) Regulates Insulin Secretion in Mice Fed High Fat Diets. Sci. Rep. 2019, 9, 11183. [Google Scholar] [CrossRef]
- University of Wisconsin System. Interactive Database of Gene Expression and Diabetes-related Clinical Phenotypes. Available online: http://diabetes.wisc.edu (accessed on 14 August 2019).
- Lin, A.C.; Hung, H.C.; Chen, Y.W.; Cheng, K.P.; Li, C.H.; Lin, C.H.; Chang, C.J.; Wu, H.T.; Ou, H.Y. Elevated Hedgehog-Interacting Protein Levels in Subjects with Prediabetes and Type 2 Diabetes. J. Clin. Med. 2019, 8, 1635. [Google Scholar] [CrossRef]
- DeUgarte, C.M.; Bartolucci, A.A.; Azziz, R. Prevalence of insulin resistance in the polycystic ovary syndrome using the homeostasis model assessment. Fertil. Steril. 2005, 83, 1454–1460. [Google Scholar] [CrossRef] [PubMed]
- Zhao, W.; Yuan, T.; Sun, Q.; Fu, Y.; Yang, G.; Dong, Y.; Dong, Y.; Wang, H. Establishment of hyperinsulinemic euglycemic clamp technique and the reference value of insulin sensitivity index in Chinese. Chin. J. Clin. Nutr. 2009, 17, 17–20. [Google Scholar] [CrossRef]
- Rotterdam ESHRE/ASRM-Sponsored PCOS Consensus Workshop Group. Revised 2003 consensus on diagnostic criteria and long-term health risks related to polycystic ovary syndrome (PCOS). Hum. Reprod. 2004, 19, 41–47. [Google Scholar] [CrossRef] [PubMed]
- Xu, X.; Zhang, T.; Mokou, M.; Li, L.; Li, P.; Song, J.; Liu, H.; Zhu, Z.; Liu, D.; Yang, M.; et al. Follistatin-like 1 as a Novel Adipomyokine Related to Insulin Resistance and Physical Activity. J. Clin. Endocrinol. Metab. 2020, 105, dgaa629. [Google Scholar] [CrossRef]
- Hu, W.; Zhan, B.; Li, Q.; Yang, G.; Yang, M.; Tan, M.; Geng, S.; Liu, H.; Chen, C.; Liu, D.; et al. Circulating CTRP7 Is a Potential Predictor for Metabolic Syndrome. Front. Endocrinol. 2021, 12, 774309. [Google Scholar] [CrossRef]
- Yang, S.; Dai, H.; Hu, W.; Geng, S.; Li, L.; Li, X.; Liu, H.; Liu, D.; Li, K.; Yang, G.; et al. Association between circulating follistatin-like-1 and metabolic syndrome in middle-aged and old population: A cross-sectional study. Diabetes Metab. Res. Rev. 2021, 37, e3373. [Google Scholar] [CrossRef]
- Albareda, M.; Rodríguez-Espinosa, J.; Murugo, M.; de Leiva, A.; Corcoy, R. Assessment of insulin sensitivity and beta-cell function from measurements in the fasting state and during an oral glucose tolerance test. Diabetologia 2000, 43, 1507–1511. [Google Scholar] [CrossRef]
- Yang, M.; Liu, R.; Li, S.; Luo, Y.; Zhang, Y.; Zhang, L.; Liu, D.; Wang, Y.; Xiong, Z.; Boden, G.; et al. Zinc-α2-glycoprotein is associated with insulin resistance in humans and is regulated by hyperglycemia, hyperinsulinemia, or liraglutide administration: Cross-sectional and interventional studies in normal subjects, insulin-resistant subjects, and subjects with newly diagnosed diabetes. Diabetes Care 2013, 36, 1074–1082. [Google Scholar] [CrossRef]
- Bergman, R.N.; Stefanovski, D.; Buchanan, T.A.; Sumner, A.E.; Reynolds, J.C.; Sebring, N.G.; Xiang, A.H.; Watanabe, R.M. A better index of body adiposity. Obesity 2011, 19, 1083–1089. [Google Scholar] [CrossRef]
- He, Y.; Hu, W.; Yang, G.; Guo, H.; Liu, H.; Li, L. Adipose Insulin Resistance and Circulating Betatrophin Levels in Women with PCOS. Biomed. Res. Int. 2020, 2020, 1253164. [Google Scholar] [CrossRef]
- Iwen, K.A.; Backhaus, J.; Cassens, M.; Waltl, M.; Hedesan, O.C.; Merkel, M.; Heeren, J.; Sina, C.; Rademacher, L.; Windjäger, A.; et al. Cold-Induced Brown Adipose Tissue Activity Alters Plasma Fatty Acids and Improves Glucose Metabolism in Men. J. Clin. Endocrinol. Metab. 2017, 102, 4226–4234. [Google Scholar] [CrossRef] [PubMed]
- Tringali, G.; Farrace, S.; Ragazzoni, E.; Dello Russo, C.; Piscitelli, R.; Preziosi, P.; Navarra, P. Circulating interleukin-1-beta levels after acute and prolonged exposure to low temperatures: Human and rat studies. Neuroimmunomodulation 2000, 7, 177–181. [Google Scholar] [CrossRef] [PubMed]
- Xing, C.; Li, C.; He, B. Insulin Sensitizers for Improving the Endocrine and Metabolic Profile in Overweight Women With PCOS. J. Clin. Endocrinol. Metab. 2020, 105, 2950–2963. [Google Scholar] [CrossRef]
- Hu, W.; Li, L.; Yang, M.; Luo, X.; Ran, W.; Liu, D.; Xiong, Z.; Liu, H.; Yang, G. Circulating Sfrp5 is a signature of obesity-related metabolic disorders and is regulated by glucose and liraglutide in humans. J. Clin. Endocrinol. Metab. 2013, 98, 290–298. [Google Scholar] [CrossRef]
- Tan, B.K.; Adya, R.; Farhatullah, S.; Chen, J.; Lehnert, H.; Randeva, H.S. Metformin treatment may increase omentin-1 levels in women with polycystic ovary syndrome. Diabetes 2010, 59, 3023–3031. [Google Scholar] [CrossRef] [PubMed]






| Parameter | Controls (n = 157) | IR (n = 117) | PCOS (n = 195) |
|---|---|---|---|
| Age (yr) | 26 (24–28) | 30 (27–33) ** | 27 (23–31) ∆ |
| BMI (kg/m2) | 20.1 (18.6–21.9) | 25.5 (23.9–28.3) ** | 25.7 (22.8–28.6) ** |
| WHR | 0.78 (0.74–0.81) | 0.86 (0.81–0.90) ** | 0.87 (0.82–0.91) ** |
| SBP (mmHg) | 106 (100–112) | 116 (109–128) ** | 118 (108–121) ** |
| DBP (mmHg) | 71 (64–78) | 75 (69–84) ** | 71 (67–78) ▲ |
| TG (mmol/L) | 0.98 (0.70–1.65) | 0.99 (0.64–1.59) | 1.53 (1.11–2.21) **∆ |
| TC (mmol/L) | 4.02 (3.41–4.50) | 5.10 (4.52–5.50) ** | 4.64 (4.01–5.12) **∆ |
| HDL-C (mmol/L) | 1.29 (1.07–1.52) | 1.18 (0.96–1.54) | 1.17 (1.00–1.33) * |
| LDL-C (mmol/L) | 2.29 (1.79–2.68) | 3.20 (2.54–4.55) ** | 2.61 (2.10–3.19) **∆ |
| FFA (μmol/L) | 0.50 (0.36–0.69) | 0.81 (0.52–1.11) ** | 0.52 (0.40–0.68) ∆ |
| FBG (mmol/L) | 4.52 (4.31–4.89) | 5.43 (5.11–5.95) ** | 5.32 (4.97–5.71) ** |
| 2h-PBG (mmol/L) | 5.05 (4.46–5.79) | 8.09 (6.86–9.29) ** | 7.91 (6.65–9.03) ** |
| FIns (mU/L) | 7.01 (5.94–9.11) | 18.33 (12.02–25.49) ** | 18.49 (13.12–29.57) ** |
| 2h-Ins (mU/L) | 27.5 (17.6–52.5) | 140.6 (98.8–279.8) ** | 145.4 (104.4–235.6) ** |
| HbA1c (%) | 5.1 (5.0–5.3) | 5.4 (5.1–5.7) ** | 5.5 (5.2–5.7) ** |
| AUCg | 11.6 (10.3–13.3) | 17.3 (15.0–19.7) ** | 16.8 (15.3–19.0) ** |
| AUCi | 98.8 (64.9–137.4) | 254.6 (170.7–410.8) ** | 287.6(200.6–418.1) **▲ |
| M-value (mg/kg/min) | 9.54 (8.01–11.46) | 4.16 (3.38–5.12) ** | 4.18 (3.31–5.49) **▲ |
| HOMA-IR | 1.39 (1.15–1.93) | 4.49 (2.92–6.49) ** | 4.48 (3.02–7.01) ** |
| VAI | 1.41(0.92–2.36) | 1.64 (0.86–2.82) | 2.42 (1.68–3.71) ** |
| BAI | 27.3(25.0–28.8) | 31.3 (29.3–33.7) ** | 30.7 (27.9–33.3) ** |
| DHEA-S (μg/dL) | 183.0 (146.4–221.5) | 227.9 (174.6–299.4) ** | 237.2 (173.5–315.2) ** |
| E2 (ng/L) | 47.2 (27.3–67.6) | 45.3 (33.2–55.1) | 41.7 (31.8–56.6) |
| LH (IU/L) | 4.55 (3.21–6.44) | 4.00 (2.97–6.14) | 7.58 (4.14–11.57) **▲ |
| FSH (IU/L) | 7.57 (6.55–9.29) | 6.46 (5.29–7.95) ** | 6.18 (5.34–7.40) ** |
| Prog (μg/mL) | 2.18 (0.74–3.43) | 1.30 (0.98–1.90) | 1.68 (1.03–2.48) |
| SHBG (nmol/L) | 56.8 (41.8–72.3) | 35.0 (25.3–51.7) ** | 32.6 (23.5–46.0) ** |
| TEST (nmol/L) | 1.66 (1.19–2.11) | 1.30 (1.06–1.85) * | 2.08 (1.40–2.56) **∆ |
| FAI | 2.74 (1.78–4.46) | 3.80 (2.36–6.23) ** | 6.22 (3.72–9.03) **∆ |
| Adipoq (mg/L) | 45.0 (38.3–55.7) | 23.9 (9.0–32.2) ** | 25.8 (18.9–33.1) **▲ |
| HHIP(μg/L) | 9.24 (7.13–11.75) | 15.50 (12.82–18.46) ** | 14.72 (11.81–17.77) ** |
| HHIP § | 9.46 ± 0.26 | 15.57 ± 0.31 ** | 14.72 ± 0.23 ** |
| Model Adjust | IR | PCOS | ||||
|---|---|---|---|---|---|---|
| OR | 95% CI | p | OR | 95% CI | p | |
| Age | 1.768 | 1.580–1.978 | <0.001 | 1.652 | 1.494–1.828 | <0.001 |
| Age, SBP | 1.749 | 1.556–1.967 | <0.001 | 1.632 | 1.469–1.813 | <0.001 |
| Age, SBP, DBP | 1.750 | 1.554–1.971 | <0.001 | 1.633 | 1.467–1.817 | <0.001 |
| Age, SBP, DBP, BMI | 1.727 | 1.517–1.966 | <0.001 | 1.607 | 1.425–1.812 | <0.001 |
| Age, SBP, DBP, BMI, WHR | 1.700 | 1.492–1.936 | <0.001 | 1.586 | 1.405–1.791 | <0.001 |
| Age, SBP, DBP, BMI, WHR, TG | 1.705 | 1.496–1.942 | <0.001 | 1.598 | 1.414–1.806 | <0.001 |
| Age, SBP, DBP, BMI, WHR, TG, TC | 1.708 | 1.493–1.954 | <0.001 | 1.592 | 1.406–1.803 | <0.001 |
| Age, SBP, DBP, BMI, WHR, TG, TC, HDL | 1.716 | 1.498–1.966 | <0.001 | 1.603 | 1.414–1.818 | <0.001 |
| Age, SBP, DBP, BMI, WHR, TG, TC, HDL, LDL | 1.731 | 1.507–1.989 | <0.001 | 1.593 | 1.404–1.807 | <0.001 |
| Age, SBP, DBP, BMI, WHR, TG, TC, HDL, LDL, FFA | 1.780 | 1.538–2.061 | <0.001 | 1.620 | 1.419–1.849 | <0.001 |
Disclaimer/Publisher’s Note: The statements, opinions and data contained in all publications are solely those of the individual author(s) and contributor(s) and not of MDPI and/or the editor(s). MDPI and/or the editor(s) disclaim responsibility for any injury to people or property resulting from any ideas, methods, instructions or products referred to in the content. |
© 2023 by the authors. Licensee MDPI, Basel, Switzerland. This article is an open access article distributed under the terms and conditions of the Creative Commons Attribution (CC BY) license (https://creativecommons.org/licenses/by/4.0/).
Share and Cite
Zhou, X.; Wang, Y.; Chen, W.; Zhang, H.; He, Y.; Dai, H.; Hu, W.; Li, K.; Zhang, L.; Chen, C.; et al. Circulating HHIP Levels in Women with Insulin Resistance and PCOS: Effects of Physical Activity, Cold Stimulation and Anti-Diabetic Drug Therapy. J. Clin. Med. 2023, 12, 888. https://doi.org/10.3390/jcm12030888
Zhou X, Wang Y, Chen W, Zhang H, He Y, Dai H, Hu W, Li K, Zhang L, Chen C, et al. Circulating HHIP Levels in Women with Insulin Resistance and PCOS: Effects of Physical Activity, Cold Stimulation and Anti-Diabetic Drug Therapy. Journal of Clinical Medicine. 2023; 12(3):888. https://doi.org/10.3390/jcm12030888
Chicago/Turabian StyleZhou, Xin, Yanping Wang, Wenyun Chen, Hongmin Zhang, Yirui He, Han Dai, Wenjing Hu, Ke Li, Lili Zhang, Chen Chen, and et al. 2023. "Circulating HHIP Levels in Women with Insulin Resistance and PCOS: Effects of Physical Activity, Cold Stimulation and Anti-Diabetic Drug Therapy" Journal of Clinical Medicine 12, no. 3: 888. https://doi.org/10.3390/jcm12030888
APA StyleZhou, X., Wang, Y., Chen, W., Zhang, H., He, Y., Dai, H., Hu, W., Li, K., Zhang, L., Chen, C., Yang, G., & Li, L. (2023). Circulating HHIP Levels in Women with Insulin Resistance and PCOS: Effects of Physical Activity, Cold Stimulation and Anti-Diabetic Drug Therapy. Journal of Clinical Medicine, 12(3), 888. https://doi.org/10.3390/jcm12030888

