The Differential Expression of Circular RNAs and the Role of circAFF1 in Lens Epithelial Cells of High-Myopic Cataract
Abstract
1. Introduction
2. Materials and Methods
2.1. Patients and Samples
2.2. RNA Extraction and Whole Transcriptome Sequencing
2.3. Sequencing Data Analysis
2.4. CeRNA Network Construction
2.5. qPCR Assay
2.6. Cell Culture
2.7. Plasmid Construction and Dual-Luciferase Reporter Assay
2.8. RNA Fluorescence In Situ Hybridization (FISH) Assay
2.9. Construction of Stably Transfected Cell Lines by Lentivirus Transfection
2.10. Cell Proliferation Assay
2.11. 5-Ethynyl-2′-deoxyuridine (EdU) Assay
2.12. Transwell Cell Migration Assay
2.13. Wound Healing Assay
2.14. Cell Apoptosis Assay
2.15. Statistical Analysis
3. Results
3.1. DEcRs in Lens Epithelium between HMC and ARC
3.2. Potential Functions of DEcRs and DEGs in HMC
3.3. Validation of Differential circRNAs Expression in HMC by qPCR
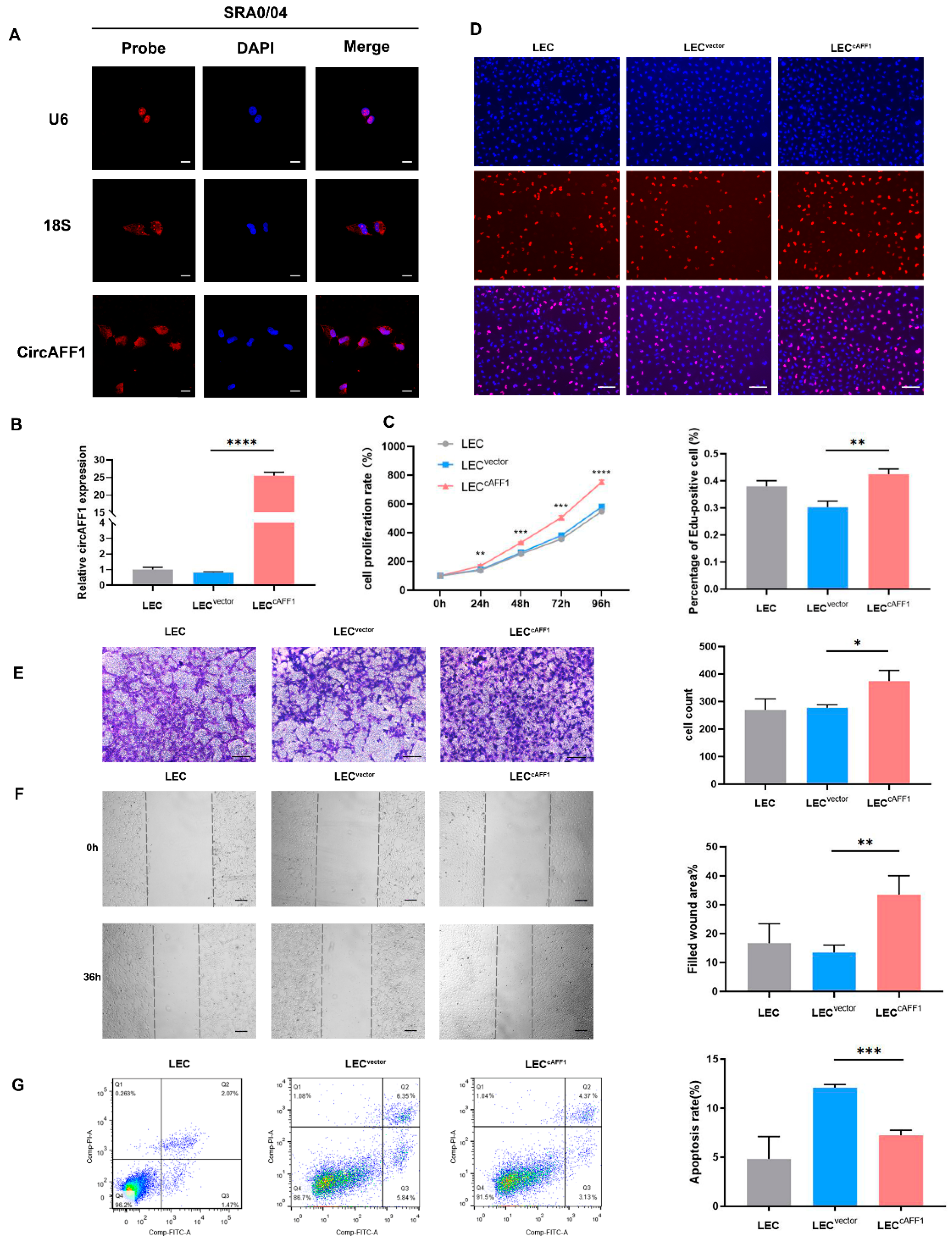
3.4. Overexpression of circAFF1 Promoted Cell Proliferation and Migration and Inhibited Cell Apoptosis in LECs
3.5. CircAFF1 Regulate TPM1 Expression by Sponging miR-760
4. Discussion
5. Conclusions
Author Contributions
Funding
Institutional Review Board Statement
Informed Consent Statement
Data Availability Statement
Conflicts of Interest
References
- Younan, C.; Mitchell, P.; Cumming, R.G.; Rochtchina, E.; Wang, J.J. Myopia and incident cataract and cataract surgery: The blue mountains eye study. Invest. Ophthalmol. Vis. Sci. 2002, 43, 3625–3632. [Google Scholar] [PubMed]
- Wong, T.Y.; Klein, B.E.; Klein, R.; Tomany, S.C.; Lee, K.E. Refractive errors and incident cataracts: The beaver dam eye study. Invest. Ophthalmol. Vis. Sci. 2001, 42, 1449–1454. [Google Scholar] [PubMed]
- Kanthan, G.L.; Mitchell, P.; Rochtchina, E.; Cumming, R.G.; Wang, J.J. Myopia and the long-term incidence of cataract and cataract surgery: The blue mountains eye study. Clin. Exp. Ophthalmol. 2014, 42, 347–353. [Google Scholar] [CrossRef] [PubMed]
- Holden, B.A.; Fricke, T.R.; Wilson, D.A.; Jong, M.; Naidoo, K.S.; Sankaridurg, P.; Wong, T.Y.; Naduvilath, T.J.; Resnikoff, S. Global prevalence of myopia and high myopia and temporal trends from 2000 through 2050. Ophthalmology 2016, 123, 1036–1042. [Google Scholar] [CrossRef] [PubMed]
- Chong, E.W.; Mehta, J.S. High myopia and cataract surgery. Curr. Opin. Ophthalmol. 2016, 27, 45–50. [Google Scholar] [CrossRef] [PubMed]
- Yao, Y.; Lu, Q.; Wei, L.; Cheng, K.; Lu, Y.; Zhu, X. Efficacy and complications of cataract surgery in high myopia. J. Cataract. Refract. Surg. 2021, 47, 1473–1480. [Google Scholar] [CrossRef]
- Ikuno, Y. Overview of the complications of high myopia. Retin.-J. Retin. Vitr. Dis. 2017, 37, 2347–2351. [Google Scholar] [CrossRef]
- Mordechai, S.; Gradstein, L.; Pasanen, A.; Ofir, R.; El, A.K.; Levy, J.; Belfair, N.; Lifshitz, T.; Joshua, S.; Narkis, G.; et al. High myopia caused by a mutation in leprel1, encoding prolyl 3-hydroxylase 2. Am. J. Hum. Genet. 2011, 89, 438–445. [Google Scholar] [CrossRef]
- Guo, H.; Tong, P.; Peng, Y.; Wang, T.; Liu, Y.; Chen, J.; Li, Y.; Tian, Q.; Hu, Y.; Zheng, Y.; et al. Homozygous loss-of-function mutation of the leprel1 gene causes severe non-syndromic high myopia with early-onset cataract. Clin. Genet. 2014, 86, 575–579. [Google Scholar] [CrossRef]
- Yang, J.; Zhou, S.; Gu, J.; Guo, M.; Xia, H.; Liu, Y. Upr activation and the down-regulation of α-crystallin in human high myopia-related cataract lens epithelium. PLoS ONE 2015, 10, e137582. [Google Scholar] [CrossRef]
- Moreau, K.L.; King, J.A. Protein misfolding and aggregation in cataract disease and prospects for prevention. Trends Mol. Med 2012, 18, 273–282. [Google Scholar] [CrossRef] [PubMed]
- Zhang, K.; Zhu, X.; Chen, M.; Sun, X.; Yang, J.; Zhou, P.; Lu, Y. Elevated transforming growth factor-β2 in the aqueous humor: A possible explanation for high rate of capsular contraction syndrome in high myopia. J. Ophthalmol. 2016, 2016, 1–6. [Google Scholar] [CrossRef] [PubMed]
- Zhu, X.; Zhang, K.; He, W.; Yang, J.; Sun, X.; Jiang, C.; Dai, J.; Lu, Y. Proinflammatory status in the aqueous humor of high myopic cataract eyes. Exp. Eye Res. 2016, 142, 13–18. [Google Scholar] [CrossRef] [PubMed]
- Zhang, J.S.; Da, W.J.; Zhu, G.Y.; Li, J.; Xiong, Y.; Yusufu, M.; He, H.L.; Sun, X.L.; Ju, T.; Tao, Y.; et al. The expression of cytokines in aqueous humor of high myopic patients with cataracts. Mol. Vis. 2020, 26, 150–157. [Google Scholar]
- Jia, Y.; Hu, D.N.; Sun, J.; Zhou, J. Correlations between mmps and timps levels in aqueous humor from high myopia and cataract patients. Curr. Eye Res. 2017, 42, 600–603. [Google Scholar] [CrossRef]
- Memczak, S.; Jens, M.; Elefsinioti, A.; Torti, F.; Krueger, J.; Rybak, A.; Maier, L.; Mackowiak, S.D.; Gregersen, L.H.; Munschauer, M.; et al. Circular rnas are a large class of animal rnas with regulatory potency. Nature 2013, 495, 333–338. [Google Scholar] [CrossRef]
- Zhu, K.; Hu, X.; Chen, H.; Li, F.; Yin, N.; Liu, A.L.; Shan, K.; Qin, Y.W.; Huang, X.; Chang, Q.; et al. Downregulation of circrna dmnt3b contributes to diabetic retinal vascular dysfunction through targeting mir-20b-5p and bambi. Ebiomedicine 2019, 49, 341–353. [Google Scholar] [CrossRef]
- Chang, X.; Zhu, G.; Cai, Z.; Wang, Y.; Lian, R.; Tang, X.; Ma, C.; Fu, S. Mirna, lncrna and circrna: Targeted molecules full of therapeutic prospects in the development of diabetic retinopathy. Front. Endocrinol. 2021, 12, 771552. [Google Scholar] [CrossRef]
- Zhou, R.M.; Shi, L.J.; Shan, K.; Sun, Y.N.; Wang, S.S.; Zhang, S.J.; Li, X.M.; Jiang, Q.; Yan, B.; Zhao, C. Circular rna-zbtb44 regulates the development of choroidal neovascularization. Theranostics 2020, 10, 3293–3307. [Google Scholar] [CrossRef]
- Liu, X.; Zhang, L.; Wang, J.H.; Zeng, H.; Zou, J.; Tan, W.; Zhao, H.; He, Y.; Shi, J.; Yoshida, S.; et al. Investigation of circrna expression profiles and analysis of circrna-mirna-mrna networks in an animal (mouse) model of age-related macular degeneration. Curr. Eye Res. 2020, 45, 1173–1180. [Google Scholar] [CrossRef]
- Chen, X.; Zhou, R.; Shan, K.; Sun, Y.; Yan, B.; Sun, X.; Wang, J. Circular rna expression profiling identifies glaucoma-related circular rnas in various chronic ocular hypertension rat models. Front. Genet. 2020, 11, 556712. [Google Scholar] [CrossRef] [PubMed]
- Xu, X.; Gao, R.; Li, S.; Li, N.; Jiang, K.; Sun, X.; Zhang, J. Circular rna circznf292 regulates h2o2 -induced injury in human lens epithelial hle-b3 cells depending on the regulation of the mir-222-3p/e2f3 axis. Cell Biol. Int. 2021, 45, 1757–1767. [Google Scholar] [CrossRef]
- Cui, G.; Wang, L.; Huang, W. Circular rna hipk3 regulates human lens epithelial cell dysfunction by targeting the mir-221–3p/pi3k/akt pathway in age-related cataract. Exp. Eye Res. 2020, 198, 108128. [Google Scholar] [CrossRef] [PubMed]
- Davison, J.A.; Chylack, L.T. Clinical application of the lens opacities classification system iii in the performance of phacoemulsification. J. Cataract. Refract. Surg. 2003, 29, 138–145. [Google Scholar] [CrossRef] [PubMed]
- Zhang, G.B.; Liu, Z.G.; Wang, J.; Fan, W. Mir-34 promotes apoptosis of lens epithelial cells in cataract rats via the tgf-β/smads signaling pathway. Eur. Rev. Med. Pharmacol. Sci. 2020, 24, 3485–3491. [Google Scholar] [PubMed]
- Antosova, B.; Smolikova, J.; Borkovcova, R.; Strnad, H.; Lachova, J.; Machon, O.; Kozmik, Z. Ectopic activation of wnt/β-catenin signaling in lens fiber cells results in cataract formation and aberrant fiber cell differentiation. PLoS ONE 2013, 8, e78279. [Google Scholar] [CrossRef]
- He, L.; Zhang, N.; Wang, L.; Du, L.; Li, C.; Li, Y.; Li, X.; Zhu, X.; Lu, Q.; Yin, X. Quercetin inhibits aqp1 translocation in high-glucose-cultured sra01/04 cells through pi3k/akt/mtor pathway. Curr. Molec. Pharmacol. 2020, 14, 587–596. [Google Scholar] [CrossRef]
- Zhang, C.; Hu, J.; Yu, Y. Circrna is a rising star in researches of ocular diseases. Front. Cell Dev. Biol. 2020, 8, 850. [Google Scholar] [CrossRef]
- Liu, J.; Zhang, J.; Zhang, G.; Zhou, T.; Zou, X.; Guan, H.; Wang, Y. Circmre11a_013 binds to ubxn1 and integrates atm activation enhancing lens epithelial cells senescence in age-related cataract. Aging 2021, 13, 5383–5402. [Google Scholar] [CrossRef]
- Liang, S.; Dou, S.; Li, W.; Huang, Y. Profiling of circular rnas in age-related cataract reveals circznf292 as an antioxidant by sponging mir-23b-3p. Aging 2020, 12, 17271–17287. [Google Scholar] [CrossRef]
- Zhou, C.; Huang, X.; Li, X.; Xiong, Y. Circular rna erythrocyte membrane protein band 4.1 assuages ultraviolet irradiation-induced apoptosis of lens epithelial cells by stimulating 5’-bisphosphate nucleotidase 1 in a mir-24-3p-dependent manner. Bioengineered 2021, 12, 8953–8964. [Google Scholar] [CrossRef]
- He, J.; Xie, P.; Ouyang, J. Circ_0122396 protects human lens epithelial cells from hydrogen peroxide-induced injury by binding to mir-15a-5p to stimulate fgf1 expression. Curr. Eye Res. 2021, 47, 1–10. [Google Scholar] [CrossRef] [PubMed]
- Fan, C.; Liu, X.; Li, W.; Wang, H.; Teng, Y.; Ren, J.; Huang, Y. Circular rna circ kmt2e is up-regulated in diabetic cataract lenses and is associated with mir-204-5p sponge function. Gene 2019, 710, 170–177. [Google Scholar] [CrossRef] [PubMed]
- Yang, Y.; Li, Q.; Zhang, X.; Cui, G. Circpag1 inhibits the high glucose-induced lens epithelial cell injury by sponging mir-630 and upregulating epha2. Curr. Eye Res. 2021, 46, 1822–1831. [Google Scholar] [CrossRef] [PubMed]
- Tao, D.; Liu, Z.; Wang, L.; Li, C.; Zhang, R.; Ni, N. Circpag1 interacts with mir-211-5p to promote the e2f3 expression and inhibit the high glucose-induced cell apoptosis and oxidative stress in diabetic cataract. Cell Cycle 2022, 21, 1–12. [Google Scholar] [CrossRef] [PubMed]
- Li, P.; Yu, H.; Zhang, G.; Kang, L.; Qin, B.; Cao, Y.; Luo, J.; Chen, X.; Wang, Y.; Qin, M.; et al. Identification and characterization of n6-methyladenosine circrnas and methyltransferases in the lens epithelium cells from age-related cataract. Invest. Ophthalmol. Vis. Sci. 2020, 61, 13. [Google Scholar] [CrossRef]
- Liu, C.X.; Chen, L.L. Circular rnas: Characterization, cellular roles, and applications. Cell 2022, 185, 2016–2034. [Google Scholar] [CrossRef]
- Li, X.; Zhang, J.L.; Lei, Y.N.; Liu, X.Q.; Xue, W.; Zhang, Y.; Nan, F.; Gao, X.; Zhang, J.; Wei, J.; et al. Linking circular intronic rna degradation and function in transcription by rnase h1. Sci. China-Life Sci. 2021, 64, 1795–1809. [Google Scholar] [CrossRef]
- Rossi, F.; Beltran, M.; Damizia, M.; Grelloni, C.; Colantoni, A.; Setti, A.; Di Timoteo, G.; Dattilo, D.; Centrón-Broco, A.; Nicoletti, C.; et al. Circular rna znf609/ckap5 mrna interaction regulates microtubule dynamics and tumorigenicity. Mol. Cell 2022, 82, 75–89. [Google Scholar] [CrossRef]
- Du, W.W.; Yang, W.; Liu, E.; Yang, Z.; Dhaliwal, P.; Yang, B.B. Foxo3 circular rna retards cell cycle progression via forming ternary complexes with p21 and cdk2. Nucleic Acids Res. 2016, 44, 2846–2858. [Google Scholar] [CrossRef]
- Du, W.W.; Zhang, C.; Yang, W.; Yong, T.; Awan, F.M.; Yang, B.B. Identifying and characterizing circrna-protein interaction. Theranostics 2017, 7, 4183–4191. [Google Scholar] [CrossRef] [PubMed]
- Bassnett, S.; Costello, M.J. The cause and consequence of fiber cell compaction in the vertebrate lens. Exp. Eye Res. 2017, 156, 50–57. [Google Scholar] [CrossRef] [PubMed]
- Li, W.; Cheng, B. Knockdown of lncrna neat1 inhibits myofibroblast activity in oral submucous fibrosis through mir-760/tpm1 axis. J. Dental Sci. 2022, 17, 707–717. [Google Scholar] [CrossRef] [PubMed]
- Kubo, E.; Hasanova, N.; Fatma, N.; Sasaki, H.; Singh, D.P. Elevated tropomyosin expression is associated with epithelial-mesenchymal transition of lens epithelial cells. J. Cell. Mol. Med. 2013, 17, 212–221. [Google Scholar] [CrossRef] [PubMed]
- Janco, M.; Kalyva, A.; Scellini, B.; Piroddi, N.; Tesi, C.; Poggesi, C.; Geeves, M.A. A-tropomyosin with a d175n or e180g mutation in only one chain differs from tropomyosin with mutations in both chains. Biochemistry 2012, 51, 9880–9890. [Google Scholar] [CrossRef]
- Shibata, S.; Shibata, N.; Ohtsuka, S.; Yoshitomi, Y.; Kiyokawa, E.; Yonekura, H.; Singh, D.P.; Sasaki, H.; Kubo, E. Role of decorin in posterior capsule opacification and eye lens development. Cells 2021, 10, 863. [Google Scholar] [CrossRef]





| HMC | ARC | |
|---|---|---|
| Number | 54 | 54 |
| Age at surgery (years) ** | 63.04 ± 7.97 | 69.29 ± 3.62 |
| Gender (M/F) | 17/37 | 19/35 |
| Axial length (mm) *** | 29.31 ± 2.40 | 23.28 ± 0.65 |
| LOCS III grade | NC 3.71 ± 0.79 | C 3.58 ± 0.76 |
| Forward Primer (5′→3′) | Reverse Primer (5′→3′) | |
|---|---|---|
| circAFF1 | GCCAGAGGAAAGCAGAAGATAA | GTCCAGCTGCCATTTGTTTG |
| circDENND5B | GGAACAGATGCAGAACTTTGAC | GGATAGTGGGCGAGAACTTT |
| circSLC15A4 | GTATTCCTGCTGTTCCCAGAA | CTCCCAGGTTAATGCTCCAATA |
| circTRPM7 | TTGGGTCAGATGAACATCAAGATA | ACACATTCCCTCTTGGTCAAA |
| GAPDH | GGAGCGAGATCCCTCCAAAAT | GGCTGTTGTCATACTTCTCATGG |
| circRNA | circBaseID | Location | Length (bp) | Trend | log2FC | Predicted Target miRNA | Trend | log2FC |
|---|---|---|---|---|---|---|---|---|
| circAFF1 | hsa_circ_0070386 | chr4:88035519|88036451 | 933 | up | 3.2 | hsa-miR-760 | down | −2 |
| circDENND5B | hsa_circ_0025830 | chr12:31604874|31648853 | 1502 | down | −11.51 | hsa-miR-103a-2-5p | up | 1.26 |
| circSLC15A4 | hsa_circ_0000462 | chr12:129299320|129299615 | 296 | up | 12.44 | hsa-miR-204-3p | down | −1.01 |
| circTRPM7 | hsa_circ_0035249 | chr15:50923614|50955243 | 1201 | down | −2.3 | hsa-miR-520d-3p | up | 1.13 |
Disclaimer/Publisher’s Note: The statements, opinions and data contained in all publications are solely those of the individual author(s) and contributor(s) and not of MDPI and/or the editor(s). MDPI and/or the editor(s) disclaim responsibility for any injury to people or property resulting from any ideas, methods, instructions or products referred to in the content. |
© 2023 by the authors. Licensee MDPI, Basel, Switzerland. This article is an open access article distributed under the terms and conditions of the Creative Commons Attribution (CC BY) license (https://creativecommons.org/licenses/by/4.0/).
Share and Cite
Ma, S.; Zhu, X.; Li, D.; Yang, F.; Meng, J.; Jiang, Y.; Ma, J.; Lu, Y. The Differential Expression of Circular RNAs and the Role of circAFF1 in Lens Epithelial Cells of High-Myopic Cataract. J. Clin. Med. 2023, 12, 813. https://doi.org/10.3390/jcm12030813
Ma S, Zhu X, Li D, Yang F, Meng J, Jiang Y, Ma J, Lu Y. The Differential Expression of Circular RNAs and the Role of circAFF1 in Lens Epithelial Cells of High-Myopic Cataract. Journal of Clinical Medicine. 2023; 12(3):813. https://doi.org/10.3390/jcm12030813
Chicago/Turabian StyleMa, Shiyu, Xiangjia Zhu, Dan Li, Fan Yang, Jiaqi Meng, Yongxiang Jiang, Jing Ma, and Yi Lu. 2023. "The Differential Expression of Circular RNAs and the Role of circAFF1 in Lens Epithelial Cells of High-Myopic Cataract" Journal of Clinical Medicine 12, no. 3: 813. https://doi.org/10.3390/jcm12030813
APA StyleMa, S., Zhu, X., Li, D., Yang, F., Meng, J., Jiang, Y., Ma, J., & Lu, Y. (2023). The Differential Expression of Circular RNAs and the Role of circAFF1 in Lens Epithelial Cells of High-Myopic Cataract. Journal of Clinical Medicine, 12(3), 813. https://doi.org/10.3390/jcm12030813

