Using Multi-Modal Electronic Health Record Data for the Development and Validation of Risk Prediction Models for Long COVID Using the Super Learner Algorithm
Abstract
:1. Introduction
2. Materials and Methods
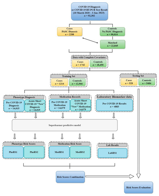
2.1. Study Cohort
2.2. Covariate Definition
2.3. Matching
2.4. Reference Time Period
2.5. Processing of Multi-Modal Data
2.5.1. Phenotype Data
2.5.2. Medication Data
2.5.3. Laboratory Biomarker Data
2.6. Statistical Methods for Feature Identification and Risk Score Construction
2.7. Risk Score Combination
2.8. Risk Scores Evaluation
3. Results
3.1. Patient Characteristics
3.2. Key Predictive Features Identified by the SL Algorithm in Training Data
3.2.1. Predictive Phenotypes
3.2.2. Predictive Medications
3.2.3. Predictive Laboratory Measurements and Covariates
3.3. Risk Score Evaluation in Testing Data
3.3.1. Distinct Risk Scores
3.3.2. Combined Risk Scores
3.4. PASC Risk Stratification Using a Composite Score
4. Discussion
5. Conclusions
Supplementary Materials
Author Contributions
Funding
Institutional Review Board Statement
Informed Consent Statement
Data Availability Statement
Acknowledgments
Conflicts of Interest
References
- Lenharo, M. WHO declares end to COVID-19’s emergency phase. Nature 2023, 882. [Google Scholar] [CrossRef]
- Del Rio, C.; Collins, L.F.; Malani, P. Long-term Health Consequences of COVID-19. JAMA 2020, 324, 1723–1724. [Google Scholar] [CrossRef] [PubMed]
- Lopez-Leon, S.; Wegman-Ostrosky, T.; Perelman, C.; Sepulveda, R.; Rebolledo, P.A.; Cuapio, A.; Villapol, S. More than 50 long-term effects of COVID-19: A systematic review and meta-analysis. Sci. Rep. 2021, 11, 16144. [Google Scholar] [CrossRef] [PubMed]
- Xu, E.; Xie, Y.; Al-Aly, Z. Long-term neurologic outcomes of COVID-19. Nat. Med. 2022, 28, 2406–2415. [Google Scholar] [CrossRef] [PubMed]
- Centers for Disease Control and Prevention. Post-COVID Conditions: Information for Healthcare Providers. Available online: https://www.cdc.gov/coronavirus/2019-ncov/hcp/clinical-care/post-covid-conditions.html (accessed on 15 September 2023).
- Centers for Disease Control and Prevention. Long COVID or Post-COVID Conditions. Available online: https://www.cdc.gov/coronavirus/2019-ncov/long-term-effects/index.html (accessed on 26 July 2023).
- Nalbandian, A.; Sehgal, K.; Gupta, A.; Madhavan, M.V.; McGroder, C.; Stevens, J.S.; Cook, J.R.; Nordvig, A.S.; Shalev, D.; Sehrawat, T.S.; et al. Post-acute COVID-19 syndrome. Nat. Med. 2021, 27, 601–615. [Google Scholar] [CrossRef] [PubMed]
- Nath, A. Long-Haul COVID. Neurology 2020, 95, 559–560. [Google Scholar] [CrossRef] [PubMed]
- Aiyegbusi, O.L.; Hughes, S.E.; Turner, G.; Rivera, S.C.; McMullan, C.; Chandan, J.S.; Haroon, S.; Price, G.; Davies, E.H.; Nirantharakumar, K.; et al. Symptoms, complications and management of long COVID: A review. J. R. Soc. Med. 2021, 114, 428–442. [Google Scholar] [CrossRef]
- Kamal, M.; Abo Omirah, M.; Hussein, A.; Saeed, H. Assessment and characterisation of post-COVID-19 manifestations. Int. J. Clin. Pract. 2021, 75, e13746. [Google Scholar] [CrossRef]
- Huang, C.; Huang, L.; Wang, Y.; Li, X.; Ren, L.; Gu, X.; Kang, L.; Guo, L.; Liu, M.; Zhou, X.; et al. 6-month consequences of COVID-19 in patients discharged from hospital: A cohort study. Lancet 2021, 397, 220–232. [Google Scholar] [CrossRef]
- Chippa, V.; Aleem, A.; Anjum, F. Post Acute Coronavirus (COVID-19) Syndrome; StatPearls Publishing LLC.: Treasure Island, FL, USA, 2022. [Google Scholar]
- Daher, A.; Balfanz, P.; Cornelissen, C.; Müller, A.; Bergs, I.; Marx, N.; Müller-Wieland, D.; Hartmann, B.; Dreher, M.; Müller, T. Follow up of patients with severe coronavirus disease 2019 (COVID-19): Pulmonary and extrapulmonary disease sequelae. Respir. Med. 2020, 174, 106197. [Google Scholar] [CrossRef]
- Chen, C.; Haupert, S.R.; Zimmermann, L.; Shi, X.; Fritsche, L.G.; Mukherjee, B. Global Prevalence of Post COVID-19 Condition or Long COVID: A Meta-Analysis and Systematic Review. J. Infect. Dis. 2022, 226, 1593–1607. [Google Scholar] [CrossRef]
- Stefanou, M.I.; Palaiodimou, L.; Bakola, E.; Smyrnis, N.; Papadopoulou, M.; Paraskevas, G.P.; Rizos, E.; Boutati, E.; Grigoriadis, N.; Krogias, C.; et al. Neurological manifestations of long-COVID syndrome: A narrative review. Ther. Adv. Chronic Dis. 2022, 13, 20406223221076890. [Google Scholar] [CrossRef] [PubMed]
- Premraj, L.; Kannapadi, N.V.; Briggs, J.; Seal, S.M.; Battaglini, D.; Fanning, J.; Suen, J.; Robba, C.; Fraser, J.; Cho, S.M. Mid and long-term neurological and neuropsychiatric manifestations of post-COVID-19 syndrome: A meta-analysis. J. Neurol. Sci. 2022, 434, 120162. [Google Scholar] [CrossRef]
- Wang, W.; Wang, C.Y.; Wang, S.I.; Wei, J.C. Long-term cardiovascular outcomes in COVID-19 survivors among non-vaccinated population: A retrospective cohort study from the TriNetX US collaborative networks. EClinicalMedicine 2022, 53, 101619. [Google Scholar] [CrossRef] [PubMed]
- Davis, H.E.; McCorkell, L.; Vogel, J.M.; Topol, E.J. Long COVID: Major findings, mechanisms and recommendations. Nat. Rev. Microbiol. 2023, 21, 133–146. [Google Scholar] [CrossRef] [PubMed]
- Su, Y.; Yuan, D.; Chen, D.G.; Ng, R.H.; Wang, K.; Choi, J.; Li, S.; Hong, S.; Zhang, R.; Xie, J. Multiple early factors anticipate post-acute COVID-19 sequelae. Cell 2022, 185, 881–895.e820. [Google Scholar] [CrossRef] [PubMed]
- Koc, H.C.; Xiao, J.; Liu, W.; Li, Y.; Chen, G. Long COVID and its Management. Int. J. Biol. Sci. 2022, 18, 4768. [Google Scholar] [CrossRef]
- Bai, F.; Tomasoni, D.; Falcinella, C.; Barbanotti, D.; Castoldi, R.; Mulè, G.; Augello, M.; Mondatore, D.; Allegrini, M.; Cona, A. Female gender is associated with long COVID syndrome: A prospective cohort study. Clin. Microbiol. Infect. 2022, 28, 611-e9. [Google Scholar] [CrossRef]
- Subramanian, A.; Nirantharakumar, K.; Hughes, S.; Myles, P.; Williams, T.; Gokhale, K.M.; Taverner, T.; Chandan, J.S.; Brown, K.; Simms-Williams, N.; et al. Symptoms and risk factors for long COVID in non-hospitalized adults. Nat. Med. 2022, 28, 1706–1714. [Google Scholar] [CrossRef]
- Thompson, E.J.; Williams, D.M.; Walker, A.J.; Mitchell, R.E.; Niedzwiedz, C.L.; Yang, T.C.; Huggins, C.F.; Kwong, A.S.F.; Silverwood, R.J.; Di Gessa, G.; et al. Long COVID burden and risk factors in 10 UK longitudinal studies and electronic health records. Nat. Commun. 2022, 13, 3528. [Google Scholar] [CrossRef]
- Tsampasian, V.; Elghazaly, H.; Chattopadhyay, R.; Debski, M.; Naing, T.K.P.; Garg, P.; Clark, A.; Ntatsaki, E.; Vassiliou, V.S. Risk Factors Associated With Post−COVID-19 Condition: A Systematic Review and Meta-analysis. JAMA Intern. Med. 2023, 183, 566–580. [Google Scholar] [CrossRef]
- Asadi-Pooya, A.A.; Akbari, A.; Emami, A.; Lotfi, M.; Rostamihosseinkhani, M.; Nemati, H.; Barzegar, Z.; Kabiri, M.; Zeraatpisheh, Z.; Farjoud-Kouhanjani, M.; et al. Risk Factors Associated with Long COVID Syndrome: A Retrospective Study. Iran. J. Med. Sci. 2021, 46, 428–436. [Google Scholar] [CrossRef] [PubMed]
- Wang, S.; Li, Y.; Yue, Y.; Yuan, C.; Kang, J.H.; Chavarro, J.E.; Bhupathiraju, S.N.; Roberts, A.L. Adherence to healthy lifestyle prior to infection and risk of post–COVID-19 condition. JAMA Intern. Med. 2023, 183, 232–241. [Google Scholar] [CrossRef] [PubMed]
- Wise, J. COVID-19: Metformin reduces the risk of developing long term symptoms by 40%, study finds. BMJ 2023, 381, 1306. [Google Scholar] [CrossRef] [PubMed]
- Wong, M.C.-S.; Huang, J.; Wong, Y.-Y.; Wong, G.L.-H.; Yip, T.C.-F.; Chan, R.N.-Y.; Chau, S.W.-H.; Ng, S.-C.; Wing, Y.-K.; Chan, F.K.-L. Epidemiology, symptomatology, and risk factors for long COVID symptoms: Population-based, multicenter study. JMIR Public Health Surveill. 2023, 9, e42315. [Google Scholar] [CrossRef] [PubMed]
- Ungaro, R.C.; Brenner, E.J.; Agrawal, M.; Zhang, X.; Kappelman, M.D.; Colombel, J.-F.; Gearry, R.B.; Kaplan, G.G.; Kissous-Hunt, M.; Lewis, J.D. Impact of medications on COVID-19 outcomes in inflammatory bowel disease: Analysis of more than 6000 patients from an international registry. Gastroenterology 2022, 162, 316–319.e315. [Google Scholar] [CrossRef] [PubMed]
- Pfaff, E.R.; Girvin, A.T.; Bennett, T.D.; Bhatia, A.; Brooks, I.M.; Deer, R.R.; Dekermanjian, J.P.; Jolley, S.E.; Kahn, M.G.; Kostka, K.; et al. Identifying who has long COVID in the USA: A machine learning approach using N3C data. Lancet Digit. Health 2022, 4, e532–e541. [Google Scholar] [CrossRef] [PubMed]
- Sudre, C.H.; Murray, B.; Varsavsky, T.; Graham, M.S.; Penfold, R.S.; Bowyer, R.C.; Pujol, J.C.; Klaser, K.; Antonelli, M.; Canas, L.S.; et al. Attributes and predictors of long COVID. Nat. Med. 2021, 27, 626–631. [Google Scholar] [CrossRef]
- Cervia, C.; Zurbuchen, Y.; Taeschler, P.; Ballouz, T.; Menges, D.; Hasler, S.; Adamo, S.; Raeber, M.E.; Bachli, E.; Rudiger, A.; et al. Immunoglobulin signature predicts risk of post-acute COVID-19 syndrome. Nat. Commun. 2022, 13, 446. [Google Scholar] [CrossRef]
- Gupta, A.; Jain, V.; Singh, A. Stacking Ensemble-Based Intelligent Machine Learning Model for Predicting Post-COVID-19 Complications. New Gener. Comput. 2022, 40, 987–1007. [Google Scholar] [CrossRef]
- Damiano, R.F.; Caruso, M.J.G.; Cincoto, A.V.; de Almeida Rocca, C.C.; de Padua Serafim, A.; Bacchi, P.; Guedes, B.F.; Brunoni, A.R.; Pan, P.M.; Nitrini, R.; et al. Post-COVID-19 psychiatric and cognitive morbidity: Preliminary findings from a Brazilian cohort study. Gen. Hosp. Psychiatry 2022, 75, 38–45. [Google Scholar] [CrossRef]
- Fritsche, L.G.; Jin, W.; Admon, A.J.; Mukherjee, B. Characterizing and Predicting Post-Acute Sequelae of SARS CoV-2 Infection (PASC) in a Large Academic Medical Center in the US. J. Clin. Med. 2023, 12, 1328. [Google Scholar] [CrossRef] [PubMed]
- Van der Laan, M.J.; Polley, E.C.; Hubbard, A.E. Super learner. Stat. Appl. Genet. Mol. Biol. 2007, 6. [Google Scholar] [CrossRef] [PubMed]
- Kabir, M.F.; Ludwig, S.A. Enhancing the Performance of Classification Using Super Learning. Data Enabled Discov. Appl. 2019, 3, 5. [Google Scholar] [CrossRef]
- Ehwerhemuepha, L.; Danioko, S.; Verma, S.; Marano, R.; Feaster, W.; Taraman, S.; Moreno, T.; Zheng, J.; Yaghmaei, E.; Chang, A. A super learner ensemble of 14 statistical learning models for predicting COVID-19 severity among patients with cardiovascular conditions. Intell. Based Med. 2021, 5, 100030. [Google Scholar] [CrossRef] [PubMed]
- Altmann, A.; Tolosi, L.; Sander, O.; Lengauer, T. Permutation importance: A corrected feature importance measure. Bioinformatics 2010, 26, 1340–1347. [Google Scholar] [CrossRef]
- Clarke, P.; Melendez, R. National Neighborhood Data Archive (NaNDA): Neighborhood Socioeconomic and Demographic Characteristics by Tract, United States, 2000–2010; Inter-University Consortium for Political and Social Research: Ann Arbor, MI, USA, 2019. [Google Scholar]
- Melendez, R.; Clarke, P.; Khan, A.; Gomez-Lopez, I.; Li, M.; Chenoweth, M. National Neighborhood Data Archive (NaNDA): Socioeconomic Status and Demographic Characteristics of ZIP Code Tabulation Areas, United States, 2008–2017; ICPSR—Interuniversity Consortium for Political and Social Research: Ann Arbor, MI, USA, 2020. [Google Scholar]
- Gasparini, A. comorbidity: An R package for computing comorbidity scores. J. Open Source Softw. 2018, 3, 648. [Google Scholar] [CrossRef]
- Elixhauser, A.; Steiner, C.; Harris, D.R.; Coffey, R.M. Comorbidity measures for use with administrative data. Med. Care 1998, 36, 8–27. [Google Scholar] [CrossRef]
- Stuart, E.A.; King, G.; Imai, K.; Ho, D. MatchIt: Nonparametric preprocessing for parametric causal inference. J. Stat. Softw. 2011, 42, 1–29. [Google Scholar]
- Medicode. ICD-9-CM: International Classification of Diseases, 9th Revision, Clinical Modification, 5th ed.; Medicode: Salt Lake City, UT, USA, 1997. [Google Scholar]
- World Health Organization. ICD-10: International Statistical Classification of Diseases and Related Health Problems: Tenth Revision; World Health Organization: Geneva, Switzerland, 2004. [Google Scholar]
- Carroll, R.J.; Bastarache, L.; Denny, J.C. R PheWAS: Data analysis and plotting tools for phenome-wide association studies in the R environment. Bioinformatics 2014, 30, 2375–2376. [Google Scholar] [CrossRef]
- Greenwell, B.; Boehmke, B.; Gray, B. Package ‘vip’. Var. Importance Plots 2020, 12, 343–366. [Google Scholar]
- Brannock, M.D.; Chew, R.F.; Preiss, A.J.; Hadley, E.C.; Redfield, S.; McMurry, J.A.; Leese, P.J.; Girvin, A.T.; Crosskey, M.; Zhou, A.G.; et al. Long COVID risk and pre-COVID vaccination in an EHR-based cohort study from the RECOVER program. Nat. Commun. 2023, 14, 2914. [Google Scholar] [CrossRef] [PubMed]
- Notarte, K.I.; Catahay, J.A.; Velasco, J.V.; Pastrana, A.; Ver, A.T.; Pangilinan, F.C.; Peligro, P.J.; Casimiro, M.; Guerrero, J.J.; Gellaco, M.M.L.; et al. Impact of COVID-19 vaccination on the risk of developing long-COVID and on existing long-COVID symptoms: A systematic review. EClinicalMedicine 2022, 53, 101624. [Google Scholar] [CrossRef] [PubMed]
- Venkatesan, P. Do vaccines protect from long COVID? Lancet Respir. Med. 2022, 10, e30. [Google Scholar] [CrossRef] [PubMed]
- Morello, R.; Mariani, F.; Mastrantoni, L.; De Rose, C.; Zampino, G.; Munblit, D.; Sigfrid, L.; Valentini, P.; Buonsenso, D. Risk factors for post-COVID-19 condition (Long Covid) in children: A prospective cohort study. EClinicalMedicine 2023, 59, 101961. [Google Scholar] [CrossRef]
- Vimercati, L.; De Maria, L.; Quarato, M.; Caputi, A.; Gesualdo, L.; Migliore, G.; Cavone, D.; Sponselli, S.; Pipoli, A.; Inchingolo, F.; et al. Association between Long COVID and Overweight/Obesity. J. Clin. Med. 2021, 10, 4143. [Google Scholar] [CrossRef]
- Eggert, L.E.; He, Z.; Collins, W.; Lee, A.S.; Dhondalay, G.; Jiang, S.Y.; Fitzpatrick, J.; Snow, T.T.; Pinsky, B.A.; Artandi, M.; et al. Asthma phenotypes, associated comorbidities, and long-term symptoms in COVID-19. Allergy 2022, 77, 173–185. [Google Scholar] [CrossRef] [PubMed]
- Augustin, M.; Schommers, P.; Stecher, M.; Dewald, F.; Gieselmann, L.; Gruell, H.; Horn, C.; Vanshylla, K.; Cristanziano, V.D.; Osebold, L.; et al. Post-COVID syndrome in non-hospitalised patients with COVID-19: A longitudinal prospective cohort study. Lancet Reg. Health Eur. 2021, 6, 100122. [Google Scholar] [CrossRef]
- Jennings, G.; Monaghan, A.; Xue, F.; Mockler, D.; Romero-Ortuno, R. A Systematic Review of Persistent Symptoms and Residual Abnormal Functioning following Acute COVID-19: Ongoing Symptomatic Phase vs. Post-COVID-19 Syndrome. J. Clin. Med. 2021, 10, 5913. [Google Scholar] [CrossRef]
- Kang, Y.R.; Oh, J.Y.; Lee, J.H.; Small, P.M.; Chung, K.F.; Song, W.J. Long-COVID severe refractory cough: Discussion of a case with 6-week longitudinal cough characterization. Asia Pac. Allergy 2022, 12, e19. [Google Scholar] [CrossRef]
- Wang, S.; Quan, L.; Chavarro, J.E.; Slopen, N.; Kubzansky, L.D.; Koenen, K.C.; Kang, J.H.; Weisskopf, M.G.; Branch-Elliman, W.; Roberts, A.L. Associations of Depression, Anxiety, Worry, Perceived Stress, and Loneliness Prior to Infection with Risk of Post-COVID-19 Conditions. JAMA Psychiatry 2022, 79, 1081–1091. [Google Scholar] [CrossRef]
- Garjani, A.; Middleton, R.M.; Nicholas, R.; Evangelou, N. Recovery From COVID-19 in Multiple Sclerosis: A Prospective and Longitudinal Cohort Study of the United Kingdom Multiple Sclerosis Register. Neurol. Neuroimmunol. Neuroinflamm. 2022, 9. [Google Scholar] [CrossRef]
- Hippisley-Cox, J.; Young, D.; Coupland, C.; Channon, K.M.; Tan, P.S.; Harrison, D.A.; Rowan, K.; Aveyard, P.; Pavord, I.D.; Watkinson, P.J. Risk of severe COVID-19 disease with ACE inhibitors and angiotensin receptor blockers: Cohort study including 8.3 million people. Heart 2020, 106, 1503–1511. [Google Scholar] [CrossRef] [PubMed]
- Bergqvist, R.; Ahlqvist, V.H.; Lundberg, M.; Hergens, M.P.; Sundstrom, J.; Bell, M.; Magnusson, C. HMG-CoA reductase inhibitors and COVID-19 mortality in Stockholm, Sweden: A registry-based cohort study. PLoS Med. 2021, 18, e1003820. [Google Scholar] [CrossRef] [PubMed]
- Reusch, N.; De Domenico, E.; Bonaguro, L.; Schulte-Schrepping, J.; Baßler, K.; Schultze, J.L.; Aschenbrenner, A.C. Neutrophils in COVID-19. Front. Immunol. 2021, 12, 652470. [Google Scholar] [CrossRef]
- Binka, M.; Klaver, B.; Cua, G.; Wong, A.W.; Fibke, C.; Velásquez García, H.A.; Adu, P.; Levin, A.; Mishra, S.; Sander, B.; et al. An Elastic Net Regression Model for Identifying Long COVID Patients Using Health Administrative Data: A Population-Based Study. Open Forum Infect. Dis. 2022, 9, ofac640. [Google Scholar] [CrossRef] [PubMed]
- Kessler, R.; Philipp, J.; Wilfer, J.; Kostev, K. Predictive Attributes for Developing Long COVID-A Study Using Machine Learning and Real-World Data from Primary Care Physicians in Germany. J. Clin. Med. 2023, 12, 3511. [Google Scholar] [CrossRef] [PubMed]
- Whitaker, M.; Elliott, J.; Chadeau-Hyam, M.; Riley, S.; Darzi, A.; Cooke, G.; Ward, H.; Elliott, P. Persistent COVID-19 symptoms in a community study of 606,434 people in England. Nat. Commun. 2022, 13, 1957. [Google Scholar] [CrossRef] [PubMed]
- Clinical characteristics with inflammation profiling of long COVID and association with 1-year recovery following hospitalisation in the UK: A prospective observational study. Lancet Respir. Med. 2022, 10, 761–775. [CrossRef]
- Pourbagheri-Sigaroodi, A.; Bashash, D.; Fateh, F.; Abolghasemi, H. Laboratory findings in COVID-19 diagnosis and prognosis. Clin. Chim. Acta 2020, 510, 475–482. [Google Scholar] [CrossRef]
- Li, J.; Yan, X.S.; Chaudhary, D.; Avula, V.; Mudiganti, S.; Husby, H.; Shahjouei, S.; Afshar, A.; Stewart, W.F.; Yeasin, M.; et al. Imputation of missing values for electronic health record laboratory data. NPJ Digit. Med. 2021, 4, 147. [Google Scholar] [CrossRef] [PubMed]
- Haneuse, S.; Arterburn, D.; Daniels, M.J. Assessing Missing Data Assumptions in EHR-Based Studies: A Complex and Underappreciated Task. JAMA Netw. Open 2021, 4, e210184. [Google Scholar] [CrossRef] [PubMed]
- Groenwold, R.H.H. Informative missingness in electronic health record systems: The curse of knowing. Diagn. Progn. Res. 2020, 4, 8. [Google Scholar] [CrossRef] [PubMed]
- Kumarakulasinghe, N.B.; Blomberg, T.; Liu, J.; Leao, A.S.; Papapetrou, P. Evaluating Local Interpretable Model-Agnostic Explanations on Clinical Machine Learning Classification Models. In Proceedings of the 2020 IEEE 33rd International Symposium on Computer-Based Medical Systems (CBMS), Rochester, MN, USA, 28–30 July 2020; pp. 7–12. [Google Scholar]
- Ribeiro, M.T.; Singh, S.; Guestrin, C. “Why should i trust you”? Explaining the predictions of any classifier. In Proceedings of the 22nd ACM SIGKDD International Conference on Knowledge Discovery and Data Mining, San Francisco, CA, USA, 13–17 August 2016; pp. 1135–1144. [Google Scholar]
- Weaver, A.K.; Head, J.R.; Gould, C.F.; Carlton, E.J.; Remais, J.V. Environmental factors influencing COVID-19 incidence and severity. Annu. Rev. Public Health 2022, 43, 271–291. [Google Scholar] [CrossRef]
- Espin, E.; Yang, C.; Shannon, C.P.; Assadian, S.; He, D.; Tebbutt, S.J. Cellular and molecular biomarkers of long COVID: A scoping review. EBioMedicine 2023, 91, 104552. [Google Scholar] [CrossRef]
- Niemi, M.E.K.; Daly, M.J.; Ganna, A. The human genetic epidemiology of COVID-19. Nat. Rev. Genet. 2022, 23, 533–546. [Google Scholar] [CrossRef]




| COVID-19 Patients with PASC Diagnosis | COVID-19 Patients without PASC Diagnosis | ||||
|---|---|---|---|---|---|
| Unmatched | p-Value * | Matched | p-Value * | ||
| n | 2287 | 90,014 | 22,845 | ||
| Age at index date; mean (SD) | 47.93 (19.13) | 42.29 (22.71) | <0.001 | 47.23 (19.24) | 0.101 |
| Pre-test years in EHR; mean (SD) | 11.83 (7.72) | 10.48 (7.79) | <0.001 | 11.74 (7.55) | 0.555 |
| Post-test years in EHR; mean (SD) | 1.16 (0.70) | 0.95 (0.70) | <0.001 | 1.14 (0.69) | 0.337 |
| Female; n (%) | 1487 (65.0) | 51,548 (57.3) | <0.001 | 14,848 (65.0) | 0.999 |
| Primary care at MM; n (%) | 1328 (58.1) | 40,765 (45.3) | <0.001 | 13,255 (58.0) | 0.984 |
| Race/ethnicity; n (%) | 0.004 | 0.999 | |||
| Caucasian/non-Hispanic | 1680 (73.5) | 64,494 (71.6) | 16,800 (73.5) | ||
| African American/non-Hispanic | 245 (10.7) | 9638 (10.7) | 2450 (10.7) | ||
| Other/non-Hispanic or Hispanic | 256 (11.2) | 9995 (11.1) | 2552 (11.2) | ||
| Other/unknown ethnicity | 106 (4.6) | 5887 (6.5) | 1043 (4.6) | ||
| Quarter of year at COVID-19 diagnosis date; n (%) | <0.001 | 1 | |||
| 2020/1 | 30 (1.3) | 668 (0.7) | 293 (1.3) | ||
| 2020/2 | 58 (2.5) | 1890 (2.1) | 567 (2.5) | ||
| 2020/3 | 66 (2.9) | 2877 (3.2) | 660 (2.9) | ||
| 2020/4 | 289 (12.6) | 14,471 (16.1) | 2890 (12.7) | ||
| 2021/1 | 259 (11.3) | 7967 (8.9) | 2590 (11.3) | ||
| 2021/2 | 263 (11.5) | 6526 (7.2) | 2625 (11.5) | ||
| 2021/3 | 189 (8.3) | 4869 (5.4) | 1890 (8.3) | ||
| 2021/4 | 331 (14.5) | 13,690 (15.2) | 3310 (14.5) | ||
| 2022/1 | 319 (13.9) | 14,360 (16.0) | 3190 (14.0) | ||
| 2022/2 | 187 (8.2) | 9214 (10.2) | 1870 (8.2) | ||
| 2022/3 | 182 (8.0) | 8019 (8.9) | 1820 (8.0) | ||
| 2022/4 | 104 (4.5) | 5028 (5.6) | 1040 (4.6) | ||
| 2023/1 | 10 (0.4) | 435 (0.5) | 100 (0.4) | ||
| Elixhauser score AHRQ (mean (SD)) | 4.67 (11.95) | 3.75 (10.70) | <0.001 | 3.94 (11.31) | 0.004 |
| BMI (mean (SD)) | 30.64 (7.88) | 29.42 (7.47) | <0.001 | 30.12 (7.55) | 0.003 |
| COVID-19 severity: Severe; n (%) | 319 (13.9) | 5307 (5.9) | <0.001 | 1358 (5.9) | <0.001 |
| Healthcare worker status: Yes; n (%) | 63 (2.8) | 2527 (2.8) | 0.931 | 802 (3.5) | 0.067 |
| Vaccination status n (%) | <0.001 | 0.013 | |||
| Unvaccinated | 1263 (55.2) | 50,897 (56.5) | 12,565 (55.0) | ||
| After first vaccination | 133 (5.8) | 3604 (4.0) | 1119 (4.9) | ||
| After full vaccination | 692 (30.3) | 25,288 (28.1) | 6751 (29.6) | ||
| After booster | 199 (8.7) | 10,225 (11.4) | 2410 (10.5) | ||
| Population density (%) | 0.002 | 0.248 | |||
| Quartile 1 | 572 (25.0) | 21,342 (23.7) | 5624 (24.6) | ||
| Quartile 2 | 622 (27.2) | 25,533 (28.4) | 6697 (29.3) | ||
| Quartile 3 | 716 (31.3) | 26,459 (29.4) | 6865 (30.1) | ||
| Quartile 4 | 197 (8.6) | 7592 (8.4) | 1830 (8.0) | ||
| Missing | 180 (7.9) | 9088 (10.1) | 1829 (8.0) | ||
| Neighborhood Deprivation Index (%) | 0.002 | 0.274 | |||
| Quartile 1 | 832 (36.4) | 32,873 (36.5) | 8791 (38.5) | ||
| Quartile 2 | 515 (22.5) | 18,746 (20.8) | 4871 (21.3) | ||
| Quartile 3 | 444 (19.4) | 16,261 (18.1) | 4190 (18.3) | ||
| Quartile 4 | 316 (13.8) | 13,046 (14.5) | 3164 (13.8) | ||
| Missing | 180 (7.9) | 9088 (10.1) | 1829 (8.0) | ||
| Predictor | Testing Data | AAUC a (95% CI) | Pseudo-R2 b | Brier Score | Adjusted OR a (95% CI) | p-Value | |
|---|---|---|---|---|---|---|---|
| n Cases | n Controls | ||||||
| PheRS1 | 456 | 3610 | 0.56 (0.53, 0.58) | 0.033 | 0.098 | 1.55 (1.33, 1.82) | 4.88× 10−8 |
| PheRS2 | 0.61 (0.58, 0.64) | 0.095 | 0.093 | 1.94 (1.75, 2.14) | 2.97 × 10−38 | ||
| PheRS | 0.65 (0.62, 0.67) | 0.093 | 0.094 | 2.96 (2.49, 3.5) | 6.12 × 10−36 | ||
| MedRS1 | 525 | 5436 | 0.53 (0.5, 0.56) | 0.025 | 0.079 | 1.36 (1.18, 1.55) | 1.16 × 10−5 |
| MedRS2 | 0.6 (0.58, 0.63) | 0.068 | 0.077 | 1.69 (1.56, 1.85) | 1.30 × 10−33 | ||
| MedRS | 0.61 (0.58, 0.64) | 0.057 | 0.078 | 2.1 (1.83, 2.42) | 1.76× 10−25 | ||
| LabRS1 | 209 | 1895 | 0.46 (0.41, 0.49) | 0.025 | 0.088 | 0.73 (0.45, 1.2) | 0.213 |
| PheRS | 454 | 3603 | 0.65 (0.62, 0.68) | 0.089 | 0.094 | 2.94 (2.48, 3.48) | 8.79 × 10−36 |
| MedRS | 0.59 (0.56, 0.62) | 0.046 | 0.097 | 1.99 (1.68, 2.35) | 1.04 × 10−15 | ||
| PheRS and MedRS | 0.66 (0.63, 0.69) | 0.094 | 0.094 | 3.68 (3.01, 4.5) | 2.88 × 10−37 | ||
Disclaimer/Publisher’s Note: The statements, opinions and data contained in all publications are solely those of the individual author(s) and contributor(s) and not of MDPI and/or the editor(s). MDPI and/or the editor(s) disclaim responsibility for any injury to people or property resulting from any ideas, methods, instructions or products referred to in the content. |
© 2023 by the authors. Licensee MDPI, Basel, Switzerland. This article is an open access article distributed under the terms and conditions of the Creative Commons Attribution (CC BY) license (https://creativecommons.org/licenses/by/4.0/).
Share and Cite
Jin, W.; Hao, W.; Shi, X.; Fritsche, L.G.; Salvatore, M.; Admon, A.J.; Friese, C.R.; Mukherjee, B. Using Multi-Modal Electronic Health Record Data for the Development and Validation of Risk Prediction Models for Long COVID Using the Super Learner Algorithm. J. Clin. Med. 2023, 12, 7313. https://doi.org/10.3390/jcm12237313
Jin W, Hao W, Shi X, Fritsche LG, Salvatore M, Admon AJ, Friese CR, Mukherjee B. Using Multi-Modal Electronic Health Record Data for the Development and Validation of Risk Prediction Models for Long COVID Using the Super Learner Algorithm. Journal of Clinical Medicine. 2023; 12(23):7313. https://doi.org/10.3390/jcm12237313
Chicago/Turabian StyleJin, Weijia, Wei Hao, Xu Shi, Lars G. Fritsche, Maxwell Salvatore, Andrew J. Admon, Christopher R. Friese, and Bhramar Mukherjee. 2023. "Using Multi-Modal Electronic Health Record Data for the Development and Validation of Risk Prediction Models for Long COVID Using the Super Learner Algorithm" Journal of Clinical Medicine 12, no. 23: 7313. https://doi.org/10.3390/jcm12237313
APA StyleJin, W., Hao, W., Shi, X., Fritsche, L. G., Salvatore, M., Admon, A. J., Friese, C. R., & Mukherjee, B. (2023). Using Multi-Modal Electronic Health Record Data for the Development and Validation of Risk Prediction Models for Long COVID Using the Super Learner Algorithm. Journal of Clinical Medicine, 12(23), 7313. https://doi.org/10.3390/jcm12237313

