Lipid Profile after Pharmacologic Discontinuation and Restoration of Menstruation in Women with Endometriosis: A 12-Month Observational Prospective Study
Abstract
:1. Introduction
2. Patients and Methods
2.1. Patients
2.2. Study Protocol
2.3. Assays
2.4. Statistical Analysis
2.4.1. Standard Lipid Parameters
2.4.2. Lipidomics Data Processing—Statistical and Pathway Analysis Methods
3. Results
3.1. Standard Serum Lipid and Lipoprotein Concentrations
3.2. Multivariate Statistics of Lipidomics Analysis
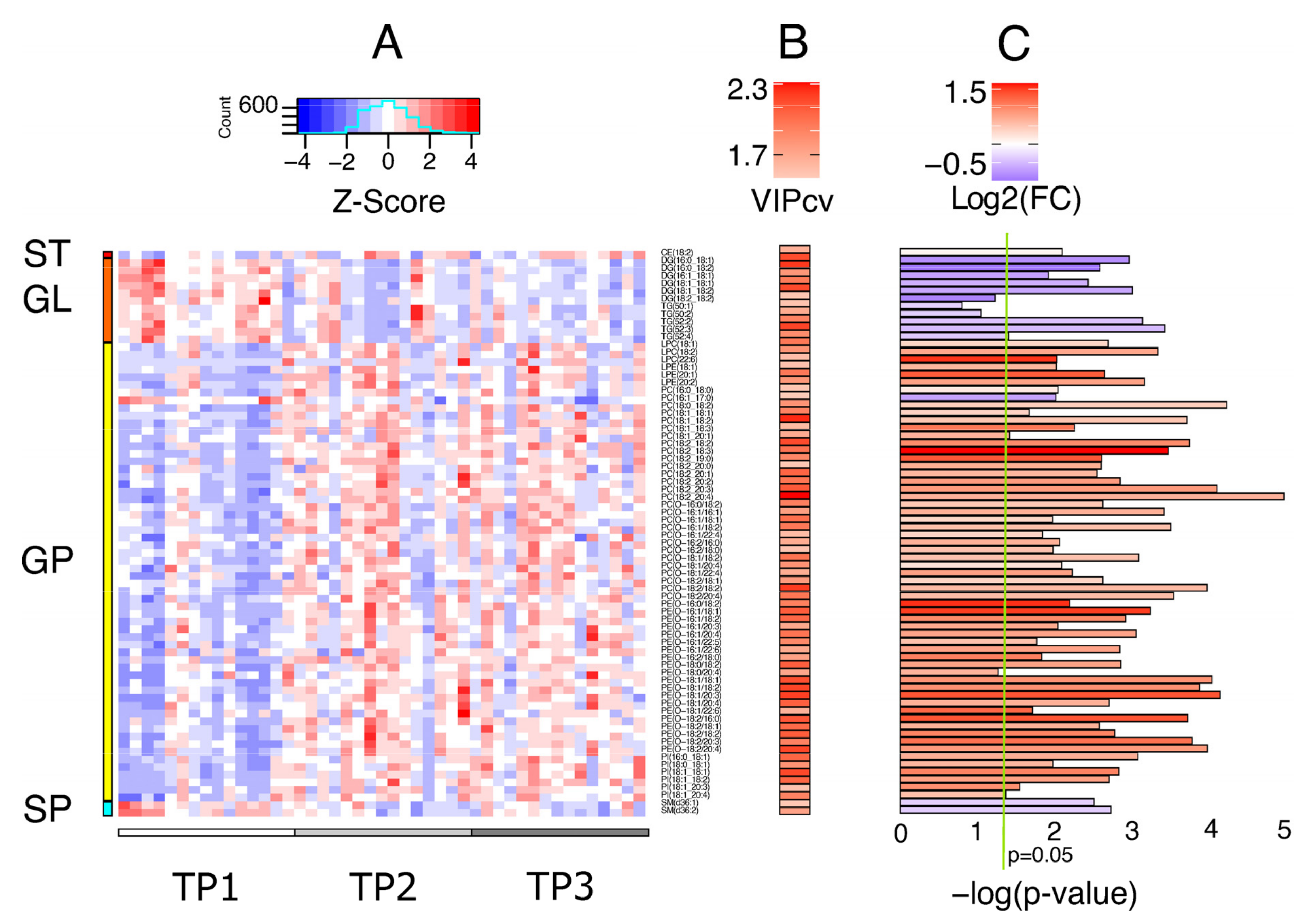
3.3. Univariate Statistics of Lipid Profiling
3.4. Altered Lipid Species
3.5. Pathway Analysis
3.6. Correlation Analysis
4. Discussion
Supplementary Materials
Author Contributions
Funding
Institutional Review Board Statement
Informed Consent Statement
Data Availability Statement
Conflicts of Interest
References
- Andreyko, J.L.; Marshall, L.A.; Dumesic, D.A.; Jaffe, R.B. Therapeutic uses of gonadotropin-releasing hormone analogs. Obstet. Gynecol. Surv. 1987, 42, 1–21. [Google Scholar] [CrossRef] [PubMed]
- Waibel-Treber, S.; Minne, H.W.; Scharla, S.H.; Bremen, T.; Ziegler, R.; Leyendecker, G. Reversible bone loss in women treated with GnRH-agonists for endometriosis and uterine leiomyoma. Hum. Reprod. 1989, 4, 384–388. [Google Scholar] [CrossRef] [PubMed]
- Dlugi, A.M.; Miller, J.D.; Knittle, J.; Lupron Study Group. Lupron depot (leuprolide acetate for depot suspension) in the treatment of endometriosis: A randomized, placebo-controlled, double-blind study. Fertil. Steril. 1990, 54, 419–427. [Google Scholar] [CrossRef] [PubMed]
- Surrey, E.; Taylor, H.S.; Giudice, L.; Lessey, B.A.; Abrao, M.S.; Archer, D.F.; Diamond, M.P.; Johnson, N.P.; Watts, N.B.; Gallagher, J.C.; et al. Long-Term Outcomes of Elagolix in Women with Endometriosis: Results from Two Extension Studies. Obstet. Gynecol. 2018, 132, 147–160. [Google Scholar] [CrossRef] [PubMed]
- Anastasilakis, A.D.; Papachatzopoulos, S.; Makras, P.; Gkiomisi, A.; Nikolakopoulos, P.; Polyzos, S.A.; Ntenti, C.; Ballaouri, I.; Gerou, S.; Tsachouridou, O.; et al. The effect of pharmacological cessation and restoration of menstrual cycle on bone metabolism in premenopausal women with endometriosis. Bone 2022, 158, 116354. [Google Scholar] [CrossRef]
- Wymann, M.P.; Schneiter, R. Lipid signalling in disease. Nat. Rev. Mol. Cell Biol. 2008, 9, 162–176. [Google Scholar] [CrossRef] [PubMed]
- Vorkas, P.A.; Isaac, G.; Anwar, M.A.; Davies, A.H.; Want, E.J.; Nicholson, J.K.; Holmes, E. Untargeted UPLC-MS profiling pipeline to expand tissue metabolome coverage: Application to cardiovascular disease. Anal. Chem. 2015, 87, 4184–4193. [Google Scholar] [CrossRef] [PubMed]
- Vorkas, P.A. Expanding lipidome coverage using MS/MS-aided untargeted data-independent RP-UPLC-TOF-MS(E) acquisition. Bioanalysis 2018, 10, 307–319. [Google Scholar] [CrossRef]
- Vorkas, P.A.; Shalhoub, J.; Isaac, G.; Want, E.J.; Nicholson, J.K.; Holmes, E.; Davies, A.H. Metabolic phenotyping of atherosclerotic plaques reveals latent associations between free cholesterol and ceramide metabolism in atherogenesis. J. Proteome Res. 2015, 14, 1389–1399. [Google Scholar] [CrossRef]
- Surma, M.A.; Herzog, R.; Vasilj, A.; Klose, C.; Christinat, N.; Morin-Rivron, D.; Simons, K.; Masoodi, M.; Sampaio, J.L. An automated shotgun lipidomics platform for high throughput, comprehensive, and quantitative analysis of blood plasma intact lipids. Eur. J. Lipid Sci. Technol. 2015, 117, 1540–1549. [Google Scholar] [CrossRef]
- Derby, C.A.; Crawford, S.L.; Pasternak, R.C.; Sowers, M.; Sternfeld, B.; Matthews, K.A. Lipid changes during the menopause transition in relation to age and weight: The Study of Women’s Health Across the Nation. Am. J. Epidemiol. 2009, 169, 1352–1361. [Google Scholar] [CrossRef]
- Al-Omari, W.R.; Nassir, U.N.; Sulaiman, W.R. Estrogen and lipid profile in patients with endometriosis treated by GnRH agonist. Int. J. Gynaecol. Obstet. 1999, 66, 191–192. [Google Scholar] [CrossRef] [PubMed]
- Farish, E.; Fletcher, C.D.; Barnes, J.F.; Mack, A.; Gray, C.E.; Hart, D.M. Reversible menopause induced by the GnRH analogue buserelin: Effects on lipoprotein metabolism. Acta Endocrinol. 1992, 127, 123–126. [Google Scholar] [CrossRef] [PubMed]
- Taylor, H.S.; Giudice, L.C.; Lessey, B.A.; Abrao, M.S.; Kotarski, J.; Archer, D.F.; Diamond, M.P.; Surrey, E.; Johnson, N.P.; Watts, N.B.; et al. Treatment of Endometriosis-Associated Pain with Elagolix, an Oral GnRH Antagonist. N. Engl. J. Med. 2017, 377, 28–40. [Google Scholar] [CrossRef] [PubMed]
- Hornstein, M.D.; Surrey, E.S.; Weisberg, G.W.; Casino, L.A. Leuprolide acetate depot and hormonal add-back in endometriosis: A 12-month study. Lupron Add-Back Study Group. Obstet. Gynecol. 1998, 91, 16–24. [Google Scholar] [CrossRef] [PubMed]
- Farish, E.; Fletcher, C.D.; Hart, D.M.; Smith, M.L. Effects of bilateral oophorectomy on lipoprotein metabolism. Br. J. Obstet. Gynaecol. 1990, 97, 78–82. [Google Scholar] [CrossRef] [PubMed]
- Anagnostis, P.; Stevenson, J.C.; Crook, D.; Johnston, D.G.; Godsland, I.F. Effects of menopause, gender and age on lipids and high-density lipoprotein cholesterol subfractions. Maturitas 2015, 81, 62–68. [Google Scholar] [CrossRef]
- Ambikairajah, A.; Walsh, E.; Cherbuin, N. Lipid profile differences during menopause: A review with meta-analysis. Menopause 2019, 26, 1327–1333. [Google Scholar] [CrossRef]
- Woodard, G.A.; Brooks, M.M.; Barinas-Mitchell, E.; Mackey, R.H.; Matthews, K.A.; Sutton-Tyrrell, K. Lipids, menopause, and early atherosclerosis in Study of Women’s Health Across the Nation Heart women. Menopause 2011, 18, 376–384. [Google Scholar] [CrossRef]
- Stegemann, C.; Pechlaner, R.; Willeit, P.; Langley, S.R.; Mangino, M.; Mayr, U.; Menni, C.; Moayyeri, A.; Santer, P.; Rungger, G.; et al. Lipidomics profiling and risk of cardiovascular disease in the prospective population-based Bruneck study. Circulation 2014, 129, 1821–1831. [Google Scholar] [CrossRef]
- Eichelmann, F.; Sellem, L.; Wittenbecher, C.; Jager, S.; Kuxhaus, O.; Prada, M.; Cuadrat, R.; Jackson, K.G.; Lovegrove, J.A.; Schulze, M.B. Deep Lipidomics in Human Plasma: Cardiometabolic Disease Risk and Effect of Dietary Fat Modulation. Circulation 2022, 146, 21–35. [Google Scholar] [CrossRef] [PubMed]
- Stegemann, C.; Drozdov, I.; Shalhoub, J.; Humphries, J.; Ladroue, C.; Didangelos, A.; Baumert, M.; Allen, M.; Davies, A.H.; Monaco, C.; et al. Comparative lipidomics profiling of human atherosclerotic plaques. Circ. Cardiovasc. Genet. 2011, 4, 232–242. [Google Scholar] [CrossRef] [PubMed]
- Munn, N.J.; Arnio, E.; Liu, D.; Zoeller, R.A.; Liscum, L. Deficiency in ethanolamine plasmalogen leads to altered cholesterol transport. J. Lipid Res. 2003, 44, 182–192. [Google Scholar] [CrossRef] [PubMed]
- Jenkins, B.; West, J.A.; Koulman, A. A review of odd-chain fatty acid metabolism and the role of pentadecanoic Acid (c15:0) and heptadecanoic Acid (c17:0) in health and disease. Molecules 2015, 20, 2425–2444. [Google Scholar] [CrossRef] [PubMed]
- Bartolomaeus, H.; Balogh, A.; Yakoub, M.; Homann, S.; Markó, L.; Höges, S.; Tsvetkov, D.; Krannich, A.; Wundersitz, S.; Avery, E.G.; et al. Short-Chain Fatty Acid Propionate Protects From Hypertensive Cardiovascular Damage. Circulation 2019, 139, 1407–1421. [Google Scholar] [CrossRef] [PubMed]
- Zhou, M.; Li, D.; Xie, K.; Xu, L.; Kong, B.; Wang, X.; Tang, Y.; Liu, Y.; Huang, H. The short-chain fatty acid propionate improved ventricular electrical remodeling in a rat model with myocardial infarction. Food Funct. 2021, 12, 12580–12593. [Google Scholar] [CrossRef] [PubMed]
- Jenkins, B.J.; Seyssel, K.; Chiu, S.; Pan, P.H.; Lin, S.Y.; Stanley, E.; Ament, Z.; West, J.A.; Summerhill, K.; Griffin, J.L.; et al. Odd Chain Fatty Acids; New Insights of the Relationship between the Gut Microbiota, Dietary Intake, Biosynthesis and Glucose Intolerance. Sci. Rep. 2017, 7, 44845. [Google Scholar] [CrossRef]
- Mohammad, N.S.; Nazli, R.; Zafar, H.; Fatima, S. Effects of lipid based Multiple Micronutrients Supplement on the birth outcome of underweight pre-eclamptic women: A randomized clinical trial. Pak. J. Med. Sci. 2022, 38, 219–226. [Google Scholar] [CrossRef]
- Hannun, Y.A.; Obeid, L.M. Principles of bioactive lipid signalling: Lessons from sphingolipids. Nat. Rev. Mol. Cell Biol. 2008, 9, 139–150. [Google Scholar] [CrossRef]
- Laaksonen, R.; Ekroos, K.; Sysi-Aho, M.; Hilvo, M.; Vihervaara, T.; Kauhanen, D.; Suoniemi, M.; Hurme, R.; Marz, W.; Scharnagl, H.; et al. Plasma ceramides predict cardiovascular death in patients with stable coronary artery disease and acute coronary syndromes beyond LDL-cholesterol. Eur. Heart J. 2016, 37, 1967–1976. [Google Scholar] [CrossRef]
- Meeusen, J.W.; Donato, L.J.; Bryant, S.C.; Baudhuin, L.M.; Berger, P.B.; Jaffe, A.S. Plasma Ceramides. Arterioscler. Thromb. Vasc. Biol. 2018, 38, 1933–1939. [Google Scholar] [CrossRef]



| Parameter | TP1 (Baseline) | TP2 (Month 6) | TP3 (Month 12) | p-Value for Trend |
|---|---|---|---|---|
| Total cholesterol (mg/dL) | 206 ± 6 | 243 ± 11 a | 233 ± 9 | 0.006 |
| Triglycerides (mg/dL) | 118 ± 11 | 113 ± 19 | 93 ± 8 | 0.185 |
| HDL-C (mg/dL) | 48 ± 5 | 60 ± 6 a | 61 ± 4 a | 0.002 |
| LDL-C (mg/dL) | 134 ± 6 | 158 ± 11 a | 152 ± 9 | 0.028 |
| Lp(a) (mg/dL) | 11.8 ± 2.1 | 17.0 ± 3.2 | 14.3 ± 3.1 | 0.056 |
| ApoA1 (mg/dL) | 180 ± 9 | 222 ± 12 a | 218 ± 12 a | 0.013 |
| ApoB (mg/dL) | 101 ± 7 | 96 ± 9 | 100 ± 5 | 0.693 |
| TP Comparison | No. of Components (Predictive + Orthogonal) | N | R2X | R2Y | Q2Y | CV-ANOVA p-Value |
|---|---|---|---|---|---|---|
| TP1 vs. TP2 | 1 + 0 | 30 | 0.153 | 0.599 | 0.340 | 0.004 |
| TP2 vs. TP3 | 1 + 5 | 30 | 0.475 | 0.999 | −0.100 | 1 |
| TP1 vs. TP3 | 1 + 0 | 30 | 0.165 | 0.632 | 0.420 | 0.0006 |
Disclaimer/Publisher’s Note: The statements, opinions and data contained in all publications are solely those of the individual author(s) and contributor(s) and not of MDPI and/or the editor(s). MDPI and/or the editor(s) disclaim responsibility for any injury to people or property resulting from any ideas, methods, instructions or products referred to in the content. |
© 2023 by the authors. Licensee MDPI, Basel, Switzerland. This article is an open access article distributed under the terms and conditions of the Creative Commons Attribution (CC BY) license (https://creativecommons.org/licenses/by/4.0/).
Share and Cite
Anastasilakis, A.D.; Polyzos, S.A.; Vorkas, P.A.; Gkiomisi, A.; Yavropoulou, M.P.; Rauner, M.; Nikolakopoulos, P.; Papachatzopoulos, S.; Makras, P.; Gerou, S.; et al. Lipid Profile after Pharmacologic Discontinuation and Restoration of Menstruation in Women with Endometriosis: A 12-Month Observational Prospective Study. J. Clin. Med. 2023, 12, 5430. https://doi.org/10.3390/jcm12165430
Anastasilakis AD, Polyzos SA, Vorkas PA, Gkiomisi A, Yavropoulou MP, Rauner M, Nikolakopoulos P, Papachatzopoulos S, Makras P, Gerou S, et al. Lipid Profile after Pharmacologic Discontinuation and Restoration of Menstruation in Women with Endometriosis: A 12-Month Observational Prospective Study. Journal of Clinical Medicine. 2023; 12(16):5430. https://doi.org/10.3390/jcm12165430
Chicago/Turabian StyleAnastasilakis, Athanasios D., Stergios A. Polyzos, Panagiotis A. Vorkas, Athina Gkiomisi, Maria P. Yavropoulou, Martina Rauner, Panagiotis Nikolakopoulos, Stergios Papachatzopoulos, Polyzois Makras, Spyridon Gerou, and et al. 2023. "Lipid Profile after Pharmacologic Discontinuation and Restoration of Menstruation in Women with Endometriosis: A 12-Month Observational Prospective Study" Journal of Clinical Medicine 12, no. 16: 5430. https://doi.org/10.3390/jcm12165430
APA StyleAnastasilakis, A. D., Polyzos, S. A., Vorkas, P. A., Gkiomisi, A., Yavropoulou, M. P., Rauner, M., Nikolakopoulos, P., Papachatzopoulos, S., Makras, P., Gerou, S., Hofbauer, L. C., Palermo, A., & Tsourdi, E. (2023). Lipid Profile after Pharmacologic Discontinuation and Restoration of Menstruation in Women with Endometriosis: A 12-Month Observational Prospective Study. Journal of Clinical Medicine, 12(16), 5430. https://doi.org/10.3390/jcm12165430

