Comprehensive Analysis of a Novel Immune-Related Gene Signature in Lung Adenocarcinoma
Abstract
1. Introduction
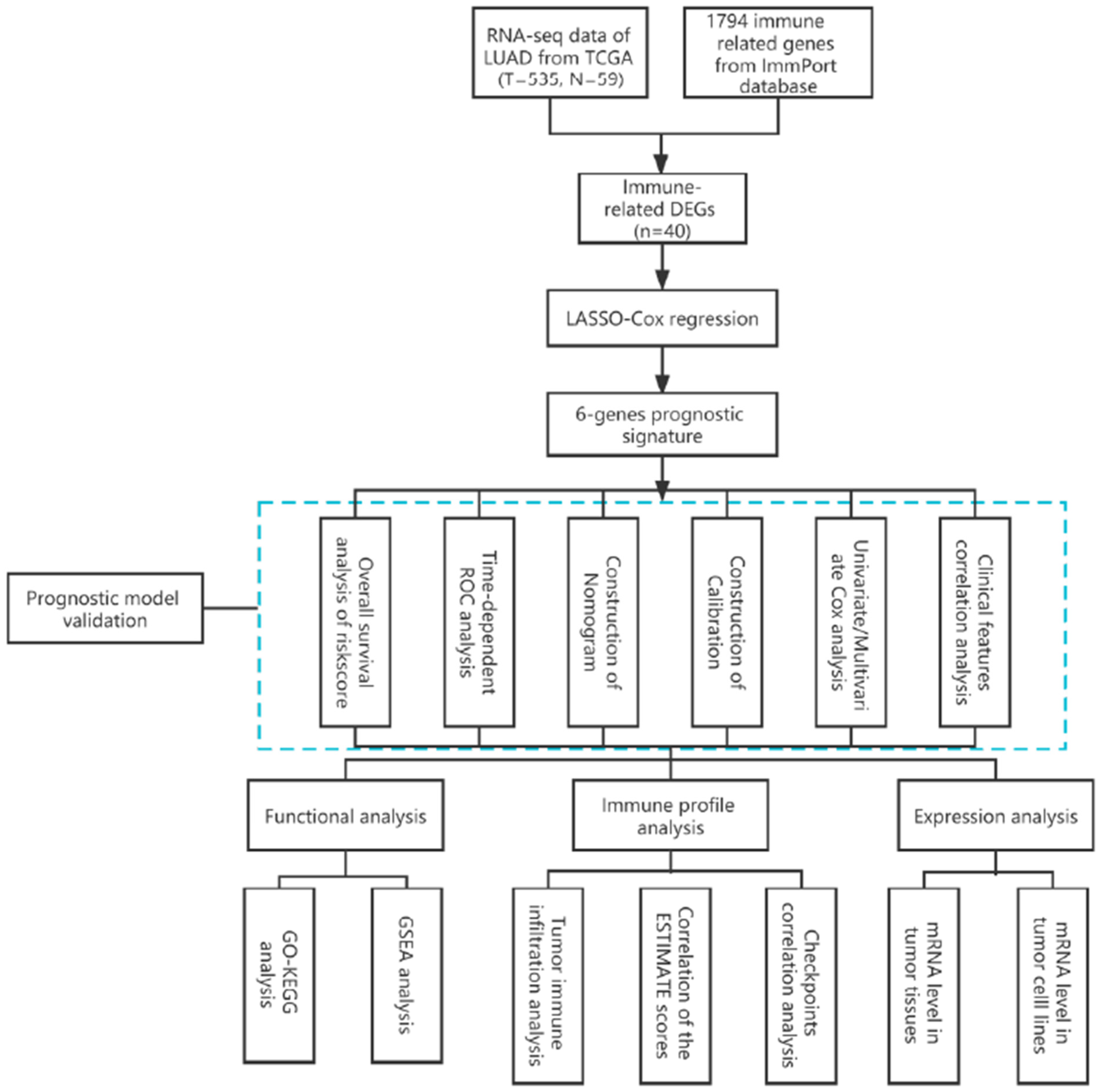
2. Materials and Methods
2.1. Generation of Differentially Expressed Immune-Related Genes (DEIRGs)
2.2. Functional Enrichment Analyses
2.3. Establishment and Validation of the Prognostic Immune-Related Gene Signature
2.4. Immune Cell Infiltration Analysis
2.5. Gene Expression and Genetic Alterations Analysis
2.6. Reverse Transcription and Real-Time Quantitative PCR (RT-qPCR)
2.7. Statistical Analysis
3. Results
3.1. Identification of DEIRGs
3.2. Construction of a Prognostic Immune-Related Gene Signature
3.3. Evaluation of the Prognostic Value of the Six-Gene Signature
3.4. Functional Enrichment Analysis of the Six-Gene Signature Risk Score
3.5. Clinicopathological Characteristics Correlation Analysis
3.6. Evaluation of Immune Cell Infiltration Characterization
3.7. Estimation of the Immunity Response
3.8. Verification of Hub Genes
4. Discussions
5. Conclusions
Author Contributions
Funding
Institutional Review Board Statement
Informed Consent Statement
Data Availability Statement
Conflicts of Interest
Abbreviations
| GO | Gene Ontology |
| BP | Biological process |
| MF | Molecular function |
| CC | Cellular component |
| KEGG | Kyoto Encyclopedia of Genes and Genomes |
| HRs | Hazard ratios |
| DEGs | Differentially expressed genes |
| IRGs | Immune-related gene |
| DEIRGs | Differently expressed immune-related genes |
| OS | Overall Survival |
| DSS | Disease Specific Survival |
| PFI | Progression-Free Interval |
References
- Bade, B.C.; dela Cruz, C.S. Lung Cancer 2020: Epidemiology, Etiology, and Prevention. Clin. Chest Med. 2020, 41, 1–24. [Google Scholar] [CrossRef] [PubMed]
- Wu, F.; Wang, L.; Zhou, C. Lung Cancer in China: Current and Prospect. Curr. Opin. Oncol. 2021, 33, 40–46. [Google Scholar] [CrossRef] [PubMed]
- Nooreldeen, R.; Bach, H. Current and Future Development in Lung Cancer Diagnosis. Int. J. Mol. Sci. 2021, 22, 8861. [Google Scholar] [CrossRef]
- The Lancet. Lung Cancer: Some Progress, but Still a Lot More to Do. Lancet 2019, 394, 1880. [Google Scholar] [CrossRef]
- Herbst, R.S.; Morgensztern, D.; Boshoff, C. The Biology and Management of Non-Small Cell Lung Cancer. Nature 2018, 553, 446–454. [Google Scholar] [CrossRef] [PubMed]
- Remark, R.; Becker, C.; Gomez, J.E.; Damotte, D.; Dieu-Nosjean, M.C.; Sautès-Fridman, C.; Fridman, W.H.; Powell, C.A.; Altorki, N.K.; Merad, M.; et al. The Non-Small Cell Lung Cancer Immune Contexture: A Major Determinant of Tumor Characteristics and Patient Outcome. Am. J. Respir. Crit. Care Med. 2015, 191, 446–454. [Google Scholar] [CrossRef]
- Kadara, H.; Choi, M.; Zhang, J.; Parra, E.R.; Rodriguez-Canales, J.; Gaffney, S.G.; Zhao, Z.; Behrens, C.; Fujimoto, J.; Chow, C.; et al. Whole-Exome Sequencing and Immune Profiling of Early-Stage Lung Adenocarcinoma with Fully Annotated Clinical Follow-Up. Ann. Oncol. 2017, 28, 377–390. [Google Scholar] [CrossRef]
- Marzagalli, M.; Ebelt, N.D.; Manuel, E.R. Unraveling the Crosstalk between Melanoma and Immune Cells in the Tumor Microenvironment. Semin. Cancer. Biol. 2019, 59, 75–82. [Google Scholar] [CrossRef]
- Pitt, J.M.; Marabelle, A.; Eggermont, A.; Soria, J.C.; Kroemer, G.; Zitvogel, L. Targeting the Tumor Microenvironment: Removing Obstruction to Anticancer Immune Responses and Immunotherapy. Ann. Oncol. 2016, 27, 236–250. [Google Scholar] [CrossRef]
- Stankovic, B.; Bjørhovde, H.A.K.; Skarshaug, R.; Aamodt, H.; Frafjord, A.; Müller, E.; Hammarström, C.; Beraki, K.; Bækkevold, E.S.; Woldbæk, P.R.; et al. Immune Cell Composition in Human Non-Small Cell Lung Cancer. Front. Immunol. 2018, 9, 1482–1492. [Google Scholar] [CrossRef]
- Usó, M.; Jantus-Lewintre, E.; Bremnes, R.M.; Calabuig, S.; Blasco, A.; Pastor, E.; Borreda, I.; Molina-Pinelo, S.; Paz-Ares, L.; Guijarro, R.; et al. Analysis of the Immune Microenvironment in Resected Non-Small Cell Lung Cancer: The Prognostic Value of Different T Lymphocyte Markers. Oncotarget 2016, 7, 3101. [Google Scholar] [CrossRef] [PubMed]
- Bremnes, R.M.; Busund, L.T.; Kilver, T.L.; Andersen, S.; Richardsen, E.; Paulsen, E.E.; Hald, S.; Khanehkenari, M.R.; Cooper, W.A.; Kao, S.C.; et al. The Role of Tumor-Infiltrating Lymphocytes in Development, Progression, and Prognosis of Non-Small Cell Lung Cancer. J. Thorac. Oncol. 2016, 11, 52849–52861. [Google Scholar] [CrossRef] [PubMed]
- Wang, H.; Xia, L.; Yao, C.C.; Dong, H.; Yang, Y.; Li, C.; Ji, W.X.; Sun, R.M.; Duan, H.Q.; Mengzhou, W.; et al. NLRP4 Negatively Regulates Type I Interferon Response and Influences the Outcome in Anti-Programmed Cell Death Protein (PD)-1/PD-Ligand 1 Therapy. Cancer Sci. 2022, 113, 789–800. [Google Scholar] [CrossRef] [PubMed]
- Perez-Ruiz, E.; Minute, L.; Otano, I.; Alvarez, M.; Ochoa, M.C.; Belsue, V.; de Andrea, C.; Rodriguez-Ruiz, M.E.; Perez-Gracia, J.L.; Marquez-Rodas, I.; et al. Prophylactic TNF Blockade Uncouples Efficacy and Toxicity in Dual CTLA-4 and PD-1 Immunotherapy. Nature 2019, 569, 838–851. [Google Scholar] [CrossRef]
- Naidoo, J.; Page, D.B.; Wolchok, J.D. Immune Checkpoint Blockade. Hematol. Oncol. Clin. N. Am. 2014, 28, 428–432. [Google Scholar] [CrossRef]
- Dai, Y.; Qiang, W.; Lin, K.; Gui, Y.; Lan, X.; Wang, D. An Immune-Related Gene Signature for Predicting Survival and Immunotherapy Efficacy in Hepatocellular Carcinoma. Cancer Immunol. Immunother. 2021, 70, 967–979. [Google Scholar] [CrossRef]
- Zhang, M.; Wang, X.; Chen, X.; Zhang, Q.; Hong, J. Novel Immune-Related Gene Signature for Risk Stratification and Prognosis of Survival in Lower-Grade Glioma. Front. Genet. 2020, 11, 363. [Google Scholar] [CrossRef]
- Xiao, B.; Liu, L.; Li, A.; Xiang, C.; Wang, P.; Li, H.; Xiao, T. Identification and Verification of Immune-Related Gene Prognostic Signature Based on SsGSEA for Osteosarcoma. Front. Oncol. 2020, 10, 607622. [Google Scholar] [CrossRef]
- Sun, S.; Guo, W.; Wang, Z.; Wang, X.; Zhang, G.; Zhang, H.; Li, R.; Gao, Y.; Qiu, B.; Tan, F.; et al. Development and Validation of an Immune-Related Prognostic Signature in Lung Adenocarcinoma. Cancer Med. 2020, 9, 5960–5975. [Google Scholar] [CrossRef]
- Dranoff, G. Immunotherapy at Large: Balancing Tumor Immunity and Inflammatory Pathology. Nat. Med. 2013, 19, 1100–1101. [Google Scholar] [CrossRef]
- Love, M.I.; Huber, W.; Anders, S. Moderated Estimation of Fold Change and Dispersion for RNA-Seq Data with DESeq2. Genome Biol. 2014, 15, 550. [Google Scholar] [CrossRef] [PubMed]
- Bhattacharya, S.; Dunn, P.; Thomas, C.G.; Smith, B.; Schaefer, H.; Chen, J.; Hu, Z.; Zalocusky, K.A.; Shankar, R.D.; Shen-Orr, S.S.; et al. ImmPort, toward Repurposing of Open Access Immunological Assay Data for Translational and Clinical Research. Sci. Data 2018, 5, 180015. [Google Scholar] [CrossRef] [PubMed]
- Yu, G.; Wang, L.G.; Han, Y.; He, Q.Y. ClusterProfiler: An R Package for Comparing Biological Themes among Gene Clusters. Omics J. Integr. Biol. 2012, 16, 284–287. [Google Scholar] [CrossRef] [PubMed]
- Subramanian, A.; Tamayo, P.; Mootha, V.K.; Mukherjee, S.; Ebert, B.L.; Gillette, M.A.; Paulovich, A.; Pomeroy, S.L.; Golub, T.R.; Lander, E.S.; et al. Gene Set Enrichment Analysis: A Knowledge-Based Approach for Interpreting Genome-Wide Expression Profiles. Proc. Natl. Acad. Sci. USA 2005, 102, 15545–15550. [Google Scholar] [CrossRef]
- Liu, J.; Lichtenberg, T.; Hoadley, K.A.; Poisson, L.M.; Lazar, A.J.; Cherniack, A.D.; Kovatich, A.J.; Benz, C.C.; Levine, D.A.; Lee, A.V.; et al. An Integrated TCGA Pan-Cancer Clinical Data Resource to Drive High-Quality Survival Outcome Analytics. Cell 2018, 173, 400–416.e411. [Google Scholar] [CrossRef]
- Hänzelmann, S.; Castelo, R.; Guinney, J. GSVA: Gene Set Variation Analysis for Microarray and RNA-Seq Data. BMC Bioinform. 2013, 14, 7. [Google Scholar] [CrossRef]
- Bindea, G.; Mlecnik, B.; Tosolini, M.; Kirilovsky, A.; Waldner, M.; Obenauf, A.C.; Angell, H.; Fredriksen, T.; Lafontaine, L.; Berger, A.; et al. Spatiotemporal Dynamics of Intratumoral Immune Cells Reveal the Immune Landscape in Human Cancer. Immunity 2013, 39, 782–795. [Google Scholar] [CrossRef]
- Yoshihara, K.; Shahmoradgoli, M.; Martínez, E.; Vegesna, R.; Kim, H.; Torres-Garcia, W.; Treviño, V.; Shen, H.; Laird, P.W.; Levine, D.A.; et al. Inferring Tumour Purity and Stromal and Immune Cell Admixture from Expression Data. Nat. Commun. 2013, 4, 2612. [Google Scholar] [CrossRef]
- Gao, J.; Aksoy, B.A.; Dogrusoz, U.; Dresdner, G.; Gross, B.; Sumer, S.O.; Sun, Y.; Jacobsen, A.; Sinha, R.; Larsson, E.; et al. Integrative Analysis of Complex Cancer Genomics and Clinical Profiles Using the CBioPortal. Sci. Signal. 2013, 6, pl1. [Google Scholar] [CrossRef]
- Abbott, M.; Ustoyev, Y. Cancer and the Immune System: The History and Background of Immunotherapy. Semin. Oncol. Nurs. 2019, 35, 150923. [Google Scholar] [CrossRef] [PubMed]
- Steven, A.; Fisher, S.A.; Robinson, B.W. Immunotherapy for Lung Cancer. Respirology 2016, 21, 821–833. [Google Scholar] [CrossRef] [PubMed]
- Zhou, Y.; Zhang, Y.; Guo, G.; Cai, X.; Yu, H.; Cai, Y.; Zhang, B.; Hong, S.; Zhang, L. Nivolumab plus Ipilimumab versus Pembrolizumab as Chemotherapy-free, First-line Treatment for PD-L1-positive Non-small Cell Lung Cancer. Clin. Transl. Med. 2020, 10, 107–115. [Google Scholar] [CrossRef] [PubMed]
- Pajouheshnia, R.; Damen, J.A.A.G.; Groenwold, R.H.H.; Moons, K.G.M.; Peelen, L.M. Treatment Use in Prognostic Model Research: A Systematic Review of Cardiovascular Prognostic Studies. Diagn. Progn. Res. 2017, 1, 15. [Google Scholar] [CrossRef] [PubMed]
- Kovács, K.G.; Mácsik-Valent, B.; Matkó, J.; Bajtay, Z.; Erdei, A. Revisiting the Coreceptor Function of Complement Receptor Type 2 (CR2, CD21); Coengagement with the B-Cell Receptor Inhibits the Activation, Proliferation, and Antibody Production of Human B Cells. Front. Immunol. 2021, 12, 620427. [Google Scholar] [CrossRef] [PubMed]
- Zhong, H.; Wang, J.; Zhu, Y.; Shen, Y. Comprehensive Analysis of a Nine-Gene Signature Related to Tumor Microenvironment in Lung Adenocarcinoma. Front. Cell Dev. Biol. 2021, 9, 700607. [Google Scholar] [CrossRef]
- Yang, R.; Li, S.W.; Chen, Z.; Zhou, X.; Ni, W.; Fu, D.A.; Lu, J.; Kaye, F.J.; Wu, L. Role of INSL4 Signaling in Sustaining the Growth and Viability of LKB1-Inactivated Lung Cancer. J. Natl. Cancer Inst. 2018, 111, 664–674. [Google Scholar] [CrossRef]
- Scopetti, D.; Piobbico, D.; Brunacci, C.; Pieroni, S.; Bellezza, G.; Castelli, M.; Ludovini, V.; Tofanetti, F.R.; Cagini, L.; Sidoni, A.; et al. INSL4 as Prognostic Marker for Proliferation and Invasiveness in Non-Small-Cell Lung Cancer. J. Cancer 2021, 12, 3781–3795. [Google Scholar] [CrossRef]
- Han, D.; Wang, M.; Yu, Z.; Yin, L.; Liu, C.; Wang, J.; Liu, Y.; Jiang, S.; Ren, Z.; Yin, J. FGF5 Promotes Osteosarcoma Cells Proliferation via Activating MAPK Signaling Pathway. Cancer Manag. Res. 2019, 11, 6457–6466. [Google Scholar] [CrossRef]
- Zhao, T.; Qian, K.; Zhang, Y. High Expression of FGF5 Is an Independent Prognostic Factor for Poor Overall Survival and Relapse-Free Survival in Lung Adenocarcinoma. J. Comput. Biol. 2020, 27, 948–957. [Google Scholar] [CrossRef]
- Ruan, G.T.; Wang, S.; Zhu, L.C.; Liao, X.W.; Wang, X.K.; Liao, C.; Yan, L.; Xie, H.L.; Gong, Y.Z.; Gan, J.L.; et al. Investigation and Verification of the Clinical Significance and Perspective of Natural Killer Group 2 Member D Ligands in Colon Adenocarcinoma. Aging 2021, 13, 12565–12586. [Google Scholar] [CrossRef]
- Wang, Q.; Zhu, W.; Xiao, G.; Ding, M.; Chang, J.; Liao, H. Effect of AGER on the Biological Behavior of Non-Small Cell Lung Cancer H1299 Cells. Mol. Med. Rep. 2020, 22, 810–818. [Google Scholar] [CrossRef] [PubMed]
- Zhang, C.; Zhang, Z.; Sun, N.; Zhang, Z.; Zhang, G.; Wang, F.; Luo, Y.; Che, Y.; He, J. Identification of a Costimulatory Molecule-Based Signature for Predicting Prognosis Risk and Immunotherapy Response in Patients with Lung Adenocarcinoma. OncoImmunology 2020, 9, 1824641. [Google Scholar] [CrossRef] [PubMed]
- Wood, S.L.; Pernemalm, M.; Crosbie, P.A.; Whetton, A.D. The Role of the Tumor-Microenvironment in Lung Cancer-Metastasis and Its Relationship to Potential Therapeutic Targets. Cancer Treat. Rev. 2014, 40, 558–566. [Google Scholar] [CrossRef] [PubMed]
- Saab, S.; Zalzale, H.; Rahal, Z.; Khalifeh, Y.; Sinjab, A.; Kadara, H. Insights into Lung Cancer Immune-Based Biology, Prevention, and Treatment. Front. Immunol. 2020, 11, 159. [Google Scholar] [CrossRef] [PubMed]
- Zhong, R.; Zhang, Y.; Chen, D.; Cao, S.; Han, B.; Zhong, H. Single-Cell RNA Sequencing Reveals Cellular and Molecular Immune Profile in a Pembrolizumab-Responsive PD-L1-Negative Lung Cancer Patient. Cancer Immunol. Immunother. 2021, 70, 2261–2274. [Google Scholar] [CrossRef]
- Duan, M.C.; Zhong, X.N.; Liu, G.N.; Wei, J.R. The Treg/Th17 Paradigm in Lung Cancer. J. Immunol. Res. 2014, 2014, 730380. [Google Scholar] [CrossRef]
- Frafjord, A.; Buer, L.; Hammarström, C.; Aamodt, H.; Woldbæk, P.R.; Brustugun, O.T.; Helland, Å.; Øynebråten, I.; Corthay, A. The Immune Landscape of Human Primary Lung Tumors Is Th2 Skewed. Front. Immunol. 2021, 12, 764596. [Google Scholar] [CrossRef]
- Wang, S.S.; Liu, W.; Ly, D.; Xu, H.; Qu, L.; Zhang, L. Tumor-Infiltrating B Cells: Their Role and Application in Anti-Tumor Immunity in Lung Cancer. Cell. Mol. Immunol. 2018, 16, 6–18. [Google Scholar] [CrossRef]
- Chen, J.; Tan, Y.; Sun, F.; Hou, L.; Zhang, C.; Ge, T.; Yu, H.; Wu, C.; Zhu, Y.; Duan, L.; et al. Single-Cell Transcriptome and Antigen-Immunoglobin Analysis Reveals the Diversity of B Cells in Non-Small Cell Lung Cancer. Genome Biol. 2020, 21, 152. [Google Scholar] [CrossRef]
- Budczies, J.; Kirchner, M.; Kluck, K.; Kazdal, D.; Glade, J.; Allgäuer, M.; Kriegsmann, M.; Heußel, C.P.; Herth, F.J.; Winter, H.; et al. A Gene Expression Signature Associated with B Cells Predicts Benefit from Immune Checkpoint Blockade in Lung Adenocarcinoma. Oncoimmunology 2021, 10, 1860586. [Google Scholar] [CrossRef]
- Ding, Z.; Li, Q.; Zhang, R.; Xie, L.; Shu, Y.; Gao, S.; Wang, P.; Su, X.; Qin, Y.; Wang, Y.; et al. Personalized Neoantigen Pulsed Dendritic Cell Vaccine for Advanced Lung Cancer. Signal Transduct. Target. Ther. 2021, 6, 26. [Google Scholar] [CrossRef] [PubMed]










| Gene | Forward Sequence (5′-3′) | Reverse Sequence (5′-3′) |
|---|---|---|
| CR2 | ACCATGGTCGTCATACAGGTG | AGCCAGGATTGCATCAACA |
| INSL4 | AGCCTGTTCCGGTCCTATCT | ATGATGGCTGCCCTTCAGAC |
| FGF5 | CGCTCACAGTCACCTGGTTT | CACCCTCGTTTGGCTTTTCC |
| RAET1L | CCATCCCAGCTTTGCTTCTGT | TGACGGGTGTGACTGTCTTG |
| AGER | GCTTGGAAGGTCCTGTCTCC | CCACCAATTGGACCTCCTCC |
| TNFRSF13B | GTCAAAGTCCGGCCAAGTCT | CCACTGTCTGGGATGTGTGG |
| GAPDH | GAGAAGGCTGGGGCTCATTT | AGTGATGGCATGGACTGTGG |
| Gene Symbol | Description | Risk Coefficient |
|---|---|---|
| CR2 | Complement C3d receptor 2 | −0.019957508 |
| INSL4 | Insulin-like 4 | 0.071400283 |
| FGF5 | Fibroblast growth factor 5 | 0.031415586 |
| RAET1L | Retinoic acid early transcript 1L | 0.120647299 |
| AGER | Advanced glycosylation end-product specific receptor | −0.004511221 |
| TNFRSF13B | TNF receptor superfamily member 13B | −0.003010621 |
| Characteristics | Total (N) | Univariate Analysis | Multivariate Analysis | ||
|---|---|---|---|---|---|
| Hazard Ratio (95% CI) | p Value | Hazard Ratio (95% CI) | p Value | ||
| T stage | 501 | ||||
| T1 | 168 | Reference | |||
| T2&T3&T4 | 333 | 1.668 (1.184–2.349) | 0.003 | 1.591 (1.004–2.520) | 0.048 |
| N stage | 492 | ||||
| N0 | 325 | Reference | |||
| N1&N2&N3 | 167 | 2.606 (1.939–3.503) | <0.001 | 1.790 (1.004–3.191) | 0.048 |
| M stage | 360 | ||||
| M0 | 335 | Reference | |||
| M1 | 25 | 2.111 (1.232–3.616) | 0.007 | 1.371 (0.744–2.523) | 0.311 |
| Gender | 504 | ||||
| Female | 270 | Reference | |||
| Male | 234 | 1.060 (0.792–1.418) | 0.694 | ||
| Age | 494 | ||||
| ≤65 | 238 | Reference | |||
| >65 | 256 | 1.228 (0.915–1.649) | 0.171 | ||
| Pathologic stage | 496 | ||||
| Stage I | 270 | Reference | |||
| Stage II & Stage III & Stage IV | 226 | 2.975 (2.188–4.045) | <0.001 | 1.177 (0.617–2.244) | 0.621 |
| Smoker | 490 | ||||
| No | 71 | Reference | |||
| Yes | 419 | 0.887 (0.587–1.339) | 0.568 | ||
| Risk group | 482 | ||||
| Low | 244 | Reference | |||
| High | 238 | 2.217 (1.625–3.025) | <0.001 | 1.612 (1.081–2.402) | 0.019 |
Publisher’s Note: MDPI stays neutral with regard to jurisdictional claims in published maps and institutional affiliations. |
© 2022 by the authors. Licensee MDPI, Basel, Switzerland. This article is an open access article distributed under the terms and conditions of the Creative Commons Attribution (CC BY) license (https://creativecommons.org/licenses/by/4.0/).
Share and Cite
Feng, H.; Liang, C.; Shi, Y.; Liu, D.; Zhang, J.; Zhang, Z. Comprehensive Analysis of a Novel Immune-Related Gene Signature in Lung Adenocarcinoma. J. Clin. Med. 2022, 11, 6154. https://doi.org/10.3390/jcm11206154
Feng H, Liang C, Shi Y, Liu D, Zhang J, Zhang Z. Comprehensive Analysis of a Novel Immune-Related Gene Signature in Lung Adenocarcinoma. Journal of Clinical Medicine. 2022; 11(20):6154. https://doi.org/10.3390/jcm11206154
Chicago/Turabian StyleFeng, Hongxiang, Chaoyang Liang, Yuhui Shi, Deruo Liu, Jin Zhang, and Zhenrong Zhang. 2022. "Comprehensive Analysis of a Novel Immune-Related Gene Signature in Lung Adenocarcinoma" Journal of Clinical Medicine 11, no. 20: 6154. https://doi.org/10.3390/jcm11206154
APA StyleFeng, H., Liang, C., Shi, Y., Liu, D., Zhang, J., & Zhang, Z. (2022). Comprehensive Analysis of a Novel Immune-Related Gene Signature in Lung Adenocarcinoma. Journal of Clinical Medicine, 11(20), 6154. https://doi.org/10.3390/jcm11206154
