Pathophysiology of Drug-Induced Hyponatremia
Abstract
1. Introduction
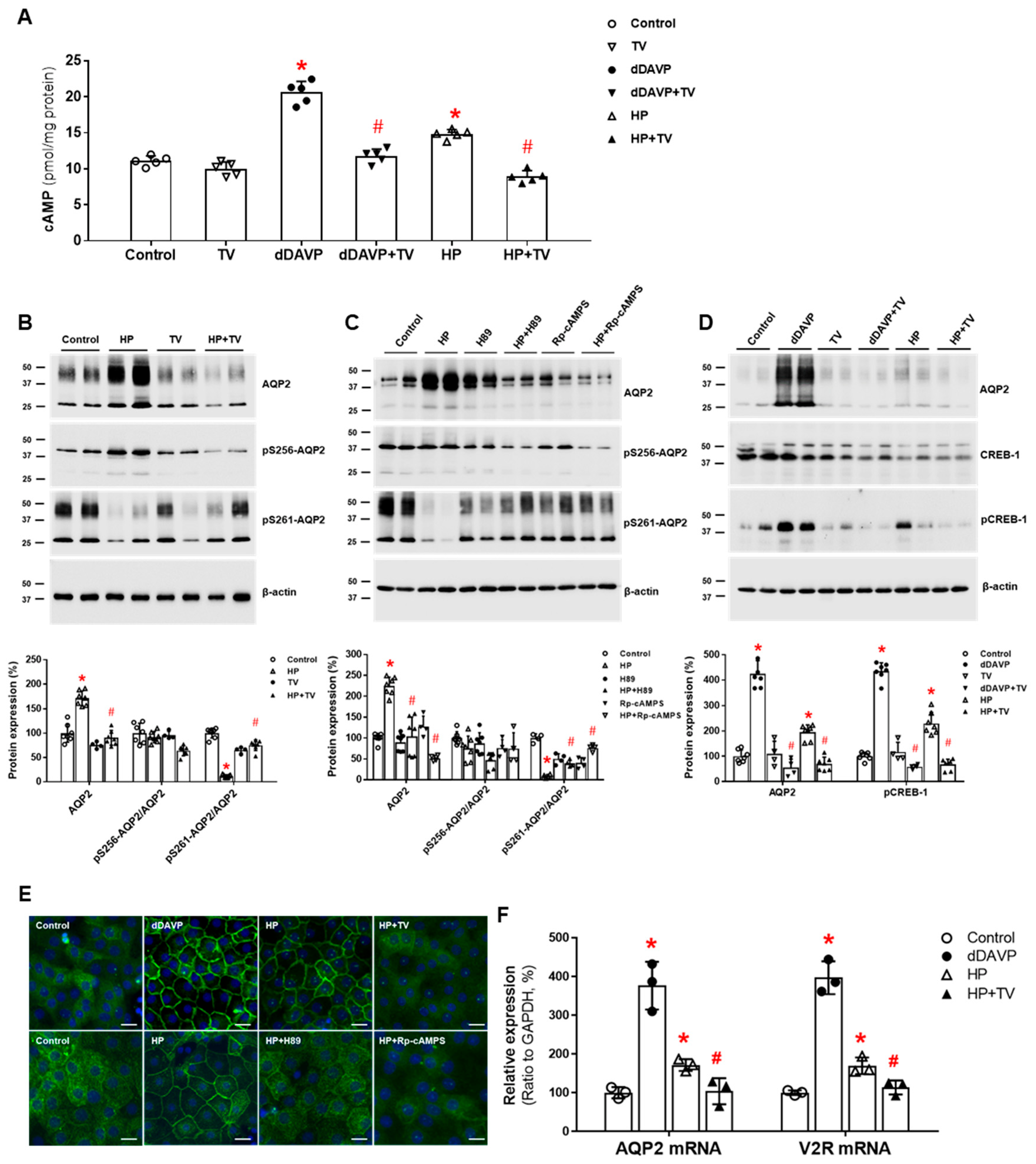
2. Hyponatremia Induced by AVP Analogs
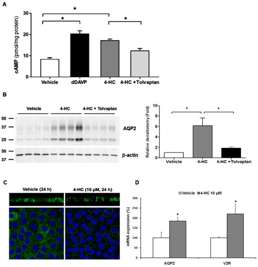
3. Hyponatremia Induced by Anticancer Chemotherapeutic Agents
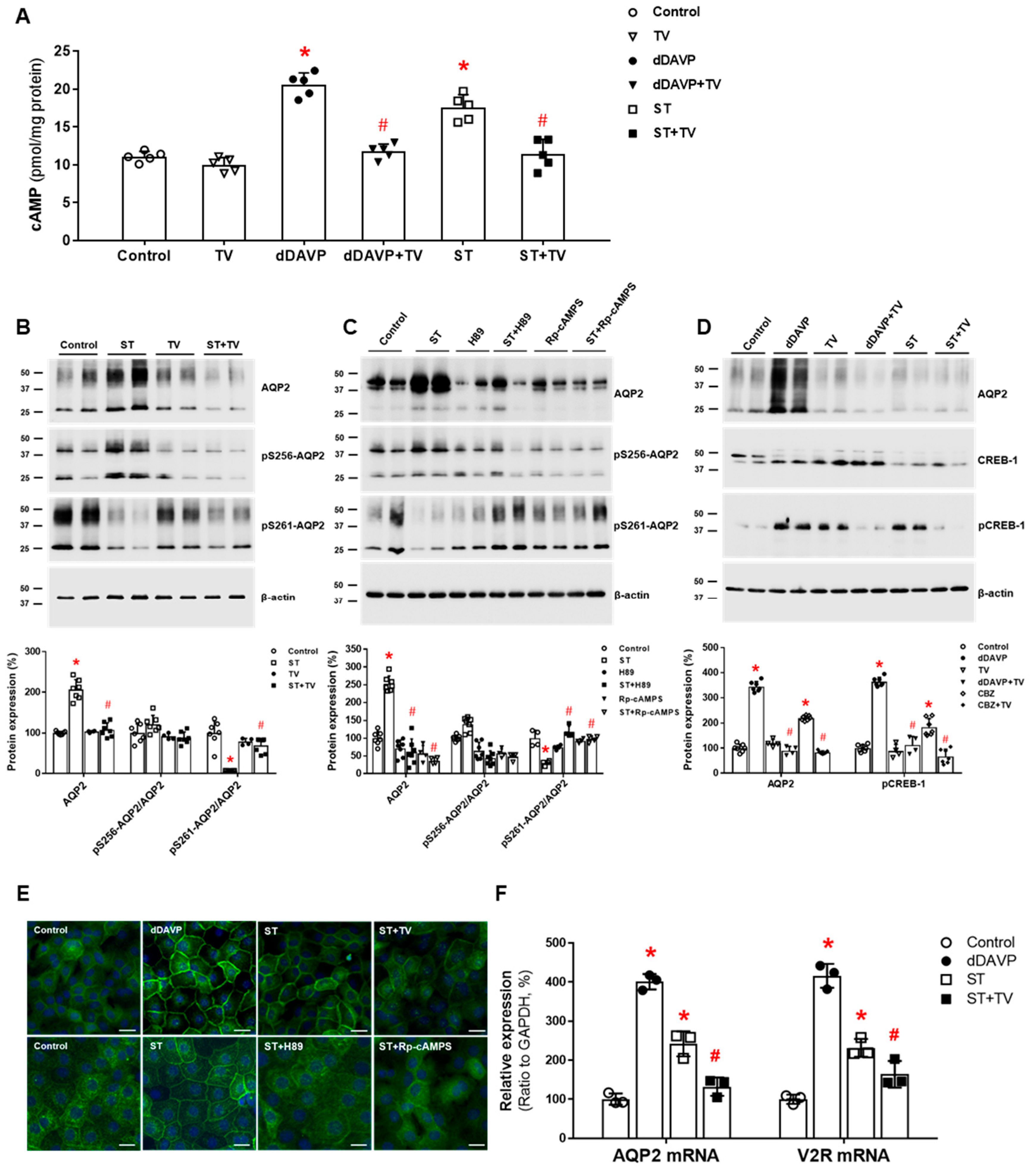
4. Hyponatremia Induced by Psychotropic Agents
4.1. Antipsychotic-Induced Hyponatremia
4.2. Antidepressant-Induced Hyponatremia
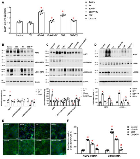
4.3. Anticonvulsant-Induced Hyponatremia
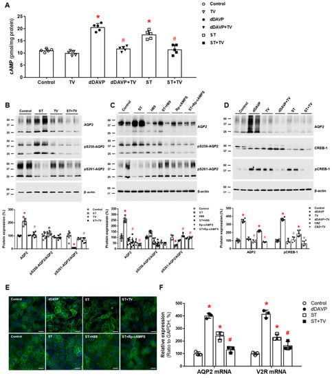
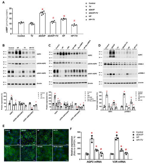
5. Thiazide-Induced Hyponatremia (TIH)
5.1. Clinical Presentation of TIH
5.2. Pathogenesis of TIH
6. Management of Drug-Induced Hyponatremia
7. Conclusions
Funding
Institutional Review Board Statement
Informed Consent Statement
Data Availability Statement
Acknowledgments
Conflicts of Interest
References
- Adrogué, H.J.; Madias, N.E. Hyponatremia. N. Engl. J. Med. 2000, 342, 1581–1589. [Google Scholar] [CrossRef] [PubMed]
- Clark, B.A.; Shannon, R.P.; Rosa, R.M.; Epstein, F.H. Increased susceptibility to thiazide-induced hyponatremia in the elderly. J. Am. Soc. Nephrol. 1994, 5, 1106–1111. [Google Scholar] [CrossRef] [PubMed]
- Robertson, G.L. Syndrome of inappropriate antidiuresis. N. Engl. J. Med. 1989, 321, 538–539. [Google Scholar] [CrossRef] [PubMed]
- Feldman, B.J.; Rosenthal, S.M.; Vargas, G.A.; Fenwick, R.G.; Huang, E.A.; Matsuda-Abedini, M.; Lustig, R.H.; Mathias, R.S.; Portale, A.A.; Miller, W.L.; et al. Nephrogenic syndrome of inappropriate antidiuresis. N. Engl. J. Med. 2005, 352, 1884–1890. [Google Scholar] [CrossRef] [PubMed]
- Kim, S.; Jo, C.H.; Kim, G.H. The role of vasopressin V2 receptor in drug-induced hyponatremia. Front. Physiol. 2021, 12, 797039. [Google Scholar] [CrossRef] [PubMed]
- Ellison, D.H.; Berl, T. Clinical practice. The syndrome of inappropriate antidiuresis. N. Engl. J. Med. 2007, 356, 2064–2072. [Google Scholar] [CrossRef]
- Jung, H.J.; Kwon, T.H. Molecular mechanisms regulating aquaporin-2 in kidney collecting duct. Am. J. Physiol. Renal. Physiol. 2016, 311, F1318–F1328. [Google Scholar] [CrossRef]
- Choi, E.Y.; Park, J.S.; Kim, Y.T.; Park, S.Y.; Kim, G.H. The risk of hyponatremia with desmopressin use for nocturnal polyuria. Am. J. Nephrol. 2015, 41, 183–190. [Google Scholar] [CrossRef]
- Kwon, T.H.; Frøkiær, J.; Nielsen, S. Regulation of aquaporin-2 in the kidney: A molecular mechanism of body-water homeostasis. Kidney Res. Clin. Pract. 2013, 32, 96–102. [Google Scholar] [CrossRef]
- Weatherall, M. The risk of hyponatremia in older adults using desmopressin for nocturia: A systematic review and meta-analysis. Neurourol. Urodyn. 2004, 23, 302–305. [Google Scholar] [CrossRef]
- Baribeau, D.A.; Anagnostou, E. Oxytocin and vasopressin: Linking pituitary neuropeptides and their receptors to social neurocircuits. Front. Neurosci. 2015, 9, 335. [Google Scholar] [CrossRef] [PubMed]
- Chou, C.L.; DiGiovanni, S.R.; Mejia, R.; Nielsen, S.; Knepper, M.A. Oxytocin as an antidiuretic hormone. I. Concentration dependence of action. Am. J. Physiol. 1995, 269, F70–F77. [Google Scholar] [CrossRef] [PubMed]
- Chou, C.L.; DiGiovanni, S.R.; Luther, A.; Lolait, S.J.; Knepper, M.A. Oxytocin as an antidiuretic hormone. II. Role of V2 vasopressin receptor. Am. J. Physiol. 1995, 269, F78–F85. [Google Scholar] [CrossRef] [PubMed]
- Jeon, U.S.; Joo, K.W.; Na, K.Y.; Kim, Y.S.; Lee, J.S.; Kim, J.; Kim, G.H.; Nielsen, S.; Knepper, M.A.; Han, J.S. Oxytocin induces apical and basolateral redistribution of aquaporin-2 in rat kidney. Nephron Exp. Nephrol. 2003, 93, e36–e45. [Google Scholar] [CrossRef] [PubMed]
- Joo, K.W.; Jeon, U.S.; Kim, G.H.; Park, J.; Oh, Y.K.; Kim, Y.S.; Ahn, C.; Kim, S.; Kim, S.Y.; Lee, J.S.; et al. Antidiuretic action of oxytocin is associated with increased urinary excretion of aquaporin-2. Nephrol. Dial. Transplant. 2004, 19, 2480–2486. [Google Scholar] [CrossRef]
- Cheng, C.Y.; Chu, J.Y.; Chow, B.K. Vasopressin-independent mechanisms in controlling water homeostasis. J. Mol. Endocrinol. 2009, 43, 81–92. [Google Scholar] [CrossRef]
- Berghmans, T. Hyponatremia related to medical anticancer treatment. Support. Care Cancer 1996, 4, 341–350. [Google Scholar] [CrossRef]
- Liamis, G.; Megapanou, E.; Elisaf, M.; Milionis, H. Hyponatremia-inducing drugs. Front. Horm. Res. 2019, 52, 167–177. [Google Scholar]
- Suskind, R.M.; Brusilow, S.W.; Zehr, J. Syndrome of inappropriate secretion of antidiuretic hormone produced by vincristine toxicity (with bioassay of ADH level). J. Pediatr. 1972, 81, 90–92. [Google Scholar] [CrossRef]
- Stuart, M.J.; Cuaso, C.; Miller, M.; Oski, F.A. Syndrome of recurrent increased secretion of antidiuretic hormone following multiple doses of vincristine. Blood 1975, 45, 315–320. [Google Scholar] [CrossRef]
- Uy, Q.L.; Moen, T.H.; Johns, R.J.; Owens, A.H. Vincristine neurotoxicity in rodents. Johns Hopkins Med. J. 1967, 121, 349–360. [Google Scholar] [PubMed]
- Robertson, G.L.; Bhoopalam, N.; Zelkowitz, L.J. Vincristine neurotoxicity and abnormal secretion of antidiuretic hormone. Arch. Intern. Med. 1973, 132, 717–720. [Google Scholar] [CrossRef] [PubMed]
- Kusuki, M.; Iguchi, H.; Nakamura, A.; Nishiura, H.; Kanazawa, A.; Yamane, H. The syndrome of inappropriate antidiuretic hormone secretion associated with chemotherapy for hypopharyngeal cancer. Acta. Otolaryngol. Suppl. 2004, 554, 74–77. [Google Scholar] [CrossRef]
- Hutchison, F.N.; Perez, E.A.; Gandara, D.R.; Lawrence, H.J.; Kaysen, G.A. Renal salt wasting in patients treated with cisplatin. Ann. Intern. Med. 1988, 108, 21–25. [Google Scholar] [CrossRef]
- Yokoyama, Y.; Shigeto, T.; Futagami, M.; Mizunuma, H. Syndrome of inappropriate secretion of anti-diuretic hormone following carboplatin-paclitaxel administration in a patient with recurrent ovarian cancer. Eur. J. Gynaecol. Oncol. 2005, 26, 531–532. [Google Scholar] [PubMed]
- Lee, Y.C.; Park, J.S.; Lee, C.H.; Bae, S.C.; Kim, I.S.; Kang, C.M.; Kim, G.H. Hyponatraemia induced by low-dose intravenous pulse cyclophosphamide. Nephrol. Dial. Transplant. 2010, 25, 1520–1524. [Google Scholar] [CrossRef]
- Bode, U.; Seif, S.M.; Levine, A.S. Studies on the antidiuretic effect of cyclophosphamide: Vasopressin release and sodium excretion. Med. Pediatr. Oncol. 1980, 8, 295–303. [Google Scholar] [CrossRef]
- Bressler, R.B.; Huston, D.P. Water intoxication following moderate-dose intravenous cyclophosphamide. Arch. Intern. Med. 1985, 145, 548–549. [Google Scholar] [CrossRef]
- Larose, P.; Ong, H.; du Souich, P. The effect of cyclophosphamide on arginine vasopressin and the atrial natriuretic factor. Biochem. Biophys. Res. Commun. 1987, 143, 140–144. [Google Scholar] [CrossRef]
- Campbell, D.M.; Atkinson, A.; Gillis, D.; Sochett, E.B. Cyclophosphamide and water retention: Mechanism revisited. J. Pediatr. Endocrinol. Metab. 2000, 13, 673–675. [Google Scholar] [CrossRef]
- Steinman, R.A.; Schwab, S.E.; Munir, K.M. Cyclophosphamide-induced hyponatremia in a patient with diabetes insipidus. J. Endocrinol. Metab. 2015, 5, 337–339. [Google Scholar] [CrossRef]
- Kim, S.; Choi, H.J.; Jo, C.H.; Park, J.S.; Kwon, T.H.; Kim, G.H. Cyclophosphamide-induced vasopressin-independent activation of aquaporin-2 in the rat kidney. Am. J. Physiol. Renal. Physiol. 2015, 309, F474–F483. [Google Scholar] [CrossRef]
- Cantwell, B.M.; Idle, M.; Millward, M.J.; Hall, G.; Lind, M.J. Encephalopathy with hyponatremia and inappropriate arginine vasopressin secretion following an intravenous ifosfamide infusion. Ann. Oncol. 1990, 1, 232. [Google Scholar] [CrossRef] [PubMed]
- Kirch, C.; Gachot, B.; Germann, N.; Blot, F.; Nitenberg, G. Recurrent ifosfamide-induced hyponatraemia. Eur. J. Cancer 1997, 33, 2438–2439. [Google Scholar] [CrossRef]
- Glezerman, I.G. Successful treatment of ifosfamide-induced hyponatremia with AVP receptor antagonist without interruption of hydration for prevention of hemorrhagic cystitis. Ann. Oncol. 2009, 20, 1283–1285. [Google Scholar] [CrossRef] [PubMed]
- Gross, P.A.; Wagner, A.; Decaux, G. Vaptans are not the mainstay of treatment in hyponatremia: Perhaps not yet. Kidney Int. 2011, 80, 594–600. [Google Scholar] [CrossRef] [PubMed]
- Shepshelovich, D.; Schechter, A.; Calvarysky, B.; Diker-Cohen, T.; Rozen-Zvi, B.; Gafter-Gvili, A. Medication-induced SIADH: Distribution and characterization according to medication class. Br. J. Clin. Pharmacol. 2017, 83, 1801–1807. [Google Scholar] [CrossRef]
- Kim, S.; Jo, C.H.; Kim, G.H. Psychotropic drugs upregulate aquaporin-2 via vasopressin-2 receptor/cAMP/protein kinase A signaling in inner medullary collecting duct cells. Am. J. Physiol. Renal. Physiol. 2021, 320, F963–F971. [Google Scholar] [CrossRef]
- Muta, T.; Takasugi, M.; Kuroiwa, A. Chlorpropamide alters AVP-receptor binding of rat renal tubular membranes. Eur. J. Pharmacol. 1989, 159, 191–194. [Google Scholar] [CrossRef]
- Hensen, J.; Haenelt, M.; Gross, P. Water retention after oral chlorpropamide is associated with an increase in renal papillary arginine vasopressin receptors. Eur. J. Endocrinol. 1995, 132, 459–464. [Google Scholar] [CrossRef]
- Atsariyasing, W.; Goldman, M.B. A systematic review of the ability of urine concentration to distinguish antipsychotic- from psychosis-induced hyponatremia. Psychiatry Res. 2014, 217, 129–133. [Google Scholar] [CrossRef] [PubMed]
- Falhammar, H.; Lindh, J.D.; Calissendorff, J.; Skov, J.; Nathanson, D.; Mannheimer, B. Antipsychotics and severe hyponatremia: A Swedish population-based case-control study. Eur. J. Intern. Med. 2019, 60, 71–77. [Google Scholar] [CrossRef] [PubMed]
- Peck, V.; Shenkman, L. Haloperidol-induced syndrome of inappropriate secretion of antidiuretic hormone. Clin. Pharmacol. Ther. 1979, 26, 442–444. [Google Scholar] [CrossRef]
- Whitten, J.R.; Ruehter, V.L. Risperidone and hyponatremia: A case report. Ann. Clin. Psychiatry 1997, 9, 181–183. [Google Scholar] [CrossRef] [PubMed]
- Bachu, K.; Godkar, D.; Gasparyan, A.; Sircar, P.; Yakoby, M.; Niranjan, S. Aripiprazole-induced syndrome of inappropriate antidiuretic hormone secretion (SIADH). Am. J. Ther. 2006, 13, 370–372. [Google Scholar] [CrossRef] [PubMed]
- Kendler, K.S.; Weitzman, R.E.; Rubin, R.T. Lack of arginine vasopressin response to central dopamine blockade in normal adults. J. Clin. Endocrinol. Metab. 1978, 47, 204–207. [Google Scholar] [CrossRef]
- Scott, L.V.; Dinan, T.G. Vasopressin as a target for antidepressant development: An assessment of the available evidence. J. Affect. Disord. 2002, 72, 113–124. [Google Scholar] [CrossRef]
- Seifert, J.; Letmaier, M.; Greiner, T.; Schneider, M.; Deest, M.; Eberlein, C.K.; Bleich, S.; Grohmann, R.; Toto, S. Psychotropic drug-induced hyponatremia: Results from a drug surveillance program-an update. J. Neural Transm. 2021, 128, 1249–1264. [Google Scholar] [CrossRef]
- Viramontes, T.S.; Truong, H.; Linnebur, S.A. Antidepressant-induced hyponatremia in older adults. Consult. Pharm. 2016, 31, 139–150. [Google Scholar] [CrossRef]
- Liamis, G.; Milionis, H.; Elisaf, M. A review of drug-induced hyponatremia. Am. J. Kidney Dis. 2008, 52, 144–153. [Google Scholar] [CrossRef]
- Jacob, S.; Spinler, S.A. Hyponatremia associated with selective serotonin-reuptake inhibitors in older adults. Ann. Pharmacother. 2006, 40, 1618–1622. [Google Scholar] [CrossRef] [PubMed]
- Fabian, T.J.; Amico, J.A.; Kroboth, P.D.; Mulsant, B.H.; Corey, S.E.; Begley, A.E.; Bensasi, S.G.; Weber, E.; Dew, M.A.; Reynolds, C.F.; et al. Paroxetine-induced hyponatremia in older adults: A 12-week prospective study. Arch. Intern. Med. 2004, 164, 327–332. [Google Scholar] [CrossRef] [PubMed]
- De Picker, L.; Van Den Eede, F.; Dumont, G.; Moorkens, G.; Sabbe, B.G. Antidepressants and the risk of hyponatremia: A class-by-class review of literature. Psychosomatics 2014, 55, 536–547. [Google Scholar] [CrossRef] [PubMed]
- Moyses, Z.P.; Nakandakari, F.K.; Magaldi, A.J. Fluoxetine effect on kidney water reabsorption. Nephrol. Dial. Transplant. 2008, 23, 1173–1178. [Google Scholar] [CrossRef] [PubMed]
- Mahdavi-Zafarghandi, R.; Seyedi, A. Treatment of monosymptomatic nocturnal enuresis: Sertraline for non-responders to desmopressin. Iran. J. Med. Sci. 2014, 39, 136–139. [Google Scholar] [PubMed]
- Lu, X.; Wang, X. Hyponatremia induced by antiepileptic drugs in patients with epilepsy. Expert Opin. Drug Saf. 2017, 16, 77–87. [Google Scholar] [CrossRef]
- Van Amelsvoort, T.; Bakshi, R.; Devaux, C.B.; Schwabe, S. Hyponatremia associated with carbamazepine and oxcarbazepine therapy: A review. Epilepsia 1994, 35, 181–188. [Google Scholar] [CrossRef]
- Kuz, G.M.; Manssourian, A. Carbamazepine-induced hyponatremia: Assessment of risk factors. Ann. Pharmacother. 2005, 39, 1943–1946. [Google Scholar] [CrossRef]
- Holtschmidt-Täschner, B.; Soyka, M. Hyponatremia-induced seizure during carbamazepine treatment. World J. Biol. Psychiatry 2007, 8, 51–53. [Google Scholar] [CrossRef]
- Ashton, M.G.; Ball, S.G.; Thomas, T.H.; Lee, M.R. Water intoxication associated with carbamazepine treatment. Br. Med. J. 1977, 1, 1134–1135. [Google Scholar] [CrossRef][Green Version]
- Smith, N.J.; Espir, M.L.; Baylis, P.H. Raised plasma arginine vasopressin concentration in carbamazepine-induced water intoxication. Br. Med. J. 1977, 2, 804. [Google Scholar] [CrossRef] [PubMed][Green Version]
- Meinders, A.E.; van Leeuwen, A.M.; Borst, J.G.; Cejka, V. Paradoxical diuresis after vasopressin administration to patients with neurohypophyseal diabetes insipidus treated with chlorpropamide, carbamazepine or clofibrate. Clin. Sci. Mol. Med. 1975, 49, 283–290. [Google Scholar] [CrossRef] [PubMed]
- Sekiya, N.; Awazu, M. A case of nephrogenic syndrome of inappropriate antidiuresis caused by carbamazepine. CEN Case Rep. 2018, 7, 66–68. [Google Scholar] [CrossRef] [PubMed]
- De Bragança, A.C.; Moyses, Z.P.; Magaldi, A.J. Carbamazepine can induce kidney water absorption by increasing aquaporin 2 expression. Nephrol. Dial. Transplant. 2010, 25, 3840–3845. [Google Scholar] [CrossRef]
- Wales, J.K. Treatment of diabetes insipidus with carbamazepine. Lancet 1975, 2, 948–951. [Google Scholar] [CrossRef]
- Sachdeo, R.C.; Wasserstein, A.; Mesenbrink, P.J.; D’Souza, J. Effects of oxcarbazepine on sodium concentration and water handling. Ann. Neurol. 2002, 51, 613–620. [Google Scholar] [CrossRef]
- Leung, A.A.; Wright, A.; Pazo, V.; Karson, A.; Bates, D.W. Risk of thiazide-induced hyponatremia in patients with hypertension. Am. J. Med. 2011, 124, 1064–1072. [Google Scholar] [CrossRef]
- Glover, M.; Clayton, J. Thiazide-induced hyponatraemia: Epidemiology and clues to pathogenesis. Cardiovasc. Ther. 2012, 30, e219–e226. [Google Scholar] [CrossRef]
- Egom, E.E.; Chirico, D.; Clark, A.L. A review of thiazide-induced hyponatraemia. Clin. Med. 2011, 11, 448–451. [Google Scholar] [CrossRef]
- Chan, T.Y. Drug-induced syndrome of inappropriate antidiuretic hormone secretion. Causes, diagnosis and management. Drugs Aging 1997, 11, 27–44. [Google Scholar] [CrossRef]
- Mann, S.J. The silent epidemic of thiazide-induced hyponatremia. J. Clin. Hypertens. 2008, 10, 477–484. [Google Scholar] [CrossRef] [PubMed]
- Chow, K.M.; Kwan, B.C.; Szeto, C.C. Clinical studies of thiazide-induced hyponatremia. J. Natl. Med. Assoc. 2004, 96, 1305–1308. [Google Scholar]
- Frenkel, N.J.; Vogt, L.; De Rooij, S.E.; Trimpert, C.; Levi, M.M.; Deen, P.M.; van den Born, B.J. Thiazide-induced hyponatraemia is associated with increased water intake and impaired urea-mediated water excretion at low plasma antidiuretic hormone and urine aquaporin-2. J. Hypertens. 2015, 33, 627–633. [Google Scholar] [CrossRef] [PubMed]
- Hix, J.K.; Silver, S.; Sterns, R.H. Diuretic-associated hyponatremia. Semin. Nephrol. 2011, 31, 553–566. [Google Scholar] [CrossRef] [PubMed]
- Tarssanen, L.; Huikko, M.; Rossi, M. Amiloride-induced hyponatremia. Acta. Med. Scand. 1980, 208, 491–494. [Google Scholar] [CrossRef] [PubMed]
- Fidler, H.M.; Goldman, J.; Bielawska, C.A.; Rai, G.S.; Hoffbrand, B.I. A study of plasma sodium levels in elderly people taking amiloride or triamterene in combination with hydrochlorothiazide. Postgrad. Med. J. 1993, 69, 797–799. [Google Scholar] [CrossRef][Green Version]
- Huang, C.C.; Chung, C.M.; Hung, S.I.; Pan, W.H.; Leu, H.B.; Huang, P.H.; Chiu, C.C.; Lin, L.Y.; Lin, C.C.; Yang, C.Y.; et al. Clinical and genetic factors associated with thiazide-induced hyponatremia. Medicine 2015, 94, e1422. [Google Scholar] [CrossRef]
- Earley, L.E.; Orloff, J. The mechanism of antidiuresis associated with the administration of hydrochlorothiazide to patients with vasopressin-resistant diabetes insipidus. J. Clin. Investig. 1962, 41, 1988–1997. [Google Scholar] [CrossRef]
- Liamis, G.; Christidis, D.; Alexandridis, G.; Bairaktari, E.; Madias, N.E.; Elisaf, M. Uric acid homeostasis in the evaluation of diuretic-induced hyponatremia. J. Investig. Med. 2007, 55, 36–44. [Google Scholar] [CrossRef]
- Nadal, J.; Channavajjhala, S.K.; Jia, W.; Clayton, J.; Hall, I.P.; Glover, M. Clinical and molecular features of thiazide-induced hyponatremia. Curr. Hypertens. Rep. 2018, 20, 31. [Google Scholar] [CrossRef]
- Burst, V.; Grundmann, F.; Kubacki, T.; Greenberg, A.; Becker, I.; Rudolf, D.; Verbalis, J. Thiazide-associated hyponatremia, Report of the Hyponatremia Registry: An observational multicenter international study. Am. J. Nephrol. 2017, 45, 420–430. [Google Scholar] [CrossRef] [PubMed]
- Fichman, M.P.; Vorherr, H.; Kleeman, C.R.; Telfer, N. Diuretic-induced hyponatremia. Ann. Intern. Med. 1971, 75, 853–863. [Google Scholar] [CrossRef] [PubMed]
- Luboshitzky, R.; Tal-Or, Z.; Barzilai, D. Chlorthalidone-induced syndrome of inappropriate secretion of antidiuretic hormone. J. Clin. Pharmacol. 1978, 18, 336–339. [Google Scholar] [CrossRef] [PubMed]
- Friedman, E.; Shadel, M.; Halkin, H.; Farfel, Z. Thiazide-induced hyponatremia. Reproducibility by single dose rechallenge and an analysis of pathogenesis. Ann. Intern. Med. 1989, 110, 24–30. [Google Scholar] [CrossRef]
- Ware, J.S.; Wain, L.V.; Channavajjhala, S.K.; Jackson, V.E.; Edwards, E.; Lu, R.; Siew, K.; Jia, W.; Shrine, N.; Kinnear, S.; et al. Phenotypic and pharmacogenetic evaluation of patients with thiazide-induced hyponatremia. J. Clin. Investig. 2017, 127, 3367–3374. [Google Scholar] [CrossRef]
- Ashraf, N.; Locksley, R.; Arieff, A.I. Thiazide-induced hyponatremia associated with death or neurologic damage in outpatients. Am. J. Med. 1981, 70, 1163–1168. [Google Scholar] [CrossRef]
- Musch, W.; Decaux, G. Severe solute depletion in patients with hyponatremia due to diuretics despite biochemical pictures similar than those observed in the syndrome of inappropriate secretion of antidiuretic hormone. Nephron 2018, 140, 31–38. [Google Scholar] [CrossRef]
- Sinke, A.P.; Kortenoeven, M.L.; de Groot, T.; Baumgarten, R.; Devuyst, O.; Wetzels, J.F.; Loffing, J.; Deen, P.M. Hydrochlorothiazide attenuates lithium-induced nephrogenic diabetes insipidus independently of the sodium-chloride cotransporter. Am. J. Physiol. Renal. Physiol. 2014, 306, F525–F533. [Google Scholar] [CrossRef]
- César, K.R.; Magaldi, A.J. Thiazide induces water absorption in the inner medullary collecting duct of normal and Brattleboro rats. Am. J. Physiol. 1999, 277, F756–F760. [Google Scholar] [CrossRef]
- Kim, G.H.; Lee, J.W.; Oh, Y.K.; Chang, H.R.; Joo, K.W.; Na, K.Y.; Earm, J.H.; Knepper, M.A.; Han, J.S. Antidiuretic effect of hydrochlorothiazide in lithium-induced nephrogenic diabetes insipidus is associated with upregulation of aquaporin-2, Na-Cl co-transporter, and epithelial sodium channel. J. Am. Soc. Nephrol. 2004, 15, 2836–2843. [Google Scholar] [CrossRef]
- Filippone, E.J.; Ruzieh, M.; Foy, A. Thiazide-associated hyponatremia: Clinical manifestations and pathophysiology. Am. J. Kidney Dis. 2020, 75, 256–264. [Google Scholar] [CrossRef] [PubMed]
- Liamis, G.; Filippatos, T.D.; Elisaf, M.S. Thiazide-associated hyponatremia in the elderly: What the clinician needs to know. J. Geriatr. Cardiol. 2016, 13, 175–182. [Google Scholar] [PubMed]
- Hoorn, E.J.; Wetzels, J.F.M. Renal physiology: Prostaglandins in thiazide-induced hyponatraemia: Do they hold water? Nat. Rev. Nephrol. 2017, 13, 665–666. [Google Scholar] [CrossRef] [PubMed]
- Adrogué, H.J.; Madias, N.E. The challenge of hyponatremia. J. Am. Soc. Nephrol. 2012, 23, 1140–1148. [Google Scholar] [CrossRef]
- Renneboog, B.; Musch, W.; Vandemergel, X.; Manto, M.U.; Decaux, G. Mild chronic hyponatremia is associated with falls, unsteadiness, and attention deficits. Am. J. Med. 2006, 119, e1–e8. [Google Scholar] [CrossRef]
- Hoorn, E.J.; Rivadeneira, F.; van Meurs, J.B.; Ziere, G.; Stricker, B.H.; Hofman, A.; Pols, H.A.; Zietse, R.; Uitterlinden, A.G.; Zillikens, M.C. Mild hyponatremia as a risk factor for fractures: The Rotterdam Study. J. Bone Miner. Res. 2011, 26, 1822–1828. [Google Scholar] [CrossRef]
- Decaux, G.; Gankam Kengne, F.; Couturier, B.; Musch, W.; Soupart, A.; Vandergheynst, F. Mild water restriction with or without urea for the longterm treatment of syndrome of inappropriate antidiuretic hormone secretion (SIADH): Can urine osmolality help the choice? Eur. J. Intern. Med. 2018, 48, 89–93. [Google Scholar] [CrossRef]





| AVP Analogs | 
| Desmopressin (dDAVP) | 
| Oxytocin | 
| Drugs that stimulate the release of arginine vasopressin | 
| Vincristine | 
| Ifosfamide | 
| Drugs that stimulate the vasopressin V2 receptor in the kidney | 
| Chlorpropamide | 
| Antidepressants: selective serotonin reuptake inhibitors | 
| Anticonvulsants: carbamazepine | 
| Antipsychotics: haloperidol | 
| Cyclophosphamide | 
| Diuretics | 
| Thiazides: bendroflumethiazide, hydrochlorothiazide | 
| Thiazide-like agents: chlorthalidone, indapamide, metolazone | 
| Renal (Primary) | 
| NCC inhibition-related | 
| Sodium loss leading to GFR reduction and enhanced proximal tubular fluid reabsorption | 
| Impaired urinary dilution | 
| Independent of NCC inhibition | 
| AQP2 upregulation in the collecting duct | 
| Direct effect | 
| Prostaglandin E2-mediated | 
| Extrarenal (subsidiary) | 
| Insufficient solute intake | 
| Excessive water intake | 
| Coexistent hypokalemia leading to transcellular cation exchange | 
| Publisher’s Note: MDPI stays neutral with regard to jurisdictional claims in published maps and institutional affiliations. | 
© 2022 by the author. Licensee MDPI, Basel, Switzerland. This article is an open access article distributed under the terms and conditions of the Creative Commons Attribution (CC BY) license (https://creativecommons.org/licenses/by/4.0/).
Share and Cite
Kim, G.-H. Pathophysiology of Drug-Induced Hyponatremia. J. Clin. Med. 2022, 11, 5810. https://doi.org/10.3390/jcm11195810
Kim G-H. Pathophysiology of Drug-Induced Hyponatremia. Journal of Clinical Medicine. 2022; 11(19):5810. https://doi.org/10.3390/jcm11195810
Chicago/Turabian StyleKim, Gheun-Ho. 2022. "Pathophysiology of Drug-Induced Hyponatremia" Journal of Clinical Medicine 11, no. 19: 5810. https://doi.org/10.3390/jcm11195810
APA StyleKim, G.-H. (2022). Pathophysiology of Drug-Induced Hyponatremia. Journal of Clinical Medicine, 11(19), 5810. https://doi.org/10.3390/jcm11195810
 
        


 
       