DJ-1 Alleviates Neuroinflammation and the Related Blood-Spinal Cord Barrier Destruction by Suppressing NLRP3 Inflammasome Activation via SOCS1/Rac1/ROS Pathway in a Rat Model of Traumatic Spinal Cord Injury
Abstract
:1. Introduction
2. Materials and Methods
2.1. Animals and Spinal Cord Injury Model
2.2. Drug and Small Interfering RNA Administration
2.3. Experimental Procedures
2.3.1. Experiment 1
2.3.2. Experiment 2
2.3.3. Experiment 3
2.3.4. Experiment 4
2.4. Long-Term Neurological Function Analysis
2.5. Western Blot
2.6. Cellular Immunofluorescence
2.7. Rac1 Activation Assay
2.8. Measurement of ROS Levels
2.9. Statistical Analysis
3. Results
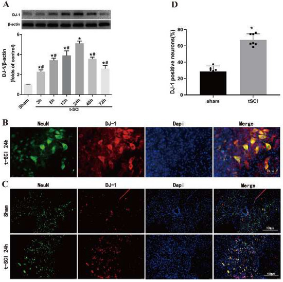
3.1. Temporal Patterns and Localization of DJ-1 after t-SCI
3.2. Downregulation of DJ-1 Increased NLRP3 Inflammasome Activation and Destruction of BCSB
3.3. SB Increased the Neuroprotective Effects of DJ-1 on Inhibiting NLRP3 Inflammasome Activation and Alleviating BCSB Disruption
3.4. DJ-1 Improved Long-Term Neurological Function
3.5. DJ-1 Mediated Neuroinflammation through SOCS1
4. Discussion
5. Conclusions
Author Contributions
Funding
Institutional Review Board Statement
Informed Consent Statement
Data Availability Statement
Conflicts of Interest
References
- Uezono, N.; Zhu, Y.; Fujimoto, Y.; Yasui, T.; Matsuda, T.; Nakajo, M. Prior Treatment with Anti-High Mobility Group Box-1 Antibody Boosts Human Neural Stem Cell Trans-plantation-Mediated Functional Recovery After Spinal Cord Injury. Stem Cells 2018, 36, 737–750. [Google Scholar] [CrossRef] [Green Version]
- Karsy, M.; Hawryluk, G. Modern Medical Management of Spinal Cord Injury. Curr. Neurol. Neurosci. Rep. 2019, 19, 65. [Google Scholar] [CrossRef] [PubMed]
- Profyris, C.; Cheema, S.S.; Zang, D.; Azari, M.F.; Boyle, K.; Petratos, S. Degenerative and regenerative mechanisms governing spinal cord injury. Neurobiol. Dis. 2004, 15, 415–436. [Google Scholar] [CrossRef] [PubMed]
- Sanchez, S.; Lemmens, S.; Baeten, P.; Sommer, D.; Dooley, D.; Hendrix, S.; Gou-Fabregas, M. HDAC3 Inhibition Promotes Alternative Activation of Macrophages but Does Not Affect Functional Recovery after Spinal Cord Injury. Exp. Neurobiol. 2018, 27, 437–452. [Google Scholar] [CrossRef]
- Freund, P.; Seif, M.; Weiskopf, N.; Friston, K.; Fehlings, M.G.; Thompson, A.; Curt, A. MRI in traumatic spinal cord injury: From clinical assessment to neuroimaging biomarkers. Lancet Neurol. 2019, 18, 1123–1135. [Google Scholar] [CrossRef]
- Hou, Y.; Luan, J.; Huang, T.; Deng, T.; Li, X.; Xiao, Z.; Zhan, J.; Luo, D.; Hou, Y.; Xu, L.; et al. Tauroursodeoxycholic acid alleviates secondary injury in spinal cord injury mice by reducing oxidative stress, apoptosis, and inflammatory response. J. Neuroinflamm. 2021, 18, 216. [Google Scholar] [CrossRef]
- Ramer, L.; Ramer, M.; Bradbury, E. Restoring function after spinal cord injury: Towards clinical translation of experimental strategies. Lancet Neurol. 2014, 13, 1241–1256. [Google Scholar] [CrossRef]
- Bonifati, V.; Rizzu, P.; van Baren, M.J.; Schaap, O.; Breedveld, G.J.; Krieger, E.; Dekker, M.C.J.; Squitieri, F.; Ibanez, P.; Joosse, M.; et al. Mutations in the DJ-1 Gene Associated with Autosomal Recessive Early-Onset Parkinsonism. Science 2003, 299, 256–259. [Google Scholar] [CrossRef] [Green Version]
- Kundu, S.; Saadi, F.; Sengupta, S.; Antony, G.R.; Raveendran, V.A.; Kumar, R.; Kamble, M.A.; Sarkar, L.; Burrows, A.; Pal, D.; et al. DJ-1-Nrf2 axis is activated upon murine β-coronavirus infection in the CNS. Brain Disord. 2021, 4, 100021. [Google Scholar] [CrossRef]
- Clements, C.M.; McNally, R.S.; Conti, B.J.; Mak, T.W.; Ting, J.P.-Y. DJ-1, a cancer- and Parkinson’s disease-associated protein, stabilizes the antioxidant transcriptional master regulator Nrf2. Proc. Natl. Acad. Sci. USA 2006, 103, 15091–15096. [Google Scholar] [CrossRef] [Green Version]
- McCoy, M.K.; Cookson, M.R. DJ-1 regulation of mitochondrial function and autophagy through oxidative stress. Autophagy 2011, 7, 531–532. [Google Scholar] [CrossRef] [PubMed] [Green Version]
- Wang, T.; Zhao, N.; Peng, L.; Li, Y.; Huang, X.; Zhu, J.; Chen, Y.; Yu, S.; Zhao, Y. DJ-1 Regulates Microglial Polarization Through P62-Mediated TRAF6/IRF5 Signaling in Cerebral Ischemia-Reperfusion. Front. Cell Dev. Biol. 2020, 8, 593890. [Google Scholar] [CrossRef] [PubMed]
- Sakurai, M.; Kawamura, T.; Nishimura, H.; Suzuki, H.; Tezuka, F.; Abe, K. Induction of Parkinson disease-related proteins in motor neurons after transient spinal cord ischemia in rabbits. J. Cereb. Blood Flow Metab. 2009, 29, 752–758. [Google Scholar] [CrossRef] [Green Version]
- Na, Z.; Yumei, L.; Chenglong, W. DJ-1 activates the Atg5-Atg12-Atg16L1 complex via Sirt1 to influence microglial polarization and alleviate cerebral ischemia/reperfusion-induced inflammatory injury. J. Neurochem. Int. 2022, 157, 105341. [Google Scholar]
- Peng, L.; Zhou, Y.; Jiang, N.; Wang, T.; Zhu, J.; Chen, Y.; Li, L.; Zhang, J.; Yu, S.; Zhao, Y. DJ-1 exerts anti-inflammatory effects and regulates NLRX1-TRAF6 via SHP-1 in stroke. J. Neuroinflamm. 2020, 17, 81. [Google Scholar] [CrossRef] [PubMed] [Green Version]
- Nakamura, K.; Sakai, S.; Tsuyama, J.; Nakamura, A.; Otani, K.; Kurabayashi, K.; Yogiashi, Y.; Masai, H.; Shichita, T. Extra-cellular DJ-1 induces sterile inflammation in the ischemic brain. PLoS Biol. 2021, 19, e3000939. [Google Scholar] [CrossRef] [PubMed]
- Ya-Jie, J.; Hui-Lin, W.; Bian-Li, Y. Down-regulation of DJ-1 Augments Neuroinflammation via Nrf2/Trx1/NLRP3 Axis in MPTP-induced Parkinson’s Disease Mouse Model. J. Neurosci. 2020, 442, 253–263. [Google Scholar]
- Heneka, M.T.; Kummer, M.P.; Stutz, A.; Delekate, A.; Schwartz, S.; Vieira-Saecker, A.; Griep, A.; Axt, D.; Remus, A.; Tzeng, T.-C.; et al. NLRP3 is activated in Alzheimer’s disease and contributes to pathology in APP/PS1 mice. Nature 2013, 493, 674–678. [Google Scholar] [CrossRef]
- Yan, Y.; Jiang, W.; Liu, L.; Wang, X.; Ding, C.; Tian, Z.; Zhou, R. Dopamine controls systemic inflammation through inhibition of NLRP3 inflammasome. Cell 2015, 160, 62–73. [Google Scholar] [CrossRef] [PubMed] [Green Version]
- Jiang, W.; Li, M.; He, F.; Zhu, L. Inhibition of NLRP3 inflammasome attenuates spinal cord injury-induced lung injury in mice. J. Cell. Physiol. 2018, 234, 6012–6022. [Google Scholar] [CrossRef]
- Jiang, W.; Li, M.; He, F.; Zhou, S.; Zhu, L. Targeting the NLRP3 inflammasome to attenuate spinal cord injury in mice. J. Neuroinflamm. 2017, 14, 207. [Google Scholar] [CrossRef] [PubMed] [Green Version]
- Basso, D.; Fisher, L.; Anderson, A.; Jakeman, L.; McTigue, D.; Popovich, P. Basso Mouse Scale for locomotion detects differences in recovery after spinal cord injury in five common mouse strains. J. Neurotrauma 2006, 23, 635–659. [Google Scholar] [CrossRef] [PubMed]
- Koda, M.; Hanaoka, H.; Fujii, Y.; Hanawa, M.; Kawasaki, Y.; Ozawa, Y.; Fujiwara, T.; Furuya, T.; Ijima, Y.; Saito, J.; et al. Randomized trial of granulocyte colony-stimulating factor for spinal cord injury. Brain 2021, 144, 789–799. [Google Scholar] [CrossRef] [PubMed]
- Bracken, M.B.; Shepard, M.J.; Collins, W.F.; Holford, T.R.; Young, W.; Baskin, D.S.; Eisenberg, H.M.; Flamm, E.; Leo-Summers, L.; Maroon, J.; et al. A Randomized, Controlled Trial of Methylprednisolone or Naloxone in the Treatment of Acute Spinal-Cord Injury. N. Engl. J. Med. 1990, 322, 1405–1411. [Google Scholar] [CrossRef] [PubMed]
- Khan, H.; Sharma, K.; Kumar, A.; Kaur, A.; Singh, T. Therapeutic implications of cyclooxygenase (COX) inhibitors in ischemic injury. Inflamm. Res. Off. J. Eur. Histamine Res. Soc. 2022, 71, 277–292. [Google Scholar] [CrossRef]
- Picetti, E.; Iaccarino, C.; Coimbra, R.; Abu-Zidan, F.; Tebala, G.D.; Balogh, Z.J.; Biffl, W.L.; Coccolini, F.; Gupta, D.; Maier, R.V.; et al. The acute phase management of spinal cord injury affecting polytrauma patients: The ASAP study. World J. Emerg. Surg. 2022, 17, 20. [Google Scholar] [CrossRef]
- Tikka, T.M.; Koistinaho, J.E. Minocycline provides neuroprotection against N-methyl-D-aspartate neurotoxicity by inhibiting microglia. J. Immunol. 2001, 166, 7527–7533. [Google Scholar] [CrossRef] [Green Version]
- Advedissian, T.; Deshayes, F.; Poirier, F.; Viguier, M.; Richarme, G. The Parkinsonism-associated protein DJ-1/Park7 prevents glycation damage in human keratinocyte. Biochem. Biophys. Res. Commun. 2016, 473, 87–91. [Google Scholar] [CrossRef]
- Lin, Z.; Chen, C.; Yang, D.; Ding, J.; Wang, G.; Ren, H. DJ-1 inhibits microglial activation and protects dopaminergic neu-rons in vitro and in vivo through interacting with microglial p65. Cell Death Dis. 2021, 12, 715. [Google Scholar] [CrossRef]
- Nguyen, T.; Frank-Cannon, T.; Martinez, T.; Ruhn, K.; Marvin, M.; Casey, B.; Treviño, I.; Hong, J.; Goldberg, M.; Tansey, M. Analysis of inflammation-related nigral degeneration and locomotor function in DJ-1(-/-) mice. J. Neuroinflamm. 2013, 10, 50. [Google Scholar] [CrossRef] [Green Version]
- De Miranda, B.; Rocha, E.; Bai, Q.; el Ayadi, A.; Hinkle, D.; Burton, E.; Greenamyre, J.T. Astrocyte-specific DJ-1 overexpression protects against rotenone-induced neurotoxicity in a rat model of Parkinson’s disease. Neurobiol. Dis. 2018, 115, 101–114. [Google Scholar] [CrossRef] [PubMed]
- Zhou, W.; Zhu, M.; Wilson, M.A.; Petsko, G.A.; Fink, A.L. The Oxidation State of DJ-1 Regulates its Chaperone Activity Toward α-Synuclein. J. Mol. Biol. 2006, 356, 1036–1048. [Google Scholar] [CrossRef] [PubMed]
- Im, J.-Y.; Lee, K.-W.; Woo, J.-M.; Junn, E.; Mouradian, M.M. DJ-1 induces thioredoxin 1 expression through the Nrf2 pathway. Hum. Mol. Genet. 2012, 21, 3013–3024. [Google Scholar] [CrossRef] [PubMed] [Green Version]
- Gao, L.; Zhang, Z.; Xu, W.; Li, T.; Ying, G.; Qin, B.; Li, J.; Zheng, J.; Zhao, T.; Yan, F.; et al. Natrium Benzoate Alleviates Neuronal Apoptosis via the DJ-1-Related Anti-oxidative Stress Pathway Involving Akt Phosphorylation in a Rat Model of Traumatic Spinal Cord Injury. Front. Mol. Neurosci. 2019, 12, 42. [Google Scholar] [CrossRef] [PubMed] [Green Version]
- Juliana, C.; Fernandes-Alnemri, T.; Kang, S.; Farias, A.; Qin, F.; Alnemri, E. Non-transcriptional priming and deubiquitination regulate NLRP3 inflammasome activation. J. Biol. Chem. 2012, 287, 36617–36622. [Google Scholar] [CrossRef] [PubMed] [Green Version]
- Xu, T.; Yu, W.; Fang, H.; Wang, Z.; Chi, Z.; Guo, X.; Jiang, D.; Zhang, K.; Chen, S.; Li, M.; et al. Ubiquitination of NLRP3 by gp78/Insig-1 restrains NLRP3 inflammasome activation. Cell Death Differ. 2022, 1–14. [Google Scholar] [CrossRef]
- Dong, Y.; Fan, C.; Hu, W.; Jiang, S.; Ma, Z.; Yan, X.; Deng, C.; Di, S.; Xin, Z.; Wu, G.; et al. Melatonin attenuated early brain injury induced by subarachnoid hemorrhage via regulating NLRP3 inflammasome and apoptosis signaling. J. Pineal Res. 2016, 60, 253–262. [Google Scholar] [CrossRef]
- Shippy, D.; Wilhelm, C.; Viharkumar, P.A.; Raife, T.; Ulland, T. β-Hydroxybutyrate inhibits inflammasome activation to attenuate Alzheimer’s disease pathology. J. Neuroinflamm. 2020, 17, 280. [Google Scholar] [CrossRef]
- Luo, Y.; Lu, J.; Ruan, W.; Guo, X.; Chen, S. MCC950 attenuated early brain injury by suppressing NLRP3 inflammasome after experimental SAH in rats. Brain Res. Bull. 2019, 146, 320–326. [Google Scholar] [CrossRef]
- Zhu, Y.; Zhu, H.; Wang, Z.; Gao, F.; Wang, J.; Zhang, W. Wogonoside alleviates inflammation induced by traumatic spinal cord injury by suppressing NF-κB and NLRP3 inflammasome activation. Exp. Ther. Med. 2017, 14, 3304–3308. [Google Scholar] [CrossRef] [Green Version]
- Inoue, M.; Williams, K.L.; Oliver, T.; Vandenabeele, P.; Rajan, J.V.; Miao, E.A.; Shinohara, M.L. Interferon-β Therapy Against EAE Is Effective Only When Development of the Disease Depends on the NLRP3 Inflammasome. Sci. Signal. 2012, 5, ra38. [Google Scholar] [CrossRef] [PubMed] [Green Version]
- Chikuma, S.; Kanamori, M.; Mise-Omata, S.; Yoshimura, A. Suppressors of cytokine signaling: Potential immune check-point molecules for cancer immunotherapy. Cancer Sci. 2017, 108, 574–580. [Google Scholar] [CrossRef] [PubMed] [Green Version]
- Oh, J.; Hur, M.-W.; Lee, C.-E. SOCS1 protects protein tyrosine phosphatases by thioredoxin upregulation and attenuates Jaks to suppress ROS-mediated apoptosis. Oncogene 2009, 28, 3145–3156. [Google Scholar] [CrossRef] [Green Version]
- Pedrós, I.; Petrov, D.; Artiach, G.; Abad, S.; Ramon-Duaso, C.; Sureda, F.; Pallàs, M.; Beas-Zarate, C.; Folch, J.; Camins, A. Adipokine pathways are altered in hippocampus of an experimental mouse model of Alzheimer’s disease. J. Nutr. Health Aging 2015, 19, 403–412. [Google Scholar] [CrossRef] [PubMed]
- Rubartelli, A. Redox control of NLRP3 inflammasome activation in health and disease. J. Leukoc. Biol. 2012, 92, 951–958. [Google Scholar] [CrossRef]
- Jin, L.; Li, J.; Wang, K.; Xia, W.; Zhu, Z.; Wang, C.; Li, X.; Liu, H. Blood-Spinal Cord Barrier in Spinal Cord Injury: A Review. J. Neurotrauma 2021, 38, 1203–1224. [Google Scholar] [CrossRef]
- Li, X.-Q.; Chen, F.-S.; Tan, W.-F.; Fang, B.; Zhang, Z.-L.; Ma, H. Elevated microRNA-129-5p level ameliorates neuroinflammation and blood-spinal cord barrier damage after ischemia-reperfusion by inhibiting HMGB1 and the TLR3-cytokine pathway. J. Neuroinflamm. 2017, 14, 205. [Google Scholar] [CrossRef] [Green Version]
- Argaw, A.T.; Gurfein, B.T.; Zhang, Y.; Zameer, A.; John, G.R. VEGF-mediated disruption of endothelial CLN-5 promotes blood-brain barrier breakdown. Proc. Natl. Acad. Sci. USA 2009, 106, 1977–1982. [Google Scholar] [CrossRef] [Green Version]
- Bazzoni, G.; Dejana, E. Endothelial Cell-to-Cell Junctions: Molecular Organization and Role in Vascular Homeostasis. Physiol. Rev. 2004, 84, 869–901. [Google Scholar] [CrossRef] [Green Version]
- Figley, S.A.; Khosravi, R.; Legasto, J.M.; Tseng, Y.-F.; Fehlings, M.G. Characterization of Vascular Disruption and Blood–Spinal Cord Barrier Permeability following Traumatic Spinal Cord Injury. J. Neurotrauma 2014, 31, 541–552. [Google Scholar] [CrossRef] [Green Version]
- Lee, J.Y.; Kim, H.S.; Choi, H.Y.; Oh, T.H.; Ju, B.G.; Yune, T.Y. Valproic acid attenuates blood-spinal cord barrier disruption by inhibiting matrix metalloprotease-9 activity and improves functional recovery after spinal cord injury. J. Neurochem. 2012, 121, 818–829. [Google Scholar] [CrossRef] [PubMed]
- Zendedel, A.; Mönnink, F.; Hassanzadeh, G.; Zaminy, A.; Ansar, M.M.; Habib, P.; Slowik, A.; Kipp, M.; Beyer, C. Estrogen Attenuates Local Inflammasome Expression and Activation after Spinal Cord Injury. Mol. Neurobiol. 2017, 55, 1364–1375. [Google Scholar] [CrossRef] [PubMed]
- Vaccari, J.P.D.R.; Lotocki, G.; Marcillo, A.E.; Dietrich, W.D.; Keane, R.W. A Molecular Platform in Neurons Regulates Inflammation after Spinal Cord Injury. J. Neurosci. 2008, 28, 3404–3414. [Google Scholar] [CrossRef] [PubMed]
- Sozen, T.; Tsuchiyama, R.; Hasegawa, Y.; Suzuki, H.; Jadhav, V.; Nishizawa, S.; Zhang, J.H. Role of interleukin-1beta in early brain injury after subarachnoid hemorrhage in mice. Stroke 2009, 40, 2519–2525. [Google Scholar] [CrossRef] [PubMed] [Green Version]







Publisher’s Note: MDPI stays neutral with regard to jurisdictional claims in published maps and institutional affiliations. |
© 2022 by the authors. Licensee MDPI, Basel, Switzerland. This article is an open access article distributed under the terms and conditions of the Creative Commons Attribution (CC BY) license (https://creativecommons.org/licenses/by/4.0/).
Share and Cite
Cai, L.; Gao, L.; Zhang, G.; Zeng, H.; Wu, X.; Tan, X.; Qian, C.; Chen, G. DJ-1 Alleviates Neuroinflammation and the Related Blood-Spinal Cord Barrier Destruction by Suppressing NLRP3 Inflammasome Activation via SOCS1/Rac1/ROS Pathway in a Rat Model of Traumatic Spinal Cord Injury. J. Clin. Med. 2022, 11, 3716. https://doi.org/10.3390/jcm11133716
Cai L, Gao L, Zhang G, Zeng H, Wu X, Tan X, Qian C, Chen G. DJ-1 Alleviates Neuroinflammation and the Related Blood-Spinal Cord Barrier Destruction by Suppressing NLRP3 Inflammasome Activation via SOCS1/Rac1/ROS Pathway in a Rat Model of Traumatic Spinal Cord Injury. Journal of Clinical Medicine. 2022; 11(13):3716. https://doi.org/10.3390/jcm11133716
Chicago/Turabian StyleCai, Lingxin, Liansheng Gao, Guoqiang Zhang, Hanhai Zeng, Xinyan Wu, Xiaoxiao Tan, Cong Qian, and Gao Chen. 2022. "DJ-1 Alleviates Neuroinflammation and the Related Blood-Spinal Cord Barrier Destruction by Suppressing NLRP3 Inflammasome Activation via SOCS1/Rac1/ROS Pathway in a Rat Model of Traumatic Spinal Cord Injury" Journal of Clinical Medicine 11, no. 13: 3716. https://doi.org/10.3390/jcm11133716
APA StyleCai, L., Gao, L., Zhang, G., Zeng, H., Wu, X., Tan, X., Qian, C., & Chen, G. (2022). DJ-1 Alleviates Neuroinflammation and the Related Blood-Spinal Cord Barrier Destruction by Suppressing NLRP3 Inflammasome Activation via SOCS1/Rac1/ROS Pathway in a Rat Model of Traumatic Spinal Cord Injury. Journal of Clinical Medicine, 11(13), 3716. https://doi.org/10.3390/jcm11133716

