Effects of Acupuncture on Lowering Blood Pressure in Postmenopausal Women with Prehypertension or Stage 1 Hypertension: A Propensity Score-Matched Analysis
Abstract
1. Introduction
2. Materials and Methods
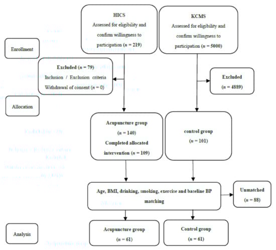
2.1. Study Design and Participants
2.2. Trial Procedures
2.3. Primary and Secondary Outcomes
2.4. Statistical Analysis
2.5. Ethical Considerations
3. Results
3.1. Patient Baseline Characteristics
3.2. End Points
3.3. Adverse Events
4. Discussion
Limitation
5. Conclusions
Author Contributions
Funding
Institutional Review Board Statement
Informed Consent Statement
Conflicts of Interest
Abbreviations
| BMI | body mass index |
| BP | blood pressure |
| CI | confidence interval |
| DBP | diastolic blood pressure |
| HICS | Hypertension Intervention Cohort Study |
| KM | Korean medicine |
| KoGES | Korea Genome and Epidemiology Study |
| KCMS | Korea Constitution Multicenter Study |
| SBP | systolic blood pressure |
References
- Coutinho, T.; Yam, Y.; Chow, B.J.W.; Dwivedi, G.; Inacio, J. Sex differences in associations of arterial compliance with coronary artery plaque and calcification burden. J. Am. Heart Assoc. 2017, 6, e006079. [Google Scholar] [CrossRef]
- Chobanian, A.V.; Bakris, G.L.; Black, H.R.; Cushman, W.C.; Green, L.A.; Izzo, J.L.; Jones, D.W.; Oparil, S.; Wright, J.T., Jr.; Roccella, E.J. The National High Blood Pressure Education Program Coordinating Committee. The Seventh Report of the Joint National Committee on Prevention, Detection, Evaluation, and Treatment of High Blood Pressure: The JNC 7 report. JAMA 2003, 21, 2560–2572. [Google Scholar] [CrossRef] [PubMed]
- Jones, D.W.; Hall, J.E. Seventh report of the Joint National Committee on Prevention, Detection, Evaluation, and Treatment of High Blood Pressure and evidence from new hypertension trials. Hypertension 2004, 43, 1–3. [Google Scholar] [CrossRef] [PubMed]
- Zhang, W.; Li, N. Prevalence, risk factors, and management of prehypertension. Int. J. Hypertens. 2011, 2011, 605359. [Google Scholar] [CrossRef] [PubMed]
- O’Hagan, T.S.; Wharton, W.; Kehoe, P.G. Interactions between estrogen and the renin angiotensin system—Potential mechanisms for gender differences in Alzheimer’s disease. Am. J. Neurodegener. Dis. 2012, 1, 266–279. [Google Scholar] [PubMed]
- Innes, K.E.; Selfe, T.K.; Taylor, A.G. Menopause, the metabolic syndrome, and mind-body therapies. Menopause 2008, 15, 1005–1013. [Google Scholar] [CrossRef]
- Pardhe, B.D.; Ghimire, S.; Shakya, J.; Pathak, S.; Shakya, S.; Bhetwal, A.; Khanal, P.R.; Parajuli, N.P. Elevated Cardiovascular Risks among Postmenopausal Women: A Community Based Case Control Study from Nepal. Biochem Res. Int. 2017, 2017, 3824903. [Google Scholar] [CrossRef]
- Rodgers, J.L.; Jones, J.; Bolleddu, S.I.; Vanthenapalli, S.; Rodgers, L.E.; Shah, K.; Panguluri, S.K. Cardiovascular Risks Associated with Gender and Aging. J. Cardiovasc. Dev. Dis. 2019, 6, 19. [Google Scholar] [CrossRef]
- Milner, K.A.; Vaccarino, V.; Arnold, A.L.; Funk, M.; Goldberg, R.J. Gender and age differences in chief complaints of acute myocardial infarction (Worcester Heart Attack Study). Am. J. Cardiol. 2004, 93, 606–608. [Google Scholar] [CrossRef] [PubMed]
- Garcia, M.; Mulvagh, S.L.; Merz, C.N.; Buring, J.E.; Manson, J.E. Cardiovascular Disease in Women: Clinical Perspectives. Circ. Res. 2016, 118, 1273–1293. [Google Scholar] [CrossRef] [PubMed]
- Barton, M.; Meyer, M.R. Postmenopausal hypertension: Mechanisms and therapy. Hypertension 2009, 54, 11–18. [Google Scholar] [CrossRef] [PubMed]
- Chobanian, A.V.; Bakris, G.L.; Black, H.R.; Cushman, W.C.; Green, L.A.; Izzo, L., Jr.; Materson, B.J.; Oparil, S.; Wright, J.T., Jr.; Roccella, E.J. Seventh report of the joint national committee on prevention, detection, evaluation, and treatment of high blood pressure. Hypertension 2003, 42, 1206–1252. [Google Scholar] [CrossRef]
- Vasan, R.S.; Larson, M.G.; Leip, E.P.; Kannel, W.B.; Levy, D. Assessment of frequency of progression to hypertension in non-hypertensive participants in the Framingham Heart Study: A cohort study. Lancet 2001, 358, 1682–1686. [Google Scholar] [CrossRef]
- Liu, Y.; Park, J.E.; Shin, K.M.; Lee, M.; Jung, H.J.; Kim, A.R.; Jung, S.Y.; Yoo, H.R.; Sang, K.O.; Choi, S.M. Acupuncture lowers blood pressure in mild hypertension patients: A randomized, controlled, assessor-blinded pilot trial. Complement. Ther. Med. 2015, 23, 658–665. [Google Scholar] [CrossRef] [PubMed]
- Li, D.Z.; Zhou, Y.; Yang, Y.N.; Ma, Y.T.; Li, X.M.; Yu, J.; Zhao, Y.; Zhai, H.; Lao, L. Acupuncture for essential hypertension: A meta-analysis of randomized sham-controlled clinical trials. Evid. Based Complement. Altern. Med. 2014, 2014, 279478. [Google Scholar] [CrossRef] [PubMed]
- Du, Y.Z.; Gao, X.X.; Wang, C.T.; Zheng, H.Z.; Lei, Y.; Wu, M.H.; Shi, X.M.; Ban, H.P.; Gu, W.L.; Meng, X.G.; et al. Acupuncture lowering blood pressure for secondary prevention of stroke: A study protocol for a multicenter randomized controlled trial. Trials 2017, 18, 428. [Google Scholar] [CrossRef] [PubMed]
- Lee, H.; Kim, S.Y.; Park, J.; Kim, Y.J.; Lee, H.; Park, H.J. Acupuncture for lowering blood pressure: Systematic review and meta-analysis. Am. J. Hypertens. 2009, 22, 122–128. [Google Scholar] [CrossRef]
- Chen, H.; Shen, F.E.; Tan, X.D.; Jiang, W.B.; Gu, Y.H. Efficacy and Safety of Acupuncture for Essential Hypertension: A Meta-Analysis. Med. Sci. Monit. 2018, 24, 2946–2969. [Google Scholar] [CrossRef]
- Seo, B.N.; Park, J.E.; Kim, Y.E.; Kang, K.W.; Seol, I.C.; Choi, S.M. Effects of acupuncture in postmenopausal women with prehypertension or stage 1 hypertension: Study protocol for a prospective, comparative, interventional cohort study. Integr. Med. Res. 2018, 7, 95–102. [Google Scholar] [CrossRef]
- Kim, Y.; Han, B.G.; KoGES Group. Cohort profile: The Korean genome and epidemiology study (KoGES) consortium. Int. J. Epidemiol. 2017, 46, e20. [Google Scholar] [CrossRef] [PubMed]
- Jin, H.J.; Baek, Y.; Kim, H.S.; Ryu, J.; Lee, S. Constitutional multicenter bank linked to Sasang constitutional phenotypic data. BMC Complement. Altern. Med. 2015, 15, 1–8. [Google Scholar] [CrossRef] [PubMed]
- Song, K.H.; Yu, S.G.; Cha, S.; Kim, J.Y. Association of the apolipoprotein A5 gene − 1131 T > C polymorphism with serum lipids in Korean subjects: Impact of Sasang constitution. Evid. Based Complement. Altern. Med. 2012, 2012, 598394. [Google Scholar] [CrossRef] [PubMed]
- Cannoletta, M.; Cagnacci, A. Modification of blood pressure in postmenopausal women: Role of hormone replacement therapy. Int. J. Womens Health 2014, 6, 745–757. [Google Scholar]
- Lee, H.Y.; Shin, J.; Kim, G.H.; Park, S.; Ihm, S.H.; Kim, H.C.; Kim, K.I.; Kim, J.H.; Lee, J.H.; Park, J.M.; et al. 2018 Korean Society of Hypertension Guidelines for the management of hypertension: Part II-diagnosis and treatment of hypertension. Clin. Hypertens. 2019, 25, 20. [Google Scholar] [CrossRef] [PubMed]
- Whelton, P.K.; Carey, R.M.; Aronow, W.S.; Casey, D.E.; Collins, K.J.; Dennison Himmelfarb, C.; DePalma, S.M.; Gidding, S.; Jamerson, K.A.; Jones, D.W. 2017 ACC/AHA/AAPA/ABC/ACPM/AGS/APhA/ASH/ASPC/NMA/PCNA guideline for the prevention, detection, evaluation, and management of high blood pressure in adults: A report of the American College of Cardiology/American Heart Association Task Force on Clinical Practice Guidelines. J. Am. Coll. Cardiol. 2018, 71, e127–e248. [Google Scholar]
- Yang, J.; Chen, J.; Yang, M.; Yu, S.; Ying, L.; Liu, G.J.; Ren, Y.L.; Wright, J.M.; Liang, F.R. Acupuncture for hypertension. Cochrane Database Syst. Rev. 2018, 11, CD008821. [Google Scholar] [CrossRef] [PubMed]
- Kim, J.H.; Jung, H.J.; Kim, T.H.; Lee, S.; Kim, J.E.; Kang, K.W.; Shin, K.M. Auricular acupuncture for prehypertension and stage 1 hypertension: Study protocol for a pilot multicentre randomised controlled trial. Trials 2013, 14, 303. [Google Scholar] [CrossRef] [PubMed]
- Tan, X.; Pan, Y.; Su, W.; Gong, S.; Zhu, H.; Chen, H.; Lu, S. Acupuncture therapy for essential hypertension: A network meta-analysis. Ann. Transl. Med. 2019, 7, 266. [Google Scholar] [CrossRef]
- Li, J.; Zheng, H.; Zhao, L.; Li, Y.; Zhang, Y.; Chang, X.R.; Wang, R.H.; Shi, J.; Cui, J.; Huang, Y.L.; et al. Acupuncture for patients with mild hypertension: Study protocol of an open-label multicenter randomized controlled trial. Trials 2013, 14, 380. [Google Scholar] [CrossRef] [PubMed]
- Li, P.; Tjen-A-Looi, S.C.; Cheng, L.; Liu, D.; Painovich, J.; Vinjamury, S.; Longhurst, J.C. CME Article: Long-Lasting Reduction of BP by electroacupuncture in patients with hypertension: Randomized controlled trial. Med. Acupunct. 2015, 27, 253–266. [Google Scholar] [CrossRef]
- Nestle, M.; Jacobson, M.F. Halting the obesity epidemic: A public health policy approach. Public Health Rep. 2000, 115, 12–24. [Google Scholar] [CrossRef] [PubMed]
- Racette, S.B.; Deusinger, S.S.; Strube, M.J.; Highstein, G.R.; Deusinger, R.H. Weight changes, exercise, and dietary patterns during freshman and sophomore years of college. J. Am. Coll. Health 2005, 53, 245–251. [Google Scholar] [CrossRef] [PubMed]
- Spiegelman, B.M.; Flier, J.S. Obesity and the regulation of energy balance. Cell 2001, 104, 531–543. [Google Scholar] [CrossRef]
- Stewart, K.J.; Bacher, A.C.; Turner, K.L.; Fleg, J.L.; Hees, P.S.; Shapiro, E.P.; Tayback, M.; Ouyang, P. Effect of exercise on blood pressure in older persons: A randomized controlled trial. Arch. Intern. Med. 2005, 165, 756–762. [Google Scholar] [CrossRef]
- Pescatello, L.S.; Franklin, B.A.; Fagard, R.; Farquhar, W.B.; Kelley, G.A.; Ray, C.A. Exercise and hypertension. Med. Sci. Sports Exerc. 2004, 36, 533–553. [Google Scholar] [CrossRef] [PubMed]


| Characteristic | Acupuncture Group (n = 61) | Control Group (n = 61) | p |
|---|---|---|---|
| Age (years) | 57.44 (56.51, 58.37) | 57.87 (56.76, 58.98) | 0.557 a |
| ≥60 years | 18 (29.51%) | 23 (37.70%) | 0.444 b |
| <60 years | 43 (70.49%) | 38 (62.30%) | |
| BMI (kg/m2) | 24.48 (23.74, 25.21) | 25.05 (24.26, 25.83) | 0.292 a |
| ≥25 | 23 (37.70%) | 31 (50.82%) | 0.202 b |
| <25 | 38 (62.30%) | 30 (49.18%) | |
| Vital signs | |||
| SBP (mmHg) | 130.2 (127.7, 132.8) | 128.4 (125.6, 131.1) | 0.321 a |
| ≥140 | 10 (16.39%) | 10 (16.39%) | 0.999 b |
| <140 | 51 (83.61%) | 51 (83.61%) | |
| DBP (mmHg) | 84.57 (82.94, 86.20) | 83.94 (82.11. 85.17) | 0.405 a |
| ≥90 | 13 (21.31%) | 8 (13.11%) | 0.338 b |
| < 90 | 48 (78.69%) | 53 (86.89%) | |
| Smokes (Y/N) | 1 (1.64%)/60 (98.36%) | 1 (1.64%)/60 (98.36%) | 0.999 b |
| Drinks (Y/N) | 14 (22.95%)/47 (77.05%) | 17 (27.9%)/44 (72.13%) | 0.678 b |
| Exercises (Y/N) | 43 (70.49%)/18 (29.51%) | 35 (57.38%)/26 (42.62%) | 0.187 b |
| Medical history | |||
| Hypertension (Y/N) | 7 (11.48%)/54 (88.52%) | 4 (6.56%)/57 (93.44%) | 0.529 b |
| Diabetes (Y/N) | 0 (0.00%)/61 (100.0%) | 4 (6.56%)/57 (93.44%) | 0.119 b |
| Hyperlipidemia (Y/N) | 10 (16.39%)/51 (83.61%) | 12 (19.67%)/49 (80.33%) | 0.814 b |
| Surgery (Y/N) | 24 (39.34%)/37 (60.66%) | 28 (45.90%)/33 (54.10%) | 0.583 b |
| Vital Signs | Acupuncture Group (n = 61) | Control Group (n = 61) | Mean Difference a | p b |
|---|---|---|---|---|
| SBP | ||||
| Baseline | 130.2 (127.7, 132.8) | 128.4 (125.6, 131.1) | ||
| After 2 years | 119.9 (117.1, 122.7) | 125.4 (121.2, 129.6) | −6.44 (−11.17, −1.71) | 0.008 ** |
| Difference | −10.34 (−13.55, −7.14) | −2.92 (−6.93, 1.10) | ||
| pc | <0.001 *** | 0.151 | ||
| DBP | ||||
| Baseline | 84.6 (82.9, 86.2) | 83.9 (82.1. 85.2) | ||
| After 2 years | 74.6 (72.7, 76.6) | 81.5 (78.6, 84.3) | −7.53 (−10.52, −4.55) | <0.001 *** |
| Difference | −9.92 (−11.89, −7.96) | −2.16 (−4.49, 0.16) | ||
| pc | <0.001 *** | 0.068 |
| Vital Signs | Acupuncture Group (n = 109) | Control Group (n = 101) | Mean Difference a | pb |
|---|---|---|---|---|
| SBP | ||||
| Baseline | 133.2 (131.2, 135.1) | 128.9 (126.6, 131.2) | ||
| After 2 years | 121.3 (118.9, 123.7) | 126.91 (123.8, 130.1) | −7.55 (−11.35, −3.75) | <0.001 *** |
| Difference | −11.92 (−14.50, −9.35) | −1.94 (−4.96, 1.08) | ||
| pc | <0.001 *** | 0.206 | ||
| DBP | ||||
| Baseline | 87.5 (86.3, 88.8) | 82.9 (81.5, 84.4) | ||
| After 2 years | 76.6 (74.9, 78.3) | 80.6 (78.5, 82.6) | −6.89 (−9.26, −4.52) | <0.001 *** |
| Difference | −10.89 (−12.47, −9.31) | −2.36 (−4.05, −0.66) | ||
| pc | <0.001 *** | 0.007 ** |
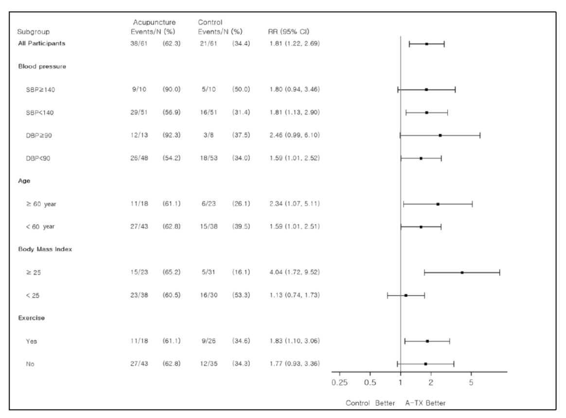
| Subgroup | Acupuncture Group | Control Group | Relative Risk Ratio |
|---|---|---|---|
| All participants | 62.3% (49.8%, 73.4%) | 34.4% (23.8%, 47.0%) | 1.81 (1.22, 2.69) |
| Blood pressure | |||
| SBP ≥ 140 | 90.0% (59.6%, 98.2%) | 50.0% (23.7%, 76.3%) | 1.80 (0.94, 3.46) |
| SBP < 140 | 56.9% (43.3%, 69.5%) | 31.4% (20.3%, 45.0%) | 1.81 (1.13, 2.90) |
| DBP ≥ 90 | 92.3% (66.7%, 98.6%) | 37.5% (13.7%, 69.4%) | 2.46 (0.99, 6.10) |
| DBP < 90 | 54.2% (40.3%, 67.4%) | 34.0% (22.7%, 47.4%) | 1.59 (1.01, 2.52) |
| Age (years) | |||
| ≥60 | 61.1% (38.6%, 79.7%) | 26.1% (12.6%, 46.5%) | 2.34 (1.07, 5.11) |
| 55–59 | 53.6% (35.8%, 70.5%) | 33.3% (17.2%, 54.6%) | 1.61 (0.80, 3.22) |
| <55 | 80.0% (54.8%, 93.0%) | 47.1% (26.2%, 69.0%) | 1.70 (0.97, 2.99) |
| Body mass index | |||
| ≥25 | 65.2% (44.9%, 81.2%) | 16.1% (7.1%, 32.6%) | 4.04 (1.72, 9.52) |
| <25 | 60.5% (44.7%, 74.4%) | 53.5% (36.1%, 69.8%) | 1.13 (0.74, 1.73) |
| Exercise | |||
| Yes | 61.9% (46.8%, 75.0%) | 37.5% (13.7%, 69.4%) | 1.65 (0.65, 4.17) |
| No | 63.2% (41.0%, 80.9%) | 34.0% (22.7%, 47.4%) | 1.86 (1.12, 3.09) |
Publisher’s Note: MDPI stays neutral with regard to jurisdictional claims in published maps and institutional affiliations. |
© 2021 by the authors. Licensee MDPI, Basel, Switzerland. This article is an open access article distributed under the terms and conditions of the Creative Commons Attribution (CC BY) license (https://creativecommons.org/licenses/by/4.0/).
Share and Cite
Seo, B.-N.; Kwon, O.; Lee, S.; Kim, H.-S.; Kang, K.-W.; Seol, I.C.; Shin, C.; Choi, S.-M. Effects of Acupuncture on Lowering Blood Pressure in Postmenopausal Women with Prehypertension or Stage 1 Hypertension: A Propensity Score-Matched Analysis. J. Clin. Med. 2021, 10, 1426. https://doi.org/10.3390/jcm10071426
Seo B-N, Kwon O, Lee S, Kim H-S, Kang K-W, Seol IC, Shin C, Choi S-M. Effects of Acupuncture on Lowering Blood Pressure in Postmenopausal Women with Prehypertension or Stage 1 Hypertension: A Propensity Score-Matched Analysis. Journal of Clinical Medicine. 2021; 10(7):1426. https://doi.org/10.3390/jcm10071426
Chicago/Turabian StyleSeo, Bok-Nam, Ojin Kwon, Siwoo Lee, Ho-Seok Kim, Kyung-Won Kang, In Chan Seol, Chol Shin, and Sun-Mi Choi. 2021. "Effects of Acupuncture on Lowering Blood Pressure in Postmenopausal Women with Prehypertension or Stage 1 Hypertension: A Propensity Score-Matched Analysis" Journal of Clinical Medicine 10, no. 7: 1426. https://doi.org/10.3390/jcm10071426
APA StyleSeo, B.-N., Kwon, O., Lee, S., Kim, H.-S., Kang, K.-W., Seol, I. C., Shin, C., & Choi, S.-M. (2021). Effects of Acupuncture on Lowering Blood Pressure in Postmenopausal Women with Prehypertension or Stage 1 Hypertension: A Propensity Score-Matched Analysis. Journal of Clinical Medicine, 10(7), 1426. https://doi.org/10.3390/jcm10071426

