Exploring the Level of Post Traumatic Growth in Kidney Transplant Recipients via Network Analysis
Abstract
:1. Introduction
2. Materials and Methods
2.1. PTGI
2.2. Other Instruments
- The Diagnostic Criteria for Psychosomatic Research Structured Interview (DCPR-SI) [31,32] is a semi-structured interview used to evaluate a set of 12 syndromes grouped in 3 different clusters: abnormal illness behavior (i.e., disease phobia, thanatophobia, health anxiety, illness denial); somatization and its different expressions (i.e., persistent somatization, functional somatic symptoms secondary to a psychiatric disorder, conversion symptoms, anniversary reaction); irritability (i.e., irritable mood and type A behavior), and in two clinical constructs (i.e., demoralization and alexithymia). It is able to identify psychological dimensions to a much greater extent than the DSM or ICD criteria [6,33].
- The Edmonton Symptom Assessment System (ESAS-Revised) [34,35] is a reliable assessment tool to explore the severity of six physical (i.e., pain, tiredness, nausea, drowsiness, lack of appetite, shortness of breath), three psychological (i.e., depression, anxiety, feeling of not being well) and one optional symptom (i.e., emotional distress corresponding to the Distress Thermometer) [36,37]. The Global Distress score (ESAS-TOTAL) was obtained by summing up all the scores on the single ESAS symptoms. Analogously, a physical distress sub-score (ESAS-PHYS) and a psychological distress sub-score (ESAS-EMOTIONAL) were computed as a sum of scores for the six physical symptoms and for the four psychological symptoms, respectively. The Italian version shows an acceptable level of validity and good psychometric properties in KTRs [38,39].
- The Canadian Problem Checklist (CPC) [40] is a useful instrument used to screen a list of 21 problems the patient has to deal with. It is divided into six categories (practical, social/family, emotional, spiritual, informational and physical problems) and the severity of each problem is rated in a yes/no (0–1) format.
- The Italian Version of the Demoralization Scale (DS-IT) [41] is a widely valid tool for measuring the demoralization in medical setting and also more recently in KTRs, over the past 2 weeks [9]. It consists in 24 items which compose four subscales: loss of meaning and purpose, dysphoria, disheartenment, and sense of failure. Each item ranges on 6-point Likert scale (0 = never; 5 = all the time) and the sum of the single subscales scores provides a total score.
2.3. Statistical Analysis
Exploratory Graph Analysis
- Network Estimation Method.
- Community Detection Algorithm.
- Data Analysis.
- Bootstrap Exploratory Graph Analysis.
3. Results
3.1. Characteristics of the Sample
3.2. Level of Post Traumatic Growth Inventory and Its Relationship with ICD Diagnoses and DCPR Diagnoses
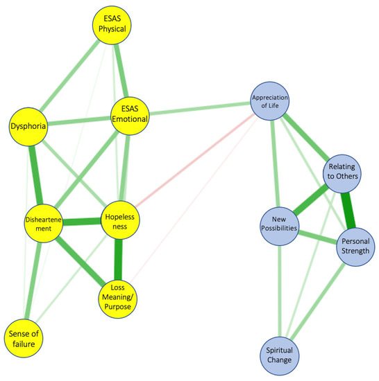
3.3. Relationship of the PTG Level with DS-IT and COMPASS
4. Discussion
5. Conclusions
Author Contributions
Funding
Institutional Review Board Statement
Informed Consent Statement
Data Availability Statement
Conflicts of Interest
References
- Abecassis, M.; Bartlett, S.T.; Collins, A.J.; Davis, C.L.; Delmonico, F.L.; Friedewald, J.; Hays, R.; Howard, A.; Jones, E.; Leichtman, A.B.; et al. Kidney transplantation as primary therapy for end-stage renal disease: A National Kidney Foundation/Kidney Disease Outcomes Quality Initiative (NKF/KDOQITM) conference. Clin. J. Am. Soc. Nephrol. 2008, 3, 471–480. [Google Scholar] [CrossRef] [PubMed] [Green Version]
- Müller, H.H.; Englbrecht, M.; Wiesener, M.S.; Titze, S.; Heller, K.; Groemer, T.W.; Schett, G.; Eckardt, K.U.; Kornhuber, J.; Maler, J.M. Depression, Anxiety, Resilience and Coping Pre and Post Kidney Transplantation—Initial Findings from the Psychiatric Impairments in Kidney Transplantation (PI-KT)-Study. PLoS ONE 2015, 10, e0140706. [Google Scholar] [CrossRef] [Green Version]
- Chilcot, J.; Spencer, B.W.J.; Maple, H.; Mamode, N. Depression and Kidney Transplantation. Transplantation 2014, 97, 717–721. [Google Scholar] [CrossRef] [PubMed]
- Fukunishi, I.; Sugawara, Y.; Takayama, T.; Makuuchi, M.; Kawarasaki, H.; Surman, O.S. Psychiatric disorders before and after living-related transplantation. Psychosomatics 2001, 42, 337–343. [Google Scholar] [CrossRef] [PubMed]
- Noohi, S.; Khaghani-Zadeh, M.; Javadipour, M.; Assari, S.; Najafi, M.; Ebrahiminia, M.; Pourfarziani, V. Anxiety and Depression Are Correlated With Higher Morbidity after Kidney Transplantation. Transplant. Proc. 2007, 39, 1074–1078. [Google Scholar] [CrossRef] [PubMed]
- Battaglia, Y.; Martino, E.; Piazza, G.; Cojocaru, E.; Massarenti, S.; Peron, L.; Storari, A.; Grassi, L. Abnormal Illness Behavior, Alexithymia, Demoralization, and Other Clinically Relevant Psychosocial Syndromes in Kidney Transplant Recipients: A Comparative Study of the Diagnostic Criteria for Psychosomatic Research System versus ICD-10 Psychiatric Nosology. Psychother. Psychosom. 2018, 87, 375–376. [Google Scholar]
- Murri, M.B.; Caruso, R.; Ounalli, H.; Zerbinati, L.; Berretti, E.; Costa, S.; Recla, E.; Folesani, F.; Kissane, D.; Nanni, M.G.; et al. The relationship between demoralization and depressive symptoms among patients from the general hospital: Network and exploratory graph analysis. J. Affect. Disord. 2020, 276, 137–146. [Google Scholar] [CrossRef]
- Belvederi Murri, M.; Zerbinati, L.; Ounalli, H.; Kissane, D.; Casoni, B.; Leoni, M.; Rossi, G.; Dall’Olio, R.; Caruso, R.; Nanni, M.G.; et al. Assessing demoralization in medically ill patients: Factor structure of the Italian version of the demoralization scale and development of short versions with the item response theory framework. J. Psychosom. Res. 2020, 128, 109889. [Google Scholar] [CrossRef]
- Battaglia, Y.; Zerbinati, L.; Piazza, G.; Martino, E.; Massarenti, S.; Provenzano, M.; Esposito, P.; Andreucci, M.; Storari, A.; Grassi, L. The Use of Demoralization Scale in Italian Kidney Transplant Recipients. J. Clin. Med. 2020, 9, 2119. [Google Scholar] [CrossRef]
- Kissane, D.W.; Clarke, D.M.; Street, A.F. Demoralization syndrome: A relevant psychiatric diagnosis for palliative care. J. Palliat. Care 2001, 17, 12–21. [Google Scholar] [CrossRef]
- Tedeschi, R.G.; Calhoun, L.G. Clinical approach to growth after traumatic experiences. In Positive Psychology in Practice; Linley, P.A., Joseph, S., Eds.; Polish Scientific Publishers PWN: Warszawa, Poland, 2007; Volume 25, pp. 230–248. [Google Scholar]
- Schubert, C.F.; Schmidt, U.; Rosner, R. Posttraumatic Growth in Populations with Posttraumatic Stress Disorder-A Systematic Review on Growth-Related Psychological Constructs and Biological Variables. Clin. Psychol. Psychother. 2016, 23, 469–486. [Google Scholar] [CrossRef]
- Pollard, C.; Kennedy, P. A longitudinal analysis of emotional impact, coping strategies and post-traumatic psychological growth following spinal cord injury: A 10-year review. Br. J. Health Psychol. 2007, 12 Pt 3, 347–362. [Google Scholar] [CrossRef]
- Gori, A.; Topino, E.; Sette, A.; Cramer, H. Pathways to post-traumatic growth in cancer patients: Moderated mediation and single mediation analyses with resilience, personality, and coping strategies. J. Affect. Disord. 2021, 279, 692–700. [Google Scholar] [CrossRef] [PubMed]
- Kelly, G.; Morris, R.; Shetty, H. Predictors of post-traumatic growth in stroke survivors. Disabil. Rehabil. 2018, 40, 2916–2924. [Google Scholar] [CrossRef] [PubMed]
- Dyer, G.; Gilroy, N.; Brice, L.; Kabir, M.; Gottlieb, D.; Huang, G.; Hogg, M.; Brown, L.; Greenwood, M.; Larsen, S.R.; et al. A survey of infectious diseases and vaccination uptake in long-term hematopoietic stem cell transplant survivors in Australia. Transpl. Infect. Dis. 2019, 21, e13043. [Google Scholar] [CrossRef]
- Martín-Rodríguez, A.; Pérez-San-Gregorio, M.Á.; Avargues-Navarro, M.L.; Borda-Mas, M.; Pérez-Bernal, J.; Gómez-Bravo, M.Á. How Thinking About the Donor Influences Post-traumatic Growth in Liver Transplant Recipients. Transplant. Proc. 2018, 50, 610–612. [Google Scholar] [CrossRef] [PubMed]
- de Alegría, B.R.; Basabe, N.; De Lorenzo, E. Evolution of post-traumatic growth during the first 12 months of dialysis: A longitudinal study. J. Ren. Care 2017, 43, 108–113. [Google Scholar] [CrossRef]
- Cramer, A.; Waldorp, L.; Van der Maas, H.; Borsboom, D. Comorbidity: A network perspective. Behav. Brain Sci. 2010, 33, 137–150. [Google Scholar] [CrossRef] [Green Version]
- Fried, E.I. Problematic assumptions have slowed down depression research: Why symptoms, not syndromes are the way forward. Front. Psychol. 2015, 6, 309. [Google Scholar] [CrossRef] [Green Version]
- Contreras, A.; Nieto, I.; Valiente, C.; Espinosa, R.; Vazquez, C. The Study of Psychopathology from the Network Analysis Perspective: A Systematic Review. Psychother. Psychosom. 2019, 88, 71–83. [Google Scholar] [CrossRef]
- Borsboom, D. A network theory of mental disorders. World Psychiatry 2017, 16, 5–13. [Google Scholar] [CrossRef] [Green Version]
- Golino, H.F.; Epskamp, S. Exploratory Graph Analysis: A new approach for estimating the number of dimensions in psychological research. PLoS ONE 2017, 12, e0174035. [Google Scholar] [CrossRef] [PubMed] [Green Version]
- Yucetin, L.; Bozoklar, C.A.; Yanik, O.; Tekin, S.; Tuncer, M.; Demirbas, A. An Investigation of Post-Traumatic Growth Experiences Among Living Kidney Donors. Transplant. Proc. 2015, 47, 1287–1290. [Google Scholar] [CrossRef] [PubMed]
- Tomaszek, A.; Wróblewska, A.; Zdankiewicz-Ścigała, E.; Rzońca, P.; Gałązkowski, R.; Gozdowska, J.; Lewandowska, D.; Kosson, D.; Kosieradzki, M.; Danielewicz, R. Post-Traumatic Growth among Patients after Living and Cadaveric Donor Kidney Transplantation: The Role of Resilience and Alexithymia. Int. J. Environ. Res. Public Health 2021, 18, 2164. [Google Scholar] [CrossRef] [PubMed]
- Howell, D.; Keshavarz, H.; Esplen, M.J.; Hack, T.; Hamel, M.; Howes, J.; Jones, J.; Li, M.; Manii, D.; McLeod, D.; et al. A Pan Canadian Practice Guideline: Screening, Assessment and Care of Psychosocial Distress, Depression, and Anxiety in Adults with Cancer. In The Canadian Association of Psychosocial Oncology (CAPO), 2nd ed.; Canadian Association of Psychosocial Oncology: Toronto, ON, Canada, 2015; Available online: https://www.capo.ca/resources/Documents/Guidelines/3APAN-~1.PDF (accessed on 1 May 2016).
- Prati, G.; Pietrantoni, L. Italian Adaptation and Confirmatory Factor Analysis of the Full and the Short Form of the Posttraumatic Growth Inventory. J. Loss Trauma 2014, 19, 12–22. [Google Scholar] [CrossRef]
- Pérez-San-Gregorio, M.Á.; Martín-Rodríguez, A.; Borda-Mas, M.; Avargues-Navarro, M.L.; Pérez-Bernal, J.; Conrad, R.; Gómez-Bravo, M.Á. Post-traumatic growth and its relationship to quality of life up to 9 years after liver transplantation: A cross-sectional study in Spain. BMJ Open 2017, 7, e017455. [Google Scholar] [CrossRef] [Green Version]
- Faravelli, C.; Abrardi, L.; Bartolozzi, D.; Cecchi, C.; Iacono, B.L.; Ravaldi, C.; Scarpato, M.A.; Truglia, E.; Prodi, P.M.R.; Rosi, S.; et al. The Sesto Fiorentino study: Point and one-year prevalences of psychiatric disorders in an Italian community sample using clinical interviewers. Psychother. Psychosom. 2004, 73, 226–234. [Google Scholar] [CrossRef]
- Rossi, A.; Alberio, R.; Porta, A.; Sandri, M.; Tansella, M.; Amaddeo, F. The reliability of the Mini-International Neuropsychiatric Interview–Italian version. J. Clin. Psychopharmacol. 2004, 24, 561–563. [Google Scholar] [CrossRef]
- Porcelli, P.; Rafanelli, C. Criteria for Psychosomatic Research (DCPR) in the Medical Setting. Curr. Psychiatry Rep. 2010, 12, 246–254. [Google Scholar] [CrossRef]
- Grassi, L.; Sabato, S.; Rossi, E.; Biancosino, B.; Marmai, L. The use of the Diagnostic Criteria for Psychosomatic Research (DCPR) in oncology. Psychother. Psychosom. 2005, 74, 100–107. [Google Scholar] [CrossRef]
- Battaglia, Y.; Zerbinati, L.; Martino, E.; Piazza, G.; Massarenti, S.; Storari, A.; Grassi, L. Psychosocial Dimensions in Hemodialysis Patients on Kidney Transplant Waiting List: Preliminary Data. Transplantology 2020, 1, 123–134. [Google Scholar] [CrossRef]
- Bruera, E.; Kuehn, N.; Miller, M.J.; Selmser, P.; Macmillan, K. The Edmonton Symptom Assessment System (ESAS): A Simple Method for the Assessment of Palliative Care Patients. J. Palliat. Care 1991, 7, 6–9. [Google Scholar] [CrossRef] [PubMed]
- Davison, S.N.; Jhangri, G.S.; Johnson, J.A. Longitudinal validation of a modified Edmonton symptom assessment system (ESAS) in haemodialysis patients. Nephrol. Dial. Transplant. 2006, 21, 3189–3195. [Google Scholar] [CrossRef] [PubMed] [Green Version]
- Ma, X.; Zhang, J.; Zhong, W.; Shu, C.; Wang, F.; Wen, J.; Zhou, M.; Sang, Y.; Jiang, Y.; Liu, L. The diagnostic role of a short screening tool—The distress thermometer: A meta-analysis. Support. Care Cancer 2014, 22, 1741–1755. [Google Scholar] [CrossRef] [PubMed]
- Donovan, K.A.; Grassi, L.; McGinty, H.L.; Jacobsen, P.B. Validation of the distress thermometer worldwide: State of the science. Psychooncology 2014, 23, 241–250. [Google Scholar] [CrossRef]
- Moro, C.; Brunelli, C.; Miccinesi, G.; Fallai, M.; Morino, P.; Piazza, M.; Labianca, R.; Ripamonti, C. Edmonton Symptom Assessment Scale (ESAS): Italian validation in two palliative care settings. Support. Care Cancer 2006, 14, 30–37. [Google Scholar] [CrossRef]
- Battaglia, Y.; Zerbinati, L.; Piazza, G.; Martino, E.; Provenzano, M.; Esposito, P.; Massarenti, S.; Andreucci, M.; Storari, A.; Grassi, L. Screening Performance of Edmonton Symptom Assessment System in Kidney Transplant Recipients. J. Clin. Med. 2020, 9, 995. [Google Scholar] [CrossRef] [Green Version]
- Lucas, A.R.; Bass, M.B.; Rothrock, N.E.; O’Connor, M.L.; Sorkin, M.R.; Nawyn, J.; Albinali, F.; Wagner, L.I. Development of an eHealth System to Capture and Analyze Patient Sensor and Self-Report Data: Mixed-Methods Assessment of Potential Applications to Improve Cancer Care Delivery. JMIR Med. Inform. 2018, 6, e46. [Google Scholar] [CrossRef] [Green Version]
- Grassi, L.; Costantini, A.; Kissane, D.; Brunetti, S.; Caruso, R.; Piazza, G.; Marchetti, P.; Sabato, S.; Nanni, M.G. The factor structure and use of the Demoralization Scale (DS-IT) in Italian cancer patients. Psychooncology 2017, 26, 1965–1971. [Google Scholar] [CrossRef]
- Lancichinetti, A.; Kivelä, M.; Saramäki, J.; Fortunato, S. Characterizing the community structure of complex networks. PLoS ONE 2010, 5, e11976. [Google Scholar] [CrossRef] [Green Version]
- Friedman, J.; Hastie, T.; Tibshirani, R. Sparse inverse covariance estimation with the graphical lasso. Biostatistics 2008, 9, 432–441. [Google Scholar] [CrossRef] [Green Version]
- Lauritzen, S. Graphical Models; Oxford University Press: Oxford, UK, 1996. [Google Scholar]
- Epskamp, S.; Cramer, A.O.; Waldorp, L.J.; Schmittmann, V.D.; Borsboom, D. qgraph: Network visualizations of relationships in psychometric data. J. Stat. Softw. 2012, 48, 1–18. [Google Scholar] [CrossRef] [Green Version]
- Pons, P.; Latapy, M. Computing communities in large networks using random walks. J. Graph Algorithms Appl. 2006, 10, 191. [Google Scholar] [CrossRef] [Green Version]
- Epskamp, S.; Fried, E.I. A tutorial on regularized partial correlation networks. Psychol. Methods. 2018, 23, 617–634. [Google Scholar] [CrossRef] [PubMed] [Green Version]
- Christensen, A.P.; Gross, G.M.; Golino, H.F.; Silvia, P.J.; Kwapil, T.R. Exploratory Graph Analysis of the Multidimensional Schizotypy Scale. Schizophr. Res. 2019, 206, 43–51. [Google Scholar] [CrossRef] [PubMed] [Green Version]
- Fonseca-Pedrero, E. Network analysis: A new way of understanding psychopathology? Rev. Psiquiatr. Salud. Ment. 2017, 10, 206. (In English); (In Spanish) [Google Scholar] [CrossRef] [PubMed]
- Látos, M.; Devecsery, A.; Lázár, G.; Horváth, Z.; Szederkényi, E.; Szenohradszky, P.; Csabai, M. The role of body image integrity and posttraumatic growth in kidney transplantation: A 3-year longitudinal study. Health Psychol. Open 2015, 2, 2055102915581214. [Google Scholar] [CrossRef] [Green Version]
- Esparza, T.; Martínez, T.; Leibovich de Figueroa, N. Longitudinal study of posttraumatic growth and quality of life in women’s breast cancer survivors. Psicooncología 2015, 12, 303–314. [Google Scholar]
- Occhipinti, S.; Chambers, S.K.; Lepore, S.; Aitken, J.; Dunn, J. A longitudinal study of post-traumatic growth and psychological distress in colorectal cancer survivor. PLoS ONE 2015, 10, e0139119. [Google Scholar] [CrossRef]
- Barskova, T.; Oesterreich, R. Post-traumatic growth in people living with a serious medical condition and its relations to physical and mental health: A systematic review. Disabil Rehabil. 2009, 31, 1709–1733. [Google Scholar] [CrossRef]
- Baseotto, M.C.; Morris, P.G.; Gillespie, D.C.; Trevethan, C.T. Post-traumatic growth and value-directed living after acquired brain injury. Neuropsychol. Rehabil. 2020, 27, 1–20. [Google Scholar] [CrossRef] [PubMed]
- Radstaak, M.; Hüning, L.; Bohlmeijer, E.T. Well-Being Therapy as Rehabilitation Therapy for Posttraumatic Stress Disorder Symptoms: A Randomized Controlled Trial. J. Trauma. Stress 2020, 33, 813–823. [Google Scholar] [CrossRef] [PubMed] [Green Version]
- Joralemon, D. Organ wars: The battle for body parts. Med. Anthropol. Q. 1995, 9, 335–356. [Google Scholar] [CrossRef] [PubMed] [Green Version]
- Helmes, E.; McNeill, P.D.; Holden, R.R.; Jackson, C. The construct of alexithymia: Associations with defense mechanisms. J. Clin. Psychol. 2008, 64, 318–331. [Google Scholar] [CrossRef]
- Lumley, M.A.; Neely, L.C.; Burger, A.J. The assessment of alexithymia in medical settings: Implications for understanding and treating health problems. J. Pers. Assess. 2007, 89, 230–246. [Google Scholar] [CrossRef] [Green Version]
- Bagby, R.M.; Parker, J.D.; Taylor, G.J. The twenty-item Toronto Alexithymia Scale-I. Item selection and cross-validation of the factor structure. J. Psychosom. Res. 1994, 38, 23–32. [Google Scholar] [CrossRef]
- Anand-Kumar, V.; Kung, M.; Painter, L.; Broadbent, E. Impact of organ transplantation in heart, lung and liver recipients: Assessment of positive life changes. Psychol. Health 2014, 29, 687–697. [Google Scholar] [CrossRef] [PubMed]
- Goetzmann, L.; Lieberherr, M.; Krombholz, L.; Ambühl, P.; Boehler, A.; Noll, G.; Muellhaupt, B.; Wagner, R.; Buddeberg, C.; Klaghofer, R. Subjective experiences following organ transplantation—A qualitative study of 120 heart, lung, liver, and kidney recipients. Z. Psychosom. Med. Psychother. 2010, 56, 268–282. [Google Scholar]
- Goetzmann, L.; Ruegg, L.; Stamm, M.; Ambühl, P.; Boehler, A.; Halter, J.; Muellhaupt, B.; Noll, G.; Schanz, U.; Wagner-Huber, R.; et al. Psychosocial profiles after transplantation: A 24-month follow-up of heart, lung, liver, kidney and allogeneic bone-marrow patients. Transplantation 2008, 86, 662–668. [Google Scholar] [CrossRef] [PubMed]
- Cann, A.; Calhoun, L.G.; Tedeschi, R.G.; Taku, K.; Vishnevsky, T.; Triplett, K.N.; Danhauer, S.C. A short form of the Posttraumatic Growth Inventory. Anxiety Stress Coping 2010, 23, 127–137. [Google Scholar] [CrossRef]
- Kaur, N.; Porter, B.; LeardMann, C.A.; Tobin, L.E.; Lemus, H.; Luxton, D.D. Millennium Cohort Study Team. Evaluation of a modified version of the Posttraumatic Growth Inventory-Short Form. BMC Med. Res. Methodol. 2017, 17, 69. [Google Scholar] [CrossRef] [PubMed]
- Battaglia, Y.; Cojocaru, E.; Fiorini, F.; Granata, A.; Esposito, P.; Russo, L.; Bortoluzzi, A.; Storari, A.; Russo, D. Vitamin D in kidney transplant recipients. Clin. Nephrol. 2020, 93, 57–64. [Google Scholar] [CrossRef] [PubMed]
- Jamilian, H.; Amirani, E.; Milajerdi, A.; Kolahdooz, F.; Mirzaei, H.; Zaroudi, M.; Ghaderi, A.; Asemi, Z. The effects of vitamin D supplementation on mental health, and biomarkers of inflammation and oxidative stress in patients with psychiatric disorders: A systematic review and meta-analysis of randomized controlled trials. Prog. Neuropsychopharmacol. Biol. Psychiatry 2019, 94, 109651. [Google Scholar] [CrossRef]
- Aucella, F.; Battaglia, Y.; Bellizzi, V.; Bolignano, D.; Capitanini, A.; Cupisti, A. Physical exercise programs in CKD: Lights, shades and perspectives. J. Nephrol. 2015, 28, 143–150. [Google Scholar] [CrossRef] [PubMed]
- Belvederi Murri, M.; Folesani, F.; Zerbinati, L.; Nanni, M.G.; Ounalli, H.; Caruso, R.; Grassi, L. Physical Activity Promotes Health and Reduces Cardiovascular Mortality in Depressed Populations: A Literature Overview. Int. J. Environ. Res. Public Health 2020, 17, 5545. [Google Scholar] [CrossRef] [PubMed]
- Morgado, F.F.D.R.; do Vale, W.S.; Lopes, C.S.; Maranhão Neto, G.A.; Lattari, E.; Mediano, M.F.F.; Rostila, M.; Griep, R.H.; Machado, S.; Penna, T.A.; et al. Psychosocial determinants of physical activity among workers: An integrative review. Rev. Bras. Med. Trab. 2021, 18, 472–487. [Google Scholar] [CrossRef]
- Aucella, F.; Gesuete, A.; Battaglia, Y. A “Nephrological” Approach to Physical Activity. Kidney Blood Press. Res. 2014, 39, 189–196. [Google Scholar] [CrossRef]


| Variables | Variables | ||
|---|---|---|---|
| Age, years | 56.1 ± 12 | Occupation | |
| Females, n (%) | 44 (32.8) | Employed, n (%) | 65 (48.5) |
| Race-Caucasian, n (%) | 126 (94) | Retired, n (%) | 59 (44.1) |
| Education, years | 11.5 ± 4.52 | Unemployed, n (%) | 8 (6.0) |
| Smokers, n (%) | 14 (10.4) | Unemployable, n (%) | 2 (1.4) |
| Second Transplant, n (%) | 10 (7.4) | ||
| Acute Rejection, n (%) | 12 (8.9) | Marital Status | |
| Single, n (%) | 29 (21.5) | ||
| Cause of CKD | Married, n (%) | 89 (66) | |
| Glomerulonephritis, n (%) | 55 (41) | Divorced, n (%) | 10 (7.5) |
| ADPKD, n (%) | 25 (18.7) | ||
| Diabetes Mellitus, n (%) | 6 (4.5) | DCPR Diagnosis | |
| Hypertension, n (%) | 4 (3) | Cluster AIB, n (%) | 43 (31.3) |
| Other, n (%) | 44 (32.8) | Cluster Irritability, n (%) | 42 (31.3) |
| Cluster Somatization, n (%) | 26 (19.3) | ||
| Living Situation | Alexithymia, n (%) | 31 (23.1) | |
| Family, n (%) | 93 (69.4) | Demoralization, n (%) | 23 (17.2) |
| Parents, n (%) | 22 (16.4) | ||
| Alone, n (%) | 11 (8.2) | ICD-10 Diagnosis | |
| Others, n (%) | 8 (5.9) | No diagnosis, n (%) | 88 (65.7) |
| Anxiety disorders, n (%) | 14 (10.4) | ||
| Blood Test Values | Mood [affective] disorders, n (%) | 11 (8.2) | |
| Creatinine serum, mg/dL | 1.4 ± 0.54 | Reaction to severe stress and adjustment disorders, n (%) | 21 (15.7) |
| GFR-MDRD, mL/min | 53.2 ± 17.5 |
| ESAS-PHYS | ESAS-Emotional | Relating to Others * | New Possibilities * | Personal Strength * | Spiritual Change * | Appreciation of Life * | Loss of Meaning and Purpose ** | Dysphoria ** | Disheartenment ** | Hopelessness ** | Sense of Failure ** | |
|---|---|---|---|---|---|---|---|---|---|---|---|---|
| ESAS-PHYS | 0.21 | 0.16 | 0.07 | 0.03 | ||||||||
| ESAS-Emotional | 0.21 | 0.14 | 0.09 | 0.17 | 0.18 | 0.17 | ||||||
| Relating to Others * | 0.29 | 0.40 | 0.08 | 0.22 | ||||||||
| New Possibilities * | 0.29 | 0.21 | 0.13 | 0.16 | ||||||||
| Personal Strength * | 0.40 | 0.21 | 0.15 | 0.09 | ||||||||
| Spiritual Change * | 0.08 | 0.13 | 0.15 | 0.01 | ||||||||
| Appreciation of Life * | 0.14 | 0.22 | 0.16 | 0.09 | 0.01 | −0.03 | −0.08 | |||||
| Loss of Meaning and Purpose ** | 0.09 | −0.03 | 0.26 | 0.34 | ||||||||
| Dysphoria ** | 0.16 | 0.17 | 0.28 | 0.13 | 0.04 | |||||||
| Disheartenment ** | 0.18 | 0.26 | 0.28 | 0.30 | 0.19 | |||||||
| Hopelessness ** | 0.07 | 0.17 | −0.08 | 0.34 | 0.13 | 0.30 | 0.08 | |||||
| Sense of Failure ** | 0.03 | 0.04 | 0.19 | 0.08 |
Publisher’s Note: MDPI stays neutral with regard to jurisdictional claims in published maps and institutional affiliations. |
© 2021 by the authors. Licensee MDPI, Basel, Switzerland. This article is an open access article distributed under the terms and conditions of the Creative Commons Attribution (CC BY) license (https://creativecommons.org/licenses/by/4.0/).
Share and Cite
Battaglia, Y.; Zerbinati, L.; Belvederi Murri, M.; Provenzano, M.; Esposito, P.; Andreucci, M.; Storari, A.; Grassi, L. Exploring the Level of Post Traumatic Growth in Kidney Transplant Recipients via Network Analysis. J. Clin. Med. 2021, 10, 4747. https://doi.org/10.3390/jcm10204747
Battaglia Y, Zerbinati L, Belvederi Murri M, Provenzano M, Esposito P, Andreucci M, Storari A, Grassi L. Exploring the Level of Post Traumatic Growth in Kidney Transplant Recipients via Network Analysis. Journal of Clinical Medicine. 2021; 10(20):4747. https://doi.org/10.3390/jcm10204747
Chicago/Turabian StyleBattaglia, Yuri, Luigi Zerbinati, Martino Belvederi Murri, Michele Provenzano, Pasquale Esposito, Michele Andreucci, Alda Storari, and Luigi Grassi. 2021. "Exploring the Level of Post Traumatic Growth in Kidney Transplant Recipients via Network Analysis" Journal of Clinical Medicine 10, no. 20: 4747. https://doi.org/10.3390/jcm10204747
APA StyleBattaglia, Y., Zerbinati, L., Belvederi Murri, M., Provenzano, M., Esposito, P., Andreucci, M., Storari, A., & Grassi, L. (2021). Exploring the Level of Post Traumatic Growth in Kidney Transplant Recipients via Network Analysis. Journal of Clinical Medicine, 10(20), 4747. https://doi.org/10.3390/jcm10204747

