Enhancing Rubber Industry Wastewater Treatment through an Integrated AnMBR and A/O MBR System: Performance, Membrane Fouling Analysis, and Microbial Community Evolution
Abstract
1. Introduction
2. Materials and Methods
2.1. The Natural Rubber Industry’s Raw Wastewater and Pretreatment Procedure
2.2. Experimental Setup
2.3. Operation of the Bioreactor
2.4. Analytical Methods
2.4.1. Analysis of Chemical and Physical Parameters
2.4.2. Microbiological Examination
2.5. Calculations
3. Results
3.1. Perforemance of Pollutants Removal
3.1.1. COD/TOC Removal
3.1.2. NH3/TN Removal
3.1.3. SO42−-S Removal
3.1.4. Phosphorus Removal
3.2. Mass Balance Analysis of Pollutants
3.3. Influence of Organic Loading on Membrane Fouling and Backwashing Efficiency
3.3.1. Membrane Flux and Transmembrane Pressure (TMP)
3.3.2. SEM-EDS Analysis of the Fouling Composition and Efficacy of Membrane Cleaning Strategies
3.3.3. Three-Dimensional Fluorescence Excitation–Emission Matrices Analysis (3D-EEM)
3.4. Microbial Community Sucession
3.4.1. Species Diversity and Community Structure
3.4.2. Microbial–Physicochemical Interplay in An MBR-Anoxic/Oxic MBR System
3.5. Improved Mechanism Analysis at the Gene Level
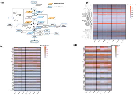
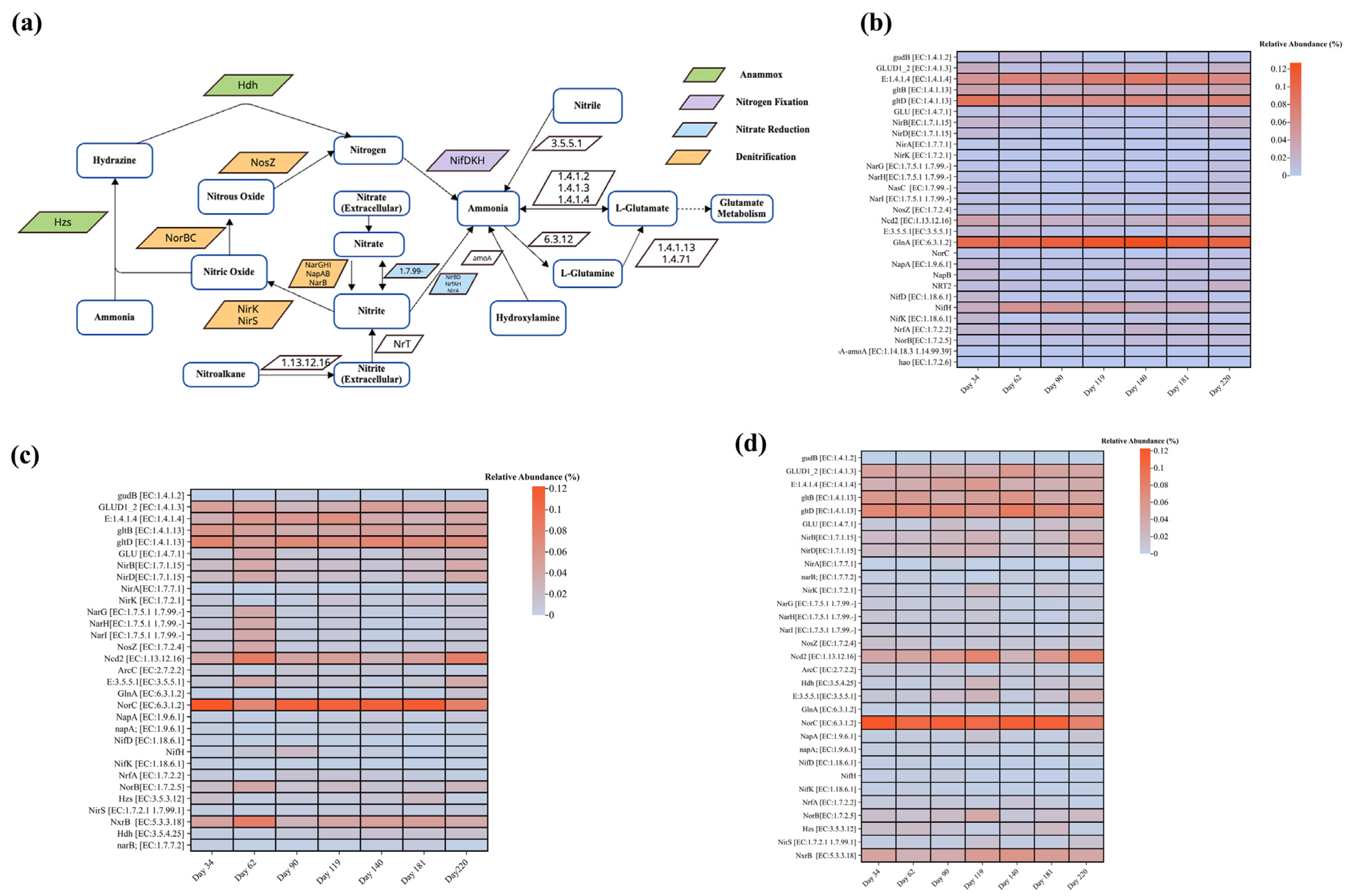
3.5.1. Key Genes for Nitrogen Removal
3.5.2. Key Genes for Sulfur Removal
4. Conclusions
Supplementary Materials
Author Contributions
Funding
Institutional Review Board Statement
Data Availability Statement
Acknowledgments
Conflicts of Interest
References
- Jawjit, W.; Kroeze, C.; Rattanapan, S. Greenhouse Gas Emissions from Rubber Industry in Thailand. J. Clean. Prod. 2010, 18, 403–411. [Google Scholar] [CrossRef]
- Raketh, M.; Jariyaboon, R.; Kongjan, P.; Trably, E.; Reungsang, A.; Sripitak, B.; Chotisuwan, S. Sulfate Removal Using Rubber Wood Ash to Enhance Biogas Production from Sulfate-Rich Wastewater Generated from a Concentrated Latex Factory. Biochem. Eng. J. 2021, 173, 108084. [Google Scholar] [CrossRef]
- Salbitani, G.; Carfagna, S. Ammonium Utilization in Microalgae: A Sustainable Method for Wastewater Treatment. Sustainability 2021, 13, 956. [Google Scholar] [CrossRef]
- Board of Investment of Sri Lanka. Environmental Norms; Environment Management Department Board of Investment of Sri Lanka: Kalutara, Sri Lanka, 2011. [Google Scholar]
- GB/T 31962-2015; Water Quality Standards for Sewage Discharged into Urban Sewers. National Standards of People’s Republic of China: Beijing, China, 2015.
- Ho, K.C.; Chan, M.K.; Chen, Y.M.; Subhramaniyun, P. Treatment of Rubber Industry Wastewater Review: Recent Advances and Future Prospects. J. Water Process Eng. 2023, 52, 103559. [Google Scholar] [CrossRef]
- Wijerathna, W.S.M.S.K.; Wimalaweera, T.I.P.; Samarajeewa, D.R.; Lindamulla, L.M.L.K.B.; Rathnayake, R.M.L.D.; Nanayakkara, K.G.N.; Jegatheesan, V.; Wei, Y.; Jinadasa, K.B.S.N. Imperative Assessment on the Current Status of Rubber Wastewater Treatment: Research Development and Future Perspectives. Chemosphere 2023, 338, 139512. [Google Scholar] [CrossRef]
- Sun, Z.; Li, M.; Wang, G.; Yan, X.; Li, Y.; Lan, M.; Liu, R.; Li, B. Enhanced Carbon and Nitrogen Removal in an Integrated Anaerobic/Anoxic/Aerobic-Membrane Aerated Biofilm Reactor System. RSC Adv. 2020, 10, 28838–28847. [Google Scholar] [CrossRef]
- Vo, D.T.; Phan, H.V.T.; Hoang, L.T.T.T.; Nguyen, V.K.; Tran, T.N.; Dao, M.T. Application of an Anaerobic-Anoxic-Oxic-Oxic (AAO/O) Model to the Treatment of Real Domestic Wastewater. J. Chem. 2022, 2022, 9456026. [Google Scholar] [CrossRef]
- Chan, Y.J.; Chong, M.F.; Law, C.L.; Hassell, D.G. A Review on Anaerobic-Aerobic Treatment of Industrial and Municipal Wastewater. Chem. Eng. J. 2009, 155, 1–18. [Google Scholar] [CrossRef]
- Tanikawa, D.; Syutsubo, K.; Hatamoto, M.; Fukuda, M.; Takahashi, M.; Choeisai, P.K.; Yamaguchi, T. Treatment of Natural Rubber Processing Wastewater Using a Combination System of a Two-Stage up-Flow Anaerobic Sludge Blanket and down-Flow Hanging Sponge System. Water Sci. Technol. 2016, 73, 1777–1784. [Google Scholar] [CrossRef] [PubMed]
- Tanikawa, D.; Yamashita, S.; Kataoka, T.; Sonaka, H.; Hirakata, Y.; Hatamoto, M.; Yamaguchi, T. Non-Aerated Single-Stage Nitrogen Removal Using a down-Flow Hanging Sponge Reactor as Post-Treatment for Nitrogen-Rich Wastewater Treatment. Chemosphere 2019, 233, 645–651. [Google Scholar] [CrossRef]
- Eddy, M. Wastewater Engineering: Treatment and Resource Recovery; McGraw-Hill: New Yor, NY, USA, 2014; ISBN 978-0-07-340118-8. [Google Scholar]
- Sulaiman, N.M.N.; Ibrahim, S.; Abdullah, S.L. Membrane Bioreactor for the Treatment of Natural Rubber Wastewater. Int. J. Environ. Eng. 2010, 2, 92. [Google Scholar] [CrossRef]
- Lim, Y.P.; Jasimin, A.; Ng, L.Y.; Tan, H.L. Performance Evaluation on Ultrafiltration as Tertiary Treatment for Rubber Glove Wastewater. Mater. Today Proc. 2022, 63, S267–S272. [Google Scholar] [CrossRef]
- Xin, G.; Lopes, M.P.; Crespo, J.G.; Rusten, B. A Continuous Nanofiltration + Evaporation Process for High Strength Rubber Wastewater Treatment and Water Reuse. Sep. Purif. Technol. 2013, 119, 19–27. [Google Scholar] [CrossRef]
- Dominika, G.; Joanna, M.; Jacek, M. Sulfate Reducing Ammonium Oxidation (SULFAMMOX) Process under Anaerobic Conditions. Environ. Technol. Innov. 2021, 22, 101416. [Google Scholar] [CrossRef]
- Huang, L.; Li, Z.; Wang, G.; Hou, Y.; Han, J.; Yi, F. A2O–MBR–BAF–O3 Process for Treating High Organic Wastewater with High Ammonia Nitrogen. Biochem. Eng. J. 2022, 186, 108574. [Google Scholar] [CrossRef]
- Jiang, L.; Liu, Y.; Guo, F.; Zhou, Z.; Jiang, J.; You, Z.; Wang, Q.; Wang, Z.; Wu, Z. Evaluation of Nutrient Removal Performance and Resource Recovery Potential of Anaerobic/Anoxic/Aerobic Membrane Bioreactor with Limited Aeration. Bioresour. Technol. 2021, 340, 125728. [Google Scholar] [CrossRef] [PubMed]
- Li, S.; Guo, Y.; Zhang, X.; Feng, L.; Yong, X.; Xu, J.; Liu, Y.; Huang, X. Advanced Nitrogen and Phosphorus Removal by the Symbiosis of PAOs, DPAOs and DGAOs in a Pilot-Scale A2O/A+MBR Process with a Low C/N Ratio of Influent. Water Res. 2023, 229, 119459. [Google Scholar] [CrossRef]
- Zuo, R.; Ren, D.; Deng, Y.; Song, C.; Yu, Y.; Lu, X.; Zan, F.; Wu, X. Employing Low Dissolved Oxygen Strategy to Simultaneously Improve Nutrient Removal, Mitigate Membrane Fouling, and Reduce Energy Consumption in an AAO-MBR System: Fine Bubble or Coarse Bubble? J. Water Process Eng. 2024, 57, 104602. [Google Scholar] [CrossRef]
- Pretel, R.; Robles, A.; Ruano, M.V.; Seco, A.; Ferrer, J. Economic and Environmental Sustainability of Submerged Anaerobic MBR-Based (AnMBR-Based) Technology as Compared to Aerobic-Based Technologies for Moderate-/High-Loaded Urban Wastewater Treatment. J. Environ. Manag. 2016, 166, 45–54. [Google Scholar] [CrossRef]
- Gao, T.; Xiao, K.; Zhang, J.; Zhang, X.; Wang, X.; Liang, S.; Sun, J.; Meng, F.; Huang, X. Cost-Benefit Analysis and Technical Efficiency Evaluation of Full-Scale Membrane Bioreactors for Wastewater Treatment Using Economic Approaches. J. Clean. Prod. 2021, 301, 126984. [Google Scholar] [CrossRef]
- He, Z.; Lyu, Z.; Gu, Q.; Zhang, L.; Wang, J. Ceramic-Based Membranes for Water and Wastewater Treatment. Colloids Surf. Physicochem. Eng. Asp. 2019, 578, 123513. [Google Scholar] [CrossRef]
- Zhang, Y.; Tan, Y.; Sun, R.; Zhang, W. Preparation of Ceramic Membranes and Their Application in Wastewater and Water Treatment. Water 2023, 15, 3344. [Google Scholar] [CrossRef]
- Wimalaweera, I.P.; Wei, Y.; Ritigala, T.; Wang, Y.; Zhong, H.; Weerasooriya, R.; Jinadasa, S.; Weragoda, S. Enhanced Pretreatment of Natural Rubber Industrial Wastewater Using Magnetic Seed Coagulation with Ca(OH)2. Water 2024, 16, 847. [Google Scholar] [CrossRef]
- Kanafin, Y.N.; Kanafina, D.; Malamis, S.; Katsou, E.; Inglezakis, V.J.; Poulopoulos, S.G.; Arkhangelsky, E. Anaerobic Membrane Bioreactors for Municipal Wastewater Treatment: A Literature Review. Membranes 2021, 11, 967. [Google Scholar] [CrossRef]
- Rahman, T.U.; Roy, H.; Islam, M.R.; Tahmid, M.; Fariha, A.; Mazumder, A.; Tasnim, N.; Pervez, M.N.; Cai, Y.; Naddeo, V.; et al. The Advancement in Membrane Bioreactor (MBR) Technology toward Sustainable Industrial Wastewater Management. Membranes 2023, 13, 181. [Google Scholar] [CrossRef]
- Nilusha, R.T.; Wang, T.; Wang, H.; Yu, D.; Zhang, J.; Wei, Y. Optimization of in Situ Backwashing Frequency for Stable Operation of Anaerobic Ceramic Membrane Bioreactor. Processes 2020, 8, 545. [Google Scholar] [CrossRef]
- Ritigala, T.; Demissie, H.; Chen, Y.; Zheng, J.; Zheng, L.; Zhu, J.; Fan, H.; Li, J.; Wang, D.; Weragoda, S.K.; et al. Optimized Pre-Treatment of High Strength Food Waste Digestate by High Content Aluminum-Nanocluster Based Magnetic Coagulation. J. Environ. Sci. 2021, 104, 430–443. [Google Scholar] [CrossRef]
- Mutamim, N.S.A.; Noor, Z.Z.; Hassan, M.A.A.; Yuniarto, A.; Olsson, G. Membrane Bioreactor: Applications and Limitations in Treating High Strength Industrial Wastewater. Chem. Eng. J. 2013, 225, 109–119. [Google Scholar] [CrossRef]
- Wang, Z.; Xu, X.; Gong, Z.; Yang, F. Removal of COD, Phenols and Ammonium from Lurgi Coal Gasification Wastewater Using A2O-MBR System. J. Hazard. Mater. 2012, 235–236, 78–84. [Google Scholar] [CrossRef] [PubMed]
- Liu, H.; Liu, D.; Huang, Z.; Chen, Y. Bioaugmentation Reconstructed Nitrogen Metabolism in Full-Scale Simultaneous Partial Nitrification-Denitrification, Anammox and Sulfur-Dependent Nitrite/Nitrate Reduction (SPAS). Bioresour. Technol. 2023, 367, 128233. [Google Scholar] [CrossRef]
- Derwis, D.; Majtacz, J.; Kowal, P.; Al-Hazmi, H.E.; Zhai, J.; Ciesielski, S.; Piechota, G.; Mąkinia, J. Integration of the Sulfate Reduction and Anammox Processes for Enhancing Sustainable Nitrogen Removal in Granular Sludge Reactors. Bioresour. Technol. 2023, 383, 129264. [Google Scholar] [CrossRef] [PubMed]
- Chen, X.; Chen, X.; Zeng, R.J.; Nie, W.B.; Yang, L.; Wei, W.; Ni, B.J. Instrumental Role of Bioreactors in Nitrate/Nitrite-Dependent Anaerobic Methane Oxidation-Based Biotechnologies for Wastewater Treatment: A Review. Sci. Total Environ. 2023, 857, 159728. [Google Scholar] [CrossRef] [PubMed]
- Nhu Hien, N.; Van Tuan, D.; Nhat, P.T.; Thi Thanh Van, T.; Van Tam, N.; Xuan Que, V.O.N.; Phuoc Dan, N. Application of Oxygen Limited Autotrophic Nitritation/Denitrification (OLAND) for Anaerobic Latex Processing Wastewater Treatment. Int. Biodeterior. Biodegrad. 2017, 124, 45–55. [Google Scholar] [CrossRef]
- Zhang, D.; Su, H.; Antwi, P.; Xiao, L.; Liu, Z.; Li, J. High-Rate Partial-Nitritation and Efficient Nitrifying Bacteria Enrichment/out-Selection via PH-DO Controls: Efficiency, Kinetics, and Microbial Community Dynamics. Sci. Total Environ. 2019, 692, 741–755. [Google Scholar] [CrossRef]
- Zhang, L.; Zhang, C.; Hu, C.; Liu, H.; Bai, Y.; Qu, J. Sulfur-Based Mixotrophic Denitrification Corresponding to Different Electron Donors and Microbial Profiling in Anoxic Fluidized-Bed Membrane Bioreactors. Water Res. 2015, 85, 422–431. [Google Scholar] [CrossRef] [PubMed]
- Freitas, B.d.O.; Daniel, L.A. A New Anaerobic, Aerobic, Nitrification, Anoxic Reactor (AANAR) with Overlaid Biological Zones: Sulfide Removal from Wastewater and Biogas. Chem. Eng. J. 2023, 452, 139255. [Google Scholar] [CrossRef]
- Zhang, Z.; Zhang, C.; Yang, Y.; Zhang, Z.; Tang, Y.; Su, P.; Lin, Z. A Review of Sulfate-Reducing Bacteria: Metabolism, Influencing Factors and Application in Wastewater Treatment. J. Clean. Prod. 2022, 376, 134109. [Google Scholar] [CrossRef]
- Rikmann, E.; Zekker, I.; Tomingas, M.; Tenno, T.; Loorits, L.; Vabamäe, P.; Mandel, A.; Raudkivi, M.; Daija, L.; Kroon, K.; et al. Sulfate-Reducing Anammox for Sulfate and Nitrogen Containing Wastewaters. Desalin. Water Treat. 2016, 57, 3132–3141. [Google Scholar] [CrossRef]
- Sun, Y.; Zhang, L.; Peng, Y.; Chen, Y.; Lin, Y. Response of a Novel Denitrifying Phosphorus Removal (AAO-BCO) System to Sinusoidal Flow Perturbation of Municipal Sewage: Adaptability, Tolerance and Improvement. Sci. Total Environ. 2023, 904, 165837. [Google Scholar] [CrossRef] [PubMed]
- Nguyen, H.T.T.; Kristiansen, R.; Vestergaard, M.; Wimmer, R.; Nielsen, P.H. Intracellular Accumulation of Glycine in Polyphosphate-Accumulating Organisms in Activated Sludge, a Novel Storage Mechanism under Dynamic Anaerobic-Aerobic Conditions. Appl. Environ. Microbiol. 2015, 81, 4809–4818. [Google Scholar] [CrossRef]
- Pandis, P.K.; Kalogirou, C.; Kanellou, E.; Vaitsis, C.; Savvidou, M.G.; Sourkouni, G.; Zorpas, A.A.; Argirusis, C. Key Points of Advanced Oxidation Processes (AOPs) for Wastewater, Organic Pollutants and Pharmaceutical Waste Treatment: A Mini Review. ChemEngineering 2022, 6, 8. [Google Scholar] [CrossRef]
- Mažeikienė, A.; Šarko, J. Removal of Nitrogen and Phosphorus from Wastewater Using Layered Filter Media. Sustainability 2022, 14, 10713. [Google Scholar] [CrossRef]
- Liu, M.; Lü, Z.; Chen, Z.; Yu, S.; Gao, C. Comparison of Reverse Osmosis and Nanofiltration Membranes in the Treatment of Biologically Treated Textile Effluent for Water Reuse. Desalination 2011, 281, 372–378. [Google Scholar] [CrossRef]
- Kim, S.; Park, C. Fouling Behavior and Cleaning Strategies of Ceramic Ultrafiltration Membranes for the Treatment and Reuse of Laundry Wastewater. J. Water Process Eng. 2022, 48, 102840. [Google Scholar] [CrossRef]
- Abdelrasoul, A.; Doan, H. Ultrasound for Membrane Fouling Control in Wastewater Treatment and Protein Purification Downstream Processing Applications. In Advances in Membrane Technologies; IntechOpen: London, UK, 2020; pp. 1–23. [Google Scholar] [CrossRef]
- Li, F.; An, X.; Feng, C.; Kang, J.; Wang, J.; Yu, H. Research on Operation Efficiency and Membrane Fouling of A2/O-MBR in Reclaimed Water Treatment. Membranes 2019, 9, 172. [Google Scholar] [CrossRef]
- Gul, A.; Hruza, J.; Yalcinkaya, F. Fouling and Chemical Cleaning of Microfiltration Membranes: A Mini-Review. Polymers 2021, 13, 846. [Google Scholar] [CrossRef] [PubMed]
- Zhang, Q.; Xu, X.; Zhang, R.; Shao, B.; Fan, K.; Zhao, L.; Ji, X.; Ren, N.; Lee, D.J.; Chen, C. The Mixed/Mixotrophic Nitrogen Removal for the Effective and Sustainable Treatment of Wastewater: From Treatment Process to Microbial Mechanism. Water Res. 2022, 226, 119269. [Google Scholar] [CrossRef]
- Jiaqi, Z.; Linjiang, Y.; Yang, W. Simultaneous Ammonia Removal and Sulfate Reduction in a UASB Reactor with High Concentration of Organic Substance Co-Existing: Process and Mechanism. J. Water Process Eng. 2022, 50, 103265. [Google Scholar] [CrossRef]
- Vincent, N.M.; Tong, J.; Yu, D.; Zhang, J.; Wei, Y. Membrane Fouling Characteristics of a Side-Stream Tubular Anaerobic Membrane Bioreactor (AnMBR) Treating Domestic Wastewater. Processes 2018, 6, 50. [Google Scholar] [CrossRef]
- Wilfert, P.; Mandalidis, A.; Dugulan, A.I.; Goubitz, K.; Korving, L.; Temmink, H.; Witkamp, G.J.; Van Loosdrecht, M.C.M. Vivianite as an Important Iron Phosphate Precipitate in Sewage Treatment Plants. Water Res. 2016, 104, 449–460. [Google Scholar] [CrossRef]
- Li, Q.; Elimelech, M. Organic Fouling and Chemical Cleaning of Nanofiltration Membranes: Measurements and Mechanisms. Environ. Sci. Technol. 2004, 38, 4683–4693. [Google Scholar] [CrossRef] [PubMed]
- Strugholtz, S.; Sundaramoorthy, K.; Panglisch, S.; Lerch, A.; Brügger, A.; Gimbel, R. Evaluation of the Performance of Different Chemicals for Cleaning Capillary Membranes. Desalination 2005, 179, 191–202. [Google Scholar] [CrossRef]
- Yang, Y.; Qin, J.; Qi, T.; Zhou, X.; Chen, R.; Tan, J.; Xiao, K.; Ji, D.; He, K.; Chen, X. Fluorescence Characteristics of Particulate Water-Soluble Organic Compounds Emitted from Coal-Fired Boilers. Atmos. Environ. 2020, 223, 117297. [Google Scholar] [CrossRef]
- Zuo, F.; Sui, Q.; Yu, D.; Gui, S.; Zhang, K.; Wei, Y. Effective Enrichment of Anaerobic Ammonia Oxidation Sludge with Feast-Starvation Strategy: Activity, Sedimentation, Growth Kinetics, and Microbial Community. Bioresour. Technol. 2023, 388, 129730. [Google Scholar] [CrossRef] [PubMed]
- Pokorna, D.; Zabranska, J. Sulfur-Oxidizing Bacteria in Environmental Technology. Biotechnol. Adv. 2015, 33, 1246–1259. [Google Scholar] [CrossRef] [PubMed]
- Frolov, E.N.; Gololobova, A.V.; Klyukina, A.A.; Bonch-Osmolovskaya, E.A.; Pimenov, N.V.; Chernyh, N.A.; Merkel, A.Y. Diversity and Activity of Sulfate-Reducing Prokaryotes in Kamchatka Hot Springs. Microorganisms 2021, 9, 2072. [Google Scholar] [CrossRef] [PubMed]
- Xu, M.; Gao, P.; Chen, H.Q.; Huang, X.H.; Xue, Z.X.; Shen, X.X.; Li, C.; Cao, J.S. Spatiotemporal Distribution of Microorganisms in a Full-Scale Anaerobic Baffled Reactor–Anoxic/Oxic Treatment Plant for Printing and Dyeing Wastewater. J. Water Process Eng. 2022, 49, 103090. [Google Scholar] [CrossRef]
- Liu, S.; Chen, Y.; Xiao, L. Metagenomic Insights into Mixotrophic Denitrification Facilitated Nitrogen Removal in a Full-Scale A2/O Wastewater Treatment Plant. PLoS ONE 2021, 16, e0250283. [Google Scholar] [CrossRef] [PubMed]
- Zhang, M.; Li, Y.; Sun, Q.; Chen, P.; Wei, X. Correlations of Functional Genes Involved in Methane, Nitrogen and Sulfur Cycling in River Sediments. Ecol. Indic. 2020, 115, 106411. [Google Scholar] [CrossRef]
- Kushkevych, I.; Cejnar, J.; Treml, J.; Dordević, D.; Kollar, P.; Vítězová, M. Recent Advances in Metabolic Pathways of Sulfate Reduction in Intestinal Bacteria. Cells 2020, 9, 698. [Google Scholar] [CrossRef]







| Parameter | Influent to the Biological System (Pretreated Wastewater) |
|---|---|
| COD, mg/L | 23,647 ± 3826 |
| TOC, mg/L | 7438 ± 1068 |
| pH | 6.75 ± 0.25 |
| EC, mS/cm | 24.55 ± 8.67 |
| TSS, mg/L | 1275 ± 45 |
| NO3−-N, mg/L | 113 ± 37 |
| NO2−-N, mg/L | 35.55 ± 20.18 |
| NH3-N, mg/L | 1545 ± 97 |
| TN, mg/L | 3529 ± 312 |
| SO42−-S, mg/L | 425 ± 180.5 |
| S2−, mg/L | 8.32 ± 3.72 |
| PO43−-P, mg/L | 156 ± 35 |
| NH3−-N/SO42−-S | 3.635 ±1.561 |
| COD/TN | 6.701 ±1.235 |
| TN/PO43−-P | 22.621 ±5.456 |
| TN/SO42−-S | 8.304 ±3.602 |
| Phase | 1 | 2 | 3 | 4 | |
|---|---|---|---|---|---|
| Days | 0–40 | 41–70 | 71–130 | 131–225 | |
| Pretreated influent (mg/L) | COD | 1159 ± 136 | 6486 ± 2219 | 24,319 ± 6095 | 22,158 ± 2859 |
| NH3 | 720.7 ± 249.3 | 1511.6 ± 552.9 | 1559.9 ± 141.5 | 1537.3 ± 61.2 | |
| SO42−-S | 258.0 ±2.8 | 260.0 ± 22.2 | 221.9 ±179.1 | 477.1 ± 169.2 | |
| TN | 1890.0 ± 28.3 | 1987.9 ± 389.9 | 3592.9 ± 443.5 | 3487.6 ± 195.7 | |
| TP | 23.6 ± 76.5 | 76.5 ± 38.3 | 156.1 ± 34.8 | 145.1 ± 22.7 | |
| An MBR effluent (mg/L) | COD | 839 ± 224 | 2870 ± 724 | 10,284 ±4374 | 12,951 ±2633 |
| NH3 | 537.3 ±194.6 | 1324 ± 466.5 | 1362.7 ±195.2 | 1442.2 ± 48.7 | |
| SO42−-S | 125 ± 7.1 | 163.5 ±41.1 | 119.3 ± 74.7 | 259.3 ± 97.5 | |
| TN | 1375.0 ± 77.8 | 1223.2 ± 215.7 | 2507.0 ± 774.1 | 3186.2 ± 164.2 | |
| TP | 20.9 ± 5.6 | 26.9 ± 9.8 | 44.4 ± 12.1 | 40.7 ± 12.7 | |
| Final effluent (mg/L) | COD | 98.2 ± 26.9 | 253.6 ±113.8 | 655 ± 282 | 118 ± 74 |
| NH4+-N | 210.6 ±125.6 | 244.3 ± 74.2 | 375.3 ±92.1 | 412.3 ± 92.4 | |
| SO42−-S | 169.0 ± 28.3 | 202.8 ±15.2 | 181.6 ± 83.3 | 238.6 ± 118.6 | |
| TN | 1212.0 ± 31.1 | 1067.5 ± 261.4 | 826.2 ± 107.9 | 947.3 ± 227.6 | |
| TP− | 5.8 ± 3.3 | 6.2 ± 2.0 | 4.7 ± 4.8 | 2.2 ± 1.7 | |
| Avg. COD rem. eff. of the total system | (%) | 91.5 ± 2.5 | 95.5 ± 1.1 | 97.2 ± 1.4 | 99.4 ± 0.4 |
| Avg. NH4+-N rem. eff. of the total system | (%) | 70.8 ± 7.6 | 83.1 ± 3.1 | 75.5 ± 6.1 | 72.9 ± 5.7 |
| Avg. SO42−-S rem. eff. of the total system | (%) | 34.6 ± 10.2 | 21.8 ± 4.9 | 48.3 ± 10.8 | 49.6 ± 18.6 |
| Avg. TN rem. eff. of the total system | (%) | 35.9 ± 0.7 | 45.3 ± 14.3 | 76.4 ± 6.9 | 72.8 ± 6.6 |
| Avg. TP rem. eff. of the total system | (%) | 11.9 ± 8.8 | 61.3 ± 16.6 | 70.8 ± 8.8 | 71.3 ± 9.9 |
| Membrane | Parameter | Phase 1 | Phase 2 | Phase 3 | Phase 4 |
|---|---|---|---|---|---|
| Anaerobic membrane | Organic loading rate (kg COD/m3 d−1) | 0.58 ± 0.07 | 3.24 ± 1.11 | 8.11 ± 2.03 | 7.39 ± 0.95 |
| TMP (kPa) | 42 ± 4 | 58 ± 3 | 73 ± 4 | 76 ± 5 | |
| Flux (LMH) | 25 ± 4 | 22 ± 3 | 21 ± 4 | 20 ± 3 | |
| Avg. permeability (L/m2·h·bar) | 59.5 | 37.9 | 28.8 | 26.3 | |
| Operating temperature | 28.08 ± 0.80 | ||||
| Oxic membrane | Organic loading rate (kg COD/m3 d−1) | 0.42 ± 0.11 | 1.44 ± 0.36 | 3.43 ± 1.46 | 4.32 ± 0.88 |
| TMP (kPa) | 24 ± 2 | 28 ± 6 | 31 ± 2 | 30 ± 3 | |
| Flux (LMH) | 13 ± 2 | 12 ± 2 | 10 ± 2 | 9 ± 3 | |
| Avg. permeability (L/m2·h·bar) | 54.2 | 42.9 | 32.3 | 30.0 | |
| Operating temperature | 27.74 ± 0.95 | ||||
| Element | Fouled Membrane Weight Percent of the Element (%) | Permeate-Cleaned Membrane Weight Percent of the Element (%) | NaOCl-Cleaned Membrane Weight Percent of the Element (%) | Citric Acid Cleaned-Membrane Weight Percent of the Element (%) | Minimum Detection Limit | Error (%) |
|---|---|---|---|---|---|---|
| Anaerobic Membrane | ||||||
| C | 42.9 | 16.9 | 24.3 | 11.2 | 1.7–4.9 | 12.8–25.1 |
| N | 41.0 | 74.1 | 64.3 | 80.1 | 1.4–1.5 | 12.2–14.3 |
| P | 4.5 | 1.4 | 2.4 | 1.3 | 0.2–0.5 | 7.1–25.2 |
| S | 0.6 | 0.1 | 0.1 | 0.2 | 0.2–0.5 | 19.2–68.9 |
| Mg | 0.1 | 2.3 | 1.0 | 3.0 | 0.2–0.5 | 8.8–36.1 |
| Si | 0.1 | 1.4 | 1.2 | 1.8 | 0.1–0.4 | 11.7–68.3 |
| Ca | 4.5 | 1.4 | 2.7 | 0.6 | 0.2–0.9 | 7.1–63.8 |
| Fe | 0.6 | 0.1 | 0.1 | 1.9 | 0.2–1.6 | 19.2–67.1 |
| Aerobic Membrane | ||||||
| C | 43.1 | 45.8 | 11.4 | 8.0 | 0.4–2.8 | 11.4–28.2 |
| N | 51.8 | 49.3 | 80.8 | 83.0 | 0.8–1.1 | 11.2–13.2 |
| P | 0.8 | 1.0 | 0.9 | 0.9 | 0.2–0.4 | 11.8–32.5 |
| S | 0.4 | 0.4 | 0.1 | 0.1 | 0.2–0.4 | 24.8–70.8 |
| Mg | 0.3 | 0.4 | 2.9 | 3.4 | 0.1–0.4 | 8.1–49.7 |
| Si | 1.2 | 0.7 | 2.2 | 2.9 | 0.1–0.3 | 10.1–12.5 |
| Ca | 0.8 | 1.5 | 0.3 | 0.4 | 0.2–0.7 | 13.0–62.9 |
| Fe | 0.4 | 1.0 | 1.4 | 1.3 | 0.2–1.1 | 27.9–51.1 |
Disclaimer/Publisher’s Note: The statements, opinions and data contained in all publications are solely those of the individual author(s) and contributor(s) and not of MDPI and/or the editor(s). MDPI and/or the editor(s) disclaim responsibility for any injury to people or property resulting from any ideas, methods, instructions or products referred to in the content. |
© 2024 by the authors. Licensee MDPI, Basel, Switzerland. This article is an open access article distributed under the terms and conditions of the Creative Commons Attribution (CC BY) license (https://creativecommons.org/licenses/by/4.0/).
Share and Cite
Wimalaweera, I.P.; Wei, Y.; Zuo, F.; Tang, Q.; Ritigala, T.; Wang, Y.; Zhong, H.; Weerasooriya, R.; Jinadasa, S.; Weragoda, S. Enhancing Rubber Industry Wastewater Treatment through an Integrated AnMBR and A/O MBR System: Performance, Membrane Fouling Analysis, and Microbial Community Evolution. Membranes 2024, 14, 130. https://doi.org/10.3390/membranes14060130
Wimalaweera IP, Wei Y, Zuo F, Tang Q, Ritigala T, Wang Y, Zhong H, Weerasooriya R, Jinadasa S, Weragoda S. Enhancing Rubber Industry Wastewater Treatment through an Integrated AnMBR and A/O MBR System: Performance, Membrane Fouling Analysis, and Microbial Community Evolution. Membranes. 2024; 14(6):130. https://doi.org/10.3390/membranes14060130
Chicago/Turabian StyleWimalaweera, Ishanka Prabhath, Yuansong Wei, Fumin Zuo, Qihe Tang, Tharindu Ritigala, Yawei Wang, Hui Zhong, Rohan Weerasooriya, Shameen Jinadasa, and Sujithra Weragoda. 2024. "Enhancing Rubber Industry Wastewater Treatment through an Integrated AnMBR and A/O MBR System: Performance, Membrane Fouling Analysis, and Microbial Community Evolution" Membranes 14, no. 6: 130. https://doi.org/10.3390/membranes14060130
APA StyleWimalaweera, I. P., Wei, Y., Zuo, F., Tang, Q., Ritigala, T., Wang, Y., Zhong, H., Weerasooriya, R., Jinadasa, S., & Weragoda, S. (2024). Enhancing Rubber Industry Wastewater Treatment through an Integrated AnMBR and A/O MBR System: Performance, Membrane Fouling Analysis, and Microbial Community Evolution. Membranes, 14(6), 130. https://doi.org/10.3390/membranes14060130

