Exploring Membrane Binding Targets of Disordered Human Tau Aggregates on Lipid Rafts Using Multiscale Molecular Dynamics Simulations
Abstract
1. Introduction
2. Materials and Methods
2.1. Lipid Rafts
2.2. Tau-K18 Oligomers
2.3. CG Simulations of Oligomer-Lipid Raft Complexes
2.4. AA Simulations of Oligomer-Lipid Raft Complexes
2.5. Characterizations of Phase-Separated Lipid Domains and Annular Lipids
2.6. Membrane Binding Kinetics, Domains, and Energetics of Oligomers
2.7. Secondary Structure Determination
3. Results
3.1. CG-Tau Oligomers in Solution
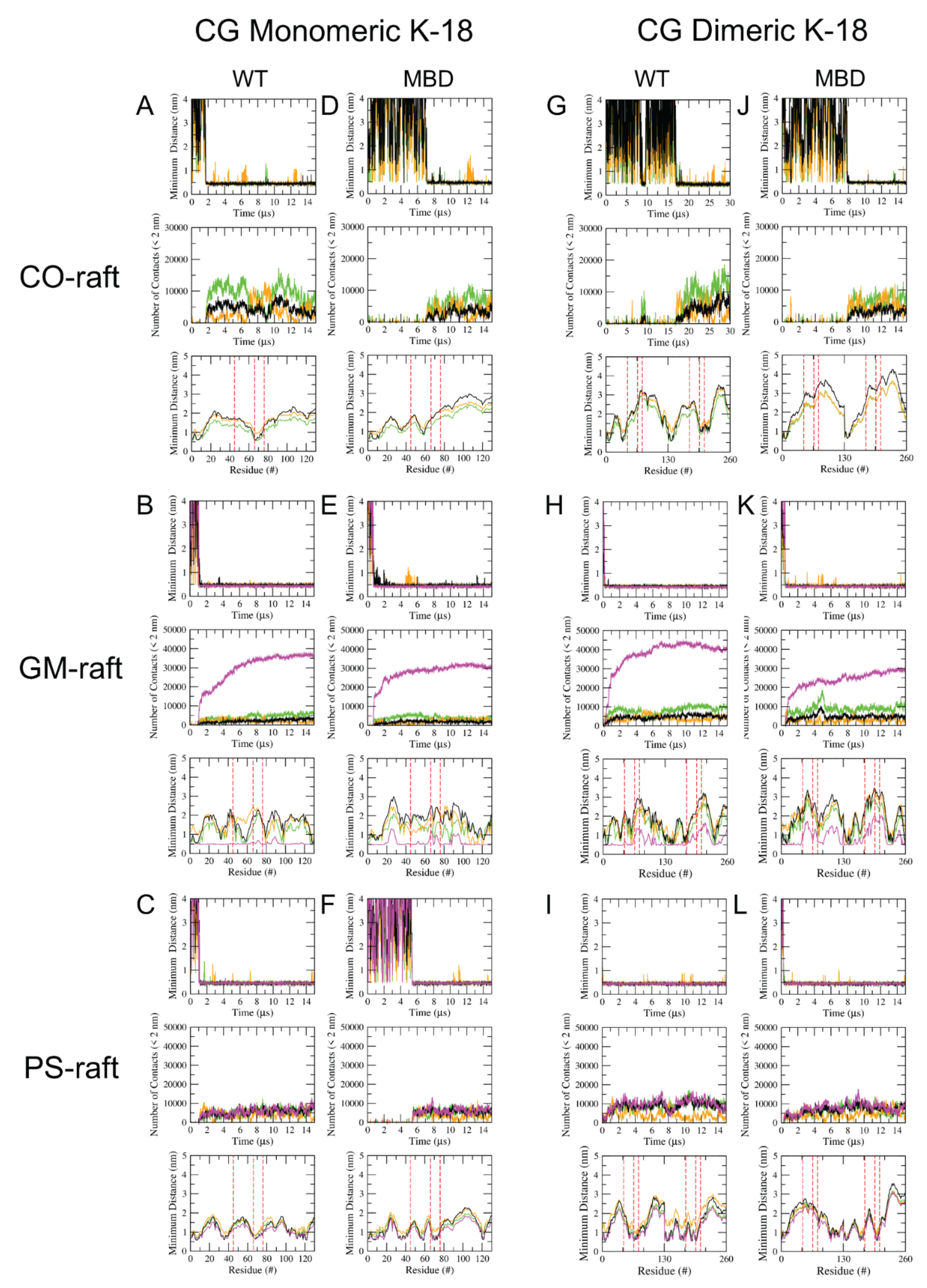
3.2. CG-Tau Oligomers Binding to Lipid Rafts
3.3. Lipid Binding Analysis of K18 Oligomers
3.4. Protein-Lipid Interactions of Tau Oligomers
3.5. Structure of Annular Lipids Surrounding Tau Oligomers
3.6. Protein Folding on Raft Surfaces
4. Discussion
5. Conclusions
Supplementary Materials
Author Contributions
Funding
Institutional Review Board Statement
Data Availability Statement
Acknowledgments
Conflicts of Interest
References
- Gerson, J.E.; Castillo-Carranza, D.L.; Kayed, R. Advances in therapeutics for neurodegenerative tauopathies: Moving toward the specific targeting of the most toxic tau species. ACS Chem. Neurosci. 2014, 5, 752–769. [Google Scholar] [CrossRef] [PubMed]
 - Press-Sandler, O.; Miller, Y. Molecular mechanisms of membrane-associated amyloid aggregation: Computational perspective and challenges. Biochim. Biophys. Acta Biomembr. 2018, 1860, 1889–1905. [Google Scholar] [CrossRef] [PubMed]
 - Fitzpatrick, A.W.P.; Falcon, B.; He, S.; Murzin, A.G.; Murshudov, G.; Garringer, H.J.; Crowther, R.A.; Ghetti, B.; Goedert, M.; Scheres, S.H.W. Cryo-EM structures of tau filaments from Alzheimer’s disease. Nature 2017, 547, 185–190. [Google Scholar] [CrossRef]
 - Shafiei, S.S.; Guerrero-Munoz, M.J.; Castillo-Carranza, D.L. Tau Oligomers: Cytotoxicity, Propagation, and Mitochondrial Damage. Front. Aging Neurosci. 2017, 9, 83. [Google Scholar] [CrossRef] [PubMed]
 - Pooler, A.M.; Polydoro, M.; Wegmann, S.; Nicholls, S.B.; Spires-Jones, T.L.; Hyman, B.T. Propagation of tau pathology in Alzheimer’s disease: Identification of novel therapeutic targets. Alzheimer’s Res. Ther. 2013, 5, 49. [Google Scholar] [CrossRef] [PubMed]
 - Sallaberry, C.A.; Voss, B.J.; Majewski, J.; Biernat, J.; Mandelkow, E.; Chi, E.Y.; Vander Zanden, C.M. Tau and Membranes: Interactions that Promote Folding and Condensation. Front. Cell Dev. Biol. 2021, 9, 725241. [Google Scholar] [CrossRef]
 - Nguyen, P.H.; Ramamoorthy, A.; Sahoo, B.R.; Zheng, J.; Faller, P.; Straub, J.E.; Dominguez, L.; Shea, J.E.; Dokholyan, N.V.; De Simone, A.; et al. Amyloid Oligomers: A Joint Experimental/Computational Perspective on Alzheimer’s Disease, Parkinson’s Disease, Type II Diabetes, and Amyotrophic Lateral Sclerosis. Chem. Rev. 2021, 121, 2545–2647. [Google Scholar] [CrossRef]
 - Cebecauer, M.; Amaro, M.; Jurkiewicz, P.; Sarmento, M.J.; Sachl, R.; Cwiklik, L.; Hof, M. Membrane Lipid Nanodomains. Chem. Rev. 2018, 118, 11259–11297. [Google Scholar] [CrossRef]
 - de Wit, G.; Danial, J.S.; Kukura, P.; Wallace, M.I. Dynamic label-free imaging of lipid nanodomains. Proc. Natl. Acad. Sci. USA 2015, 112, 12299–12303. [Google Scholar] [CrossRef]
 - Sezgin, E.; Levental, I.; Mayor, S.; Eggeling, C. The mystery of membrane organization: Composition, regulation and roles of lipid rafts. Nat. Rev. Mol. Cell Biol. 2017, 18, 361–374. [Google Scholar] [CrossRef]
 - Simons, K.; Sampaio, J.L. Membrane organization and lipid rafts. Cold Spring Harb. Perspect. Biol. 2011, 3, a004697. [Google Scholar] [CrossRef] [PubMed]
 - Majewski, J.; Jones, E.M.; Vander Zanden, C.M.; Biernat, J.; Mandelkow, E.; Chi, E.Y. Lipid membrane templated misfolding and self-assembly of intrinsically disordered tau protein. Sci. Rep. 2020, 10, 13324. [Google Scholar] [CrossRef] [PubMed]
 - Ait-Bouziad, N.; Lv, G.; Mahul-Mellier, A.L.; Xiao, S.; Zorludemir, G.; Eliezer, D.; Walz, T.; Lashuel, H.A. Discovery and characterization of stable and toxic Tau/phospholipid oligomeric complexes. Nat. Commun. 2017, 8, 1678. [Google Scholar] [CrossRef] [PubMed]
 - Enkavi, G.; Javanainen, M.; Kulig, W.; Rog, T.; Vattulainen, I. Multiscale Simulations of Biological Membranes: The Challenge to Understand Biological Phenomena in a Living Substance. Chem. Rev. 2019, 119, 5607–5774. [Google Scholar] [CrossRef] [PubMed]
 - Risselada, H.J.; Marrink, S.J. The molecular face of lipid rafts in model membranes. Proc. Natl. Acad. Sci. USA 2008, 105, 17367–17372. [Google Scholar] [CrossRef]
 - Cheng, S.Y.; Cao, Y.; Rouzbehani, M.; Cheng, K.H. Coarse-grained MD simulations reveal beta-amyloid fibrils of various sizes bind to interfacial liquid-ordered and liquid-disordered regions in phase separated lipid rafts with diverse membrane-bound conformational states. Biophys. Chem. 2020, 260, 106355. [Google Scholar] [CrossRef]
 - Pham, T.; Cheng, K.H. Exploring the binding kinetics and behaviors of self-aggregated beta-amyloid oligomers to phase-separated lipid rafts with or without ganglioside-clusters. Biophys. Chem. 2022, 290, 106874. [Google Scholar] [CrossRef]
 - Sali, A.; Blundell, T.L. Comparative protein modelling by satisfaction of spatial restraints. J. Mol. Biol. 1993, 234, 779–815. [Google Scholar] [CrossRef]
 - Han, B.; Tashjian, A.H. User-friendly and versatile software for analysis of protein hydrophobicity. BioTechniques 1998, 25, 256–263. [Google Scholar]
 - Kyte, J.; Doolittle, R.F. A simple method for displaying the hydropathic character of a protein. J. Mol. Biol. 1982, 157, 105–132. [Google Scholar] [CrossRef]
 - de Jong, D.H.; Singh, G.; Bennett, W.F.; Arnarez, C.; Wassenaar, T.A.; Schafer, L.V.; Periole, X.; Tieleman, D.P.; Marrink, S.J. Improved Parameters for the Martini Coarse-Grained Protein Force Field. J. Chem. Theory Comput. 2013, 9, 687–697. [Google Scholar] [CrossRef] [PubMed]
 - Monticelli, L.; Kandasamy, S.K.; Periole, X.; Larson, R.G.; Tieleman, D.P.; Marrink, S.J. The MARTINI Coarse-Grained Force Field: Extension to Proteins. J. Chem. Theory Comput. 2008, 4, 819–834. [Google Scholar] [CrossRef] [PubMed]
 - Hess, B.; Kutzner, C.; van der Spoel, D.; Lindahl, E. GROMACS 4: Algorithms for Highly Efficient, Load-Balanced, and Scalable Molecular Simulation. J. Chem. Theory Comput. 2008, 4, 435–447. [Google Scholar] [CrossRef] [PubMed]
 - Mercadante, D.; Grater, F.; Daday, C. CONAN: A Tool to Decode Dynamical Information from Molecular Interaction Maps. Biophys. J. 2018, 114, 1267–1273. [Google Scholar] [CrossRef]
 - Cheng, S.Y.; Chou, G.; Buie, C.; Vaughn, M.W.; Compton, C.; Cheng, K.H. Maximally asymmetric transbilayer distribution of anionic lipids alters the structure and interaction with lipids of an amyloidogenic protein dimer bound to the membrane surface. Chem. Phys. Lipids 2016, 196, 33–51. [Google Scholar] [CrossRef]
 - Wassenaar, T.A.; Pluhackova, K.; Bockmann, R.A.; Marrink, S.J.; Tieleman, D.P. Going Backward: A Flexible Geometric Approach to Reverse Transformation from Coarse Grained to Atomistic Models. J. Chem. Theory Comput. 2014, 10, 676–690. [Google Scholar] [CrossRef]
 - Maier, J.A.; Martinez, C.; Kasavajhala, K.; Wickstrom, L.; Hauser, K.E.; Simmerling, C. ff14SB: Improving the Accuracy of Protein Side Chain and Backbone Parameters from ff99SB. J. Chem. Theory Comput. 2015, 11, 3696–3713. [Google Scholar] [CrossRef]
 - Blumer, M.; Harris, S.; Li, M.; Martinez, L.; Untereiner, M.; Saeta, P.N.; Carpenter, T.S.; Ingolfsson, H.I.; Bennett, W.F.D. Simulations of Asymmetric Membranes Illustrate Cooperative Leaflet Coupling and Lipid Adaptability. Front. Cell Dev. Biol. 2020, 8, 575. [Google Scholar] [CrossRef] [PubMed]
 - Grote, F.; Lyubartsev, A.P. Optimization of Slipids Force Field Parameters Describing Headgroups of Phospholipids. J. Phys. Chem. B 2020, 124, 8784–8793. [Google Scholar] [CrossRef]
 - Owen, M.C.; Karner, A.; Sachl, R.; Preiner, J.; Amaro, M.; Vacha, R. Force Field Comparison of GM1 in a DOPC Bilayer Validated with AFM and FRET Experiments. J. Phys. Chem. B 2019, 123, 7504–7517. [Google Scholar] [CrossRef]
 - Tessier, M.B.; Demarco, M.L.; Yongye, A.B.; Woods, R.J. Extension of the GLYCAM06 Biomolecular Force Field to Lipids, Lipid Bilayers and Glycolipids. Mol. Simul. 2008, 34, 349–363. [Google Scholar] [CrossRef] [PubMed]
 - Humphrey, W.; Dalke, A.; Schulten, K. VMD: Visual molecular dynamics. J. Mol. Graph. 1996, 14, 33–38. [Google Scholar] [CrossRef]
 - Kabsch, W.; Sander, C. Dictionary of protein secondary structure: Pattern recognition of hydrogen-bonded and geometrical features. Biopolymers 1983, 22, 2577–2637. [Google Scholar] [CrossRef]
 - Heinig, M.; Frishman, D. STRIDE: A web server for secondary structure assignment from known atomic coordinates of proteins. Nucleic Acids Res. 2004, 32, W500–W502. [Google Scholar] [CrossRef]
 - Marquardt, D.; Geier, B.; Pabst, G. Asymmetric lipid membranes: Towards more realistic model systems. Membranes 2015, 5, 180–196. [Google Scholar] [CrossRef]
 - Yang, S.T.; Kiessling, V.; Tamm, L.K. Line tension at lipid phase boundaries as driving force for HIV fusion peptide-mediated fusion. Nat. Commun. 2016, 7, 11401. [Google Scholar] [CrossRef]
 - Akimov, S.A.; Kuzmin, P.I.; Zimmerberg, J.; Cohen, F.S. Lateral tension increases the line tension between two domains in a lipid bilayer membrane. Phys. Rev. E 2007, 75, 011919. [Google Scholar] [CrossRef]
 - Sipione, S.; Monyror, J.; Galleguillos, D.; Steinberg, N.; Kadam, V. Gangliosides in the Brain: Physiology, Pathophysiology and Therapeutic Applications. Front. Neurosci. 2020, 14, 572965. [Google Scholar] [CrossRef]
 - Zhang, Z.; Krajniak, J.; Ganesan, V. A Multiscale Simulation Study of Influence of Morphology on Ion Transport in Block Copolymeric Ionic Liquids. Macromolecules 2021, 54, 4997–5010. [Google Scholar] [CrossRef]
 - Zhang, Z.; Krajniak, J.; Samaey, G.; Nies, E. A Parallel Multiscale Simulation Framework for Complex Polymerization: AB2-Type Monomer Hyperbranched Polymerization as an Example. Adv. Theory Simul. 2019, 2, 1800102. [Google Scholar] [CrossRef]
 - Zhao, X.; Liao, C.; Ma, Y.T.; Ferrell, J.B.; Schneebeli, S.T.; Li, J. Top-down Multiscale Approach To Simulate Peptide Self-Assembly from Monomers. J. Chem. Theory Comput. 2019, 15, 1514–1522. [Google Scholar] [CrossRef] [PubMed]
 






| Raft | Tau | n | Binding Time (μs) | CHOL% * | DPPC% * | DLPC% * | GM1 or POPS% * | Number of Lipids * | ||
|---|---|---|---|---|---|---|---|---|---|---|
| CO | CG-WT | 1 | 1.72 | 0.89 | 0.17 | 29 ± 1 | 47 ± 1 | 24 ± 2 | 15 ± 1 | |
| 2 | 20.00 | 16.94 | 14.18 | 27 ± 7 | 50 ± 13 | 23 ± 1 | 15 ± 2 | |||
| 4 | 7.63 | 0.93 | 0.07 | 29 ± 3 | 46 ± 4 | 25 ± 3 | 20 ± 1 | |||
| CG-MBD | 1 | 7.15 | 1.00 | 6.42 | 25 ± 3 | 40 ± 6 | 35 ± 4 | 12 ± 1 | ||
| 2 | 3.27 | 11.30 | 7.88 | 27 ± 4 | 48 ± 4 | 24 ± 5 | 13 ± 1 | |||
| 4 | 0.08 | 0.49 | 2.78 | 27 ± 3 | 44 ± 5 | 29 ± 4 | 20 ± 1 | |||
| GM | CG-WT | 1 | 2.85 | 1.07 | 0.09 | 19 ± 4 | 32 ± 4 | 14 ± 2 | 35 ± 2 | 66 ± 2 | 
| 2 | 0.15 | 0.11 | 0.08 | 23 ± 2 | 35 ± 2 | 15 ± 2 | 27 ± 2 | 86 ± 3 | ||
| 4 | 0.58 | 0.30 | 0.23 | 22 ± 2 | 33 ± 2 | 15 ± 3 | 30 ± 2 | 115 ± 2 | ||
| CG-MBD | 1 | 0.15 | 0.67 | 0.57 | 10 ± 2 | 14 ± 3 | 10 ± 1 | 66 ± 10 | 30 ± 3 | |
| 2 | 1.70 | 0.51 | 0.64 | 16 ± 2 | 27 ± 3 | 11 ± 2 | 46 ± 6 | 27 ± 2 | ||
| 4 | 0.17 | 0.48 | 1.62 | 12 ± 1 | 21 ± 4 | 14 ± 2 | 53 ± 8 | 48 ± 4 | ||
| PS | CG-WT | 1 | 1.04 | 0.57 | 0.92 | 28 ± 3 | 23 ± 3 | 17 ± 2 | 31 ± 2 | 19 ± 1 | 
| 2 | 1.08 | 0.20 | 1.87 | 30 ± 2 | 25 ± 2 | 12 ± 2 | 34 ± 4 | 27 ± 1 | ||
| 4 | 0.87 | 2.33 | 4.07 | 30 ± 5 | 22 ± 4 | 12 ± 2 | 36 ± 5 | 44 ± 4 | ||
| CG-MBD | 1 | 0.04 | 5.41 | 4.90 | 28 ± 2 | 23 ± 2 | 18 ± 3 | 32 ± 1 | 18 ± 1 | |
| 2 | 5.60 | 0.28 | 0.55 | 28 ± 1 | 23 ± 2 | 16 ± 2 | 33 ± 3 | 24 ± 1 | ||
| 4 | 3.22 | 5.55 | 1.40 | 31 ± 3 | 24 ± 2 | 10 ± 1 | 36 ± 3 | 35 ± 2 | ||
| CO | AA-WT | 4 | 26 ± 4 | 53 ± 9 | 21 ± 6 | 39 ± 5 | ||||
| AA-MBD | 4 | 25 ± 7 | 56 ± 6 | 18 ± 1 | 37 ± 3 | |||||
| GM | AA-WT | 4 | 16 ± 2 | 38 ± 2 | 16 ± 6 | 30 ± 2 | 66 ± 5 | |||
| AA-MBD | 4 | 17 ± 2 | 32 ± 8 | 24 ± 2 | 27 ± 2 | 65 ± 7 | ||||
| PS | AA-WT | 4 | 29 ± 6 | 25 ± 3 | 16 ± 2 | 30 ± 2 | 75 ± 7 | |||
| AA-MBD | 4 | 28 ± 5 | 24 ± 5 | 19 ± 5 | 29 ± 2 | 64 ± 6 | ||||
Publisher’s Note: MDPI stays neutral with regard to jurisdictional claims in published maps and institutional affiliations.  | 
© 2022 by the authors. Licensee MDPI, Basel, Switzerland. This article is an open access article distributed under the terms and conditions of the Creative Commons Attribution (CC BY) license (https://creativecommons.org/licenses/by/4.0/).
Share and Cite
Cheng, K.H.; Graf, A.; Lewis, A.; Pham, T.; Acharya, A. Exploring Membrane Binding Targets of Disordered Human Tau Aggregates on Lipid Rafts Using Multiscale Molecular Dynamics Simulations. Membranes 2022, 12, 1098. https://doi.org/10.3390/membranes12111098
Cheng KH, Graf A, Lewis A, Pham T, Acharya A. Exploring Membrane Binding Targets of Disordered Human Tau Aggregates on Lipid Rafts Using Multiscale Molecular Dynamics Simulations. Membranes. 2022; 12(11):1098. https://doi.org/10.3390/membranes12111098
Chicago/Turabian StyleCheng, Kwan H., Angela Graf, Amber Lewis, Thuong Pham, and Aakriti Acharya. 2022. "Exploring Membrane Binding Targets of Disordered Human Tau Aggregates on Lipid Rafts Using Multiscale Molecular Dynamics Simulations" Membranes 12, no. 11: 1098. https://doi.org/10.3390/membranes12111098
APA StyleCheng, K. H., Graf, A., Lewis, A., Pham, T., & Acharya, A. (2022). Exploring Membrane Binding Targets of Disordered Human Tau Aggregates on Lipid Rafts Using Multiscale Molecular Dynamics Simulations. Membranes, 12(11), 1098. https://doi.org/10.3390/membranes12111098
        
