Effect of Humidity on CO2/N2 and CO2/CH4 Separation Using Novel Robust Mixed Matrix Composite Hollow Fiber Membranes: Experimental and Model Evaluation
Abstract
1. Introduction
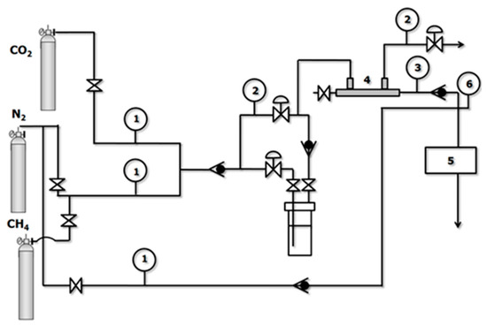
2. Materials and Methods
- -
- ideal gas behavior,
- -
- no deformation of the hollow fiber or gas leakage losses,
- -
- the inner and outer diameters and of the hollow fibers thickness of the selective layer are uniform for the whole effective length of the module,
- -
- the effect of concentration polarization is negligible,
- -
- the permeance depends on the feed conditions, and can be estimated based on correlations dependent on conditions including pressure, flowrate, and composition, and
- -
- the pressure drop is negligible on both the permeate and feed sides [37].
3. Results and Discussion
3.1. Experimental Evaluation
3.2. Model Validation
4. Conclusions
Author Contributions
Funding
Conflicts of Interest
Abbreviations
| a | water activity, in Equation (4) |
| A | Effective membrane area, cm2 |
| βi | Intrinsic gas pair selectivity |
| CHF | Composite hollow fiber |
| CS | Chitosan biopolymer |
| Δpi | partial pressure difference for the gas component i |
| D | Diffusivity, cm2 s−1, in Equation (4) |
| FFV | Fraction of free volume |
| GPU | Units of permeance, 10−6 cm3(STP)·cm−2 s−1 cmHg−1 |
| IL | Ionic liquid; in this work, 1-ethyl-3-methylimidazolium acetate |
| MMCHF | Mixed matrix composite hollow fiber |
| P84 | BTDA-TDI/MDI, 3,3′4,4′-benzophenone tetracarboxylic dianhydride and 80% methylphenylene-diamine + 20% methylene diamine copolyimide |
| PSf | Polysulfone polymer |
| PTMSP | Poly[1-(trimethylsilyl)-1-propyne] |
| Q | Gas flow rate, cm3 s−1 |
| t | selective layer thickness |
| RH | Relative Humidity, % |
| S | Solubility, cm3(STP) cm−3·g, in Equation (4) |
References
- Merkel, T.C.; Zhou, M.; Baker, R.W. Carbon dioxide capture with membranes at an IGCC power plant. J. Membr. Sci. 2012, 389, 441–450. [Google Scholar] [CrossRef]
- Luis, P.; Van der Bruggen, B. The role of membranes in post-combustion CO2 capture. Greenh. Gases Sci. Technol. 2013, 3, 318–337. [Google Scholar] [CrossRef]
- Basu, S.; Khan, A.L.; Cano-odena, A. Membrane-based technologies for biogas separations. Chem. Soc. Rev. 2010, 750–768. [Google Scholar] [CrossRef] [PubMed]
- Zhang, Y.; Sunarso, J.; Liu, S.; Wang, R. Current status and development of membranes for CO2/CH4 separation: A review. Int. J. Greenh. Gas. Control. 2013, 12, 84–107. [Google Scholar] [CrossRef]
- Scholes, C.A.; Stevens, G.W.; Kentish, S.E. Membrane gas separation applications in natural gas processing. Fuel 2012, 96, 15–28. [Google Scholar] [CrossRef]
- Adewole, J.K.; Ahmad, A.L.; Ismail, S.; Leo, C.P. Current challenges in membrane separation of CO2 from natural gas: A review. Int. J. Greenh. Gas. Control. 2013, 17, 46–65. [Google Scholar] [CrossRef]
- Park, H.B.; Kamcev, J.; Robeson, L.M.; Elimelech, M.; Freeman, B.D. Maximizing the right stuff: The trade-off between membrane permeability and selectivity. Science 2017, 356, 1138–1148. [Google Scholar] [CrossRef]
- Scholes, C.A.; Stevens, G.W.; Kentish, S.E. The effect of hydrogen sulfide, carbon monoxide and water on the performance of a PDMS membrane in carbon dioxide/nitrogen separation. J. Membr. Sci. 2010, 350, 189–199. [Google Scholar] [CrossRef]
- Casado-Coterillo, C. Mixed matrix membranes. Membranes 2019, 9, 149. [Google Scholar] [CrossRef]
- Dai, Z.; Ansaloni, L.; Deng, L. ScienceDirect Recent advances in multi-layer composite polymeric membranes for CO2 separation: A review. Green Energy Env. 2016, 1, 102–128. [Google Scholar] [CrossRef]
- Monsalve-Bravo, G.M.; Bhatia, S.K. Comparison of hollow fiber and flat mixed-matrix membranes: Theory and simulation. Chem. Eng. Sci. 2018, 187, 174–188. [Google Scholar] [CrossRef]
- Vu, D.Q.; Koros, W.J.; Miller, S.J. Mixed matrix membranes using carbon molecular sieves: I. Preparation and experimental results. J. Membr. Sci. 2003, 211, 311–334. [Google Scholar] [CrossRef]
- Zhang, C.; Zhang, K.; Xu, L.; Labreche, Y.; Kraftschik, B.; Koros, W.J. Highly scalable ZIF-based mixed-matrix hollow fiber membranes for advanced hydrocarbon separations. AIChE J. 2014, 60, 2625–2635. [Google Scholar] [CrossRef]
- He, T.; Mulder, M.H.V.; Strathmann, H.; Wessling, M. Preparation of composite hollow fiber membranes: Co-extrusion of hydrophilic coatings onto porous hydrophobic support structures. J. Membr. Sci. 2002, 207, 143–156. [Google Scholar] [CrossRef]
- Wang, B.; Sun, C.; Li, Y.; Zhao, L.; Ho, W.S.W.; Dutta, P.K. Rapid synthesis of faujasite/polyethersulfone composite membrane and application for CO2/N2 separation. Microporous Mesoporous Mater. 2015, 208, 72–82. [Google Scholar] [CrossRef]
- Khulbe, K.C.; Matsuura, T.; Feng, C.Y.; Ismail, A.F. Recent development on the effect of water/moisture on the performance of zeolite membrane and MMMs containing zeolite for gas separation; Review. RSC Adv. 2016, 6, 42943–42961. [Google Scholar] [CrossRef]
- Li, P.; Chen, H.Z.; Chung, T.S. The effects of substrate characteristics and pre-wetting agents on PAN-PDMS composite hollow fiber membranes for CO2/N 2and O2/N2 separation. J. Membr. Sci. 2013, 434, 18–25. [Google Scholar] [CrossRef]
- Pourafshari Chenar, M.; Soltanieh, M.; Matsuura, T.; Tabe-Mohammadi, A.; Khulbe, K.C. The effect of water vapor on the performance of commercial polyphenylene oxide and Cardo-type polyimide hollow fiber membranes in CO2/CH4 separation applications. J. Membr. Sci. 2006, 285, 265–271. [Google Scholar] [CrossRef]
- Wang, B.; Dutta, P.K. Influence of Cross-Linking, Temperature, and Humidity on CO2/N2 Separation Performance of PDMS Coated Zeolite Membranes Grown within a Porous Poly(ether sulfone) Polymer. Ind. Eng. Chem. Res. 2017, 56, 6065–6077. [Google Scholar] [CrossRef]
- Fam, W.; Mansouri, J.; Li, H.; Hou, J.; Chen, V. Gelled graphene oxide-ionic liquid composite membranes with enriched ionic liquid surfaces for improved CO2 separation. ACS Appl. Mater. Interfaces 2018, 10, 7389–7400. [Google Scholar] [CrossRef]
- Fernández-Barquín, A.; Rea, R.; Venturi, D.; Giacinti-Baschetti, M.; De Angelis, M.G.; Casado-Coterillo, C.; Irabien, Á. Effect of relative humidity on the gas transport properties of zeolite A/PTMSP mixed matrix membranes. RSC Adv. 2018, 8, 3536–3546. [Google Scholar] [CrossRef]
- Yoo, M.J.; Lee, J.H.; Yoo, S.Y.; Oh, J.Y.; Roh, J.M.; Grasso, G.; Lee, J.H.; Lee, D.; Oh, W.J.; Yeo, J.-G.; et al. Defect control for large-scale thin-film composite membrane and its bench-scale demonstration. J. Membr. Sci. 2018, 566, 374–382. [Google Scholar] [CrossRef]
- Chen, H.Z.; Thong, Z.; Li, P.; Chung, T.S. High performance composite hollow fiber membranes for CO2/H2 and CO2/N2 separation. Int. J. Hydrogen Energy 2014, 39, 5043–5053. [Google Scholar] [CrossRef]
- Wang, Y.; Hu, T.; Li, H.; Dong, G.; Wong, W.; Chen, V. Enhancing membrane permeability for CO2 capture through blending commodity polymers with selected PEO and PEO-PDMS copolymers and composite hollow fibres. Energy Procedia 2014, 63, 202–209. [Google Scholar] [CrossRef]
- Li, T.; Pan, Y.; Peinemann, K.V.; Lai, Z. Carbon dioxide selective mixed matrix composite membrane containing ZIF-7 nano-fillers. J. Memb. Sci. 2013, 425–426, 235–242. [Google Scholar] [CrossRef]
- Kouketsu, T.; Duan, S.; Kai, T.; Kazama, S.; Yamada, K. PAMAM dendrimer composite membrane for CO2 separation: Formation of a chitosan gutter layer. J. Membr. Sci. 2007, 287, 51–59. [Google Scholar] [CrossRef]
- Aroon, M.A.; Ismail, A.F.; Montazer-Rahmati, M.M.; Matsuura, T. Effect of chitosan as a functionalization agent on the performance and separation properties of polyimide/multi-walled carbon nanotubes mixed matrix flat sheet membranes. J. Membr. Sci. 2010, 364, 309–317. [Google Scholar] [CrossRef]
- Fernández-Barquín, A.; Casado-Coterillo, C.; Palomino, M.; Valencia, S.; Irabien, A. LTA/Poly(1-trimethylsilyl-1-propyne) Mixed-Matrix Membranes for High-Temperature CO2/N2 Separation. Chem. Eng. Technol. 2015, 38, 658–666. [Google Scholar] [CrossRef]
- Casado-Coterillo, C.; Fernández-Barquín, A.; Zornoza, B.; Téllez, C.; Coronas, J.; Irabien, Á. Synthesis and characterisation of MOF/ionic liquid/chitosan mixed matrix membranes for CO2/N2 separation. RSC Adv. 2015, 5, 102350–102361. [Google Scholar] [CrossRef]
- Fernández-Barquín, A.; Casado-Coterillo, C.; Etxeberria-Benavides, M.; Zuñiga, J.; Irabien, A. Comparison of flat and hollow fiber mixed matrix composite membranes for CO2 separation with temperature. Chem. Eng. Technol. 2017, 40, 997–1007. [Google Scholar] [CrossRef]
- Fernández-Barquín, A.; Casado-Coterillo, C.; Irabien, Á. Separation of CO2-N2 gas mixtures: Membrane combination and temperature influence. Sep. Purif. Technol. 2017, 188, 197–205. [Google Scholar] [CrossRef]
- Lasseuguette, E.; Carta, M.; Brandani, S.; Ferrari, M.C. Effect of humidity and flue gas impurities on CO2 permeation of a polymer of intrinsic microporosity for post-combustion capture. Int. J. Greenh. Gas. Control. 2016, 50, 93–99. [Google Scholar] [CrossRef]
- Wu, D.; Han, Y.; Salim, W.; Chen, K.K.; Li, J.; Ho, W.S.W. Hydrophilic and morphological modification of nanoporous polyethersulfone substrates for composite membranes in CO2 separation. J. Membr. Sci. 2018, 565, 439–449. [Google Scholar] [CrossRef]
- Scholes, C.A.; Chen, G.Q.; Lu, H.T.; Kentish, S.E. Crosslinked PEG and PEBAX membranes for concurrent permeation ofwater and carbon dioxide. Membranes 2015, 6, 1–10. [Google Scholar] [CrossRef]
- Ahmad, N.N.R.; Leo, C.P.; Mohammad, A.W.; Ahmad, A.L. Interfacial sealing and functionalization of polysulfone/SAPO-34 mixed matrix membrane using acetate-based ionic liquid in post-impregnation for CO2 capture. Sep. Purif. Technol. 2018, 197, 439–448. [Google Scholar] [CrossRef]
- Lee, S.; Binns, M.; Lee, J.H.; Moon, J.H.; Yeo, J.G.; Yeo, Y.K.; Lee, Y.M.M.; Kim, J.K. Membrane separation process for CO2 capture from mixed gases using TR and XTR hollow fiber membranes: Process modeling and experiments. J. Membr. Sci. 2017, 541, 224–234. [Google Scholar] [CrossRef]
- Ahmad, F.; Lau, K.K.; Lock, S.S.M.; Rafiq, S.; Khan, A.U.; Lee, M. Hollow fiber membrane model for gas separation: Process simulation, experimental validation and module characteristics study. J. Ind. Eng. Chem. 2015, 21, 1246–1257. [Google Scholar] [CrossRef]
- Henis, J.M.S.; Tripodi, M.K. Composite Hollow Fiber Membranes For Gas Separation: The Resistance Model Approach. In Polymer Science and Technology; Elsevier: Amsterdam, The Netherlands, 1982; Volume 16, pp. 75–78. [Google Scholar]
- Kattula, M.; Ponnuru, K.; Zhu, L.; Jia, W.; Lin, H.; Furlani, E.P. Designing ultrathin film composite membranes: The impact of a gutter layer. Sci. Rep. 2015, 5, 15016. [Google Scholar] [CrossRef]
- Minelli, M.; Sarti, G.C. Elementary prediction of gas permeability in glassy polymers. J. Memb. Sci. 2017, 521, 73–83. [Google Scholar] [CrossRef]
- Olivieri, L.; Tena, A.; Grazia, M.; Angelis, D.; Hern, A.; Lozano, A.E.; Cesare, G. The effect of humidity on the CO2/N2 separation performance of copolymers based on hard polyimide segments and soft polyether chains: Experimental and modeling. Green Energy Env. 2016, 1, 201–210. [Google Scholar] [CrossRef]
- Lasseuguette, E.; Rouch, J.C.; Remigy, J.C. Hollow-fiber coating: Application to preparation of composite hollow-fiber membrane for gas separation. Ind. Eng. Chem. Res. 2013, 52, 13146–13158. [Google Scholar] [CrossRef]
- Liu, L.; Chakma, A.; Feng, X. Gas permeation through water-swollen hydrogel membranes. J. Membr. Sci. 2008, 310, 66–75. [Google Scholar] [CrossRef]
- Kudasheva, A.; Sorribas, S.; Zornoza, B.; Téllez, C.; Coronas, J. Pervaporation of water/ethanol mixtures through polyimide based mixed matrix membranes containing ZIF-8, ordered mesoporous silica and ZIF-8-silica core-shell spheres. J. Chem. Technol. Biotechnol. 2015, 90, 669–677. [Google Scholar] [CrossRef]
- Casado-Coterillo, C.; López-Guerrero, M.M.; Irabien, A. Synthesis and characterisation of ETS-10/acetate-based ionic liquid/chitosan mixed matrix membranes for CO2/N2 permeation. Membranes 2014, 4, 287–401. [Google Scholar] [CrossRef]
- Hu, L.; Cheng, J.; Li, Y.; Liu, J.; Zhang, L.; Zhou, J.; Cen, K. Composites of ionic liquid and amine-modified SAPO 34 improve CO2 separation of CO2-selective polymer membranes. Appl. Surf. Sci. 2017, 410, 249–258. [Google Scholar] [CrossRef]
- Brunetti, A.; Cersosimo, M.; Sung, J.; Dong, G.; Fontananova, E.; Moo, Y.; Drioli, E.; Barbieri, G. Thermally rearranged mixed matrix membranes for CO2 separation: An aging study. Int. J. Greenh. Gas. Control. 2017, 61, 16–26. [Google Scholar] [CrossRef]
- Golemme, G.; Policicchio, A.; Sardella, E.; De Luca, G.; Russo, B.; Liguori, P.F.; Melicchio, A.; Agostino, R.G. Surface modification of molecular sieve fillers for mixed matrix membranes. Colloids Surf. A Phys. Eng. Asp. 2018, 538, 333–342. [Google Scholar] [CrossRef]
- Jusoh, N.; Lau, K.K.; Shariff, A.M.; Yeong, Y.F. Capture of bulk CO2 from methane with the presence of heavy hydrocarbon using membrane process. Int. J. Greenh. Gas. Control. 2014, 22, 213–222. [Google Scholar] [CrossRef]
- Ismail, A.F.; Lorna, W. Penetrant-induced plasticization phenomenon in glassy polymers for gas separation membrane. Sep. Purif. Technol. 2002, 27, 173–194. [Google Scholar] [CrossRef]
- Wind, J.D.; Staudt-Bickel, C.; Paul, D.R.; Koros, W.J. The effects of crosslinking chemistry on CO2 plasticization of polyimide gas separation membranes. Ind. Eng. Chem. Res. 2002, 41, 6139–6148. [Google Scholar] [CrossRef]
- Santaniello, A.; Golemme, G. Interfacial control in perfluoropolymer mixed matrix membranes for natural gas sweetening. J. Ind. Eng. Chem. 2018, 60, 169–176. [Google Scholar] [CrossRef]
- Casado-Coterillo, C.; Fernández-Barquín, A.; Valencia, S.; Irabien, A. Estimating CO2/N2 permselectivity through Si/Al = 5 small-pore zeolites/PTMSP mixed matrix membranes: Influence of temperature and topology. Membranes 2018, 8, 32. [Google Scholar] [CrossRef]








| Experiment 1 | CO2 (wt.%) | N2 (wt.%) | CH4 (wt.%) | RH (%) |
|---|---|---|---|---|
| 1 | 0 | 100 | 0 | 0 |
| 2 | 0 | 0 | 100 | 0 |
| 3 | 25 | 75 | 0 | 0 |
| 4 | 25 | 0 | 75 | 0 |
| 5 | 50 | 50 | 0 | 0 |
| 6 | 50 | 0 | 50 | 0 |
| 7 | 75 | 25 | 0 | 0 |
| 8 | 75 | 0 | 25 | 0 |
| 9 | 100 | 0 | 0 | 0 |
| 10 | 0 | 100 | 0 | 50 |
| 11 | 0 | 0 | 100 | 50 |
| 12 | 25 | 75 | 0 | 50 |
| 13 | 25 | 0 | 75 | 50 |
| 14 | 50 | 50 | 0 | 50 |
| 15 | 50 | 0 | 50 | 50 |
| 16 | 75 | 25 | 0 | 50 |
| 17 | 75 | 0 | 25 | 50 |
| 18 | 100 | 0 | 0 | 50 |
© 2019 by the authors. Licensee MDPI, Basel, Switzerland. This article is an open access article distributed under the terms and conditions of the Creative Commons Attribution (CC BY) license (http://creativecommons.org/licenses/by/4.0/).
Share and Cite
Casado-Coterillo, C.; Fernández-Barquín, A.; Irabien, A. Effect of Humidity on CO2/N2 and CO2/CH4 Separation Using Novel Robust Mixed Matrix Composite Hollow Fiber Membranes: Experimental and Model Evaluation. Membranes 2020, 10, 6. https://doi.org/10.3390/membranes10010006
Casado-Coterillo C, Fernández-Barquín A, Irabien A. Effect of Humidity on CO2/N2 and CO2/CH4 Separation Using Novel Robust Mixed Matrix Composite Hollow Fiber Membranes: Experimental and Model Evaluation. Membranes. 2020; 10(1):6. https://doi.org/10.3390/membranes10010006
Chicago/Turabian StyleCasado-Coterillo, Clara, Ana Fernández-Barquín, and Angel Irabien. 2020. "Effect of Humidity on CO2/N2 and CO2/CH4 Separation Using Novel Robust Mixed Matrix Composite Hollow Fiber Membranes: Experimental and Model Evaluation" Membranes 10, no. 1: 6. https://doi.org/10.3390/membranes10010006
APA StyleCasado-Coterillo, C., Fernández-Barquín, A., & Irabien, A. (2020). Effect of Humidity on CO2/N2 and CO2/CH4 Separation Using Novel Robust Mixed Matrix Composite Hollow Fiber Membranes: Experimental and Model Evaluation. Membranes, 10(1), 6. https://doi.org/10.3390/membranes10010006

