Generation of A Triple Insert Live Avian Herpesvirus Vectored Vaccine Using CRISPR/Cas9-Based Gene Editing
Abstract
1. Introduction
2. Materials and Methods
2.1. Viruses and Cell Culture
2.2. Construction of sgRNAs and Donor Plasmids
2.3. Generation of Recombinant HVT-VP2-gDgI-HA
2.4. Western Blot Analysis
2.5. Indirect Immunofluorescence Analysis (IFA)
2.6. Stability of the Inserted Genes in the Recombinant Viruses
2.7. In Vitro Growth Kinetics
3. Results
3.1. Generation of Triple Insert HVT Recombinant HVT-VP2-gDgI-HA
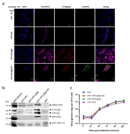
3.2. Characterization of Recombinant HVT-VP2-gDgI and HVT-VP2-gDgI-HA
3.3. Stability of Recombinant HVT-VP2-gDgI-HA
4. Discussion
Author Contributions
Funding
Conflicts of Interest
References
- Espeseth, D.A.; Lasher, H. History of regulatory requirements for poultry biologics in the united states, 1970s to 1990s. Avian Dis. 2013, 57, 167–171. [Google Scholar] [CrossRef]
- Baigent, S.J.; Petherbridge, L.J.; Smith, L.P.; Zhao, Y.; Chesters, P.M.; Nair, V.K. Herpesvirus of turkey reconstituted from bacterial artificial chromosome clones induces protection against marek’s disease. J. Gen. Virol. 2006, 87, 769–776. [Google Scholar] [CrossRef]
- Li, Y.; Reddy, K.; Reid, S.M.; Cox, W.J.; Brown, I.H.; Britton, P.; Nair, V.; Iqbal, M. Recombinant herpesvirus of turkeys as a vector-based vaccine against highly pathogenic h7n1 avian influenza and marek’s disease. Vaccine 2011, 29, 8257–8266. [Google Scholar] [CrossRef]
- Gergen, L.; Cook, S.; Ledesma, B.; Cress, W.; Higuchi, D.; Counts, D.; Cruz-Coy, J.; Crouch, C.; Davis, P.; Tarpey, I.; et al. A double recombinant herpes virus of turkeys for the protection of chickens against newcastle, infectious laryngotracheitis and marek’s diseases. Avian Pathol. 2019, 48, 45–56. [Google Scholar] [CrossRef] [PubMed]
- Dunn, J.R.; Dimitrov, K.M.; Miller, P.J.; Garcia, M.; Turner-Alston, K.; Brown, A.; Hartman, A. Evaluation of protective efficacy when combining turkey herpesvirus-vector vaccines. Avian Dis. 2019, 63, 75–83. [Google Scholar] [CrossRef] [PubMed]
- Bi, Y.; Sun, L.; Gao, D.; Ding, C.; Li, Z.; Li, Y.; Cun, W.; Li, Q. High-efficiency targeted editing of large viral genomes by rna-guided nucleases. PLoS Pathog. 2014, 10, e1004090. [Google Scholar] [CrossRef] [PubMed]
- Bierle, C.J.; Anderholm, K.M.; Wang, J.B.; McVoy, M.A.; Schleiss, M.R. Targeted mutagenesis of guinea pig cytomegalovirus using crispr/cas9-mediated gene editing. J. Virol. 2016, 90, 6989–6998. [Google Scholar] [CrossRef]
- Suenaga, T.; Kohyama, M.; Hirayasu, K.; Arase, H. Engineering large viral DNA genomes using the crispr-cas9 system. Microbiol. Immunol. 2014, 58, 513–522. [Google Scholar] [CrossRef]
- Xu, A.; Qin, C.; Lang, Y.; Wang, M.; Lin, M.; Li, C.; Zhang, R.; Tang, J. A simple and rapid approach to manipulate pseudorabies virus genome by crispr/cas9 system. Biotechnol. Lett. 2015, 37, 1265–1272. [Google Scholar] [CrossRef]
- Yuan, M.; Zhang, W.; Wang, J.; Al Yaghchi, C.; Ahmed, J.; Chard, L.; Lemoine, N.R.; Wang, Y. Efficiently editing the vaccinia virus genome by using the crispr-cas9 system. J. Virol. 2015, 89, 5176–5179. [Google Scholar] [CrossRef]
- Yuen, K.S.; Chan, C.P.; Wong, N.H.; Ho, C.H.; Ho, T.H.; Lei, T.; Deng, W.; Tsao, S.W.; Chen, H.; Kok, K.H.; et al. Crispr/cas9-mediated genome editing of epstein-barr virus in human cells. J. Gen. Virol. 2015, 96, 626–636. [Google Scholar] [CrossRef] [PubMed]
- Liang, X.; Sun, L.; Yu, T.; Pan, Y.; Wang, D.; Hu, X.; Fu, Z.; He, Q.; Cao, G. A crispr/cas9 and cre/lox system-based express vaccine development strategy against re-emerging pseudorabies virus. Sci. Rep. 2016, 6, 19176. [Google Scholar] [CrossRef] [PubMed]
- Zou, Z.; Huang, K.; Wei, Y.; Chen, H.; Liu, Z.; Jin, M. Construction of a highly efficient crispr/cas9-mediated duck enteritis virus-based vaccine against h5n1 avian influenza virus and duck tembusu virus infection. Sci. Rep. 2017, 7, 1478. [Google Scholar] [CrossRef] [PubMed]
- Peng, Z.; Ouyang, T.; Pang, D.; Ma, T.; Chen, X.; Guo, N.; Chen, F.; Yuan, L.; Ouyang, H.; Ren, L. Pseudorabies virus can escape from crispr-cas9-mediated inhibition. Virus Res. 2016, 223, 197–205. [Google Scholar] [CrossRef] [PubMed]
- Tang, Y.D.; Liu, J.T.; Wang, T.Y.; An, T.Q.; Sun, M.X.; Wang, S.J.; Fang, Q.Q.; Hou, L.L.; Tian, Z.J.; Cai, X.H. Live attenuated pseudorabies virus developed using the crispr/cas9 system. Virus Res. 2016, 225, 33–39. [Google Scholar] [CrossRef]
- Atasoy, M.O.; Rohaim, M.A.; Munir, M. Simultaneous deletion of virulence factors and insertion of antigens into the infectious laryngotracheitis virus using nhej-crispr/cas9 and cre-lox system for construction of a stable vaccine vector. Vaccines 2019, 7, 207. [Google Scholar] [CrossRef]
- Chang, P.; Ameen, F.; Sealy, J.E.; Sadeyen, J.R.; Bhat, S.; Li, Y.; Iqbal, M. Application of hdr-crispr/cas9 and erythrocyte binding for rapid generation of recombinant turkey herpesvirus-vectored avian influenza virus vaccines. Vaccines 2019, 7, 192. [Google Scholar] [CrossRef]
- Hubner, A.; Keil, G.M.; Kabuuka, T.; Mettenleiter, T.C.; Fuchs, W. Efficient transgene insertion in a pseudorabies virus vector by crispr/cas9 and marker rescue-enforced recombination. J. Virol. Methods 2018, 262, 38–47. [Google Scholar] [CrossRef]
- Zhang, Y.; Luo, J.; Tang, N.; Teng, M.; Reddy, V.; Moffat, K.; Shen, Z.; Nair, V.; Yao, Y. Targeted editing of the pp38 gene in marek’s disease virus-transformed cell lines using crispr/cas9 system. Viruses 2019, 11, 391. [Google Scholar] [CrossRef]
- Zhang, Y.; Tang, N.; Luo, J.; Teng, M.; Moffat, K.; Shen, Z.; Watson, M.; Nair, V.; Yao, Y. Marek’s disease virus-encoded microrna 155 ortholog critical for the induction of lymphomas is not essential for the proliferation of transformed cell lines. J. Virol. 2019, 93, e00713-19. [Google Scholar] [CrossRef]
- Zhang, Y.; Tang, N.; Sadigh, Y.; Baigent, S.; Shen, Z.; Nair, V.; Yao, Y. Application of crispr/cas9 gene editing system on mdv-1 genome for the study of gene function. Viruses 2018, 10, 279. [Google Scholar] [CrossRef] [PubMed]
- BeltCappellino, A.; Majerciak, V.; Lobanov, A.; Lack, J.; Cam, M.; Zheng, Z.M. Crispr/cas9-mediated knockout and in situ inversion of the orf57 gene from all copies of the kaposi’s sarcoma-associated herpesvirus genome in bcbl-1 cells. J. Virol. 2019, 93, e00628-19. [Google Scholar] [CrossRef] [PubMed]
- Tang, N.; Zhang, Y.; Pedrera, M.; Chang, P.; Baigent, S.; Moffat, K.; Shen, Z.; Nair, V.; Yao, Y. A simple and rapid approach to develop recombinant avian herpesvirus vectored vaccines using crispr/cas9 system. Vaccine 2018, 36, 716–722. [Google Scholar] [CrossRef] [PubMed]
- Yao, Y.; Bassett, A.; Nair, V. Targeted editing of avian herpesvirus vaccine vector using crispr/cas9 nucleases. Intl. J. Vaccine Technol. 2016, 1, 1–7. [Google Scholar]
- Tang, N.; Zhang, Y.; Pedrera, M.; Chang, P.; Baigent, S.; Moffat, K.; Shen, Z.; Nair, V.; Yao, Y. Generating recombinant avian herpesvirus vectors with crispr/cas9 gene editing. J. Vis. Exp. 2019. [Google Scholar] [CrossRef] [PubMed]
- Liu, L.; Wang, T.; Wang, M.; Tong, Q.; Sun, Y.; Pu, J.; Sun, H.; Liu, J. Recombinant turkey herpesvirus expressing h9 hemagglutinin providing protection against h9n2 avian influenza. Virology 2019, 529, 7–15. [Google Scholar] [CrossRef]
- Vagnozzi, A.; Zavala, G.; Riblet, S.M.; Mundt, A.; Garcia, M. Protection induced by commercially available live-attenuated and recombinant viral vector vaccines against infectious laryngotracheitis virus in broiler chickens. Avian Pathol. 2012, 41, 21–31. [Google Scholar] [CrossRef]
- Ran, F.A.; Hsu, P.D.; Wright, J.; Agarwala, V.; Scott, D.A.; Zhang, F. Genome engineering using the crispr-cas9 system. Nat. Protoc. 2013, 8, 2281–2308. [Google Scholar] [CrossRef]
- Baigent, S.J.; Petherbridge, L.J.; Howes, K.; Smith, L.P.; Currie, R.J.; Nair, V.K. Absolute quantitation of marek’s disease virus genome copy number in chicken feather and lymphocyte samples using real-time pcr. J. Virol. Methods 2005, 123, 53–64. [Google Scholar] [CrossRef]
- Zhang, F.; Chen, W.; Ma, C.; Zhang, Z.; Zhao, P.; Du, Y.; Zhang, Y.; Duan, L.; Fang, J.; Li, S.; et al. Transcriptional activity comparison of different sites in recombinant marek’s disease virus for the expression of the h9n2 avian influenza virus hemagglutinin gene. J. Virol. Methods 2014, 207, 138–145. [Google Scholar] [CrossRef]



| sgRNA | Target Sequences | PAM | Gene Locus |
|---|---|---|---|
| UL45/46 | GAGATCGAGTGCCGCATCAC | CGG | Between UL45 & UL46 |
| HVT65/66 | GGGAAACTAAATGTTCATAG | AGG | Between HVT65 and HVT66 |
| US2 | ACACAAATTGCGTTTAGGTG | GGG | US2 |
| sg-A | GAGATCGAGTGCCGCATCAC | CGG | sgA |
| sg-B | GAGATCGAGTTCGGCTAGAC | CGG | sgB |
| sg-C | GAGAGAGTGTGGCGACTCTG | CGG | sgC |
| Primer | Sequences |
|---|---|
| SfiIx2-F | CTAGCAAGGCCGCCTAGGCCGGCGCGCCGTTAAACGGCCATTATGGCCGTTT |
| SfiIx2-R | AAACGGCCATAATGGCCGTTTAACGGCGCGCCGGCCTAGGCGGCCTTG |
| sgB-LoxN-F | CATGGGAAGTCGAGTTCGGCTAGACCGGATAACTTCGTATAAGGTATACTATACGAAGTTATTTAATTAAATAACTTCGTATAAGGTATACTATACGAAGTTATGGCCGCCTAGGCCGGCGCGCCGTTTAAACGGCCATTATGGCCGAAGTCGAGTTCGGCTAGACCGGCA |
| sgB-LoxN-R | TATGCCGGTCTAGCCGAACTCGACTTCGGCCATAATGGCCGTTTAAACGGCGCGCCGGCCTAGGCGGCCATAACTTCGTATAGTATACCTTATACGAAGTTATTTAATTAAATAACTTCGTATAGTATACCTTATACGAAGTTATCCGGTCTAGCCGAACTCGACTTCC |
| sgC-Lox2272-F | CATGGGAGAGAGTGTGGCGACTCTGCGGATAACTTCGTATAAAGTATCCTATACGAAGTTATTTAATTAAATAACTTCGTATAAAGTATCCTATACGAAGTTATGGCCGCCTAGGCCGGCGCGCCGTTTAAACGGCCATTATGGCCGAGAGAGTGTGGCGACTCTGCGGCA |
| sgC-Lox2272-R | TATGCCGCAGAGTCGCCACACTCTCTCGGCCATAATGGCCGTTTAAACGGCGCGCCGGCCTAGGCGGCCATAACTTCGTATAGGATACTTTATACGAAGTTATTTAATTAAATAACTTCGTATAGGATACTTTATACGAAGTTATCCGCAGAGTCGCCACACTCTCTCC |
| HA-F * | CGAGCGGCCGCATGGAAGCACTATCACTGATAACTATAC |
| HA-R | GCGGCGGCCGCTTATATACAAATGTTGCATCTGCAAGA |
| Primer | Sequence |
|---|---|
| UL45F | TACCGTTATATGTCAGCGACCCA |
| UL46R | CTCCGACAACCAAATACTTTCATGA |
| HVT65 F | TCGCTATGCAAAGAGATGCGTG |
| HVT66 R | CGTCTGCGATAACTACGCCT |
| US2F | CTGTGATACACTTGGGAGCC |
| US2R | GACGTTTCCGATCTTCCACA |
| VP2 5R | GTGCATGACCGTGCTGATTC |
| VP2 3F | CGTCTTGGCATCAAGACCGT |
| gDI 5R | ACGACAGGCACATTAGCTGGACC |
| gDI 3F | TAGTTACTGTGCCTTCTAGTTGCCAG |
| HA 5R | GCTCTGTGTGGAGCAGTTCT |
| HA 3F | TGAAGAGAGCGTTGGGTTCC |
© 2020 by the authors. Licensee MDPI, Basel, Switzerland. This article is an open access article distributed under the terms and conditions of the Creative Commons Attribution (CC BY) license (http://creativecommons.org/licenses/by/4.0/).
Share and Cite
Tang, N.; Zhang, Y.; Sadigh, Y.; Moffat, K.; Shen, Z.; Nair, V.; Yao, Y. Generation of A Triple Insert Live Avian Herpesvirus Vectored Vaccine Using CRISPR/Cas9-Based Gene Editing. Vaccines 2020, 8, 97. https://doi.org/10.3390/vaccines8010097
Tang N, Zhang Y, Sadigh Y, Moffat K, Shen Z, Nair V, Yao Y. Generation of A Triple Insert Live Avian Herpesvirus Vectored Vaccine Using CRISPR/Cas9-Based Gene Editing. Vaccines. 2020; 8(1):97. https://doi.org/10.3390/vaccines8010097
Chicago/Turabian StyleTang, Na, Yaoyao Zhang, Yashar Sadigh, Katy Moffat, Zhiqiang Shen, Venugopal Nair, and Yongxiu Yao. 2020. "Generation of A Triple Insert Live Avian Herpesvirus Vectored Vaccine Using CRISPR/Cas9-Based Gene Editing" Vaccines 8, no. 1: 97. https://doi.org/10.3390/vaccines8010097
APA StyleTang, N., Zhang, Y., Sadigh, Y., Moffat, K., Shen, Z., Nair, V., & Yao, Y. (2020). Generation of A Triple Insert Live Avian Herpesvirus Vectored Vaccine Using CRISPR/Cas9-Based Gene Editing. Vaccines, 8(1), 97. https://doi.org/10.3390/vaccines8010097

