Immunization Against Chlamydia trachomatis Polymorphic Membrane Protein D Tetrapeptide Motifs Limits Early Female Reproductive Tract Infection in a Mouse Model
Abstract
1. Introduction
2. Materials and Methods
2.1. Production of Bacteriophage Qβ VLPs
2.2. Production of Qβ VLP Vaccines Displaying Modified Tetrapeptide Motif Peptides
2.3. Ethics Statement for Animal Studies
2.4. Quantitating Antibody Responses to Cognate Synthetic Peptide
2.5. Murine Immunization and Challenge Studies
2.6. Human Samples and ELISAs
2.7. Statistical Analysis
3. Results
3.1. Rational Selection of Tetrapeptide Motif Epitopes for Vaccine Display
3.2. Engineering Qβ Virus-like Particle Vaccines Displaying the Tetrapeptide Motifs
3.3. Immunogenicity of Qβ-FxxN 1.1. and Qβ-FxxN 1.2 Alone and in Combination
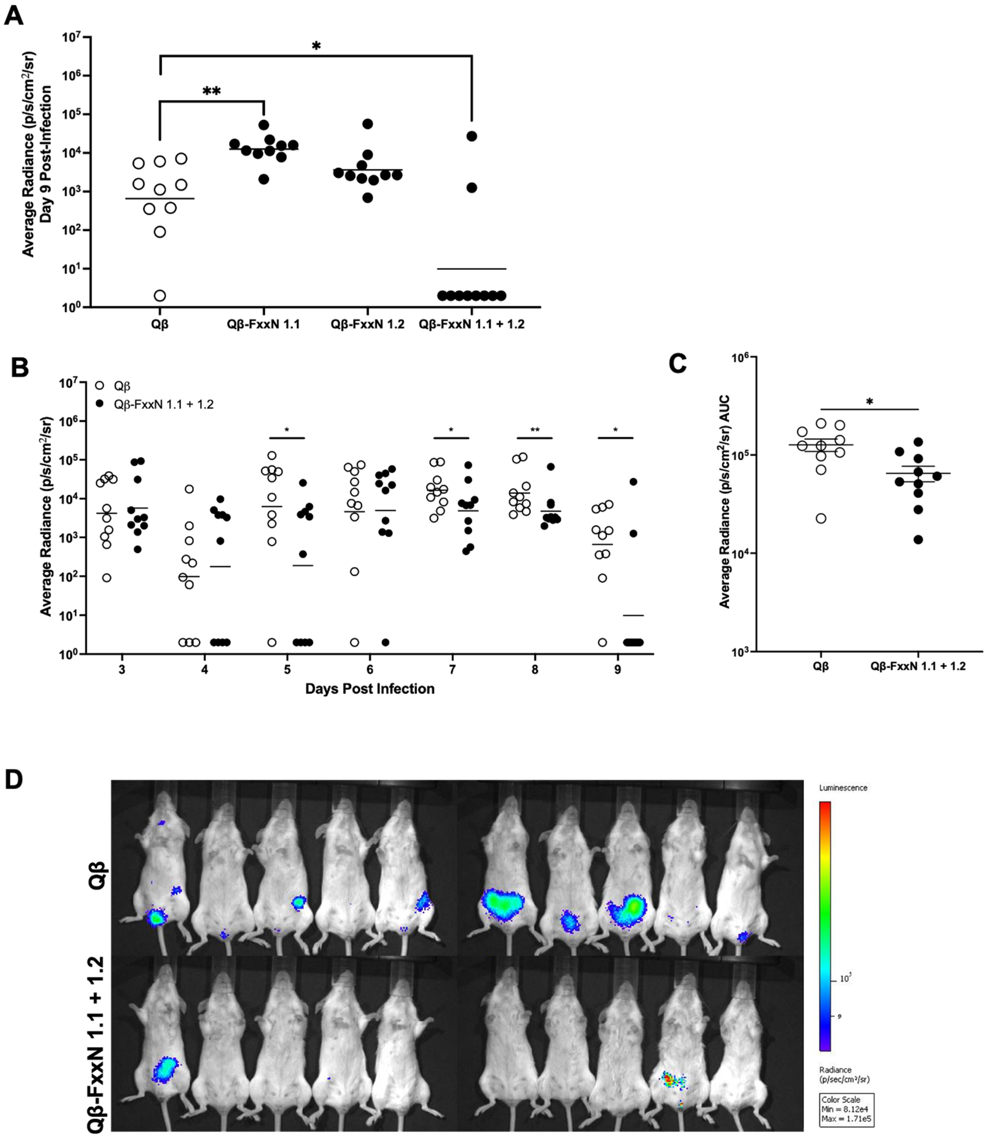
3.4. Immunization with Qβ-FxxN 1.1 + 1.2 Results in Protection from Urogenital Cm Infection in Mice
3.5. Tetrapeptide Motifs Antigen Is a Non-Immunogenic Epitope in Natural Human Infection
4. Discussion
5. Conclusions
Supplementary Materials
Author Contributions
Funding
Institutional Review Board Statement
Informed Consent Statement
Data Availability Statement
Conflicts of Interest
References
- Owusu-Edusei, K.J.; Chesson, H.W.; Gift, T.L.; Tao, G.; Mahajan, R.; Ocfemia, M.C.B.; Kent, C.K. The Estimated Direct Medical Cost of Selected Sexually Transmitted Infections in the United States, 2008. Sex. Transm. Dis. 2013, 40, 197–201. [Google Scholar] [CrossRef]
- Fleming, D.T.; Wasserheit, J.N. From Epidemiological Synergy to Public Health Policy and Practice: The Contribution of Other Sexually Transmitted Diseases to Sexual Transmission of HIV Infection. Sex. Transm. Infect. 1999, 75, 3–17. [Google Scholar] [CrossRef] [PubMed]
- Farley, T.A.; Cohen, D.A.; Elkins, W. Asymptomatic Sexually Transmitted Diseases: The Case for Screening. Prev. Med. 2003, 36, 502–509. [Google Scholar] [CrossRef] [PubMed]
- Golden, M.R.; Schillinger, J.A.; Markowitz, L.; St Louis, M.E. Duration of Untreated Genital Infections with Chlamydia trachomatis: A Review of the Literature. Sex. Transm. Dis. 2000, 27, 329–337. [Google Scholar] [CrossRef] [PubMed]
- Chlamydia Screening Percentages Reported by Commercial and Medicaid Plans by State and Year. Available online: https://www.cdc.gov/sti-statistics/index.html (accessed on 31 January 2022).
- Broutet, N.; Fruth, U.; Deal, C.; Gottlieb, S.L.; Rees, H. Vaccines against Sexually Transmitted Infections: The Way Forward. Vaccine 2014, 32, 1630–1637. [Google Scholar] [CrossRef] [PubMed]
- Zhong, G.; Brunham, R.C.; de la Maza, L.M.; Darville, T.; Deal, C. National Institute of Allergy and Infectious Diseases Workshop Report: “Chlamydia Vaccines: The Way Forward”. Vaccine 2019, 37, 7346–7354. [Google Scholar] [CrossRef]
- Phillips, S.; Quigley, B.L.; Timms, P. Seventy Years of Chlamydia Vaccine Research—Limitations of the Past and Directions for the Future. Front. Microbiol. 2019, 10, 433459. [Google Scholar] [CrossRef] [PubMed]
- Abraham, S.; Juel, H.B.; Bang, P.; Cheeseman, H.M.; Dohn, R.B.; Cole, T.; Kristiansen, M.P.; Korsholm, K.S.; Lewis, D.; Olsen, A.W.; et al. Safety and Immunogenicity of the Chlamydia Vaccine Candidate CTH522 Adjuvanted with CAF01 Liposomes or Aluminium Hydroxide: A First-in-Human, Randomised, Double-Blind, Placebo-Controlled, Phase 1 Trial. Lancet Infect. Dis. 2019, 19, 1091–1100. [Google Scholar] [CrossRef]
- Mygind, P.H.; Christiansen, G.; Roepstorff, P.; Birkelund, S. Membrane Proteins PmpG and PmpH Are Major Constituents of Chlamydia trachomatis L2 Outer Membrane Complex. FEMS Microbiol. Lett. 2000, 186, 163–169. [Google Scholar] [CrossRef] [PubMed][Green Version]
- Tanzer, R.J.; Hatch, T.P. Characterization of Outer Membrane Proteins in Chlamydia trachomatis LGV Serovar L2. J. Bacteriol. 2001, 183, 2686–2690. [Google Scholar] [CrossRef]
- Longbottom, D.; Russell, M.; Jones, G.E.; Lainson, F.A.; Herring, A.J. Identification of a Multigene Family Coding for the 90 kDa Proteins of the Ovine Abortion Subtype of Chlamydia Psittaci. FEMS Microbiol. Lett. 1996, 142, 277–281. [Google Scholar] [CrossRef] [PubMed]
- Swanson, K.A.; Taylor, L.D.; Frank, S.D.; Sturdevant, G.L.; Fischer, E.R.; Carlson, J.H.; Whitmire, W.M.; Caldwell, H.D. Chlamydia trachomatis Polymorphic Membrane Protein D Is an Oligomeric Autotransporter with a Higher-Order Structure. Infect. Immun. 2009, 77, 508–516. [Google Scholar] [CrossRef] [PubMed]
- Henderson, I.R.; Lam, A.C. Polymorphic Proteins of Chlamydia Spp.—Autotransporters beyond the Proteobacteria. Trends Microbiol. 2001, 9, 573–578. [Google Scholar] [CrossRef]
- Rockey, D.D.; Lenart, J.; Stephens, R.S. Genome Sequencing and Our Understanding of Chlamydiae. Infect. Immun. 2000, 68, 5473–5479. [Google Scholar] [CrossRef]
- Grimwood, J.; Stephens, R.S. Computational Analysis of the Polymorphic Membrane Protein Superfamily of Chlamydia trachomatis and Chlamydia pneumoniae. Microb. Comp. Genom. 1999, 4, 187–201. [Google Scholar] [CrossRef] [PubMed]
- Becker, E.; Hegemann, J.H. All Subtypes of the Pmp Adhesin Family Are Implicated in Chlamydial Virulence and Show Species-Specific Function. Microbiologyopen 2014, 3, 544–556. [Google Scholar] [CrossRef]
- Cervantes, P.W.; Segelke, B.W.; Lau, E.Y.; Robinson, B.V.; Abisoye-Ogunniyan, A.; Pal, S.; de la Maza, L.M.; Coleman, M.A.; D’haeseleer, P. Sequence, Structure Prediction, and Epitope Analysis of the Polymorphic Membrane Protein Family in Chlamydia trachomatis. PLoS ONE 2024, 19, e0304525. [Google Scholar] [CrossRef]
- Vretou, E.; Giannikopoulou, P.; Longbottom, D.; Psarrou, E. Antigenic Organization of the N-Terminal Part of the Polymorphic Outer Membrane Proteins 90, 91A, and 91B of Chlamydophila Abortus. Infect. Immun. 2003, 71, 3240–3250. [Google Scholar] [CrossRef] [PubMed]
- Mölleken, K.; Schmidt, E.; Hegemann, J.H. Members of the Pmp Protein Family of Chlamydia pneumoniae Mediate Adhesion to Human Cells via Short Repetitive Peptide Motifs. Mol. Microbiol. 2010, 78, 1004–1017. [Google Scholar] [CrossRef] [PubMed]
- Carlson, J.H.; Porcella, S.F.; McClarty, G.; Caldwell, H.D. Comparative Genomic Analysis of Chlamydia trachomatis Oculotropic and Genitotropic Strains. Infect. Immun. 2005, 73, 6407–6418. [Google Scholar] [CrossRef] [PubMed]
- Stephens, R.; Kalman, S.; Lammel, C.; Fan, J.; Marathe, R. Genome Sequence of an Obligate Intracellular Pathogen of Humans: Chlamydia trachomatis. Science 1998, 282, 754–759. [Google Scholar] [CrossRef] [PubMed]
- Kari, L.; Southern, T.R.; Downey, C.J.; Watkins, H.S.; Randall, L.B.; Taylor, L.D.; Sturdevant, G.L.; Whitmire, W.M.; Caldwell, H.D. Chlamydia trachomatis Polymorphic Membrane Protein D Is a Virulence Factor Involved in Early Host-Cell Interactions. Infect. Immun. 2014, 82, 2756–2762. [Google Scholar] [CrossRef] [PubMed][Green Version]
- Crane, D.D.; Carlson, J.H.; Fischer, E.R.; Bavoil, P.; Hsia, R.-c.; Tan, C.; Kuo, C.-c.; Caldwell, H.D. Chlamydia trachomatis Polymorphic Membrane Protein D Is a Species-Common Pan-Neutralizing Antigen. Proc. Natl. Acad. Sci. USA 2006, 103, 1894–1899. [Google Scholar] [CrossRef] [PubMed]
- Russi, R.C.; Del Balzo, D.; Reidel, I.G.; Alonso Bivou, M.; Flor, N.; Lujan, A.; Sanchez, D.; Damiani, M.T.; Veaute, C. Evaluation of Three Formulations Based on Polymorphic Membrane Protein D in Mice Infected with Chlamydia trachomatis. Front. Immunol. 2023, 14, 1267684. [Google Scholar] [CrossRef] [PubMed]
- Huynh, D.T.; Jong, W.S.P.; Oudejans, M.A.H.; Berg van Saparoea, H.B.v.d.; Luirink, J.; Ulsen, P.v. Heterologous Display of Chlamydia trachomatis PmpD Passenger at the Surface of Salmonella OMVs. Membranes 2023, 13, 366. [Google Scholar] [CrossRef] [PubMed]
- Russi, R.C.; Del Balzo, D.; Luján, A.; Reidel, I.G.; García, M.I.; Veaute, C.; Damiani, M.T. Heterologous Prime-Boost Vaccination Based on Polymorphic Protein D Protects against Intravaginal Chlamydia trachomatis Infection in Mice. Sci. Rep. 2022, 12, 6664. [Google Scholar] [CrossRef]
- Tan, C.; Hsia, R.; Shou, H.; Haggerty, C.L.; Ness, R.B.; Gaydos, C.A.; Dean, D.; Scurlock, A.M.; Wilson, D.P.; Bavoil, P.M. Chlamydia trachomatis-Infected Patients Display Variable Antibody Profiles against the Nine-Member Polymorphic Membrane Protein Family. Infect. Immun. 2009, 77, 3218–3226. [Google Scholar] [CrossRef] [PubMed]
- Dai, J.; Zhang, T.; Wang, L.; Shao, L.; Zhu, C.; Zhang, Y.; Failor, C.; Schenken, R.; Baseman, J.; He, C.; et al. Intravenous Inoculation with Chlamydia muridarum Leads to a Long-Lasting Infection Restricted to the Gastrointestinal Tract. Infect. Immun. 2016, 84, 2382–2388. [Google Scholar] [CrossRef] [PubMed]
- Wang, L.; Zhang, Q.; Zhang, T.; Zhang, Y.; Zhu, C.; Sun, X.; Zhang, N.; Xue, M.; Zhong, G. The Chlamydia muridarum Organisms Fail to Auto-Inoculate the Mouse Genital Tract after Colonization in the Gastrointestinal Tract for 70 Days. PLoS ONE 2016, 11, e0155880. [Google Scholar] [CrossRef]
- Campbell, J.; Huang, Y.; Liu, Y.; Schenken, R.; Arulanandam, B.; Zhong, G. Bioluminescence Imaging of Chlamydia muridarum Ascending Infection in Mice. PLoS ONE 2014, 9, e101634. [Google Scholar] [CrossRef][Green Version]
- Webster, E.; Seiger, K.W.; Core, S.B.; Collar, A.L.; Knapp-Broas, H.; Graham, J.; Shrestha, M.; Afzaal, S.; Geisler, W.M.; Wheeler, C.M.; et al. Immunogenicity and Protective Capacity of a Virus-like Particle Vaccine against Chlamydia trachomatis Type 3 Secretion System Tip Protein, CT584. Vaccines 2022, 10, 111. [Google Scholar] [CrossRef]
- Jelínková, L.; Jhun, H.; Eaton, A.; Petrovsky, N.; Zavala, F.; Chackerian, B. An Epitope-Based Malaria Vaccine Targeting the Junctional Region of Circumsporozoite Protein. NPJ Vaccines 2021, 6, 13. [Google Scholar] [CrossRef] [PubMed]
- Fowler, A.; Sampson, M.; Remaley, A.T.; Chackerian, B. A VLP-Based Vaccine Targeting ANGPTL3 Lowers Plasma Triglycerides in Mice. Vaccine 2021, 39, 5780–5786. [Google Scholar] [CrossRef] [PubMed]
- Collar, A.L.; Linville, A.C.; Core, S.B.; Wheeler, C.M.; Geisler, W.M.; Peabody, D.S.; Chackerian, B.; Frietze, K.M. Antibodies to Variable Domain 4 Linear Epitopes of the Chlamydia trachomatis Major Outer Membrane Protein Are Not Associated with Chlamydia Resolution or Reinfection in Women. mSphere 2020, 5, e00654-20. [Google Scholar] [CrossRef] [PubMed]
- Vita, R.; Zarebski, L.; Greenbaum, J.A.; Emami, H.; Hoof, I.; Salimi, N.; Damle, R.; Sette, A.; Peters, B. The Immune Epitope Database 2.0. Nucleic Acids Res. 2010, 38, D854–D862. [Google Scholar] [CrossRef] [PubMed]
- Good, M.F.; Yanow, S.K. Cryptic Epitope for Antibodies Should Not Be Forgotten in Vaccine Design. Expert Rev. Vaccines 2016, 15, 675–676. [Google Scholar] [CrossRef] [PubMed]
- Ozberk, V.; Pandey, M.; Good, M.F. Contribution of Cryptic Epitopes in Designing a Group A Streptococcal Vaccine. Hum. Vaccin. Immunother. 2018, 14, 2034–2052. [Google Scholar] [CrossRef]





Disclaimer/Publisher’s Note: The statements, opinions and data contained in all publications are solely those of the individual author(s) and contributor(s) and not of MDPI and/or the editor(s). MDPI and/or the editor(s) disclaim responsibility for any injury to people or property resulting from any ideas, methods, instructions or products referred to in the content. |
© 2025 by the authors. Licensee MDPI, Basel, Switzerland. This article is an open access article distributed under the terms and conditions of the Creative Commons Attribution (CC BY) license (https://creativecommons.org/licenses/by/4.0/).
Share and Cite
Collar, A.L.; Jamus, A.N.; Flanagan, J.; Core, S.B.; Geisler, W.M.; Wheeler, C.M.; Frietze, K.M. Immunization Against Chlamydia trachomatis Polymorphic Membrane Protein D Tetrapeptide Motifs Limits Early Female Reproductive Tract Infection in a Mouse Model. Vaccines 2025, 13, 234. https://doi.org/10.3390/vaccines13030234
Collar AL, Jamus AN, Flanagan J, Core SB, Geisler WM, Wheeler CM, Frietze KM. Immunization Against Chlamydia trachomatis Polymorphic Membrane Protein D Tetrapeptide Motifs Limits Early Female Reproductive Tract Infection in a Mouse Model. Vaccines. 2025; 13(3):234. https://doi.org/10.3390/vaccines13030234
Chicago/Turabian StyleCollar, Amanda L., Andzoa N. Jamus, Julian Flanagan, Susan B. Core, William M. Geisler, Cosette M. Wheeler, and Kathryn M. Frietze. 2025. "Immunization Against Chlamydia trachomatis Polymorphic Membrane Protein D Tetrapeptide Motifs Limits Early Female Reproductive Tract Infection in a Mouse Model" Vaccines 13, no. 3: 234. https://doi.org/10.3390/vaccines13030234
APA StyleCollar, A. L., Jamus, A. N., Flanagan, J., Core, S. B., Geisler, W. M., Wheeler, C. M., & Frietze, K. M. (2025). Immunization Against Chlamydia trachomatis Polymorphic Membrane Protein D Tetrapeptide Motifs Limits Early Female Reproductive Tract Infection in a Mouse Model. Vaccines, 13(3), 234. https://doi.org/10.3390/vaccines13030234

