Gold Nanoparticles as a Platform for Delivery of Immunogenic Peptides to THP-1 Derived Macrophages: Insights into Nanotoxicity
Abstract
1. Introduction
2. Materials and Methods
2.1. Reagents
2.2. Peptides
2.3. AuNPs Synthesis
2.4. AuNP/Peptide Surface Coverages
2.5. UV-Vis Spectroscopy
2.6. Zeta Potential
2.7. Electronic Microscopy
2.8. Cell Culture
2.9. Differentiation of THP-1 Cells into M1 Macrophages
2.10. Flow Cytometry
2.11. Cell Viability Assays
2.11.1. Cellular Metabolic Activity
2.11.2. Cellular Death
2.12. Gold Labeling
2.13. Cathepsin B Activity Assay
2.14. Cathepsin B Cleavage Prediction
2.15. Statistical Analysis
3. Results
3.1. Physicochemical Characterization of AuNP Nanoconjugates
3.2. Differentiation of THP-1 Monocytes to Macrophages
3.3. Effects of p1-AuNPs Concentration on Cell Viability
3.4. Effects of Size and Coverage of AuNPs on Cell Viability
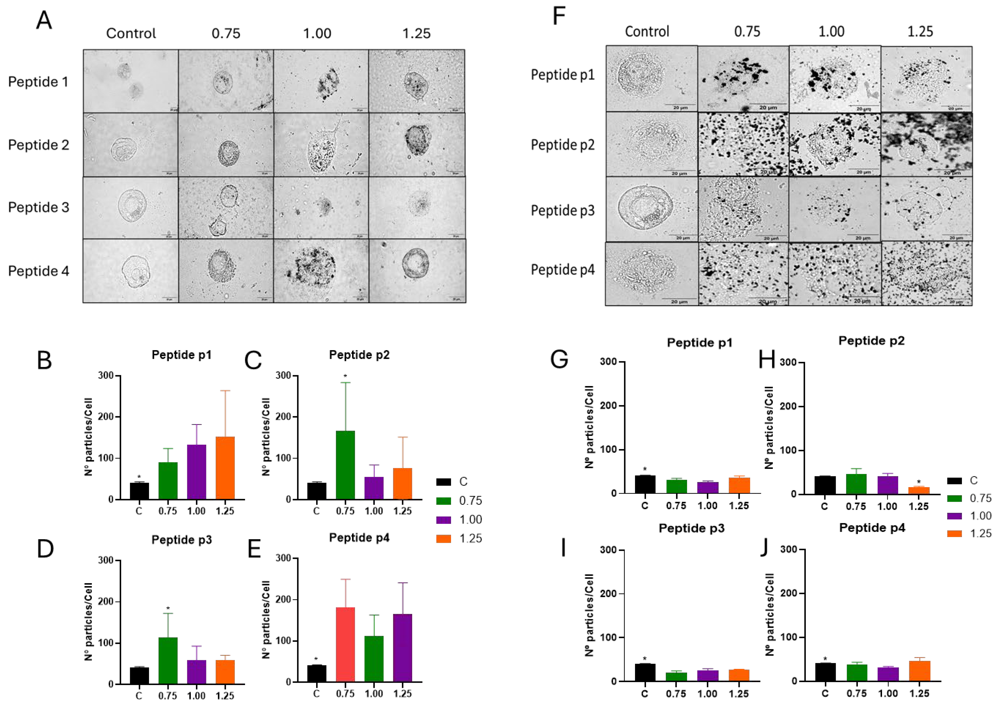
3.5. Effects of Size and Coverage of AuNPs on Cellular Uptake
3.6. Effects of Size and Coverage of AuNPs on THP-1 Macrophage Cathepsin B Activity
4. Discussion
5. Conclusions
Supplementary Materials
Author Contributions
Funding
Institutional Review Board Statement
Informed Consent Statement
Data Availability Statement
Acknowledgments
Conflicts of Interest
References
- Zhao, M.; Zhang, H.; Liu, K.; Gao, G.F.; Liu, W.J. Human T-Cell Immunity against the Emerging and Re-Emerging Viruses. Sci. China Life. Sci. 2017, 60, 1307–1316. [Google Scholar] [CrossRef] [PubMed]
- Excler, J.-L.; Saville, M.; Berkley, S.; Kim, J.H. Vaccine Development for Emerging Infectious Diseases. Nat. Med. 2021, 27, 591–600. [Google Scholar] [CrossRef]
- Song, X.; Li, Y.; Wu, H.; Qiu, H.; Sun, Y. T-Cell Epitope-Based Vaccines: A Promising Strategy for Prevention of Infectious Diseases. Vaccines 2024, 12, 1181. [Google Scholar] [CrossRef]
- Rosendahl Huber, S.; van Beek, J.; de Jonge, J.; Luytjes, W.; van Baarle, D. T Cell Responses to Viral Infections—Opportunities for Peptide Vaccination. Front. Immunol. 2014, 5, 171. [Google Scholar] [CrossRef]
- Ribeiro, S.P.; Rosa, D.S.; Fonseca, S.G.; Mairena, E.C.; Postól, E.; Oliveira, S.C.; Guilherme, L.; Kalil, J.; Cunha-Neto, E. A Vaccine Encoding Conserved Promiscuous HIV CD4 Epitopes Induces Broad T Cell Responses in Mice Transgenic to Multiple Common HLA Class II Molecules. PLoS ONE 2010, 5, e11072. [Google Scholar] [CrossRef] [PubMed]
- Rosa, D.S.; Ribeiro, S.P.; Cunha-Neto, E. CD4+ T Cell Epitope Discovery and Rational Vaccine Design. Arch. Immunol. Ther. Exp. 2010, 58, 121–130. [Google Scholar] [CrossRef] [PubMed]
- Oyarzun, P.; Kashyap, M.; Fica, V.; Salas-Burgos, A.; Gonzalez-Galarza, F.F.; McCabe, A.; Jones, A.R.; Middleton, D.; Kobe, B.A. Proteome-Wide Immunoinformatics Tool to Accelerate T-Cell Epitope Discovery and Vaccine Design in the Context of Emerging Infectious Diseases: An Ethnicity-Oriented Approach. Front. Immunol. 2021, 12, 598778. [Google Scholar] [CrossRef] [PubMed]
- Rawat, S.S.; Keshri, A.K.; Kaur, R.; Prasad, A. Immunoinformatics Approaches for Vaccine Design: A Fast and Secure Strategy for Successful Vaccine Development. Vaccines 2023, 11, 221. [Google Scholar] [CrossRef] [PubMed]
- Malonis, R.J.; Lai, J.R.; Vergnolle, O. Peptide-Based Vaccines: Current Progress and Future Challenges. Chem. Rev. 2020, 120, 3210–3229. [Google Scholar] [CrossRef] [PubMed]
- Lozano, D.; Larraga, V.; Vallet-Regí, M.; Manzano, M. An Overview of the Use of Nanoparticles in Vaccine Development. Nanomaterials 2023, 13, 1828. [Google Scholar] [CrossRef]
- Xu, F.; Yuan, Y.; Wang, Y.; Yin, Q. Emerging Peptide-Based Nanovaccines: From Design Synthesis to Defense against Cancer and Infection. Biomed. Pharmacother. 2023, 158, 114117. [Google Scholar] [CrossRef]
- Mateu Ferrando, R.; Lay, L.; Polito, L. Gold Nanoparticle-Based Platforms for Vaccine Development. Drug Discov. Today Technol. 2020, 38, 57–67. [Google Scholar] [CrossRef] [PubMed]
- Das, A.; Ali, N. Nanovaccine: An Emerging Strategy. Expert Rev. Vaccines 2021, 20, 1273–1290. [Google Scholar] [CrossRef]
- Filipić, B.; Pantelić, I.; Nikolić, I.; Majhen, D.; Stojić-Vukanić, Z.; Savić, S.; Krajišnik, D. Nanoparticle-Based Adjuvants and Delivery Systems for Modern Vaccines. Vaccines 2023, 11, 1172. [Google Scholar] [CrossRef] [PubMed]
- Fries, C.N.; Curvino, E.J.; Chen, J.-L.; Permar, S.R.; Fouda, G.G.; Collier, J.H. Advances in Nanomaterial Vaccine Strategies to Address Infectious Diseases Impacting Global Health. Nat. Nanotechnol. 2021, 16, 1–14. [Google Scholar] [CrossRef] [PubMed]
- Heng, W.T.; Yew, J.S.; Poh, C.L. Nanovaccines against Viral Infectious Diseases. Pharmaceutics 2022, 14, 2554. [Google Scholar] [CrossRef]
- Díaz-García, V.; Haensgen, A.; Inostroza, L.; Contreras-Trigo, B.; Oyarzun, P. Novel Microsynthesis of High-Yield Gold Nanoparticles to Accelerate Research in Biosensing and Other Bioapplications. Biosensors 2023, 13, 992. [Google Scholar] [CrossRef] [PubMed]
- Mitchell, M.J.; Billingsley, M.M.; Haley, R.M.; Wechsler, M.E.; Peppas, N.A.; Langer, R. Engineering Precision Nanoparticles for Drug Delivery. Nat. Rev. Drug Discov. 2021, 20, 101–124. [Google Scholar] [CrossRef] [PubMed]
- Chithrani, B.D.; Ghazani, A.A.; Chan, W.C.W. Determining the Size and Shape Dependence of Gold Nanoparticle Uptake into Mammalian Cells. Nano. Lett. 2006, 6, 662–668. [Google Scholar] [CrossRef] [PubMed]
- Chithrani, D.B. Intracellular Uptake, Transport, and Processing of Gold Nanostructures. Mol. Membr. Biol. 2010, 27, 299–311. [Google Scholar] [PubMed]
- Jiang, W.; Kim, B.Y.S.; Rutka, J.T.; Chan, W.C.W. Nanoparticle-Mediated Cellular Response Is Size-Dependent. Nat. Nanotech. 2008, 3, 145–150. [Google Scholar] [CrossRef]
- Huang, K.; Ma, H.; Liu, J.; Huo, S.; Kumar, A.; Wei, T.; Zhang, X.; Jin, S.; Gan, Y.; Wang, P.C.; et al. Size-Dependent Localization and Penetration of Ultrasmall Gold Nanoparticles in Cancer Cells, Multicellular Spheroids, and Tumors in Vivo. ACS Nano 2012, 6, 4483–4493. [Google Scholar] [CrossRef] [PubMed]
- Cho, E.C.; Au, L.; Zhang, Q.; Xia, Y. The Effects of Size, Shape, and Surface Functional Group of Gold Nanostructures on Their Adsorption and Internalization by Cells. Small 2010, 6, 517–522. [Google Scholar] [CrossRef]
- Jiang, Y.; Huo, S.; Mizuhara, T.; Das, R.; Lee, Y.-W.; Hou, S.; Moyano, D.F.; Duncan, B.; Liang, X.-J.; Rotello, V.M. The Interplay of Size and Surface Functionality on the Cellular Uptake of Sub-10 Nm Gold Nanoparticles. ACS Nano 2015, 9, 9986–9993. [Google Scholar] [CrossRef]
- Pouniotis, D.; Tang, C.-K.; Apostolopoulos, V.; Pietersz, G. Vaccine Delivery by Penetratin: Mechanism of Antigen Presentation by Dendritic Cells. Immunol. Res. 2016, 64, 887–900. [Google Scholar] [CrossRef]
- Backlund, C.M.; Holden, R.L.; Moynihan, K.D.; Garafola, D.; Farquhar, C.; Mehta, N.K.; Maiorino, L.; Pham, S.; Iorgulescu, J.B.; Reardon, D.A.; et al. Cell-Penetrating Peptides Enhance Peptide Vaccine Accumulation and Persistence in Lymph Nodes to Drive Immunogenicity. Proc. Natl. Acad. Sci. USA 2022, 119, e2204078119. [Google Scholar] [CrossRef] [PubMed]
- Copolovici, D.M.; Langel, K.; Eriste, E.; Langel, Ü. Cell-Penetrating Peptides: Design, Synthesis, and Applications. ACS Nano 2014, 8, 1972–1994. [Google Scholar] [CrossRef]
- Riveros, A.L.; Eggeling, C.; Riquelme, S.; Adura, C.; López-Iglesias, C.; Guzmán, F.; Araya, E.; Almada, M.; Juárez, J.; Valdez, M.A.; et al. Improving Cell Penetration of Gold Nanorods by Using an Amphipathic Arginine Rich Peptide. Int. J. Nanomed. 2020, 15, 1837. [Google Scholar] [CrossRef]
- Silva, S.; Almeida, A.J.; Vale, N. Combination of Cell-Penetrating Peptides with Nanoparticles for Therapeutic Application: A Review. Biomolecules 2019, 9, 22. [Google Scholar] [CrossRef] [PubMed]
- Madani, F.; Lindberg, S.; Langel, U.; Futaki, S.; Gräslund, A. Mechanisms of Cellular Uptake of Cell-Penetrating Peptides. J. Biophys. 2011, 2011, 414729. [Google Scholar] [CrossRef]
- Dalal, C.; Jana, N.R. Multivalency Effect of TAT-Peptide-Functionalized Nanoparticle in Cellular Endocytosis and Subcellular Trafficking. J. Phys. Chem. B. 2017, 121, 2942–2951. [Google Scholar] [CrossRef] [PubMed]
- Hasannejad-Asl, B.; Pooresmaeil, F.; Takamoli, S.; Dabiri, M.; Bolhassani, A. Cell Penetrating Peptide: A Potent Delivery System in Vaccine Development. Front. Pharmacol. 2022, 13, 1072685. [Google Scholar] [CrossRef] [PubMed]
- Chanput, W.; Mes, J.J.; Wichers, H.J. THP-1 Cell Line: An in Vitro Cell Model for Immune Modulation Approach. Int. Immunopharmacol. 2014, 23, 37–45. [Google Scholar] [CrossRef] [PubMed]
- Santana, P.A.; Arancibia, C.; Tamayo, L.; Cumillaf, J.P.; Roman, T.; Cárdenas, C.; Paillan Suarez, C.; Álvarez, C.A.; Guzman, F. First Insights about Antiparasitic and Action Mechanisms of the Antimicrobial Peptide Hepcidin from Salmonids against Caligus Rogercresseyi. Pharmaceutics 2024, 16, 378. [Google Scholar] [CrossRef]
- Egorova, E.A.; van Rijt, M.M.J.; Sommerdijk, N.; Gooris, G.S.; Bouwstra, J.A.; Boyle, A.L.; Kros, A. One Peptide for Them All: Gold Nanoparticles of Different Sizes Are Stabilized by a Common Peptide Amphiphile. ACS Nano 2020, 14, 5874–5886. [Google Scholar] [CrossRef] [PubMed]
- Liu, X.; Atwater, M.; Wang, J.; Huo, Q. Extinction Coefficient of Gold Nanoparticles with Different Sizes and Different Capping Ligands. Colloids Surf. B Biointerfaces 2007, 58, 3–7. [Google Scholar] [CrossRef]
- Schneider, C.A.; Rasband, W.S.; Eliceiri, K.W. NIH Image to ImageJ: 25 Years of Image Analysis. Nat. Methods 2012, 9, 671–675. [Google Scholar] [CrossRef] [PubMed]
- Ferrall-Fairbanks, M.C.; Barry, Z.T.; Affer, M.; Shuler, M.A.; Moomaw, E.W.; Platt, M.O. PACMANS: A Bioinformatically Informed Algorithm to Predict, Design, and Disrupt Protease-on-Protease Hydrolysis. Protein Sci. 2017, 26, 880–890. [Google Scholar] [CrossRef] [PubMed]
- Rawlings, N.D.; Barrett, A.J.; Thomas, P.D.; Huang, X.; Bateman, A.; Finn, R.D. The MEROPS Database of Proteolytic Enzymes, Their Substrates and Inhibitors in 2017 and a Comparison with Peptidases in the PANTHER Database. Nucleic Acids Res. 2018, 46, D624–D632. [Google Scholar] [CrossRef] [PubMed]
- Lévy, R.; Thanh, N.T.K.; Doty, R.C.; Hussain, I.; Nichols, R.J.; Schiffrin, D.J.; Brust, M.; Fernig, D.G. Rational and Combinatorial Design of Peptide Capping Ligands for Gold Nanoparticles. J. Am. Chem. Soc. 2004, 126, 10076–10084. [Google Scholar] [CrossRef]
- Jia, Y.; Yan, X.; Guo, X.; Zhou, G.; Liu, P.; Li, Z. One Step Preparation of Peptide-Coated Gold Nanoparticles with Tunable Size. Materials 2019, 12, 2107. [Google Scholar] [CrossRef]
- Busch, R.; Strang, G.; Howland, K.; Rothbard, J.B. Degenerate Binding of Immunogenic Peptides to HLA-DR Proteins on B Cell Surfaces. Int. Immunol. 1990, 2, 443–451. [Google Scholar] [CrossRef]
- Greenshields-Watson, A.; Attaf, M.; MacLachlan, B.J.; Whalley, T.; Rius, C.; Wall, A.; Lloyd, A.; Hughes, H.; Strange, K.E.; Mason, G.H.; et al. CD4+ T Cells Recognize Conserved Influenza A Epitopes through Shared Patterns of V-Gene Usage and Complementary Biochemical Features. Cell Rep. 2020, 32, 107885. [Google Scholar] [CrossRef]
- Gonzalez-Galarza, F.F.; McCabe, A.; Santos, E.J.M.D.; Jones, J.; Takeshita, L.; Ortega-Rivera, N.D.; Cid-Pavon, G.M.D.; Ramsbottom, K.; Ghattaoraya, G.; Alfirevic, A.; et al. Allele Frequency Net Database (AFND) 2020 Update: Gold-Standard Data Classification, Open Access Genotype Data and New Query Tools. Nucleic Acids Res. 2020, 48, D783–D788. [Google Scholar] [CrossRef] [PubMed]
- Choudhury, A.; Kumar, P.; Nafidi, H.-A.; Almaary, K.S.; Wondmie, G.F.; Kumar, A.; Bourhia, M. Immunoinformatics Approaches in Developing a Novel Multi-Epitope Chimeric Vaccine Protective against Saprolegnia Parasitica. Sci. Rep. 2024, 14, 2260. [Google Scholar] [CrossRef] [PubMed]
- Ayyagari, V.S.; Venkateswarulu, T.C.; Abraham, P.K.; Srirama, K. Design of a Multi-Epitope-Based Vaccine Targeting M-Protein of SARS-CoV2: An Immunoinformatics Approach. J. Biomol. Struct. Dyn. 2022, 40, 1–15. [Google Scholar] [CrossRef] [PubMed]
- Gu, Y.; Sun, X.; Li, B.; Huang, J.; Zhan, B.; Zhu, X. Vaccination with a Paramyosin-Based Multi-Epitope Vaccine Elicits Significant Protective Immunity against Trichinella Spiralis Infection in Mice. Front. Microbiol. 2017, 8, 1475. [Google Scholar] [CrossRef]
- Livingston, B.; Crimi, C.; Newman, M.; Higashimoto, Y.; Appella, E.; Sidney, J.; Sette, A. A Rational Strategy to Design Multiepitope Immunogens Based on Multiple Th Lymphocyte Epitopes1. J. Immunol. 2002, 168, 5499–5506. [Google Scholar] [CrossRef] [PubMed]
- Mishra, A.; Lai, G.H.; Schmidt, N.W.; Sun, V.Z.; Rodriguez, A.R.; Tong, R.; Tang, L.; Cheng, J.; Deming, T.J.; Kamei, D.T.; et al. Translocation of HIV TAT Peptide and Analogues Induced by Multiplexed Membrane and Cytoskeletal Interactions. Proc. Natl. Acad. Sci. USA 2011, 108, 16883–16888. [Google Scholar] [CrossRef]
- Lalmanach, G.; Saidi, A.; Bigot, P.; Chazeirat, T.; Lecaille, F.; Wartenberg, M. Regulation of the Proteolytic Activity of Cysteine Cathepsins by Oxidants. Int. J. Mol. Sci. 2020, 21, 1944. [Google Scholar] [CrossRef] [PubMed]
- Speshock, J.L.; Braydich-Stolle, L.K.; Szymanski, E.R.; Hussain, S.M. Silver and Gold Nanoparticles Alter Cathepsin Activity In Vitro. Nanoscale Res. Lett. 2010, 6, 17. [Google Scholar] [CrossRef]
- Voronina, M.V.; Frolova, A.S.; Kolesova, E.P.; Kuldyushev, N.A.; Parodi, A.; Zamyatnin, A.A. The Intricate Balance between Life and Death: ROS, Cathepsins, and Their Interplay in Cell Death and Autophagy. Int. J. Mol. Sci. 2024, 25, 4087. [Google Scholar] [CrossRef]
- Reiners, J.J., Jr.; Caruso, J.A.; Mathieu, P.; Chelladurai, B.; Yin, X.-M.; Kessel, D. Release of Cytochrome c and Activation of Pro-Caspase-9 Following Lysosomal Photodamage Involves Bid Cleavage. Cell Death Differ. 2002, 9, 934–944. [Google Scholar] [CrossRef] [PubMed]
- Meng, J.; Liu, Y.; Xie, Z.; Qing, H.; Lei, P.; Ni, J. Nucleus Distribution of Cathepsin B in Senescent Microglia Promotes Brain Aging through Degradation of Sirtuins. Neurobiol. Aging 2020, 96, 255–266. [Google Scholar] [CrossRef] [PubMed]
- Frolova, A.S.; Tikhomirova, N.K.; Kireev, I.I.; Zernii, E.Y.u.; Parodi, A.; Ivanov, K.I.; Zamyatnin, A.A. Expression, Intracellular Localization, and Maturation of Cysteine Cathepsins in Renal Embryonic and Cancer Cell Lines. Biochem. Mosc. 2023, 88, 1034–1044. [Google Scholar] [CrossRef]
- Lagadic-Gossmann, D.; Huc, L.; Lecureur, V. Alterations of Intracellular pH Homeostasis in Apoptosis: Origins and Roles. Cell Death Differ. 2004, 11, 953–961. [Google Scholar] [CrossRef]
- Dey, A.K.; Gonon, A.; Pécheur, E.-I.; Pezet, M.; Villiers, C.; Marche, P.N. Impact of Gold Nanoparticles on the Functions of Macrophages and Dendritic Cells. Cells 2021, 10, 96. [Google Scholar] [CrossRef] [PubMed]
- Hussain, S.; Vanoirbeek, J.A.J.; Hoet, P.H.M. Interactions of Nanomaterials with the Immune System. WIREs Nanomed. Nanobiotechnol. 2012, 4, 169–183. [Google Scholar] [CrossRef] [PubMed]
- Xia, Q.; Huang, J.; Feng, Q.; Chen, X.; Liu, X.; Li, X.; Zhang, T.; Xiao, S.; Li, H.; Zhong, Z.; et al. Size- and Cell Type-Dependent Cellular Uptake, Cytotoxicity and in Vivo Distribution of Gold Nanoparticles. Int. J. Nanomed. 2019, 14, 6957. [Google Scholar] [CrossRef] [PubMed]
- Fratoddi, I.; Venditti, I.; Cametti, C.; Russo, M.V. How Toxic Are Gold Nanoparticles? The State-of-the-Art. Nano Res. 2015, 8, 1771–1799. [Google Scholar] [CrossRef]
- Ye, L.; Li, P.; Wang, M.; Wu, F.; Han, S.; Ma, L. Profiling of Early Immune Responses to Vaccination Using THP-1-Derived Dendritic Cells. Int. J. Mol. Sci. 2024, 25, 5509. [Google Scholar] [CrossRef]
- Yuan, D.; He, H.; Wu, Y.; Fan, J.; Cao, Y. Physiologically Based Pharmacokinetic Modeling of Nanoparticles. J. Pharm. Sci. 2019, 108, 58–72. [Google Scholar] [CrossRef]
- Sani, A.; Cao, C.; Cui, D. Toxicity of Gold Nanoparticles (AuNPs): A Review. Biochem. Biophys. Rep. 2021, 26, 100991. [Google Scholar] [CrossRef] [PubMed]
- Gheibi Hayat, S.M.; Darroudi, M. Nanovaccine: A Novel Approach in Immunization. J. Cell. Physiol. 2019, 234, 12530–12536. [Google Scholar] [CrossRef] [PubMed]
- Wang, S.-H.; Lee, C.-W.; Chiou, A.; Wei, P.-K. Size-Dependent Endocytosis of Gold Nanoparticles Studied by Three-Dimensional Mapping of Plasmonic Scattering Images. J. Nanobiotechnol. 2010, 8, 33. [Google Scholar] [CrossRef]
- Hauck, T.S.; Ghazani, A.A.; Chan, W.C.W. Assessing the Effect of Surface Chemistry on Gold Nanorod Uptake, Toxicity, and Gene Expression in Mammalian Cells. Small 2008, 4, 153–159. [Google Scholar] [CrossRef]
- Sun, L.; Liu, D.; Wang, Z. Functional Gold Nanoparticle-Peptide Complexes as Cell-Targeting Agents. Langmuir 2008, 24, 10293–10297. [Google Scholar] [CrossRef]
- Moglianetti, M.; Ponomarev, E.; Szybowski, M.; Stellacci, F.; Reguera, J. Co-Precipitation of Oppositely Charged Nanoparticles: The Case of Mixed Ligand Nanoparticles. J. Phys. D Appl. Phys. 2015, 48, 434001. [Google Scholar] [CrossRef]
- Fujita, Y.; Taguchi, H. Chapter Eight–Nanoparticle-Based Peptide Vaccines. In Micro and Nanotechnology in Vaccine Development; Micro and Nano Technologies, Skwarczynski, M., Toth, I., Eds.; William Andrew Publishing: Norwich, NY, USA, 2017; pp. 149–170. ISBN 978-0-323-39981-4. [Google Scholar]
- Behmard, E.; Soleymani, B.; Najafi, A.; Barzegari, E. Immunoinformatic Design of a COVID-19 Subunit Vaccine Using Entire Structural Immunogenic Epitopes of SARS-CoV-2. Sci. Rep. 2020, 10, 20864. [Google Scholar] [CrossRef] [PubMed]
- Jiang, F.; Han, Y.; Liu, Y.; Xue, Y.; Cheng, P.; Xiao, L.; Gong, W. A Comprehensive Approach to Developing a Multi-Epitope Vaccine against Mycobacterium Tuberculosis: From in Silico Design to in Vitro Immunization Evaluation. Front. Immunol. 2023, 14, 1280299. [Google Scholar] [CrossRef] [PubMed]
- Oyarzún, P.; Ellis, J.J.; Bodén, M.; Kobe, B. PREDIVAC: CD4+ T-Cell Epitope Prediction for Vaccine Design That Covers 95% of HLA Class II DR Protein Diversity. BMC Bioinform. 2013, 14, 52. [Google Scholar] [CrossRef]
- Alkhattabi, N.A.; Hussein, S.A.; Tarbiah, N.I.; Alzahri, R.Y.; Khalifa, R. Thymoquinone Effect on Monocyte-Derived Macrophages, Cell-Surface Molecule Expression, and Phagocytosis. Nutrients 2022, 14, 5240. [Google Scholar] [CrossRef] [PubMed]
- Fatima, F.; Bajpai, P.; Pathak, N.; Singh, S.; Priya, S.; Verma, S.R. Antimicrobial and Immunomodulatory Efficacy of Extracellularly Synthesized Silver and Gold Nanoparticles by a Novel Phosphate Solubilizing Fungus Bipolaris Tetramera. BMC Microbiol. 2015, 15, 52. [Google Scholar] [CrossRef] [PubMed]
- Banerjee, K.; Ravishankar Rai, V.; Umashankar, M. Effect of Peptide-Conjugated Nanoparticles on Cell Lines. Prog. Biomater. 2019, 8, 11–21. [Google Scholar] [CrossRef]
- Nguyen, N.H.A.; Falagan-Lotsch, P. Mechanistic Insights into the Biological Effects of Engineered Nanomaterials: A Focus on Gold Nanoparticles. Int. J. Mol. Sci. 2023, 24, 4109. [Google Scholar] [CrossRef]
- Ozcicek, I.; Aysit, N.; Cakici, C.; Aydeger, A. The Effects of Surface Functionality and Size of Gold Nanoparticles on Neuronal Toxicity, Apoptosis, ROS Production and Cellular/Suborgan Biodistribution. Mater. Sci. Eng. C 2021, 128, 112308. [Google Scholar] [CrossRef]
- Feng, Y.; Li, X.; Ji, D.; Tian, J.; Peng, Q.; Shen, Y.; Xiao, Y. Functionalised Penetrating Peptide-Chondroitin Sulphate-gold Nanoparticles: Synthesis, Characterization, and Applications as an Anti-Alzheimer’s Disease Drug. Int. J. Biol. Macromol. 2023, 230, 123125. [Google Scholar] [CrossRef] [PubMed]
- Ahwazi, R.P.; Kiani, M.; Dinarvand, M.; Assali, A.; Tekie, F.S.M.; Dinarvand, R.; Atyabi, F. Immobilization of HIV-1 TAT Peptide on Gold Nanoparticles: A Feasible Approach for siRNA Delivery. J. Cell Physiol. 2020, 235, 2049–2059. [Google Scholar] [CrossRef] [PubMed]
- Hymel, H.C.; Rahnama, A.; Sanchez, O.M.; Liu, D.; Gauthier, T.J.; Melvin, A.T. How Cargo Identity Alters the Uptake of Cell-Penetrating Peptide (CPP)/Cargo Complexes: A Study on the Effect of Net Cargo Charge and Length. Cells 2022, 11, 1195. [Google Scholar] [CrossRef] [PubMed]
- Saar, K.; Lindgren, M.; Hansen, M.; Eiríksdóttir, E.; Jiang, Y.; Rosenthal-Aizman, K.; Sassian, M.; Langel, U. Cell-Penetrating Peptides: A Comparative Membrane Toxicity Study. Anal. Biochem. 2005, 345, 55–65. [Google Scholar] [CrossRef]
- Wang, Y.; Lin, H.; Lin, S.; Qu, J.; Xiao, J.; Huang, Y.; Xiao, Y.; Fu, X.; Yang, Y.; Li, X. Cell-Penetrating Peptide TAT-Mediated Delivery of Acidic FGF to Retina and Protection against Ischemia–Reperfusion Injury in Rats. J. Cell Mol. Med. 2010, 14, 1998–2005. [Google Scholar] [CrossRef] [PubMed]
- Jones, S.W.; Christison, R.; Bundell, K.; Voyce, C.J.; Brockbank, S.M.V.; Newham, P.; Lindsay, M.A. Characterisation of Cell-Penetrating Peptide-Mediated Peptide Delivery. Br. J. Pharmacol. 2005, 145, 1093–1102. [Google Scholar] [CrossRef] [PubMed]
- Tatur, S.; Maccarini, M.; Barker, R.; Nelson, A.; Fragneto, G. Effect of Functionalized Gold Nanoparticles on Floating Lipid Bilayers. Langmuir 2013, 29, 6606–6614. [Google Scholar] [CrossRef] [PubMed]
- Xing, X.; Ma, W.; Zhao, X.; Wang, J.; Yao, L.; Jiang, X.; Wu, Z. Interaction between Surface Charge-Modified Gold Nanoparticles and Phospholipid Membranes. Langmuir 2018, 34, 12583–12589. [Google Scholar] [CrossRef] [PubMed]
- Madl, A.K.; Plummer, L.E.; Carosino, C.; Pinkerton, K.E. Nanoparticles, Lung Injury, and the Role of Oxidant Stress. Annu. Rev. Physiol 2014, 76, 447–465. [Google Scholar] [CrossRef]
- Gold Nanoparticles Induced Apoptosis via Oxidative Stress and Mitochondrial Dysfunctions in MCF-7 Breast Cancer Cells—Kowsalya—2021—Applied Organometallic Chemistry—Wiley Online Library. Available online: https://onlinelibrary.wiley.com/doi/abs/10.1002/aoc.6071 (accessed on 8 December 2024).
- Schaeublin, N.M.; Braydich-Stolle, L.K.; Schrand, A.M.; Miller, J.M.; Hutchison, J.; Schlager, J.J.; Hussain, S.M. Surface Charge of Gold Nanoparticles Mediates Mechanism of Toxicity. Nanoscale 2011, 3, 410–420. [Google Scholar] [CrossRef]
- Ouyang, L.; Shaik, R.; Xu, R.; Zhang, G.; Zhe, J. Mapping Surface Charge Distribution of Single-Cell via Charged Nanoparticle. Cells 2021, 10, 1519. [Google Scholar] [CrossRef] [PubMed]
- Doane, T.L.; Chuang, C.-H.; Hill, R.J.; Burda, C. Nanoparticle ζ -Potentials. Acc. Chem. Res. 2012, 45, 317–326. [Google Scholar] [CrossRef] [PubMed]
- Bhattacharjee, S. DLS and Zeta Potential—What They Are and What They Are Not? J. Control. Release 2016, 235, 337–351. [Google Scholar] [CrossRef] [PubMed]
- Cho, W.-S.; Thielbeer, F.; Duffin, R.; Johansson, E.M.V.; Megson, I.L.; MacNee, W.; Bradley, M.; Donaldson, K. Surface Functionalization Affects the Zeta Potential, Coronal Stability and Membranolytic Activity of Polymeric Nanoparticles. Nanotoxicology 2014, 8, 202–211. [Google Scholar] [CrossRef]
- Weiss, M.; Fan, J.; Claudel, M.; Sonntag, T.; Didier, P.; Ronzani, C.; Lebeau, L.; Pons, F. Density of Surface Charge Is a More Predictive Factor of the Toxicity of Cationic Carbon Nanoparticles than Zeta Potential. J. Nanobiotechnol. 2021, 19, 5. [Google Scholar] [CrossRef] [PubMed]









| Peptide | Sequence |
|---|---|
| P1 | CALNNKKPKYVKQNTLKLAT |
| P2 | CALNNKKPKYVKQNTLKLATRKKRQRRR |
| P3 | CALNNGPGPGPKYVKQNTLKLAT |
| P4 | CALNNGPGPGPKYVKQNTLKLATRKKRQRRR |
| Element | Description |
| CALNN | Nanoparticle anchoring region |
| PKYVKQNTLKLAT | Universal CD4+ T-cell epitope from haemagglutinin of influenza A virus |
| KK | Proteolytic motif for cathepsin B |
| GPGPG | Epitope spacer that favors immune processing |
| RKKRQRRR | Cell-penetrating peptide derived from the transactivator of transcription (TAT) of HIV |
| Peptide 1 Cleavage | Peptide 2 Cleavage | Peptide 3 Cleavage | Peptide 4 Cleavage |
|---|---|---|---|
| CALNNKKPKYVKQNT | YVKQNTLKLATRKKRQRRR | CALNNGPGPGPKYVKQNT | GPGPGPKYVKQNTLKLATRKKRQRRR |
| KKPKYVKQNTLKLAT | CALNNKKPKYVKQNTLK | GPGPGPKYVKQNTLKLAT | CALNNGPGPGPKYVKQNTLK |
| YVKQNTLKLAT | CALNNKKPKYVKQNT | PGPKYVKQNTLKLAT | CALNNGPGPGPKYVKQNT |
| CALNNKKPK | LKLATRKKRQRRR | CALNNGPG | LKLATRKKRQRRR |
| CALNN | LATRKKRQRRR | CALNN | LATRKKRQRRR |
| LKLAT | CALNNKKPK | LKLAT | CALNN |
Disclaimer/Publisher’s Note: The statements, opinions and data contained in all publications are solely those of the individual author(s) and contributor(s) and not of MDPI and/or the editor(s). MDPI and/or the editor(s) disclaim responsibility for any injury to people or property resulting from any ideas, methods, instructions or products referred to in the content. |
© 2025 by the authors. Licensee MDPI, Basel, Switzerland. This article is an open access article distributed under the terms and conditions of the Creative Commons Attribution (CC BY) license (https://creativecommons.org/licenses/by/4.0/).
Share and Cite
Zúñiga, E.; Contreras-Trigo, B.; Buchert, J.; Sáez-Ahumada, F.; Hernández, L.; Fica-León, V.; Nova-Lamperti, E.; Kobe, B.; Guzmán, F.; Diaz-García, V.; et al. Gold Nanoparticles as a Platform for Delivery of Immunogenic Peptides to THP-1 Derived Macrophages: Insights into Nanotoxicity. Vaccines 2025, 13, 119. https://doi.org/10.3390/vaccines13020119
Zúñiga E, Contreras-Trigo B, Buchert J, Sáez-Ahumada F, Hernández L, Fica-León V, Nova-Lamperti E, Kobe B, Guzmán F, Diaz-García V, et al. Gold Nanoparticles as a Platform for Delivery of Immunogenic Peptides to THP-1 Derived Macrophages: Insights into Nanotoxicity. Vaccines. 2025; 13(2):119. https://doi.org/10.3390/vaccines13020119
Chicago/Turabian StyleZúñiga, Eduardo, Braulio Contreras-Trigo, Jorge Buchert, Fabián Sáez-Ahumada, Leonardo Hernández, Víctor Fica-León, Estefania Nova-Lamperti, Bostjan Kobe, Fanny Guzmán, Víctor Diaz-García, and et al. 2025. "Gold Nanoparticles as a Platform for Delivery of Immunogenic Peptides to THP-1 Derived Macrophages: Insights into Nanotoxicity" Vaccines 13, no. 2: 119. https://doi.org/10.3390/vaccines13020119
APA StyleZúñiga, E., Contreras-Trigo, B., Buchert, J., Sáez-Ahumada, F., Hernández, L., Fica-León, V., Nova-Lamperti, E., Kobe, B., Guzmán, F., Diaz-García, V., Guzmán-Gutiérrez, E., & Oyarzún, P. (2025). Gold Nanoparticles as a Platform for Delivery of Immunogenic Peptides to THP-1 Derived Macrophages: Insights into Nanotoxicity. Vaccines, 13(2), 119. https://doi.org/10.3390/vaccines13020119

