Anti-Tumor Immunity to Patient-Derived Breast Cancer Cells by Vaccination with Interferon-Alpha-Conditioned Dendritic Cells (IFN-DC)
Abstract
1. Introduction
2. Materials and Methods
2.1. Patients and Samples
2.2. Statistical Analysis
2.3. Cell Lines
2.4. Cell Preparation
2.5. Isolation of Patient-Derived BC Organoids (PDBCOs) from Primary Tumors
2.6. Isolation of Patient-Derived Metastatic (PDM) Cells from Ascitic Fluid or Pleural Effusion
2.7. Confocal Laser Scanning Microscopy (CLSM)
2.8. Flow Cytometry
2.9. Immunohistochemistry
2.10. Lysate Tumor Cell and PBL/DC Cocultures
2.11. Therapeutic Vaccination of Tumor-Bearing Hu-PBL-NSG Mice
2.12. Cytokine Assay
2.13. Cytotoxicity Assay
3. Results
3.1. In Vitro Induction of Immune Responses to MCF-7 Breast Tumor Cells
3.2. In Vivo Efficacy of Therapeutic Vaccination with IFN-DC Loaded with HOCl-Oxidized Tumor Cell Lysate
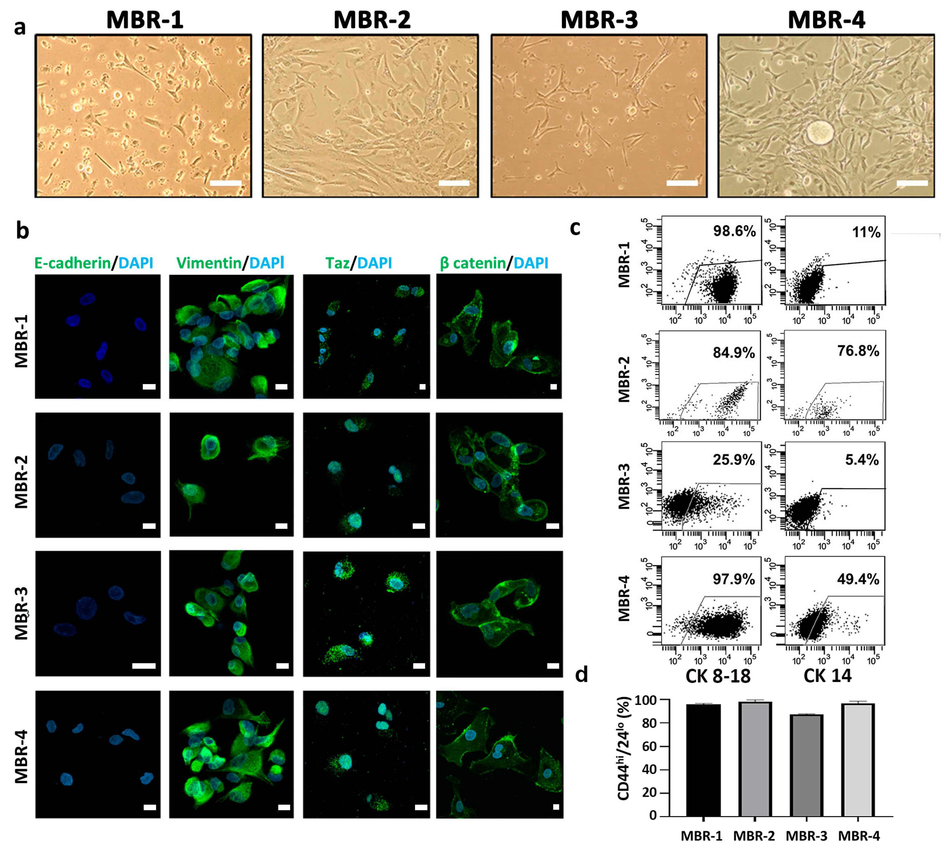
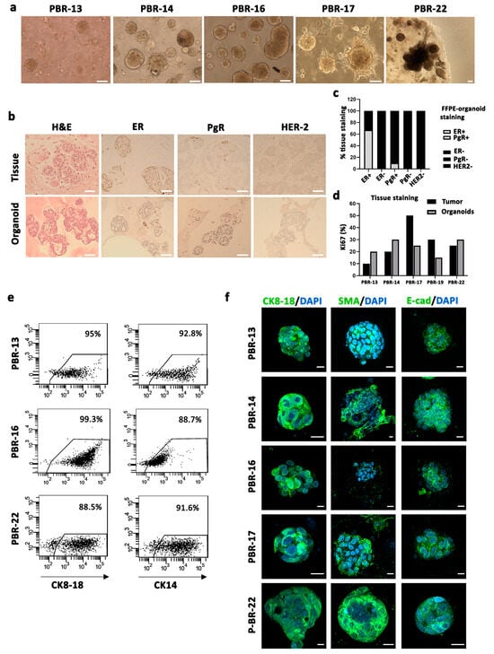
3.3. Patient-Specific BC Organoids Allow an Efficient Expansion of BC Cells and a Faithful Reconstruction of Parental Tumors Maintaining Antigenic Profiles
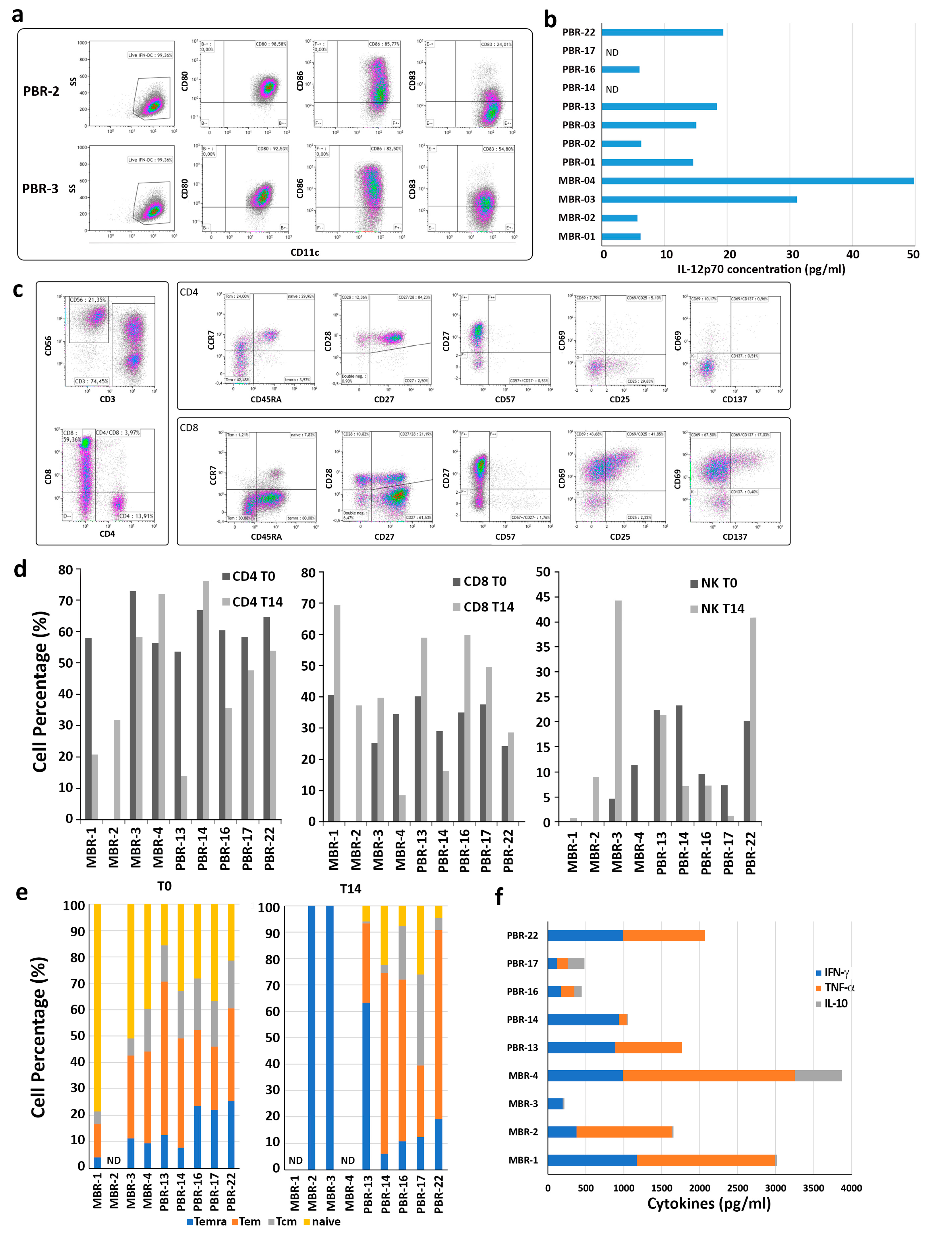
3.4. In Vitro Evaluation of the IFN-DC-Based Vaccine in a Selected Group of Breast Cancer Patients
4. Discussion
5. Conclusions
Supplementary Materials
Author Contributions
Funding
Institutional Review Board Statement
Informed Consent Statement
Data Availability Statement
Acknowledgments
Conflicts of Interest
References
- Sung, H.; Ferlay, J.; Siegel, R.L.; Laversanne, M.; Soerjomataram, I.; Jemal, A.; Bray, F. Global Cancer Statistics 2020: GLOBOCAN Estimates of Incidence and Mortality Worldwide for 36 Cancers in 185 Countries. CA. Cancer J. Clin. 2021, 71, 209–249. [Google Scholar] [CrossRef]
- Moo, T.A.; Sanford, R.; Dang, C.; Morrow, M. Overview of Breast Cancer Therapy. PET Clin. 2018, 13, 339–354. [Google Scholar] [PubMed]
- Yang, J.; Ju, J.; Guo, L.; Ji, B.; Shi, S.; Yang, Z.; Gao, S.; Yuan, X.; Tian, G.; Liang, Y.; et al. Prediction of HER2-positive breast cancer recurrence and metastasis risk from histopathological images and clinical information via multimodal deep learning. Comput. Struct. Biotechnol. J. 2022, 20, 333–342. [Google Scholar] [CrossRef] [PubMed]
- Locy, H.; Verhulst, S.; Cools, W.; Waelput, W.; Brock, S.; Cras, L.; Schiettecatte, A.; Jonckheere, J.; van Grunsven, L.A.; Vanhoeij, M.; et al. Assessing Tumor-Infiltrating Lymphocytes in Breast Cancer: A Proposal for Combining Immunohistochemistry and Gene Expression Analysis to Refine Scoring. Front. Immunol. 2022, 13, 794175. [Google Scholar] [CrossRef]
- Garaud, S.; Buisseret, L.; Solinas, C.; Gu-Trantien, C.; De Wind, A.; Van Den Eynden, G.; Naveaux, C.; Lodewyckx, J.N.; Boisson, A.; Duvillier, H.; et al. Tumor-infiltrating B cells signal functional humoral immune responses in breast cancer. JCI Insight 2019, 4, e129641. [Google Scholar] [CrossRef]
- Lee, K.H.; Kim, E.Y.; Yun, J.S.; Park, Y.L.; Do, S.I.; Chae, S.W.; Park, C.H. The prognostic and predictive value of tumor-infiltrating lymphocytes and hematologic parameters in patients with breast cancer. BMC Cancer 2018, 18, 938. [Google Scholar] [CrossRef]
- Morales, M.A.G.; Rodríguez, R.B.; Cruz, J.R.S.; Teran, L.M. Overview of new treatments with immunotherapy for breast cancer and a proposal of a combination therapy. Molecules 2020, 25, 5686. [Google Scholar] [CrossRef] [PubMed]
- Sivaganesh, V.; Promi, N.; Maher, S.; Peethambaran, B. Emerging immunotherapies against novel molecular targets in breast cancer. Int. J. Mol. Sci. 2021, 22, 2433. [Google Scholar] [CrossRef]
- Li, X.; Bu, X. Progress in vaccine therapies for breast cancer. In Advances in Experimental Medicine and Biology; Springer: New York, NY, USA, 2017; Volume 1026, pp. 315–330. [Google Scholar]
- Prokopowicz, Z.M.; Arce, F.; Biedron, R.; Chiang, C.L.-L.; Ciszek, M.; Katz, D.R.; Nowakowska, M.; Zapotoczny, S.; Marcinkiewicz, J.; Chain, B.M. Hypochlorous Acid: A Natural Adjuvant That Facilitates Antigen Processing, Cross-Priming, and the Induction of Adaptive Immunity. J. Immunol. 2010, 184, 824–835. [Google Scholar] [CrossRef]
- Santini, S.M.; Lapenta, C.; Logozzi, M.; Parlato, S.; Spada, M.; Di Pucchio, T.; Belardelli, F. Type I interferon as a powerful adjuvant for monocyte-derived dendritic cell development and activity in vitro and in Hu-PBL-SCID mice. J. Exp. Med. 2000, 191, 1777–1788. [Google Scholar] [CrossRef]
- Lapenta, C.; Gabriele, L.; Santini, S.M. IFN-alpha-mediated differentiation of dendritic cells for cancer immunotherapy: Advances and perspectives. Vaccines 2020, 8, 617. [Google Scholar] [CrossRef] [PubMed]
- Lapenta, C.; Santini, S.M.; Spada, M.; Donati, S.; Urbani, F.; Accapezzato, D.; Franceschini, D.; Andreotti, M.; Barnaba, V.; Belardelli, F. IFN-alpha-conditioned dendritic cells are highly efficient in inducing cross-priming CD8(+) T cells against exogenous viral antigens. Eur. J. Immunol. 2006, 36, 2046–2060. [Google Scholar] [CrossRef] [PubMed]
- Bartucci, M.; Dattilo, R.; Moriconi, C.; Pagliuca, A.; Mottolese, M.; Federici, G.; Di Benedetto, A.; Todaro, M.; Stassi, G.; Sperati, F.; et al. TAZ is required for metastatic activity and chemoresistance of breast cancer stem cells. Oncogene 2015, 34, 681–690. [Google Scholar] [CrossRef]
- Sachs, N.; de Ligt, J.; Kopper, O.; Gogola, E.; Bounova, G.; Weeber, F.; Balgobind, A.V.; Wind, K.; Gracanin, A.; Begthel, H.; et al. A Living Biobank of Breast Cancer Organoids Captures Disease Heterogeneity. Cell 2018, 172, 373–386.e10. [Google Scholar] [CrossRef] [PubMed]
- Tandon, N.; Thakkar, K.; LaGory, E.; Liu, Y.; Giaccia, A. Generation of Stable Expression Mammalian Cell Lines Using Lentivirus. Bio-Protoc. 2018, 8, e3073. [Google Scholar] [CrossRef]
- Lapenta, C.; Donati, S.; Spadaro, F.; Castaldo, P.; Belardelli, F.; Cox, M.C.; Santini, S.M. NK Cell Activation in the Antitumor Response Induced by IFN-α Dendritic Cells Loaded with Apoptotic Cells from Follicular Lymphoma Patients. J. Immunol. 2016, 197, 795–806. [Google Scholar] [CrossRef]
- Riedl, A.; Schlederer, M.; Pudelko, K.; Stadler, M.; Walter, S.; Unterleuthner, D.; Unger, C.; Kramer, N.; Hengstschläger, M.; Kenner, L.; et al. Comparison of cancer cells in 2D vs 3D culture reveals differences in AKT-mTOR-S6K signaling and drug responses. J. Cell Sci. 2017, 130, 203–218. [Google Scholar] [CrossRef]
- Dai, X.; Cheng, H.; Bai, Z.; Li, J. Breast cancer cell line classification and Its relevance with breast tumor subtyping. J. Cancer 2017, 8, 3131–3141. [Google Scholar]
- Grimm, S.L.; Hartig, S.M.; Edwards, D.P. Progesterone Receptor Signaling Mechanisms. J. Mol. Biol. 2016, 428, 3831–3849. [Google Scholar]
- Zattarin, E.; Leporati, R.; Ligorio, F.; Lobefaro, R.; Vingiani, A.; Pruneri, G.; Vernieri, C. Hormone Receptor Loss in Breast Cancer: Molecular Mechanisms, Clinical Settings, and Therapeutic Implications. Cells 2020, 9, 2644. [Google Scholar] [CrossRef]
- Cartaxo, A.L.; Estrada, M.F.; Domenici, G.; Roque, R.; Silva, F.; Gualda, E.J.; Loza-Alvarez, P.; Sflomos, G.; Brisken, C.; Alves, P.M.; et al. A novel culture method that sustains ERα signaling in human breast cancer tissue microstructures. J. Exp. Clin. Cancer Res. 2020, 39, 161. [Google Scholar] [CrossRef] [PubMed]
- Ponti, D.; Costa, A.; Zaffaroni, N.; Pratesi, G.; Petrangolini, G.; Coradini, D.; Pilotti, S.; Pierotti, M.A.; Daidone, M.G. Isolation and in vitro propagation of tumorigenic breast cancer cells with stem/progenitor cell properties. Cancer Res. 2005, 65, 5506–5511. [Google Scholar] [CrossRef]
- Cordenonsi, M.; Zanconato, F.; Azzolin, L.; Forcato, M.; Rosato, A.; Frasson, C.; Inui, M.; Montagner, M.; Parenti, A.R.; Poletti, A.; et al. The hippo transducer TAZ confers cancer stem cell-related traits on breast cancer cells. Cell 2011, 147, 759–772. [Google Scholar] [CrossRef] [PubMed]
- Gilles, C.; Polette, M.; Zahm, J.M.; Tournier, J.M.; Volders, L.; Foidart, J.M.; Birembaut, P. Vimentin contributes to human mammary epithelial cell migration. J. Cell Sci. 1999, 112, 4615–4625. [Google Scholar] [CrossRef]
- Gilles, C.; Polette, M.; Mestdagt, M.; Nawrocki-Raby, B.; Ruggeri, P.; Birembaut, P.; Foidart, J.M. Transactivation of vimentin by β-catenin in human breast cancer cells. Cancer Res. 2003, 63, 2658–2664. [Google Scholar] [CrossRef] [PubMed]
- Péchoux, C.; Gudjonsson, T.; Rønnov-Jessen, L.; Bissell, M.J.; Petersen, O.W. Human mammary luminal epithelial cells contain progenitors to myoepithelial cells. Dev. Biol. 1999, 206, 88–99. [Google Scholar] [CrossRef]
- Böcker, W.; Moll, R.; Poremba, C.; Holland, R.; Van Diest, P.J.; Dervan, P.; Bürger, H.; Wai, D.; Diallo, R.I.; Brandt, B.; et al. Common adult stem cells in the human breast give rise to glandular and myoepithelial cell lineages: A new cell biological concept. Lab. Investig. 2002, 82, 737–745. [Google Scholar] [CrossRef] [PubMed]
- Kakarala, M.; Wicha, M.S. Implications of the cancer stem-cell hypothesis for breast cancer prevention and therapy. J. Clin. Oncol. 2008, 26, 2813–2820. [Google Scholar]
- Sarrió, D.; Rodriguez-Pinilla, S.M.; Hardisson, D.; Cano, A.; Moreno-Bueno, G.; Palacios, J. Epithelial-mesenchymal transition in breast cancer relates to the basal-like phenotype. Cancer Res. 2008, 68, 989–997. [Google Scholar] [CrossRef]
- Artibani, M.; Sims, A.H.; Slight, J.; Aitken, S.; Thornburn, A.; Muir, M.; Brunton, V.G.; Del-Pozo, J.; Morrison, L.R.; Katz, E.; et al. WT1 expression in breast cancer disrupts the epithelial/mesenchymal balance of tumour cells and correlates with the metabolic response to docetaxel. Sci. Rep. 2017, 7, 45255. [Google Scholar] [CrossRef]
- Ahn, H.K.; Sim, S.H.; Suh, K.J.; Kim, M.H.; Jeong, J.H.; Kim, J.Y.; Lee, D.W.; Ahn, J.H.; Chae, H.; Lee, K.H.; et al. Response Rate and Safety of a Neoadjuvant Pertuzumab, Atezolizumab, Docetaxel, and Trastuzumab Regimen for Patients with ERBB2-Positive Stage II/III Breast Cancer: The Neo-PATH Phase 2 Nonrandomized Clinical Trial. JAMA Oncol. 2022, 8, 1271–1277. [Google Scholar] [CrossRef] [PubMed]
- Waks, A.G.; Keenan, T.E.; Li, T.; Tayob, N.; Wulf, G.M.; Richardson, E.T.; Attaya, V.; Anderson, L.; Mittendorf, E.A.; Overmoyer, B.; et al. Phase Ib study of pembrolizumab in combination with trastuzumab emtansine for metastatic HER2-positive breast cancer. J. Immunother. Cancer 2022, 10, e005119. [Google Scholar] [CrossRef] [PubMed]
- Santisteban, M.; Solans, B.P.; Hato, L.; Urrizola, A.; Mejías, L.D.; Salgado, E.; Sánchez-Bayona, R.; Toledo, E.; Rodríguez-Spiteri, N.; Olartecoechea, B.; et al. Final results regarding the addition of dendritic cell vaccines to neoadjuvant chemotherapy in early HER2-negative breast cancer patients: Clinical and translational analysis. Ther. Adv. Med. Oncol. 2021, 13, 17588359211064653. [Google Scholar] [CrossRef] [PubMed]
- Solans, B.P.; López-Díaz de Cerio, A.; Elizalde, A.; Pina, L.J.; Inogés, S.; Espinós, J.; Salgado, E.; Mejías, L.D.; Trocóniz, I.F.; Santisteban, M. Assessing the impact of the addition of dendritic cell vaccination to neoadjuvant chemotherapy in breast cancer patients: A model-based characterization approach. Br. J. Clin. Pharmacol. 2019, 85, 1670–1683. [Google Scholar] [CrossRef] [PubMed]
- Maeng, H.M.; Moore, B.N.; Bagheri, H.; Steinberg, S.M.; Inglefield, J.; Dunham, K.; Wei, W.Z.; Morris, J.C.; Terabe, M.; England, L.C.; et al. Phase I Clinical Trial of an Autologous Dendritic Cell Vaccine Against HER2 Shows Safety and Preliminary Clinical Efficacy. Front. Oncol. 2021, 11, 789078. [Google Scholar] [CrossRef]
- Lowenfeld, L.; Mick, R.; Datta, J.; Xu, S.; Fitzpatrick, E.; Fisher, C.S.; Fox, K.R.; Demichele, A.; Zhang, P.J.; Weinstein, S.P.; et al. Dendritic cell vaccination enhances immune responses and induces regression of HER2pos DCIS independent of route: Results of randomized selection design trial. Clin. Cancer Res. 2017, 23, 2961–2971. [Google Scholar] [CrossRef]
- Bergh, J.; Hall, P.; Östman, A.; Toftgård, R. Breast cancer biology and the future of tailored therapies. J. Intern. Med. 2013, 274, 102–104. [Google Scholar] [CrossRef]
- Onkar, S.S.; Carleton, N.M.; Lucas, P.C.; Bruno, T.C.; Lee, A.V.; Vignali, D.A.A.; Oesterreich, S. The Great Immune Escape: Understanding the Divergent Immune Response in Breast Cancer Subtypes. Cancer Discov. 2023, 13, 23–40. [Google Scholar] [PubMed]
- Hayes, D.F.; Paoletti, C. Circulating tumour cells: Insights into tumour heterogeneity. J. Intern. Med. 2013, 274, 137–143. [Google Scholar] [CrossRef]
- Schönharting, W.; Roehnisch, T.; Manoochehri, M.; Christoph, J.; Sieger, M.; Nogueira, M.; Martos-Contreras, M.C.; Kunz, M. Improved Survival of a HER2-Positive Metastatic Breast Cancer Patient Following a Personalized Peptide Immunization. Vaccines 2023, 11, 1023. [Google Scholar] [CrossRef]
- Burkholz, S.R.; Herst, C.V.; Carback, R.T.; Harris, P.E.; Rubsamen, R.M. Survivin (BIRC5) Peptide Vaccine in the 4T1 Murine Mammary Tumor Model: A Potential Neoadjuvant T Cell Immunotherapy for Triple Negative Breast Cancer: A Preliminary Study. Vaccines 2023, 11, 644. [Google Scholar] [CrossRef] [PubMed]
- Tomasicchio, M.; Semple, L.; Esmail, A.; Meldau, R.; Randall, P.; Pooran, A.; Davids, M.; Cairncross, L.; Anderson, D.; Downs, J.; et al. An autologous dendritic cell vaccine polarizes a Th-1 response which is tumoricidal to patient-derived breast cancer cells. Cancer Immunol. Immunother. 2019, 68, 71–83. [Google Scholar] [CrossRef] [PubMed]
- Montico, B.; Lapenta, C.; Ravo, M.; Martorelli, D.; Muraro, E.; Zeng, B.; Comaro, E.; Spada, M.; Donati, S.; Santini, S.M.; et al. Exploiting a new strategy to induce immunogenic cell death to improve dendritic cell-based vaccines for lymphoma immunotherapy. Oncoimmunology 2017, 6, e1356964. [Google Scholar] [CrossRef] [PubMed]
- Lapenta, C.; Donati, S.; Spadaro, F.; Lattanzi, L.; Urbani, F.; Macchia, I.; Sestili, P.; Spada, M.; Cox, M.C.; Belardelli, F.; et al. Lenalidomide improves the therapeutic effect of an interferon-α-dendritic cell-based lymphoma vaccine. Cancer Immunol. Immunother. 2019, 68, 1791–1804. [Google Scholar] [CrossRef]
- Bandola-Simon, J.; Roche, P.A. Dysfunction of antigen processing and presentation by dendritic cells in cancer. Mol. Immunol. 2019, 113, 31–37. [Google Scholar] [CrossRef] [PubMed]
- Van Willigen, W.W.; Bloemendal, M.; Gerritsen, W.R.; Schreibelt, G.; De Vries, I.J.M.; Bol, K.F. Dendritic Cell Cancer Therapy: Vaccinating the Right Patient at the Right Time. Front. Immunol. 2018, 9, 2265. [Google Scholar] [CrossRef]
- Ock, C.Y.; Keam, B.; Kim, S.; Lee, J.S.; Kim, M.; Kim, T.M.; Jeon, Y.K.; Kim, D.W.; Chung, D.H.; Heo, D.S. Pan-Cancer Immunogenomic Perspective on the Tumor Microenvironment Based on PD-L1 and CD8 T-Cell Infiltration. Clin. Cancer Res. 2016, 22, 2261–2270. [Google Scholar] [CrossRef]
- Gajewski, T.F. Failure at the effector phase: Immune barriers at the level of the melanoma tumor microenvironment. Clin. Cancer Res. 2007, 13, 5256–5261. [Google Scholar]
- Spranger, S.; Spaapen, R.M.; Zha, Y.; Williams, J.; Meng, Y.; Ha, T.T.; Gajewski, T.F. Up-regulation of PD-L1, IDO, and Tregs in the melanoma tumor microenvironment is driven by CD8+ T cells. Sci. Transl. Med. 2013, 5, 200ra116. [Google Scholar]
- Sun, Z.; Fourcade, J.; Pagliano, O.; Chauvin, J.M.; Sander, C.; Kirkwood, J.M.; Zarour, H.M. IL10 and PD-1 cooperate to limit the activity of tumor-specific CD8+ T cells. Cancer Res. 2015, 75, 1635–1644. [Google Scholar] [CrossRef]






| (a) | |||||||||
| Patient No. | Age | Menopausal Status | Histology | Pathology, Tumor Size (pT) | Lymph Node Status (pN) | Grade | ER/PgR/HER2 2 Status (%) | Ki67 (%) | Neo-Adjuvant Treatment and Response |
| 1 | 37 | Pre | IDC nos 1 | T2 | SN neg | 3 | -/-/- | 70 | NA 3 |
| 2 | 69 | Post | ILC | T1b(m) | N2a | X 4 | 95/1/- | 5 | Ctx-Epi + Txl(RP) |
| 3 | 46 | Pre | NET | T2 | N1(sn) | 3 | 80/80/- | 70 | NA |
| 4 | 34 | Pre | IDC | T2ypM1(L) | N1a | 3 | -/-/- | 60 | Beva + Txl (RP-Li; PD-T) |
| 5 | 52 | Post | IDC | T2 | N1(mi) | 2 | 90/2/- | 30 | NA |
| 6 | 73 | Post | IDC | T2 | N0(sn) | 2 | 90/3/- | 25 | NA |
| 7 | 75 | post | IDC nos | T1c | N1mi(sn) | 2 | 95/95/- | 20 | NA |
| 8 | 82 | Post | IDC | T3 | N0(sn) | 2 | 95/95/- | 20 | NA |
| 9 | 49 | Pre | R 5:IDC | T2 | N0(sn) | 2 | 95/95/- | 30 | NA |
| L: ILC | T2m | N1(sn) | 2 | 95/95/- | 15 | ||||
| 10 | 62 | Post | IDC | T1c | N1mi(sn) | 2 | 95/95/- | 20 | NA |
| 11 | 43 | Pre | IDC | T1c | N1a | 2 | 95/95/- | 20 | NA |
| 12 | 46 | Pre | IDC nos | T2 | N0(sn) | 2 | 95/95/- | 20 | NA |
| 13 | 49 | Pre | IDC nos | T1c | N1a | 2 | 90/90/- | 10 | NA |
| 14 | 51 | Pre | Ca papillary + NET | T2 | N1(sn) | 2 | 95/85/- | 20 | NA |
| 15 | 66 | Post | IDC | T2 | N0(sn) | 3 | 10/-/- | 50 | NA |
| 16 | 50 | Pre | ILC + NET | T3 | N1a | 3 | 90/90/- | 50 | NA |
| 17 | 32 | Pre | IDC apocrine | T2(m) | N1a | 3 | 80/-/- | 30 | NA |
| 18 | 76 | Post | IDC | T1c(m) | N3a | 3 | -/-/- | 25 | NA |
| 19 | 41 | Pre | IDC | T2 | N0 | 3 | -/-/- | 80 | Epi + Taxol(PD) |
| 20 | 78 | Post | IDC nos | T2 | N1mi(sn) | 2 | 95/70/- | 15 | NA |
| 21 | 79 | Post | IDC nos | T2(m) | N1a | 2 | 95/-/- | 22 | NA |
| 22 | 77 | Post | ILC | T2 | N1a | 2 | 90/40/- | 25 | NA |
| 1 IDC, infiltrating ductal carcinoma; DCIS, ductal carcinoma in situ; ILC, invasive lobular carcinoma; ILCI, lobular carcinoma in situ, Neuroendocrine tumor (NET); sn (sentinel lymph node); mi (micrometastasis); 2 ER, estrogen receptor; PgR, progesterone receptor, expressed in percentage; HER2status + positive or—negative; 3 NA, not applicable; Ctx: cyclophosphamide; Epi, epirubicin; Beva, bevacizumab; Txl: taxol; FEC, 5-fluorouracil, Epi, epirubicin, Ctx, cyclophoasphamide; 4 X, undetermined; 5 R: right side; L: left side. | |||||||||
| (b) | |||||||||
| Patient No. | Age | Source of Cells | Histology on Original T | Pathology, pTNM Original T | Grade | ER/PgR/HER2 2 Status of the Original T (%) | ER/PgR/HER2 Status of M Disease | Previous Treatments | |
| 1 | 50 | Ascites | ILC 1 | NA 3 | NA | 95/95/+ | -/-/- | 5 CMF, Herc, Tam, AI, Pertuzumab, Dxt, CDDP, Gem | |
| 2 | 59 | Ascites | DCIS+ comedoCa | pT1mN0 (m) | 3 | 70/60/- | -/-/- | Fulvestrant, Everolimus, Exem; Txl | |
| 3 | 67 | PE 6 | IDC | T3N+ | 3 | 95/30/- | -/-/- | NA (met at the diagnosis) | |
| 4 | 43 | PE | IDC | pT1cN1a | 2 | 80/50/+ | -/-/- | FEC, Herc, Cape, Lapatinb, Txl, CBDCA, CMF | |
| 1 IDC, infiltrating ductal carcinoma; DCIS, ductal carcinoma in situ; ILC, invasive lobular carcinoma; ILCI, lobular carcinoma in situ comedoca, comedocarcinoma; Neuroendocrine tumor (NET); sn (sentinel lymph node); mi (micrometastasis); 2 ER, estrogen receptor; PgR, progesterone receptor, expressed in percentage; HER2status + positive or—negative; 3 NA, not applicable; Ctx: cyclophosphamide; Epi, epirubicin; Beva, bevacizumab; Txl: taxol; FEC, 5-fluorouracil, Epi, epirubicin, Ctx, cyclophoasphamide; 4 X, undetermined; 5 R: right side; L: left side1 5 CMF, cyclophosphamide, methotrexate, 5-fluorouracil; Herc, Herceptin; Tam, Tamoxifen; A.I.: aromatase inhibitors; Exeme, exemestane; Dxt, Docetaxel; CDDP, Cisplatino; GEM, gemcitabine; Txl, Taxol; Cape: capecitabina; CBDCA: carboplatino; 6 PE: pleural effusion. | |||||||||
Disclaimer/Publisher’s Note: The statements, opinions and data contained in all publications are solely those of the individual author(s) and contributor(s) and not of MDPI and/or the editor(s). MDPI and/or the editor(s) disclaim responsibility for any injury to people or property resulting from any ideas, methods, instructions or products referred to in the content. |
© 2024 by the authors. Licensee MDPI, Basel, Switzerland. This article is an open access article distributed under the terms and conditions of the Creative Commons Attribution (CC BY) license (https://creativecommons.org/licenses/by/4.0/).
Share and Cite
Lapenta, C.; Santini, S.M.; Antonacci, C.; Donati, S.; Cecchetti, S.; Frittelli, P.; Catalano, P.; Urbani, F.; Macchia, I.; Spada, M.; et al. Anti-Tumor Immunity to Patient-Derived Breast Cancer Cells by Vaccination with Interferon-Alpha-Conditioned Dendritic Cells (IFN-DC). Vaccines 2024, 12, 1058. https://doi.org/10.3390/vaccines12091058
Lapenta C, Santini SM, Antonacci C, Donati S, Cecchetti S, Frittelli P, Catalano P, Urbani F, Macchia I, Spada M, et al. Anti-Tumor Immunity to Patient-Derived Breast Cancer Cells by Vaccination with Interferon-Alpha-Conditioned Dendritic Cells (IFN-DC). Vaccines. 2024; 12(9):1058. https://doi.org/10.3390/vaccines12091058
Chicago/Turabian StyleLapenta, Caterina, Stefano Maria Santini, Celeste Antonacci, Simona Donati, Serena Cecchetti, Patrizia Frittelli, Piera Catalano, Francesca Urbani, Iole Macchia, Massimo Spada, and et al. 2024. "Anti-Tumor Immunity to Patient-Derived Breast Cancer Cells by Vaccination with Interferon-Alpha-Conditioned Dendritic Cells (IFN-DC)" Vaccines 12, no. 9: 1058. https://doi.org/10.3390/vaccines12091058
APA StyleLapenta, C., Santini, S. M., Antonacci, C., Donati, S., Cecchetti, S., Frittelli, P., Catalano, P., Urbani, F., Macchia, I., Spada, M., Vitale, S., Michelini, Z., Corsi, D. C., Zeuner, A., Dattilo, R., & Tamburo De Bella, M. (2024). Anti-Tumor Immunity to Patient-Derived Breast Cancer Cells by Vaccination with Interferon-Alpha-Conditioned Dendritic Cells (IFN-DC). Vaccines, 12(9), 1058. https://doi.org/10.3390/vaccines12091058

