Real-World Assessment of Recommended COVID-19 Vaccination Waiting Period after Chemotherapy
Abstract
1. Introduction
2. Materials and Methods
2.1. Study Design and Data Source
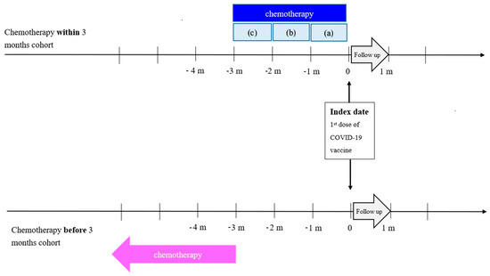
2.2. Study Subjects
2.3. Outcomes
2.4. Covariates
2.5. Statistical Analyses
3. Results
3.1. Characteristics of Study Subjects
3.2. Outcomes
3.3. Subgroup Analyses
3.4. Sensitivity Analyses
4. Discussion
5. Conclusions
Supplementary Materials
Author Contributions
Funding
Institutional Review Board Statement
Informed Consent Statement
Data Availability Statement
Conflicts of Interest
References
- Gates, B. Responding to COVID-19—A Once-in-a-Century Pandemic? N. Engl. J. Med. 2020, 382, 1677–1679. [Google Scholar] [CrossRef] [PubMed]
- WHO. WHO Coronavirus (COVID-19) Dashboard. Available online: https://covid19.who.int/ (accessed on 21 September 2023).
- Cavanna, L.; Citterio, C.; Toscani, I. COVID-19 Vaccines in Cancer Patients. Seropositivity and Safety. Systematic Review and Meta-Analysis. Vaccines 2021, 9, 1048. [Google Scholar] [CrossRef] [PubMed]
- Lee, A.J.X.; Purshouse, K. COVID-19 and cancer registries: Learning from the first peak of the SARS-CoV-2 pandemic. Br. J. Cancer 2021, 124, 1777–1784. [Google Scholar] [CrossRef] [PubMed]
- Saini, K.S.; Tagliamento, M.; Lambertini, M.; McNally, R.; Romano, M.; Leone, M.; Curigliano, G.; de Azambuja, E. Mortality in patients with cancer and coronavirus disease 2019: A systematic review and pooled analysis of 52 studies. Eur. J. Cancer 2020, 139, 43–50. [Google Scholar] [CrossRef] [PubMed]
- Avanzato, V.A.; Matson, M.J.; Seifert, S.N.; Pryce, R.; Williamson, B.N.; Anzick, S.L.; Barbian, K.; Judson, S.D.; Fischer, E.R.; Martens, C.; et al. Case Study: Prolonged Infectious SARS-CoV-2 Shedding from an Asymptomatic Immunocompromised Individual with Cancer. Cell 2020, 183, 1901–1912.e9. [Google Scholar] [CrossRef]
- Griffiths, E.A.; Segal, B.H. Immune responses to COVID-19 vaccines in patients with cancer: Promising results and a note of caution. Cancer Cell 2021, 39, 1045–1047. [Google Scholar] [CrossRef] [PubMed]
- Matovina Brko, G.; Popovic, M.; Jovic, M.; Radic, J.; Kladar, M.B.; Nikolic, I.; Vidovic, V.; Bjelobrk, I.K.; Kukic, B.; Salma, S.; et al. COVID-19 vaccines and cancer patients: Acceptance, attitudes and safety. J. BUON 2021, 26, 2183–2190. [Google Scholar] [PubMed]
- Amjad, M.T.; Chidharla, A.; Kasi, A. Cancer Chemotherapy; StatPearls: Treasure Island, FL, USA, 2023. [Google Scholar]
- Zitvogel, L.; Apetoh, L.; Ghiringhelli, F.; Kroemer, G. Immunological aspects of cancer chemotherapy. Nat. Rev. Immunol. 2008, 8, 59–73. [Google Scholar] [CrossRef] [PubMed]
- Merlano, M.C.; Denaro, N.; Galizia, D.; Ruatta, F.; Occelli, M.; Minei, S.; Abbona, A.; Paccagnella, M.; Ghidini, M.; Garrone, O. How Chemotherapy Affects the Tumor Immune Microenvironment: A Narrative Review. Biomedicines 2022, 10, 1822. [Google Scholar] [CrossRef] [PubMed]
- National Comprehensive Cancer Network. COVID-19 Vaccination Guide for People with Cancer. Available online: https://www.cityofhope.org/sites/www/files/2022-05/covid-vaccine-and-cancer-2022_0.pdf (accessed on 3 October 2023).
- National Cancer Institute. COVID-19 Vaccines and People with Cancer. 2023. Available online: https://www.cancer.gov/about-cancer/coronavirus/covid-19-vaccines-people-with-cancer (accessed on 3 October 2023).
- Becerril-Gaitan, A.; Vaca-Cartagena, B.F.; Ferrigno, A.S.; Mesa-Chavez, F.; Barrientos-Gutiérrez, T.; Tagliamento, M.; Lambertini, M.; Villarreal-Garza, C. Immunogenicity and risk of Severe Acute Respiratory Syndrome Coronavirus 2 (SARS-CoV-2) infection after Coronavirus Disease 2019 (COVID-19) vaccination in patients with cancer: A systematic review and meta-analysis. Eur. J. Cancer 2022, 160, 243–260. [Google Scholar] [CrossRef]
- TriNetX. Available online: https://trinetx.com/?mc_cid=7e2ecd5bc5&mc_eid=%5BUNIQID%5D (accessed on 26 April 2024).
- Kahn, M.G.; Callahan, T.J.; Barnard, J.; Bauck, A.E.; Brown, J.; Davidson, B.N.; Estiri, H.; Goerg, C.; Holve, E.; Johnson, S.G.; et al. A Harmonized Data Quality Assessment Terminology and Framework for the Secondary Use of Electronic Health Record Data. eGEMs 2016, 4, 1244. [Google Scholar] [CrossRef] [PubMed]
- Taquet, M.; Sillett, R.; Zhu, L.; Mendel, J.; Camplisson, I.; Dercon, Q.; Harrison, P.J. Neurological and psychiatric risk trajectories after SARS-CoV-2 infection: An analysis of 2-year retrospective cohort studies including 1 284 437 patients. Lancet Psychiatry 2022, 9, 815–827. [Google Scholar] [CrossRef] [PubMed]
- Paljarvi, T.; Forton, J.; Luciano, S.; Herttua, K.; Fazel, S. Analysis of Neuropsychiatric Diagnoses after Montelukast Initiation. JAMA Netw. Open 2022, 5, e2213643. [Google Scholar] [CrossRef] [PubMed]
- In Compare Outcomes, How Are Patients Matched When Balancing Cohorts. TriNetX. 2023. Available online: https://support.trinetx.com/hc/en-us/articles/360011978033-In-compare-outcomes-how-are-patients-matched-when-balancing-cohorts/ (accessed on 26 April 2024).
- How Does TriNetX Test for Proportionality on a Hazard Ratio. TriNetX. 2023. Available online: https://support.trinetx.com/hc/en-us/articles/360053133594-How-does-TriNetX-test-for-proportionality-on-a-hazard-ratio (accessed on 26 April 2024).
- Dorshkind, K.; Montecino-Rodriguez, E.; Signer, R.A. The ageing immune system: Is it ever too old to become young again? Nat. Rev. Immunol. 2009, 9, 57–62. [Google Scholar] [CrossRef] [PubMed]
- Wagner, A.; Garner-Spitzer, E.; Jasinska, J.; Kollaritsch, H.; Stiasny, K.; Kundi, M.; Wiedermann, U. Age-related differences in humoral and cellular immune responses after primary immunisation: Indications for stratified vaccination schedules. Sci. Rep. 2018, 8, 9825. [Google Scholar] [CrossRef] [PubMed] [PubMed Central]
- Manja, V.; AlBashir, S.; Guyatt, G. Criteria for use of composite end points for competing risks-a systematic survey of the literature with recommendations. J. Clin. Epidemiol. 2017, 82, 4–11. [Google Scholar] [CrossRef] [PubMed]
- Mackay, I.R.; Goodyear, M.D.; Riglar, C.; Penschow, J.; Whittingham, S.; Russell, I.S.; Kitchen, P.R.B.; Collins, J.P. Effect on immunologic and other indices of adjuvant cytotoxic chemotherapy including melphalan in breast cancer. Cancer 1984, 53, 2619–2627. [Google Scholar] [CrossRef] [PubMed]
- Wijayahadi, N.; Haron, M.R.; Stanslas, J.; Yusuf, Z. Changes in cellular immunity during chemotherapy for primary breast cancer with anthracycline regimens. J. Chemother. 2007, 19, 716–723. [Google Scholar] [CrossRef] [PubMed]
- Verma, R.; Foster, R.E.; Horgan, K.; Mounsey, K.; Nixon, H.; Smalle, N.; Hughes, T.A.; Carter, C.R. Lymphocyte depletion and repopulation after chemotherapy for primary breast cancer. Breast Cancer Res. 2016, 18, 10. [Google Scholar] [CrossRef]
- Kverneland, A.H.; Borch, T.H.; Granhoj, J.; Sengelov, H.; Donia, M.; Svane, I.M. Bone marrow toxicity and immune reconstitution in melanoma and non-melanoma solid cancer patients after non-myeloablative conditioning with chemotherapy and checkpoint inhibition. Cytotherapy 2021, 23, 724–729. [Google Scholar] [CrossRef]
- Velardi, E.; Tsai, J.J.; van den Brink, M.R.M. T cell regeneration after immunological injury. Nat. Rev. Immunol. 2021, 21, 277–291. [Google Scholar] [CrossRef] [PubMed]
- Yaniv, I.; Danon, Y.L. Immune reconstitution after chemotherapy for malignant solid tumors in children. Pediatr. Hematol. Oncol. 1994, 11, 1–3. [Google Scholar] [CrossRef]
- Pankratova, O.S.; Chukhlovin, A.B. Time course of immune recovery and viral reactivation following hematopoietic stem cell transplantation. Cell. Ther. Transplant. 2016, 5, 32–42. [Google Scholar] [CrossRef][Green Version]
- Mackall, C.L.; Fleisher, T.A.; Brown, M.R.; Andrich, M.P.; Chen, C.C.; Feuerstein, I.M.; Horowitz, M.E.; Magrath, I.T.; Shad, A.T.; Steinberg, S.M.; et al. Age, thymopoiesis, and CD4+ T-lymphocyte regeneration after intensive chemotherapy. N. Engl. J. Med. 1995, 332, 143–149. [Google Scholar] [CrossRef] [PubMed]
- American Society of Clinical Oncology. COVID-19 Resources for People with Cancer. Available online: https://www.cancer.net/navigating-cancer-care/managing-your-care/covid-19-resources-people-with-cancer (accessed on 6 October 2023).
- American Society of Hematology. ASH-ASTCT COVID-19 Vaccination for HCT and CAR T Cell Recipients. Available online: https://www.hematology.org/covid-19/ash-astct-covid-19-vaccination-for-hct-and-car-t-cell-recipients (accessed on 6 October 2023).
- Gagelmann, N.; Passamonti, F.; Wolschke, C.; Massoud, R.; Niederwieser, C.; Adjallé, R.; Mora, B.; Ayuk, F.; Kröger, N. Antibody response after vaccination against SARS-CoV-2 in adults with hematological malignancies: A systematic review and meta-analysis. Haematologica 2022, 107, 1840–1849. [Google Scholar] [CrossRef] [PubMed] [PubMed Central]
- Shao, Y.; Zhou, Y. Antibody response after vaccination against SARS-CoV-2 in adults with hematological malignancies: A systematic review and meta-analysis. Haematologica 2023, 108, 653–654. [Google Scholar] [CrossRef] [PubMed] [PubMed Central]
- Wang, X.; Sima, L. Antibody response after vaccination against SARS-CoV-2 in adults with hematological malignancies: A systematic review and meta-analysis. J. Infect. 2022; ahead of print. [Google Scholar] [CrossRef] [PubMed] [PubMed Central]
- Boyarsky, B.J.; Werbel, W.A.; Avery, R.K.; Tobian, A.A.R.; Massie, A.B.; Segev, D.L.; Garonzik-Wang, J.M. Antibody Response to 2-Dose SARS-CoV-2 mRNA Vaccine Series in Solid Organ Transplant Recipients. JAMA 2021, 325, 2204–2206. [Google Scholar] [CrossRef] [PubMed]
- Teh, J.S.K.; Coussement, J.; Neoh, Z.C.F.; Spelman, T.; Lazarakis, S.; Slavin, M.A.; Teh, B.W. Immunogenicity of COVID-19 vaccines in patients with hematologic malignancies: A systematic review and meta-analysis. Blood Adv. 2022, 6, 2014–2034. [Google Scholar] [CrossRef]
- Greenberger, L.M.; Saltzman, L.A.; Senefeld, J.W.; Johnson, P.W.; DeGennaro, L.J.; Nichols, G.L. Antibody response to SARS-CoV-2 vaccines in patients with hematologic malignancies. Cancer Cell 2021, 39, 1031–1033. [Google Scholar] [CrossRef]
- Monin, L.; Laing, A.G.; Munoz-Ruiz, M.; McKenzie, D.R.; del Molino del Barrio, I.; Alaguthurai, T.; Domingo-Vila, C.; Hayday, T.S.; Graham, C.; Seow, J.; et al. Safety and immunogenicity of one versus two doses of the COVID-19 vaccine BNT162b2 for patients with cancer: Interim analysis of a prospective observational study. Lancet Oncol. 2021, 22, 765–778. [Google Scholar] [CrossRef]
- Whitaker, H.J.; Tsang, R.S.M.; Byford, R.; Andrews, N.J.; Sherlock, J.; Pillai, P.S.; Williams, J.; Button, E.; Campbell, H.; Sinnathamby, M.; et al. Pfizer-BioNTech and Oxford AstraZeneca COVID-19 vaccine effectiveness and immune response amongst individuals in clinical risk groups. J. Infect. 2022, 84, 675–683. [Google Scholar] [CrossRef] [PubMed]
- Massarweh, A.; Eliakim-Raz, N.; Stemmer, A.; Levy-Barda, A.; Yust-Katz, S.; Zer, A.; Benouaich-Amiel, A.; Ben-Zvi, H.; Moskovits, N.; Brenner, B.; et al. Evaluation of Seropositivity Following BNT162b2 Messenger RNA Vaccination for SARS-CoV-2 in Patients Undergoing Treatment for Cancer. JAMA Oncol. 2021, 7, 1133–1140. [Google Scholar] [CrossRef] [PubMed]
- Agha, M.E.; Blake, M.; Chilleo, C.; Wells, A.; Haidar, G. Suboptimal Response to Coronavirus Disease 2019 Messenger RNA Vaccines in Patients With Hematologic Malignancies: A Need for Vigilance in the Postmasking Era. Open Forum Infect. Dis. 2021, 8, ofab353. [Google Scholar] [CrossRef] [PubMed]
- Barnes, E.; Goodyear, C.S.; Willicombe, M.; Gaskell, C.; Siebert, S.; I de Silva, T.; Murray, S.M.; Rea, D.; Snowden, J.A.; Carroll, M.; et al. SARS-CoV-2-specific immune responses and clinical outcomes after COVID-19 vaccination in patients with immune-suppressive disease. Nat. Med. 2023, 29, 1760–1774. [Google Scholar] [CrossRef]
- Mairhofer, M.; Kausche, L.; Kaltenbrunner, S.; Ghanem, R.; Stegemann, M.; Klein, K.; Pammer, M.; Rauscher, I.; Salzer, H.J.; Doppler, S.; et al. Humoral and cellular immune responses in SARS-CoV-2 mRNA-vaccinated patients with cancer. Cancer Cell 2021, 39, 1171–1172. [Google Scholar] [CrossRef] [PubMed]
- Pilishvili, T.; Gierke, R.; Fleming-Dutra, K.E.; Farrar, J.L.; Mohr, N.M.; Talan, D.A.; Krishnadasan, A.; Harland, K.K.; Smithline, H.A.; Hou, P.C.; et al. Effectiveness of mRNA COVID-19 Vaccine among U.S. Health Care Personnel. N. Engl. J. Med. 2021, 385, e90. [Google Scholar] [CrossRef] [PubMed]
- Steensels, D.; Pierlet, N.; Penders, J.; Mesotten, D.; Heylen, L. Comparison of SARS-CoV-2 Antibody Response Following Vaccination With BNT162b2 and mRNA-1273. JAMA 2021, 326, 1533–1535. [Google Scholar] [CrossRef] [PubMed]
- Mateus, J.; Dan, J.M.; Zhang, Z.; Moderbacher, C.R.; Lammers, M.; Goodwin, B.; Sette, A.; Crotty, S.; Weiskopf, D. Low-dose mRNA-1273 COVID-19 vaccine generates durable memory enhanced by cross-reactive T cells. Science 2021, 374, eabj9853. [Google Scholar] [CrossRef]
- Chung, H.; He, S.Y.; Nasreen, S.; E Sundaram, M.; A Buchan, S.; E Wilson, S.; Chen, B.; Calzavara, A.; Fell, D.B.; Austin, P.C.; et al. Effectiveness of BNT162b2 and mRNA-1273 COVID-19 vaccines against symptomatic SARS-CoV-2 infection and severe COVID-19 outcomes in Ontario, Canada: Test negative design study. BMJ-Brit. Med. J. 2021, 374. [Google Scholar] [CrossRef]
- Grannis, S.J.; Rowley, E.A.; Ong, T.C.; Stenehjem, E.; Klein, N.P.; DeSilva, M.B.; Naleway, A.L.; Natarajan, K.; Thompson, M.G.; Network, V. Interim Estimates of COVID-19 Vaccine Effectiveness against COVID-19-Associated Emergency Department or Urgent Care Clinic Encounters and Hospitalizations among Adults during SARS-CoV-2 B.1.617.2 (Delta) Variant Predominance—Nine States, June–August 2021. MMWR Morb. Mortal. Wkly. Rep. 2021, 70, 1291–1293. [Google Scholar] [CrossRef] [PubMed]
- Puranik, A.; Lenehan, P.J.; Silvert, E.; Niesen, M.J.M.; Corchado-Garcia, J.; O’horo, J.C.; Virk, A.; Swift, M.D.; Halamka, J.; Badley, A.D.; et al. Comparison of two highly-effective mRNA vaccines for COVID-19 during periods of Alpha and Delta variant prevalence. medRxiv 2021. [Google Scholar] [CrossRef] [PubMed] [PubMed Central]
- National Institutes of Health. Moderna COVID-19 Vaccine Generates Long-Lasting Immune Memory. Available online: https://www.nih.gov/news-events/nih-research-matters/moderna-covid-19-vaccine-generates-long-lasting-immune-memory (accessed on 9 October 2023).
- Goronzy, J.J.; Fang, F.; Cavanagh, M.M.; Qi, Q.; Weyand, C.M. Naive T cell maintenance and function in human aging. J. Immunol. 2015, 194, 4073–4080. [Google Scholar] [CrossRef]
- Collier, D.A.; Ferreira, I.; Kotagiri, P.; Datir, R.P.; Lim, E.Y.; Touizer, E.; Meng, B.; Abdullahi, A.; Elmer, A.; Kingston, N.; et al. Age-related immune response heterogeneity to SARS-CoV-2 vaccine BNT162b2. Nature 2021, 596, 417–422. [Google Scholar] [CrossRef] [PubMed]
- Gustafson, C.E.; Kim, C.; Weyand, C.M.; Goronzy, J.J. Influence of immune aging on vaccine responses. J. Allergy Clin. Immunol. 2020, 145, 1309–1321. [Google Scholar] [CrossRef] [PubMed]
- Bodey, G.P.; Rodriguez, V.; McCredie, K.B.; Freireich, E.J. Neutropenia and infection following cancer chemotherapy. Int. J. Radiat. Oncol. Biol. Phys. 1976, 1, 301–304. [Google Scholar] [CrossRef] [PubMed]
- Zembower, T.R. Epidemiology of infections in cancer patients. Cancer Treat. Res. 2014, 161, 43–89. [Google Scholar] [CrossRef] [PubMed] [PubMed Central]



| Outcomes | Patients with Outcome | Adjusted a Hazard Ratio (95% CI) | |
|---|---|---|---|
| Time Lag within 3 Months (n = 14,067) | Time Lag at Least 3 Months (n = 14,067) | ||
| Infections | |||
| COVID-19 infection | 90 | 63 | 1.428 (1.035–1.970) |
| Pneumonia | 59 | 50 | 1.178 (0.808–1.717) |
| Skin infection | 52 | 54 | 0.961 (0.657–1.406) |
| Intra-abdominal infection | 10 | 10 | 0.249 (0.028–2.231) |
| Urinary tract infection | 99 | 67 | 1.477 (1.083–2.014) |
| Severe infection (sepsis) | 39 | 21 | 1.854 (1.091–3.152) |
| Medical utilization | |||
| Hospital inpatient services | 208 | 123 | 1.692 (1.354–2.115) |
| Critical care services | 39 | 29 | 1.343 (0.831–2.172) |
| All-cause mortality | |||
| Deceased | 24 | 12 | 1.995 (0.998–3.989) |
| Outcomes | Adjusted a Hazard Ratio (95% CI) | |||
|---|---|---|---|---|
| (a) −1 Day~ −1 Month vs. at Least 3 Months (n = 9053 vs. 9053) | (b) −1 ~ −2 Month vs. at Least 3 Months (n = 3708 vs. 3708) | (c) −2 ~ −3 Month vs. at Least 3 Months (n = 2752 vs. 2752) | (Origin) −1 Day~ −3 Month vs. at Least 3 Months (n = 14,067 vs. 14,067) | |
| Infections | ||||
| COVID-19 infection | 1.300 (0.874–1.935) | 0.726 (0.381–1.382) | 1.135 (0.567–2.274) | 1.428 (1.035–1.970) |
| Pneumonia | 1.529 (0.979–2.387) | 1.999 (0.856–4.672) | 0.444 (0.137–1.442) | 1.178 (0.808–1.717) |
| Skin infection | 1.144 (0.722–1.812) | 0.999 (0.433–2.303) | 2.003 (0.752–5.336) | 0.961 (0.657–1.406) |
| Intra-abdominal infection | 0.747 (0.167–3.339) | 1.000 (0.063–15.99) | 1.001 (0.063–15.99) | 0.249 (0.028–2.231) |
| Urinary tract infection | 2.026 (1.367–3.004) | 1.930 (1.012–3.680) | 0.939 (0.464–1.899) | 1.477 (1.083–2.014) |
| Severe infection (sepsis) | 2.162 (1.091–4.285) | 4.000 (0.849–18.83) | 2.252 (0.694–7.314) | 1.854 (1.091–3.152) |
| Medical utilization | ||||
| Hospital inpatient services | 1.923 (1.457–2.537) | 2.279 (1.380–3.763) | 1.431 (0.819–2.499) | 1.692 (1.354–2.115) |
| Critical care services | 1.820 (1.008–3.289) | 0.999 (0.351–2.849) | 4.006 (0.851–18.86) | 1.343 (0.831–2.172) |
| All-cause mortality | ||||
| Deceased | 1.282 (0.637–2.577) | 1.747 (0.511–5.968) | 3.004 (0.606–14.88) | 1.995 (0.998–3.989) |
Disclaimer/Publisher’s Note: The statements, opinions and data contained in all publications are solely those of the individual author(s) and contributor(s) and not of MDPI and/or the editor(s). MDPI and/or the editor(s) disclaim responsibility for any injury to people or property resulting from any ideas, methods, instructions or products referred to in the content. |
© 2024 by the authors. Licensee MDPI, Basel, Switzerland. This article is an open access article distributed under the terms and conditions of the Creative Commons Attribution (CC BY) license (https://creativecommons.org/licenses/by/4.0/).
Share and Cite
Cheng, K.-W.; Yen, C.-H.; Chang, R.; Wei, J.C.-C.; Wang, S.-I. Real-World Assessment of Recommended COVID-19 Vaccination Waiting Period after Chemotherapy. Vaccines 2024, 12, 678. https://doi.org/10.3390/vaccines12060678
Cheng K-W, Yen C-H, Chang R, Wei JC-C, Wang S-I. Real-World Assessment of Recommended COVID-19 Vaccination Waiting Period after Chemotherapy. Vaccines. 2024; 12(6):678. https://doi.org/10.3390/vaccines12060678
Chicago/Turabian StyleCheng, Kai-Wen, Chi-Hua Yen, Renin Chang, James Cheng-Chung Wei, and Shiow-Ing Wang. 2024. "Real-World Assessment of Recommended COVID-19 Vaccination Waiting Period after Chemotherapy" Vaccines 12, no. 6: 678. https://doi.org/10.3390/vaccines12060678
APA StyleCheng, K.-W., Yen, C.-H., Chang, R., Wei, J. C.-C., & Wang, S.-I. (2024). Real-World Assessment of Recommended COVID-19 Vaccination Waiting Period after Chemotherapy. Vaccines, 12(6), 678. https://doi.org/10.3390/vaccines12060678

