HIV-Induced Thymic Insufficiency and Aging-Related Immunosenescence on Immune Reconstitution in ART-Treated Patients
Abstract
1. Introduction
2. Materials and Methods
2.1. Study Population
2.2. Patient Classification
2.3. PBMC Isolation and Flow Cytometry Analysis
2.4. Statistical Analysis
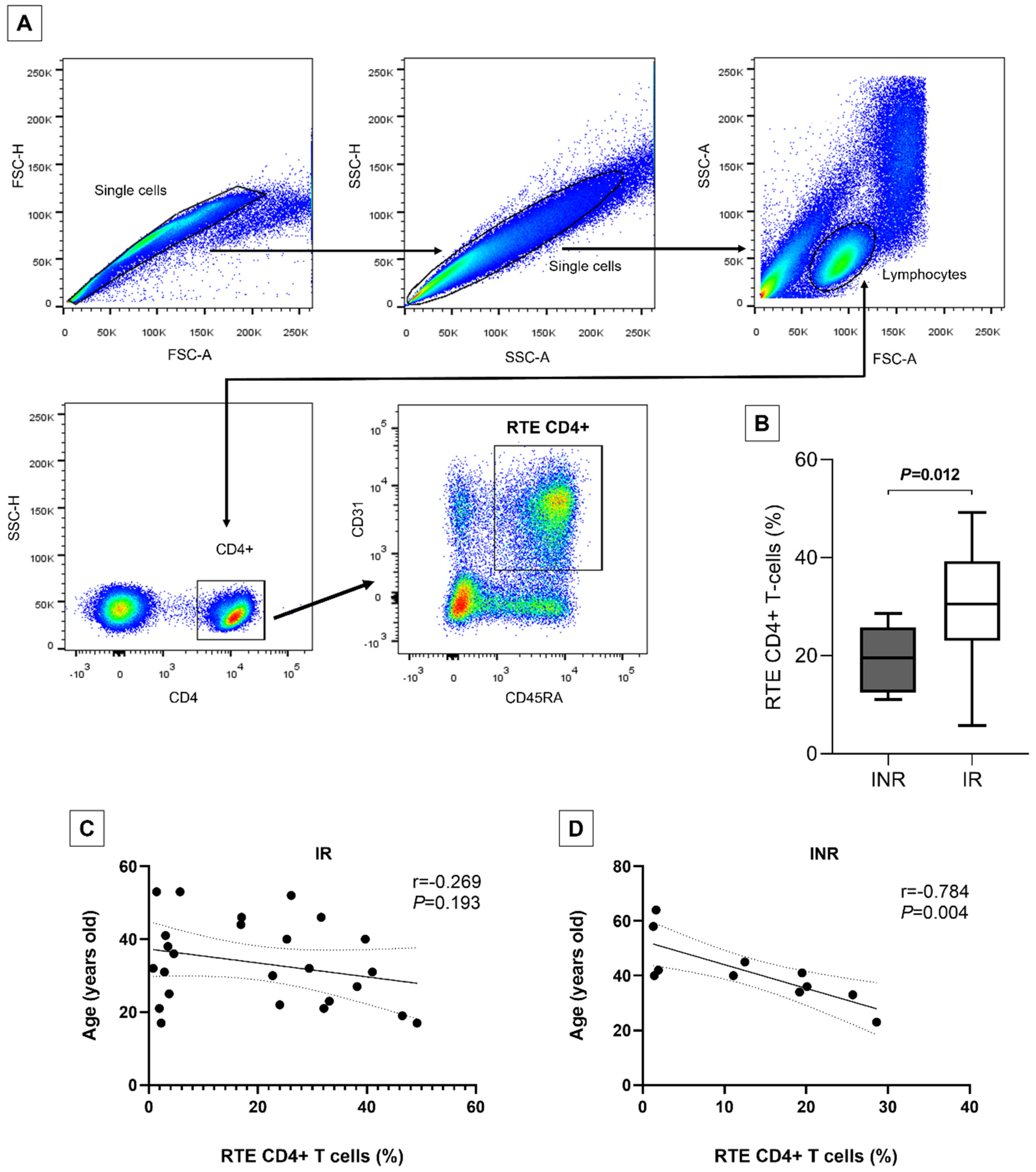
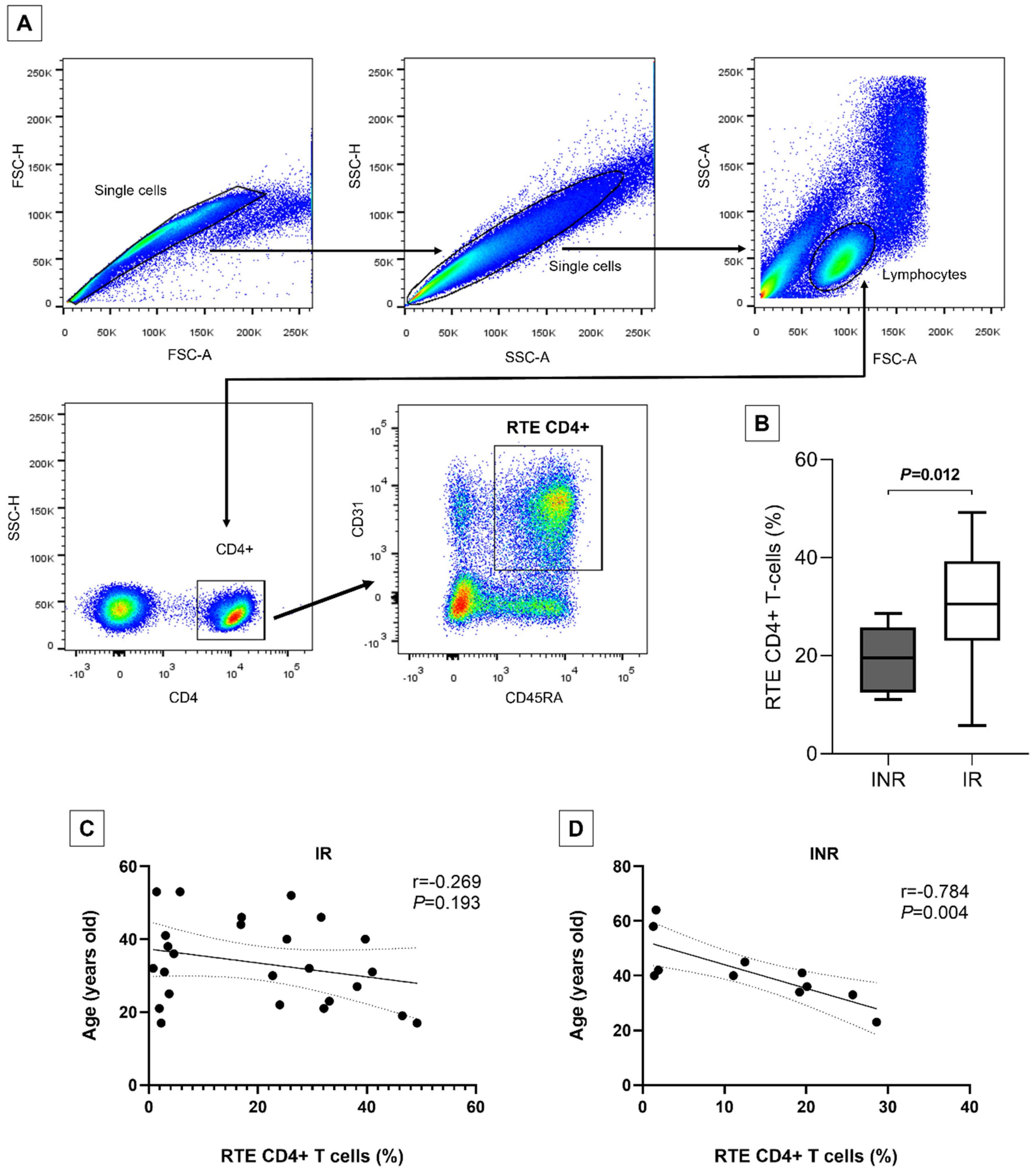
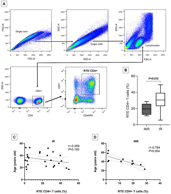
3. Results
4. Discussion
5. Conclusions
Supplementary Materials
Author Contributions
Funding
Institutional Review Board Statement
Informed Consent Statement
Data Availability Statement
Conflicts of Interest
References
- Naif, H.M. Pathogenesis of HIV Infection. Infect. Dis. Rep. 2013, 5, 26–30. [Google Scholar] [CrossRef] [PubMed]
- World Health Organization (WHO). Consolidated Guidelines on the Use of Antiretroviral Drugs for Treating and Preventing HIV Infection: Recommendations for a Public Health Approach; World Health Organization: Geneva, Switzerland, 2016. [Google Scholar] [CrossRef]
- Espineira, S.; Flores-Piñas, M.; Chafino, S.; Viladés, C.; Negredo, E.; Fernández-Arroyo, S.; Mallolas, J.; Villar, B.; Moreno, S.; Vidal, F.; et al. Multi-Omics in HIV: Searching Insights to Understand Immunological Non-Response in PLHIV. Front. Immunol. 2023, 14, 1228795. [Google Scholar] [CrossRef] [PubMed]
- Gaardbo, J.C.; Hartling, H.J.; Gerstoft, J.; Nielsen, S.D. Incomplete Immune Recovery in HIV Infection: Mechanisms, Relevance for Clinical Care, and Possible Solutions. Clin. Dev. Immunol. 2012, 2012, 670957. [Google Scholar] [CrossRef] [PubMed]
- Cenderello, G.; De Maria, A. Discordant Responses to CART in HIV-1 Patients in the Era of High Potency Antiretroviral Drugs: Clinical Evaluation, Classification, Management Prospects. Expert Rev. Anti-Infect. Ther. 2016, 14, 29–40. [Google Scholar] [CrossRef] [PubMed]
- Yan, L.; Xu, K.; Xiao, Q.; Tuo, L.; Luo, T.; Wang, S.; Yang, R.; Zhang, F.; Yang, X. Cellular and Molecular Insights into Incomplete Immune Recovery in HIV/AIDS Patients. Front. Immunol. 2023, 14, 1152951. [Google Scholar] [CrossRef] [PubMed]
- Yang, X.; Zhang, T.; Su, B.; Zhang, X.; Liu, Y.; Wu, H. Incomplete Immune Reconstitution in HIV/AIDS Patients on Antiretroviral Therapy: Challenges of Immunological Non-Responders. J. Leukoc. Biol. 2020, 107, 597–612. [Google Scholar] [CrossRef] [PubMed]
- Greenblatt, R.; Bacchetti, P.; Boylan, R.; Kober, K.; Springer, G.; Anastos, K.; Busch, M.; Cohen, M.; Kassaye, S.; Gustafson, D.; et al. Genetic and Clinical Predictors of CD4 Lymphocyte Recovery during Suppressive Antiretroviral Therapy: Whole Exome Sequencing and Antiretroviral Therapy Response Phenotypes. PLoS ONE 2019, 14, e0219201. [Google Scholar] [CrossRef] [PubMed]
- Corbeau, P.; Reynes, J. Review Article Immune Reconstitution under Antiretroviral Therapy: The New Challenge in HIV-1 Infection. Therapy 2011, 117, 5582–5590. [Google Scholar] [CrossRef]
- Carvalho-Silva, W.H.V.; Andrade-Santos, J.L.; Dos Santos Guedes, M.C.; Guimarães, R.L. Genetics and Immunological Recovery with Antiretroviral Treatment for HIV. Pharmacogenomics 2020, 21, 979–983. [Google Scholar] [CrossRef] [PubMed]
- Doitsh, G.; Greene, W.C. Dissecting How CD4 T Cells Are Lost during HIV Infection. Cell Host Microbe 2016, 19, 280–291. [Google Scholar] [CrossRef]
- Rb-Silva, R.; Goios, A.; Kelly, C.; Teixeira, P.; João, C.; Horta, A.; Correia-Neves, M. Definition of Immunological Nonresponse to Antiretroviral Therapy: A Systematic Review. JAIDS J. Acquir. Immune Defic. Syndr. 2019, 82, 452–461. [Google Scholar] [CrossRef] [PubMed]
- Dos Santos Guedes, M.C.; Carvalho-Silva, W.H.V.; Andrade-Santos, J.L.; Brelaz-de-Castro, M.C.A.; Souto, F.O.; Guimarães, R.L. Thymic Exhaustion and Increased Immune Activation Are the Main Mechanisms Involved in Impaired Immunological Recovery of HIV-Positive Patients under ART. Viruses 2023, 15, 440. [Google Scholar] [CrossRef] [PubMed]
- Goronzy, J.J.; Weyand, C.M. Mechanisms Underlying T Cell Ageing. Nat. Rev. Immunol. 2019, 19, 573–583. [Google Scholar] [CrossRef]
- Ministério da Saúde of Brasil; Secretaria de Vigilância em Saúde, Departamento de Vigilância, Prevenção e Controle das Infecções Sexualmente Transmissíveis, do HIV/Aids e das Hepatites Virais. Protocolo Clínico e Diretrizes Terapêuticas Para Manejo Da Infecção Pelo HIV Em Adultos; Secretaria de Vigilância em Saúde, Departamento de Vigilância, Prevenção e Controle das Infecções Sexualmente, Ministério da Saúde: Brasília, Brazil, 2018; Volume 88, ISBN 9788533426405. [Google Scholar]
- De Clercq, E.; Li, G. Approved Antiviral Drugs over the Past 50 Years. Clin. Microbiol. Rev. 2016, 29, 695–747. [Google Scholar] [CrossRef]
- Kolte, L. Thymic Function in HIV-Infection. Dan. Med. J. 2013, 60, 44–52. [Google Scholar]
- Mold, J.E.; Réu, P.; Olin, A.; Bernard, S.; Michaëlsson, J.; Rane, S.; Yates, A.; Khosravi, A.; Salehpour, M.; Possnert, G.; et al. Cell Generation Dynamics Underlying Naive T-Cell Homeostasis in Adult Humans. PLoS Biol. 2019, 17, e3000383. [Google Scholar] [CrossRef] [PubMed]
- Kumar, B.V.; Connors, T.J.; Farber, D.L. Human T Cell Development, Localization, and Function throughout Life. Immunity 2018, 48, 202–213. [Google Scholar] [CrossRef]
- Thapa, P.; Farber, D.L. The Role of the Thymus in the Immune Response. Thorac. Surg. Clin. 2019, 29, 123–131. [Google Scholar] [CrossRef]
- Carvalho-Silva, W.H.V.; Andrade-Santos, J.L.; Souto, F.O.; Coelho, A.V.C.; Crovella, S.; Guimarães, R.L. Immunological Recovery Failure in CART-Treated HIV-Positive Patients Is Associated with Reduced Thymic Output and RTE CD4+ T Cell Death by Pyroptosis. J. Leukoc. Biol. 2020, 107, 85–94. [Google Scholar] [CrossRef]
- Ahn, M.Y.; Jiamsakul, A.; Khusuwan, S.; Khol, V.; Pham, T.T.; Chaiwarith, R.; Avihingsanon, A.; Kumarasamy, N.; Wong, W.W.; Kiertiburanakul, S.; et al. The Influence of Age-Associated Comorbidities on Responses to Combination Antiretroviral Therapy in Older People Living with HIV. J. Int. AIDS Soc. 2019, 22, e25228. [Google Scholar] [CrossRef]
- Simon, A.K.; Hollander, G.A.; McMichael, A. Evolution of the Immune System in Humans from Infancy to Old Age. Proc. R. Soc. B Biol. Sci. 2015, 282, 20143085. [Google Scholar] [CrossRef] [PubMed]
- Deeks, S.G.; Overbaugh, J.; Phillips, A.; Buchbinder, S. HIV Infection. Nat. Rev. Dis. Primers 2015, 1, 15035. [Google Scholar] [CrossRef] [PubMed]
- Bono, V.; Augello, M.; Tincati, C.; Marchetti, G. Failure of CD4+ T-Cell Recovery upon Virally-Effective CART: An Enduring Gap in the Understanding of HIV+ Immunological Non-Responders. New Microbiol. 2022, 45, 155–172. [Google Scholar] [PubMed]
- Fulop, T.; Larbi, A.; Dupuis, G.; Le Page, A.; Frost, E.H.; Cohen, A.A.; Witkowski, J.M.; Franceschi, C. Immunosenescence and Inflamm-Aging as Two Sides of the Same Coin: Friends or Foes? Front. Immunol. 2018, 8, 1960. [Google Scholar] [CrossRef] [PubMed]
- Molina-Pinelo, S.; Vallejo, A.; Díaz, L.; Soriano-Sarabia, N.; Ferrando-Martínez, S.; Resino, S.; Muñoz-Fernández, M.Á.; Leal, M. Premature Immunosenescence in HIV-Infected Patients on Highly Active Antiretroviral Therapy with Low-Level CD4 T Cell Repopulation. J. Antimicrob. Chemother. 2009, 64, 579–588. [Google Scholar] [CrossRef] [PubMed]
- Sokoya, T.; Steel, H.C.; Nieuwoudt, M.; Rossouw, T.M. HIV as a Cause of Immune Activation and Immunosenescence. Mediat. Inflamm. 2017, 2017, 6825493. [Google Scholar] [CrossRef] [PubMed]
- Salminen, A. Immunosuppressive Network Promotes Immunosenescence Associated with Aging and Chronic Inflammatory Conditions. J. Mol. Med. 2021, 99, 1553–1569. [Google Scholar] [CrossRef] [PubMed]
- Zhao, J.; Schank, M.; Wang, L.; Li, Z.; Nguyen, L.N.; Dang, X.; Cao, D.; Khanal, S.; Nguyen, L.N.T.; Thakuri, B.K.C.; et al. Mitochondrial Functions Are Compromised in CD4 T Cells from ART-Controlled PLHIV. Front. Immunol. 2021, 12, 658420. [Google Scholar] [CrossRef]
- Schank, M.; Zhao, J.; Moorman, J.P.; Yao, Z.Q. The Impact of HIV-and Art-Induced Mitochondrial Dysfunction in Cellular Senescence and Aging. Cells 2021, 10, 174. [Google Scholar] [CrossRef]

Disclaimer/Publisher’s Note: The statements, opinions and data contained in all publications are solely those of the individual author(s) and contributor(s) and not of MDPI and/or the editor(s). MDPI and/or the editor(s) disclaim responsibility for any injury to people or property resulting from any ideas, methods, instructions or products referred to in the content. |
© 2024 by the authors. Licensee MDPI, Basel, Switzerland. This article is an open access article distributed under the terms and conditions of the Creative Commons Attribution (CC BY) license (https://creativecommons.org/licenses/by/4.0/).
Share and Cite
Guedes, M.C.S.; Carvalho-Silva, W.H.V.; Andrade-Santos, J.L.; Brelaz-de-Castro, M.C.A.; Souto, F.O.; Montenegro, L.M.L.; Guimarães, R.L. HIV-Induced Thymic Insufficiency and Aging-Related Immunosenescence on Immune Reconstitution in ART-Treated Patients. Vaccines 2024, 12, 612. https://doi.org/10.3390/vaccines12060612
Guedes MCS, Carvalho-Silva WHV, Andrade-Santos JL, Brelaz-de-Castro MCA, Souto FO, Montenegro LML, Guimarães RL. HIV-Induced Thymic Insufficiency and Aging-Related Immunosenescence on Immune Reconstitution in ART-Treated Patients. Vaccines. 2024; 12(6):612. https://doi.org/10.3390/vaccines12060612
Chicago/Turabian StyleGuedes, Maria Carolina Santos, Wlisses Henrique Veloso Carvalho-Silva, José Leandro Andrade-Santos, Maria Carolina Accioly Brelaz-de-Castro, Fabrício Oliveira Souto, Lílian Maria Lapa Montenegro, and Rafael Lima Guimarães. 2024. "HIV-Induced Thymic Insufficiency and Aging-Related Immunosenescence on Immune Reconstitution in ART-Treated Patients" Vaccines 12, no. 6: 612. https://doi.org/10.3390/vaccines12060612
APA StyleGuedes, M. C. S., Carvalho-Silva, W. H. V., Andrade-Santos, J. L., Brelaz-de-Castro, M. C. A., Souto, F. O., Montenegro, L. M. L., & Guimarães, R. L. (2024). HIV-Induced Thymic Insufficiency and Aging-Related Immunosenescence on Immune Reconstitution in ART-Treated Patients. Vaccines, 12(6), 612. https://doi.org/10.3390/vaccines12060612

