Immunogenicity and Safety of SARS-CoV-2 Protein Subunit Recombinant Vaccine (IndoVac®) as a Booster Dose against COVID-19 in Indonesian Adults
Abstract
1. Introduction
2. Materials and Methods
2.1. Study Design
2.2. Study Participants
2.3. Randomisation and Blinding
2.4. Vaccines
2.5. Sample Size and Study Analysis
2.6. Immunogenicity Measurements
2.7. Safety Measurements
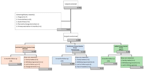
3. Results
3.1. Demographics and Baseline Characteristics
3.2. Immunogenicity
- A.
- CoronaVac® primary vaccine group
- B.
- ChAdOx1 primary vaccine group
- C.
- BNT162b2 primary vaccine group
3.3. Safety
3.3.1. Adverse Events (AEs)
- A.
- AEs in the CoronaVac® primary vaccine group
- B.
- Aes in the ChAdOx1 primary vaccine group
- C.
- AEs in the BNT162b2 primary vaccine group
3.3.2. Serious AEs (SAEs)
4. Discussion
5. Conclusions
Supplementary Materials
Author Contributions
Funding
Institutional Review Board Statement
Informed Consent Statement
Data Availability Statement
Acknowledgments
Conflicts of Interest
References
- Viana, R.; Moyo, S.; Amoako, D.G.; Tegally, H.; Scheepers, C.; Althaus, C.L.; Anyaneji, U.J.; Bester, P.A.; Boni, M.F.; Chand, M.; et al. Rapid epidemic expansion of the SARS-CoV-2 omicron variant in southern Africa. Nature 2022, 603, 679. [Google Scholar] [CrossRef] [PubMed]
- Funk, C.D.; Laferrière, C.; Ardakani, A. Target product profile analysis of COVID-19 vaccines in phase III clinical trials and beyond: An early 2021 perspective. Viruses 2021, 13, 418. [Google Scholar] [CrossRef] [PubMed]
- Ramasamy, M.N.; Minassian, A.M.; Ewer, K.J.; Flaxman, A.L.; Folegatti, P.M.; Owens, D.R.; Voysey, M.; Aley, P.K.; Angus, B.; Babbage, G.; et al. Safety and immunogenicity of ChAdOx1 nCoV-19 vaccine administered in a prime-boost regimen in young and old adults (COV002): A single-blind, randomised, controlled, phase 2/3 trial. Lancet 2020, 396, 1979. [Google Scholar] [CrossRef] [PubMed]
- Hernández-Bernal, F.; Ricardo-Cobas, M.C.; Martín-Bauta, Y.; Rodríguez-Martínez, E.; Urrutia-Pérez, K.; Urrutia-Pérez, K.; Quintana-Guerra, J.; Navarro-Rodríguez, Z.; Piñera-Martínez, M.; Rodríguez-Reinoso, J.L.; et al. A phase 3, randomised, double-blind, placebo-controlled clinical trial evaluation of the efficacy and safety of a SARS-CoV-2 recombinant spike RBD protein vaccine in adults (ABDALA-3 study). Lancet Reg. Health Am. 2023, 21, 100497. [Google Scholar] [CrossRef] [PubMed]
- Ilhami, P.A.; Adisasmita, M.N.; Agustian, D.; Sujatmiko, B. COVID-19 vaccination program data analysis based on regional status and day type: A study from West Java Province, Indonesia. Healthcare 2023, 11, 772. [Google Scholar] [CrossRef] [PubMed]
- World Health Organization. COVID-19 Weekly Epidemiological Update; WHO: Geneva, Switzerland, 2023; Volume 137, pp. 1–14. Available online: https://www.who.int/publications/m/item/weekly-epidemiological-update-on-covid-19---6-april-2023 (accessed on 8 April 2023).
- World Health Organization. WHO Target Product Profiles for COVID-19 Vaccines; WHO: Geneva, Switzerland, 2020; Volume 3, pp. 1–7. Available online: https://www.who.int/docs/default-source/blue-print/who-target-product-profiles-for-covid-19-vaccines.pdf (accessed on 8 April 2023).
- Team VGCVT. COVID-19 Vaccine Tracker: Indonesia. 2024. Available online: https://covid19.trackvaccines.org/country/indonesia/ (accessed on 5 February 2024).
- National Institute of Health. 2024. Available online: https://clinicaltrials.gov/ct2/results?cond=COVID19&term=vaccine&cntry=ID&state=&city=&dist= (accessed on 5 February 2024).
- Ministry of Health Republic of Indonesia. 2024. Available online: https://vaksin.kemkes.go.id/#/vaccines (accessed on 5 February 2024).
- Cabinet Secretariat Republic of Indonesia. 2022. Available online: https://setkab.go.id/en/president-jokowi-launches-indovac-vaccine/ (accessed on 5 February 2024).
- Nurdin, A.; Nency, Y.M.; Maddeppungeng, M.; Sekartini, R.; Sari, R.M.; Surachman, F.; Yani, F.F.; Anggrainy, F.; Hafiz, A.; Machmud, R.; et al. Immunogenicity and safety of SARS-CoV-2 recombinant protein subunit vaccine (IndoVac) adjuvanted with alum and CpG 1018 in Indonesian adults: A phase 3, randomized, active-controlled, multicenter trial. Vaccine 2024, 42, 3009–3017. [Google Scholar] [CrossRef] [PubMed]
- World Health Organization. Considerations for Evaluation of COVID-19 Vaccines. 2020. Available online: https://cdn.who.int/media/docs/default-source/in-vitro-diagnostics/covid19/considerations-who-evaluation-of-covid-vaccine_v25_11_2020.pdf (accessed on 5 February 2024).
- Hotez, P.J.; Bottazzi, M.E. Whole inactivated virus and protein-based COVID-19 vaccines. Annu. Rev. Med. 2022, 73, 55–64. [Google Scholar] [CrossRef] [PubMed]
- Mostafavi, E.; Eybpoosh, S.; Karamouzian, M.; Khalili, M.; Haji-Maghsoudi, S.; Salehi-Vaziri, M.; Khamesipour, A.; Jalali, T.; Nakhaeizadeh, M.; Sharifi, H.; et al. Efficacy and safety of a protein-based SARS-CoV-2 vaccine: A randomized clinical trial. JAMA Netw. Open 2023, 6, e2310302. [Google Scholar] [CrossRef] [PubMed]
- Pratama, A.; Alhaqq, R.I.; Ruldeviyani, Y. Sentiment analysis of the COVID-19 booster vaccination program as a requirement for homecoming during eid fitr in Indonesia. J. Theor. Appl. Inf. Technol. 2023, 101, 248–261. [Google Scholar]
- Hosseini, S.A.; Zahedipour, F.; Mirzaei, H.; Oskuee, R.K. Potential SARS-CoV-2 vaccines: Concept, progress, and challenges. Int. Immunopharmacol. 2021, 97, 107622. [Google Scholar] [CrossRef]
- Pollet, J.; Chen, W.H.; Strych, U. Recombinant protein vaccines, a proven approach against coronavirus pandemics. Adv. Drug Deliv. Rev. 2021, 170, 71–82. [Google Scholar] [CrossRef] [PubMed]
- Hotez, P.J.; Adhikari, R.; Chen, W.H.; Chen, Y.L.; Gillespie, P.; Islam, N.Y.; Keegan, B.; Kundu, R.T.; Lee, J.; Liu, Z.; et al. From concept to delivery: A yeast-expressed recombinant protein-based COVID-19 vaccine technology suitable for global access. Expert Rev. Vaccines 2023, 22, 495–500. [Google Scholar] [CrossRef] [PubMed]
- Song, J.Y.; Choi, W.S.; Heo, J.Y.; Lee, J.S.; Jung, D.S.; Kim, S.W.; Park, K.-H.; Eom, J.S.; Jeong, S.J.; Lee, J.; et al. Safety and immunogenicity of a SARS-CoV-2 recombinant protein nanoparticle vaccine (GBP510) adjuvanted with AS03: A randomised, placebo-controlled, observer-blinded phase 1/2 trial. EClinicalMedicine 2022, 51, 101569. [Google Scholar] [CrossRef] [PubMed]
- Das, S.; Kar, S.S.; Samanta, S.; Banerjee, J.; Giri, B.; Dash, S.K. Immunogenic and reactogenic efficacy of Covaxin and Covishield: A comparative review. Immunol. Res. 2022, 70, 289–315. [Google Scholar] [CrossRef] [PubMed]
- Choi, A.; Koch, M.; Wu, K.; Chu, L.; Ma, L.; Hill, A.; Nunna, N.; Huang, W.; Oestreicher, J.; Colpitts, T.; et al. Safety and immunogenicity of SARS-CoV-2 variant mRNA vaccine boosters in healthy adults: An interim analysis. Nat. Med. 2021, 27, 2025–2031. [Google Scholar] [CrossRef] [PubMed]
- Munro, A.P.S.; Janani, L.; Cornelius, V.; Aley, P.K.; Babbage, G.; Baxter, D.; Bula, M.; Cathie, K.; Chatterjee, K.; Dodd, K.; et al. Safety and immunogenicity of seven COVID-19 vaccines as a third dose (booster) following two doses of ChAdOx1 nCov-19 or BNT162b2 in the UK (COV-BOOST): A blinded, multicentre, randomised, controlled, phase 2 trial. Lancet 2021, 398, 2258–2276. [Google Scholar] [CrossRef] [PubMed]
- Kanokudom, S.; Chansaenroj, J.; Suntronwong, N.; Assawakosri, S.; Yorsaeng, R.; Nilyanimit, P.; Aeemjinda, R.; Khanarat, N.; Vichaiwattana, P.; Klinfueng, S.; et al. Safety and immunogenicity of a third dose of COVID-19 protein subunit vaccine (CovovaxTM) after homologous and heterologous two-dose regimens. Int. J. Infect. Dis. 2023, 126, 64–72. [Google Scholar] [CrossRef] [PubMed]
- UK Health Security Agency. COVID-19 Vaccination Programme: Information for Healthcare Practitioners. Version 5.0. October 2022. Available online: https://www.gov.uk/government/publications/covid-19-vaccination-programme-guidance-for-healthcare-practitioners (accessed on 2 May 2023).
- Fadlyana, E.; Setiabudi, D.; Kartasasmita, C.B.; Putri, N.D.; Rezeki Hadinegoro, S.R.; Mulholland, K.; Sofiatin, Y.; Suryadinata, H.; Hartantri, Y.; Sukandar, H.; et al. Immunogenicity and safety in healthy adults of full dose versus half doses of COVID-19 vaccine (ChAdOx1-S or BNT162b2) or full-dose CoronaVac administered as a booster dose after priming with CoronaVac: A randomised, observer-masked, controlled trial in Indonesia. Lancet Infect. Dis. 2023, 23, 545–555. [Google Scholar] [CrossRef]
- Lau, O.; Vadlamudi, N.K. Immunogenicity and safety of the COVID-19 vaccines compared with control in healthy adults: A qualitative and systematic review. Value Health 2022, 25, 717–730. [Google Scholar] [CrossRef]
- Áñez, G.; Dunkle, L.M.; Gay, C.L.; Kotloff, K.L.; Adelglass, J.M.; Essink, B.; Campbell, J.D.; Cloney-Clark, S.; Zhu, M.; Plested, J.S.; et al. Safety, immunogenicity, and efficacy of the NVX-CoV2373 COVID-19 vaccine in adolescents: A randomized clinical trial. JAMA Netw. Open 2023, 6, e239135. [Google Scholar] [CrossRef]
- Pavot, V.; Berry, C.; Kishko, M.; Anosova, N.G.; Li, L.; Tibbitts, T.; Huang, D.; Raillard, A.; Gautheron, S.; Gutzeit, C.; et al. Beta variant COVID-19 protein booster vaccine elicits durable cross-neutralization against SARS-CoV-2 variants in non-human primates. Nat. Commun. 2023, 14, 1309. [Google Scholar] [CrossRef] [PubMed]
- Madhi, S.A.; Moodley, D.; Hanley, S.; Archary, M.; Hoosain, Z.; Lalloo, U.; Louw, C.; Fairlie, L.; Fouche, L.F.; Masilela, M.S.; et al. Immunogenicity and safety of a SARS-CoV-2 recombinant spike protein nanoparticle vaccine in people living with and without HIV-1 infection: A randomised, controlled, phase 2A/2B trial. Lancet HIV 2022, 9, e309–e322. [Google Scholar] [CrossRef] [PubMed]
- Luo, W.; Gan, J.; Luo, Z.; Li, S.; Wang, Z.; Wu, J.; Zhang, H.; Xian, J.; Cheng, R.; Tang, X.; et al. Safety, immunogenicity and protective effectiveness of heterologous boost with a recombinant COVID-19 vaccine (Sf9 cells) in adult recipients of inactivated vaccines. Signal Transduct. Target. Ther. 2024, 9, 41. [Google Scholar] [CrossRef] [PubMed]
- Li, J.; Li, X.; Mao, H.; Huang, C.; Sun, Y.; Miao, L.; Li, J.; Song, W.; Zhang, Y.; Huang, J.; et al. SARS-CoV-2 omicron BA.1.1 is highly resistant to antibody neutralization of convalescent serum from the origin strain. Virus Res. 2023, 332, 199131. [Google Scholar] [CrossRef] [PubMed]
- Chen, L.L.; Chua, G.T.; Lu, L.; Chan, B.P.; Wong, J.S.; Chow, C.C.; Yu, T.C.; Leung, A.S.Y.; Lam, S.Y.; Wong, T.W.; et al. Omicron variant susceptibility to neutralizing antibodies induced in children by natural SARS-CoV-2 infection or COVID-19 vaccine. Emerg. Microbes Infect. 2022, 11, 543–547. [Google Scholar] [CrossRef] [PubMed]
- He, Q.; Mao, Q.; Peng, X.; He, Z.; Lu, S.; Zhang, J.; Gao, F.; Bian, L.; An, C.; Yu, W.; et al. Immunogenicity and protective efficacy of a recombinant protein subunit vaccine and an inactivated vaccine against SARS-CoV-2 variants in non-human primates. Signal Transduct. Target. Ther. 2022, 7, 69. [Google Scholar] [CrossRef] [PubMed]
- Song, J.Y.; Choi, W.S.; Kim, E.J.; Heo, J.Y.; Lee, J.S.; Jung, D.S.; Kim, S.W.; Park, K.H.; Eom, J.S.; Jeong, S.J.; et al. Immunogenicity and safety of SARS-CoV-2 recombinant protein nanoparticle vaccine GBP510 adjuvanted with AS03: Randomised, active-controlled, observer-blinded, phase 3 trial. medRxiv 2023, 2023, 1. [Google Scholar] [CrossRef] [PubMed]
- Goike, J.; Hsieh, C.L.; Horton, A.P.; Gardner, E.C.; Zhou, L.; Bartzoka, F.; Wang, N.; Javanmardi, K.; Herbert, A.; Abbassi, S.; et al. SARS-CoV-2 omicron variants conformationally escape a rare quaternary antibody binding mode. Commun. Biol. 2023, 6, 1250. [Google Scholar] [CrossRef] [PubMed]
- Lassaunière, R.; Polacek, C.; Frische, A.; Boding, L.; Sækmose, S.G.; Rasmussen, M.; Fomsgaard, A. Neutralizing antibodies against the SARS-CoV-2 omicron variant (BA.1) 1 to 18 weeks after the second and third doses of the BNT162b2 mRNA vaccine. JAMA Netw. Open 2022, 5, e2212073. [Google Scholar] [CrossRef]
- Dari, A.; Jacqmin, P.; Iwaki, Y.; Neyens, M.; Le Gars, M.; Sadoff, J.; Hardt, K.; Ruiz-Guiñazú, J.; Pérez-Ruixo, J.J. Mechanistic modelling projections of antibody persistence after homologous booster regimens of COVID-19 vaccine Ad26.COV2.S in humans. CPT Pharmacomet. Syst. Pharmacol. 2023, 12, 1485–1498. [Google Scholar] [CrossRef]
- Chalkias, S.; Eder, F.; Essink, B.; Khetan, S.; Nestorova, B.; Feng, J.; Chen, X.; Chang, Y.; Zhou, H.; Montefiori, D.; et al. Safety, immunogenicity and antibody persistence of a bivalent Beta-containing booster vaccine against COVID-19: A phase 2/3 trial. Nat. Med. 2022, 28, 2388–2397. [Google Scholar] [CrossRef]
- Berry, A.A.; Tjaden, A.H.; Renteria, J.; Friedman-Klabanoff, D.; Hinkelman, A.N.; Gibbs, M.A.; Ahmed, A.; Runyon, M.S.; Schieffelin, J.; Santos, R.P.; et al. Persistence of antibody responses to COVID-19 vaccines among participants in the COVID-19 community research partnership. Vaccine X 2023, 15, 100371. [Google Scholar] [CrossRef]
- Chalkias, S.; Harper, C.; Vrbicky, K.; Walsh, S.R.; Essink, B.; Brosz, A.; McGhee, N.; Tomassini, J.E.; Chen, X.; Chang, Y.; et al. Three-month antibody persistence of a bivalent omicron-containing booster vaccine against COVID-19. Nat. Commun. 2023, 14, 5125. [Google Scholar] [CrossRef] [PubMed]
- Baden, L.R.; El Sahly, H.M.E.; Essink, B.; Kotloff, K.; Frey, S.; Novak, R.; Diemert, D.; Spector, S.A.; Rouphael, N.; Creech, C.B.; et al. Efficacy and safety of the mRNA-1273 SARS-CoV-2 vaccine. N. Engl. J. Med. 2021, 384, 403–416. [Google Scholar] [CrossRef] [PubMed]
- Falsey, A.R.; Sobieszczyk, M.E.; Hirsch, I.; Sproule, S.; Robb, M.L.; Corey, L.; Neuzil, K.M.; Hahn, W.; Hunt, J.; Mulligan, M.J.; et al. Phase 3 safety and efficacy of AZD1222 (ChAdOx1 nCoV-19) COVID-19 vaccine. N. Engl. J. Med. 2021, 385, 2348–2360. [Google Scholar] [CrossRef]
- Corominas, J.; Garriga, C.; Prenafeta, A.; Moros, A.; Cañete, M.; Barreiro, A.; González-González, L.; Madrenas, L.; Güell, I.; Clotet, B.; et al. Safety and immunogenicity of the protein-based PHH-1V compared to BNT162b2 as a heterologous SARS-CoV-2 booster vaccine in adults vaccinated against COVID-19: A multicentre, randomised, double-blind, non-inferiority phase IIb trial. Lancet Reg. Health 2023, 28, 100613. [Google Scholar] [CrossRef]







Disclaimer/Publisher’s Note: The statements, opinions and data contained in all publications are solely those of the individual author(s) and contributor(s) and not of MDPI and/or the editor(s). MDPI and/or the editor(s) disclaim responsibility for any injury to people or property resulting from any ideas, methods, instructions or products referred to in the content. |
© 2024 by the authors. Licensee MDPI, Basel, Switzerland. This article is an open access article distributed under the terms and conditions of the Creative Commons Attribution (CC BY) license (https://creativecommons.org/licenses/by/4.0/).
Share and Cite
Rusmil, K.; Fadlyana, E.; Girsang, R.T.; Adrizain, R.; Reza Rahmadi, A.; Suryadinata, H.; Dwi Putra, M.G.; Fulendry, F.P.; Nashsyah, D.T.; Utami, R.K.; et al. Immunogenicity and Safety of SARS-CoV-2 Protein Subunit Recombinant Vaccine (IndoVac®) as a Booster Dose against COVID-19 in Indonesian Adults. Vaccines 2024, 12, 540. https://doi.org/10.3390/vaccines12050540
Rusmil K, Fadlyana E, Girsang RT, Adrizain R, Reza Rahmadi A, Suryadinata H, Dwi Putra MG, Fulendry FP, Nashsyah DT, Utami RK, et al. Immunogenicity and Safety of SARS-CoV-2 Protein Subunit Recombinant Vaccine (IndoVac®) as a Booster Dose against COVID-19 in Indonesian Adults. Vaccines. 2024; 12(5):540. https://doi.org/10.3390/vaccines12050540
Chicago/Turabian StyleRusmil, Kusnandi, Eddy Fadlyana, Rodman Tarigan Girsang, Riyadi Adrizain, Andri Reza Rahmadi, Hendarsyah Suryadinata, Muhammad Gilang Dwi Putra, Frizka Primadewi Fulendry, Dinda Tiaraningrum Nashsyah, Rona Kania Utami, and et al. 2024. "Immunogenicity and Safety of SARS-CoV-2 Protein Subunit Recombinant Vaccine (IndoVac®) as a Booster Dose against COVID-19 in Indonesian Adults" Vaccines 12, no. 5: 540. https://doi.org/10.3390/vaccines12050540
APA StyleRusmil, K., Fadlyana, E., Girsang, R. T., Adrizain, R., Reza Rahmadi, A., Suryadinata, H., Dwi Putra, M. G., Fulendry, F. P., Nashsyah, D. T., Utami, R. K., Zahra Mardiah, B., Trisna Windiani, I. G. A., Sugitha Adnyana, I. G. A. N., Sukma Pratiwi Murti, N. L., Agus Somia, I. K., Utama, I. M. S., Soetjiningsih, S., Mutiara, U. L. N., & Puspita, M. (2024). Immunogenicity and Safety of SARS-CoV-2 Protein Subunit Recombinant Vaccine (IndoVac®) as a Booster Dose against COVID-19 in Indonesian Adults. Vaccines, 12(5), 540. https://doi.org/10.3390/vaccines12050540

