MV140 Mucosal Vaccine Induces Targeted Immune Response for Enhanced Clearance of Uropathogenic E. coli in Experimental Urinary Tract Infection
Abstract
1. Introduction
2. Materials and Methods
2.1. Mice and In Vivo Models
2.2. Splenocyte Ex Vivo Stimulation Assay
2.3. Serum and Urine Antibody Measurement
2.4. Flow Cytometry
2.5. Antimicrobial Peptide Production by RT-qPCR and Immunofluorescence
2.6. Statistical Analysis
3. Results
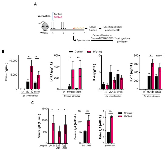
3.1. MV140 Induces T and B Cell Immune Responses Cross-Reactive with UTI89
3.2. MV140 Confers Protection against Transurethral UTI89 Infection
3.3. MV140 Induces Changes in the Local Inflammatory Cell Influx after Transurethral UTI89 Infection
3.4. UTI89 Infection Boosts IgG Responses against Different E. coli Strains in MV140-Immunized Mice
4. Discussion
5. Conclusions
Supplementary Materials
Author Contributions
Funding
Institutional Review Board Statement
Informed Consent Statement
Data Availability Statement
Conflicts of Interest
References
- Foxman, B. Urinary tract infection syndromes: Occurrence, recurrence, bacteriology, risk factors, and disease burden. Infect. Dis. Clin. N. Am. 2014, 28, 1–13. [Google Scholar] [CrossRef] [PubMed]
- Flores-Mireles, A.L.; Walker, J.N.; Caparon, M.; Hultgren, S.J. Urinary tract infections: Epidemiology, mechanisms of infection and treatment options. Nat. Rev. Microbiol. 2015, 13, 269–284. [Google Scholar] [CrossRef]
- Tamadonfar, K.O.; Omattage, N.S.; Spaulding, C.N.; Hultgren, S.J. Reaching the End of the Line: Urinary Tract Infections. Microbiol. Spectr. 2019, 7, 10–1128. [Google Scholar] [CrossRef]
- Langford, B.J.; Brown, K.A.; Diong, C.; Marchand-Austin, A.; Adomako, K.; Saedi, A.; Schwartz, K.L.; Johnstone, J.; MacFadden, D.R.; Matukas, L.M.; et al. The Benefits and Harms of Antibiotic Prophylaxis for Urinary Tract Infection in Older Adults. Clin. Infect. Dis. 2021, 73, e782–e791. [Google Scholar] [CrossRef]
- Ballash, G.A.; Diaz-Campos, D.; van Balen, J.C.; Mollenkopf, D.F.; Wittum, T.E. Previous Antibiotic Exposure Reshapes the Population Structure of Infecting Uropathogenic Escherichia coli Strains by Selecting for Antibiotic Resistance over Urovirulence. Microbiol. Spectr. 2023, 11, e0524222. [Google Scholar] [CrossRef] [PubMed]
- Sihra, N.; Goodman, A.; Zakri, R.; Sahai, A.; Malde, S. Nonantibiotic prevention and management of recurrent urinary tract infection. Nat. Rev. Urol. 2018, 15, 750–776. [Google Scholar] [CrossRef] [PubMed]
- Magistro, G.; Stief, C.G. Vaccine Development for Urinary Tract Infections: Where Do We Stand? Eur. Urol. Focus. 2019, 5, 39–41. [Google Scholar] [CrossRef]
- Forsyth, V.S.; Himpsl, S.D.; Smith, S.N.; Sarkissian, C.A.; Mike, L.A.; Stocki, J.A.; Sintsova, A.; Alteri, C.J.; Mobley, H.L.T. Optimization of an Experimental Vaccine To Prevent Escherichia coli Urinary Tract Infection. mBio 2020, 11, 10–1128. [Google Scholar] [CrossRef] [PubMed]
- Foxman, B.; Brown, P. Epidemiology of urinary tract infections: Transmission and risk factors, incidence, and costs. Infect. Dis. Clin. N. Am. 2003, 17, 227–241. [Google Scholar] [CrossRef]
- Wu, X.R.; Sun, T.T.; Medina, J.J. In vitro binding of type 1-fimbriated Escherichia coli to uroplakins Ia and Ib: Relation to urinary tract infections. Proc. Natl. Acad. Sci. USA 1996, 93, 9630–9635. [Google Scholar] [CrossRef]
- Sarkar, S.; Ulett, G.C.; Totsika, M.; Phan, M.D.; Schembri, M.A. Role of capsule and O antigen in the virulence of uropathogenic Escherichia coli. PLoS ONE 2014, 9, e94786. [Google Scholar] [CrossRef] [PubMed]
- Tomasek, K.; Leithner, A.; Glatzova, I.; Lukesch, M.S.; Guet, C.C.; Sixt, M. Type 1 piliated uropathogenic Escherichia coli hijack the host immune response by binding to CD14. eLife 2022, 11, e78995. [Google Scholar] [CrossRef] [PubMed]
- Chen, S.L.; Hung, C.S.; Xu, J.; Reigstad, C.S.; Magrini, V.; Sabo, A.; Blasiar, D.; Bieri, T.; Meyer, R.R.; Ozersky, P.; et al. Identification of genes subject to positive selection in uropathogenic strains of Escherichia coli: A comparative genomics approach. Proc. Natl. Acad. Sci. USA 2006, 103, 5977–5982. [Google Scholar] [CrossRef] [PubMed]
- Denamur, E.; Bonacorsi, S.; Giraud, A.; Duriez, P.; Hilali, F.; Amorin, C.; Bingen, E.; Andremont, A.; Picard, B.; Taddei, F.; et al. High frequency of mutator strains among human uropathogenic Escherichia coli isolates. J. Bacteriol. 2002, 184, 605–609. [Google Scholar] [CrossRef] [PubMed]
- Pokharel, P.; Dhakal, S.; Dozois, C.M. The Diversity of Escherichia coli Pathotypes and Vaccination Strategies against This Versatile Bacterial Pathogen. Microorganisms 2023, 11, 344. [Google Scholar] [CrossRef] [PubMed]
- Sarkissian, C.A.; Alteri, C.J.; Mobley, H.L.T. UTI patients have pre-existing antigen-specific antibody titers against UTI vaccine antigens. Vaccine 2019, 37, 4937–4946. [Google Scholar] [CrossRef]
- Luzuriaga, M.A.; Herbert, F.C.; Brohlin, O.R.; Gadhvi, J.; Howlett, T.; Shahrivarkevishahi, A.; Wijesundara, Y.H.; Venkitapathi, S.; Veera, K.; Ehrman, R.; et al. Metal-Organic Framework Encapsulated Whole-Cell Vaccines Enhance Humoral Immunity against Bacterial Infection. ACS Nano 2021, 15, 17426–17438. [Google Scholar] [CrossRef] [PubMed]
- Kuhn, H.W.; Hreha, T.N.; Hunstad, D.A. Immune defenses in the urinary tract. Trends Immunol. 2023, 44, 701–711. [Google Scholar] [CrossRef] [PubMed]
- Holmgren, J.; Czerkinsky, C. Mucosal immunity and vaccines. Nat. Med. 2005, 11, S45–S53. [Google Scholar] [CrossRef]
- Czerkinsky, C.; Cuburu, N.; Kweon, M.N.; Anjuere, F.; Holmgren, J. Sublingual vaccination. Hum. Vaccin. 2011, 7, 110–114. [Google Scholar] [CrossRef]
- Nickel, J.C.; Doiron, R.C. An Effective Sublingual Vaccine, MV140, Safely Reduces Risk of Recurrent Urinary Tract Infection in Women. Pathogens 2023, 12, 359. [Google Scholar] [CrossRef] [PubMed]
- Lorenzo-Gomez, M.F.; Padilla-Fernandez, B.; Garcia-Criado, F.J.; Miron-Canelo, J.A.; Gil-Vicente, A.; Nieto-Huertos, A.; Silva-Abuin, J.M. Evaluation of a therapeutic vaccine for the prevention of recurrent urinary tract infections versus prophylactic treatment with antibiotics. Int. Urogynecol. J. 2013, 24, 127–134. [Google Scholar] [CrossRef] [PubMed]
- Lorenzo-Gomez, M.F.; Padilla-Fernandez, B.; Garcia-Cenador, M.B.; Virseda-Rodriguez, A.J.; Martin-Garcia, I.; Sanchez-Escudero, A.; Vicente-Arroyo, M.J.; Miron-Canelo, J.A. Comparison of sublingual therapeutic vaccine with antibiotics for the prophylaxis of recurrent urinary tract infections. Front. Cell Infect. Microbiol. 2015, 5, 50. [Google Scholar] [CrossRef]
- Yang, B.; Foley, S. First experience in the UK of treating women with recurrent urinary tract infections with the bacterial vaccine Uromune((R)). BJU Int. 2018, 121, 289–292. [Google Scholar] [CrossRef] [PubMed]
- Ramirez Sevilla, C.; Gomez Lanza, E.; Manzanera, J.L.; Martin, J.A.R.; Sanz, M.A.B. Active immunoprophyilaxis with uromune(R) decreases the recurrence of urinary tract infections at three and six months after treatment without relevant secondary effects. BMC Infect. Dis. 2019, 19, 901. [Google Scholar] [CrossRef] [PubMed]
- Carrion-Lopez, P.; Martinez-Ruiz, J.; Libran-Garcia, L.; Gimenez-Bachs, J.M.; Pastor-Navarro, H.; Salinas-Sanchez, A.S. Analysis of the Efficacy of a Sublingual Bacterial Vaccine in the Prophylaxis of Recurrent Urinary Tract Infection. Urol. Int. 2020, 104, 293–300. [Google Scholar] [CrossRef] [PubMed]
- Nickel, J.C.; Saz-Leal, P.; Doiron, R.C. Could sublingual vaccination be a viable option for the prevention of recurrent urinary tract infection in Canada? A systematic review of the current literature and plans for the future. CUAJ 2020, 14, 281–287. [Google Scholar] [CrossRef] [PubMed]
- Lorenzo-Gomez, M.F.; Padilla-Fernandez, B.; Flores-Fraile, J.; Valverde-Martinez, S.; Gonzalez-Casado, I.; Hernandez, J.D.; Sanchez-Escudero, A.; Vicente Arroyo, M.J.; Martinez-Huelamo, M.; Criado, F.H.; et al. Impact of whole-cell bacterial immunoprophylaxis in the management of recurrent urinary tract infections in the frail elderly. Vaccine 2021, 39, 6308–6314. [Google Scholar] [CrossRef] [PubMed]
- Sanchez-Ramon, S.; Fernandez-Paredes, L.; Saz-Leal, P.; Diez-Rivero, C.M.; Ochoa-Grullon, J.; Morado, C.; Macarron, P.; Martinez, C.; Villaverde, V.; de la Pena, A.R.; et al. Sublingual Bacterial Vaccination Reduces Recurrent Infections in Patients With Autoimmune Diseases Under Immunosuppressant Treatment. Front. Immunol. 2021, 12, 675735. [Google Scholar] [CrossRef]
- Ramirez Sevilla, C.; Gomez Lanza, E.; Llopis Manzanera, J.; Cetina Herrando, A.; Puyol Pallas, J.M. A Focus on Long-Term Follow-Up of Immunoprophylaxis to Recurrent Urinary Tract Infections: 10 Years of Experience with MV140 Vaccine in a Cohort of 1003 Patients Support High Efficacy and Safety. Arch. Esp. Urol. 2022, 75, 753–757. [Google Scholar] [CrossRef]
- Ramirez-Sevilla, C.; Gomez-Lanza, E.; Llopis-Manzanera, J.; Cetina-Herrando, A.; Puyol-Pallas, J.M. Effectiveness and health cost analysis between immunoprophylaxis with MV140 autovaccine, MV140 vaccine and continuous treatment with antibiotics to prevent recurrent urinary tract infections. Actas Urol. Esp. 2023, 47, 27–33. [Google Scholar] [CrossRef] [PubMed]
- Nickel, J.C.; Kelly, K.L.; Griffin, A.; Elterman, D.S.; Clark-Pereira, J.; Doiron, R.C. MV140 sublingual vaccine reduces recurrent urinary tract infection in women: Results from the first North American clinical experience study. Can. Urol. Assoc. J. 2024, 18, 25. [Google Scholar] [CrossRef]
- Lorenzo-Gómez, M.-F.; Foley, S.; Nickel, J.C.; García-Cenador, M.-B.; Padilla-Fernández, B.-Y.; González-Casado, I.; Martínez-Huélamo, M.; Yang, B.; Blick, C.; Ferreira, F.; et al. Sublingual MV140 for Prevention of Recurrent Urinary Tract Infections. NEJM Evid. 2022, 1, EVIDoa2100018. [Google Scholar] [CrossRef] [PubMed]
- Benito-Villalvilla, C.; Cirauqui, C.; Diez-Rivero, C.M.; Casanovas, M.; Subiza, J.L.; Palomares, O. MV140, a sublingual polyvalent bacterial preparation to treat recurrent urinary tract infections, licenses human dendritic cells for generating Th1, Th17, and IL-10 responses via Syk and MyD88. Mucosal Immunol. 2017, 10, 924–935. [Google Scholar] [CrossRef] [PubMed]
- Martin-Cruz, L.; Sevilla-Ortega, C.; Benito-Villalvilla, C.; Diez-Rivero, C.M.; Sanchez-Ramón, S.; Subiza, J.L.; Palomares, O. A Combination of Polybacterial MV140 and Candida albicans V132 as a Potential Novel Trained Immunity-Based Vaccine for Genitourinary Tract Infections. Front. Immunol. 2021, 11, 612269. [Google Scholar] [CrossRef] [PubMed]
- Mulvey, M.A.; Schilling, J.D.; Hultgren, S.J. Establishment of a persistent Escherichia coli reservoir during the acute phase of a bladder infection. Infect. Immun. 2001, 69, 4572–4579. [Google Scholar] [CrossRef] [PubMed]
- Hung, C.S.; Dodson, K.W.; Hultgren, S.J. A murine model of urinary tract infection. Nat. Protoc. 2009, 4, 1230–1243. [Google Scholar] [CrossRef] [PubMed]
- Chromek, M.; Slamova, Z.; Bergman, P.; Kovacs, L.; Podracka, L.; Ehren, I.; Hokfelt, T.; Gudmundsson, G.H.; Gallo, R.L.; Agerberth, B.; et al. The antimicrobial peptide cathelicidin protects the urinary tract against invasive bacterial infection. Nat. Med. 2006, 12, 636–641. [Google Scholar] [CrossRef]
- Mohanty, S.; Kamolvit, W.; Scheffschick, A.; Bjorklund, A.; Tovi, J.; Espinosa, A.; Brismar, K.; Nystrom, T.; Schroder, J.M.; Ostenson, C.G.; et al. Diabetes downregulates the antimicrobial peptide psoriasin and increases E. coli burden in the urinary bladder. Nat. Commun. 2022, 13, 4983. [Google Scholar] [CrossRef]
- Bunduki, G.K.; Heinz, E.; Phiri, V.S.; Noah, P.; Feasey, N.; Musaya, J. Virulence factors and antimicrobial resistance of uropathogenic Escherichia coli (UPEC) isolated from urinary tract infections: A systematic review and meta-analysis. BMC Infect. Dis. 2021, 21, 753. [Google Scholar] [CrossRef]
- Woodland, D.L.; Kohlmeier, J.E. Migration, maintenance and recall of memory T cells in peripheral tissues. Nat. Rev. Immunol. 2009, 9, 153–161. [Google Scholar] [CrossRef] [PubMed]
- Babb, R.; Chen, A.; Hirst, T.R.; Kara, E.E.; McColl, S.R.; Ogunniyi, A.D.; Paton, J.C.; Alsharifi, M. Intranasal vaccination with gamma-irradiated Streptococcus pneumoniae whole-cell vaccine provides serotype-independent protection mediated by B-cells and innate IL-17 responses. Clin. Sci. 2016, 130, 697–710. [Google Scholar] [CrossRef] [PubMed]
- Duchmann, R.; May, E.; Heike, M.; Knolle, P.; Neurath, M.; Meyer zum Buschenfelde, K.H. T cell specificity and cross reactivity towards enterobacteria, bacteroides, bifidobacterium, and antigens from resident intestinal flora in humans. Gut 1999, 44, 812–818. [Google Scholar] [CrossRef] [PubMed]
- Martin-Cruz, L.; Angelina, A.; Baydemir, I.; Bulut, O.; Subiza, J.L.; Netea, M.G.; Dominguez-Andres, J.; Palomares, O. Candida albicans V132 induces trained immunity and enhances the responses triggered by the polybacterial vaccine MV140 for genitourinary tract infections. Front. Immunol. 2022, 13, 1066383. [Google Scholar] [CrossRef]
- Sallusto, F. Heterogeneity of Human CD4(+) T Cells Against Microbes. Annu. Rev. Immunol. 2016, 34, 317–334. [Google Scholar] [CrossRef]
- Pelletier, M.; Maggi, L.; Micheletti, A.; Lazzeri, E.; Tamassia, N.; Costantini, C.; Cosmi, L.; Lunardi, C.; Annunziato, F.; Romagnani, S.; et al. Evidence for a cross-talk between human neutrophils and Th17 cells. Blood 2010, 115, 335–343. [Google Scholar] [CrossRef] [PubMed]
- Kolls, J.K.; McCray, P.B., Jr.; Chan, Y.R. Cytokine-mediated regulation of antimicrobial proteins. Nat. Rev. Immunol. 2008, 8, 829–835. [Google Scholar] [CrossRef] [PubMed]
- Simanski, M.; Rademacher, F.; Schroder, L.; Schumacher, H.M.; Glaser, R.; Harder, J. IL-17A and IFN-gamma synergistically induce RNase 7 expression via STAT3 in primary keratinocytes. PLoS ONE 2013, 8, e59531. [Google Scholar] [CrossRef]
- Wu, J.; Hayes, B.W.; Phoenix, C.; Macias, G.S.; Miao, Y.; Choi, H.W.; Hughes, F.M., Jr.; Todd Purves, J.; Lee Reinhardt, R.; Abraham, S.N. A highly polarized TH2 bladder response to infection promotes epithelial repair at the expense of preventing new infections. Nat. Immunol. 2020, 21, 671–683. [Google Scholar] [CrossRef]
- Christensen, D.; Mortensen, R.; Rosenkrands, I.; Dietrich, J.; Andersen, P. Vaccine-induced Th17 cells are established as resident memory cells in the lung and promote local IgA responses. Mucosal Immunol. 2017, 10, 260–270. [Google Scholar] [CrossRef]
- Mak, Q.; Greig, J.; Dasgupta, P.; Malde, S.; Raison, N. Bacterial Vaccines for the Management of Recurrent Urinary Tract Infections: A Systematic Review and Meta-analysis. Eur. Urol. Focus. 2024. [Google Scholar] [CrossRef] [PubMed]
- Tsai, C.J.Y.; Loh, J.M.S.; Fujihashi, K.; Kiyono, H. Mucosal vaccination: Onward and upward. Expert. Rev. Vaccines 2023, 22, 885–899. [Google Scholar] [CrossRef] [PubMed]




Disclaimer/Publisher’s Note: The statements, opinions and data contained in all publications are solely those of the individual author(s) and contributor(s) and not of MDPI and/or the editor(s). MDPI and/or the editor(s) disclaim responsibility for any injury to people or property resulting from any ideas, methods, instructions or products referred to in the content. |
© 2024 by the authors. Licensee MDPI, Basel, Switzerland. This article is an open access article distributed under the terms and conditions of the Creative Commons Attribution (CC BY) license (https://creativecommons.org/licenses/by/4.0/).
Share and Cite
Saz-Leal, P.; Ligon, M.M.; Diez-Rivero, C.M.; García-Ayuso, D.; Mohanty, S.; Viñuela, M.; Real-Arévalo, I.; Conejero, L.; Brauner, A.; Subiza, J.L.; et al. MV140 Mucosal Vaccine Induces Targeted Immune Response for Enhanced Clearance of Uropathogenic E. coli in Experimental Urinary Tract Infection. Vaccines 2024, 12, 535. https://doi.org/10.3390/vaccines12050535
Saz-Leal P, Ligon MM, Diez-Rivero CM, García-Ayuso D, Mohanty S, Viñuela M, Real-Arévalo I, Conejero L, Brauner A, Subiza JL, et al. MV140 Mucosal Vaccine Induces Targeted Immune Response for Enhanced Clearance of Uropathogenic E. coli in Experimental Urinary Tract Infection. Vaccines. 2024; 12(5):535. https://doi.org/10.3390/vaccines12050535
Chicago/Turabian StyleSaz-Leal, Paula, Marianne Morris Ligon, Carmen María Diez-Rivero, Diego García-Ayuso, Soumitra Mohanty, Marcos Viñuela, Irene Real-Arévalo, Laura Conejero, Annelie Brauner, José Luis Subiza, and et al. 2024. "MV140 Mucosal Vaccine Induces Targeted Immune Response for Enhanced Clearance of Uropathogenic E. coli in Experimental Urinary Tract Infection" Vaccines 12, no. 5: 535. https://doi.org/10.3390/vaccines12050535
APA StyleSaz-Leal, P., Ligon, M. M., Diez-Rivero, C. M., García-Ayuso, D., Mohanty, S., Viñuela, M., Real-Arévalo, I., Conejero, L., Brauner, A., Subiza, J. L., & Mysorekar, I. U. (2024). MV140 Mucosal Vaccine Induces Targeted Immune Response for Enhanced Clearance of Uropathogenic E. coli in Experimental Urinary Tract Infection. Vaccines, 12(5), 535. https://doi.org/10.3390/vaccines12050535

