Local Immune Activation and Age Impact on Humoral Immunity in Mice, with a Focus on IgG Sialylation
Abstract
1. Introduction
2. Material and Methods
2.1. Animals and Care
2.2. Ethical Consideration
2.3. Induction of Antigen-Induced Arthritis (AIA) for Local Knee Inflammation
2.4. Histological Examination
2.5. Determination of Periarticular Bone Mineral Density (BMD) Using Peripheral Quantitative Computer Tomography (pQCT)
2.6. Serum Analyses
2.7. IgG Purification and Preparation for the Glycoproteomic Analysis
2.8. Glycoproteomic Data Analysis
2.9. Relative Quantitation of Glycopeptides
2.10. Statistical Analyses
3. Results
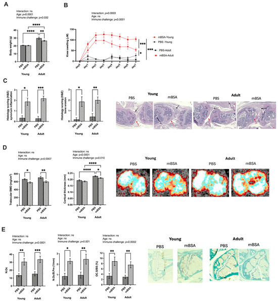
3.1. Age Affects Knee Swelling but Not Bone Alteration in mBSA-Induced Arthritis Mouse Model
3.2. Total IgG, IgG2b, and IgG3, as Well as Sialic Acid on Total IgG, Were Influenced by Age While Immune Challenges Altered IgG1 Levels
3.3. Both Age and Inflammatory Processes Regulate the Sialylation Patterns of IgG2b and IgG3
4. Discussion
5. Conclusions
Supplementary Materials
Author Contributions
Funding
Institutional Review Board Statement
Informed Consent Statement
Data Availability Statement
Acknowledgments
Conflicts of Interest
References
- Forthal, D.N. Functions of Antibodies. Microbiol. Spectr. 2014, 2. [Google Scholar] [CrossRef]
- Nimmerjahn, F.; Ravetch, J.V. Fcγ Receptors: Old Friends and New Family Members. Immunity 2006, 24, 19–28. [Google Scholar] [CrossRef]
- Nimmerjahn, F.; Ravetch, J.V. Fcγ receptors as regulators of immune responses. Nat. Rev. Immunol. 2008, 8, 34–47. [Google Scholar] [CrossRef]
- Collins, A.M. IgG subclass co-expression brings harmony to the quartet model of murine IgG function. Immunol. Cell Biol. 2016, 94, 949–954. [Google Scholar] [CrossRef]
- Gudelj, I.; Lauc, G.; Pezer, M. Immunoglobulin G glycosylation in aging and diseases. Cell Immunol. 2018, 333, 65–79. [Google Scholar] [CrossRef]
- Rudman, N.; Gornik, O.; Lauc, G. Altered N-glycosylation profiles as potential biomarkers and drug targets in diabetes. FEBS Lett. 2019, 593, 1598–1615. [Google Scholar] [CrossRef]
- Guo, J.; Huang, X.; Dou, L.; Yan, M.; Shen, T.; Tang, W.; Li, J. Aging and aging-related diseases: From molecular mechanisms to interventions and treatments. Signal Transduct. Target. Ther. 2022, 7, 391. [Google Scholar] [CrossRef]
- Shkunnikova, S.; Mijakovac, A.; Sironic, L.; Hanic, M.; Lauc, G.; Kavur, M.M. IgG glycans in health and disease: Prediction, intervention, prognosis, and therapy. Biotechnol. Adv. 2023, 67, 108169. [Google Scholar] [CrossRef]
- Washburn, N.; Schwab, I.; Ortiz, D.; Bhatnagar, N.; Lansing, J.C.; Medeiros, A.; Tyler, S.; Mekala, D.; Cochran, E.; Sarvaiya, H.; et al. Controlled tetra-Fc sialylation of IVIg results in a drug candidate with consistent enhanced anti-inflammatory activity. Proc. Natl. Acad. Sci. USA 2015, 112, E1297–E1306. [Google Scholar] [CrossRef]
- Parekh, R.; Isenberg, D.; Rook, G.; Roitt, I.; Dwek, R.; Rademacher, T. A comparative analysis of disease-associated changes in the galactosylation of serum IgG. J. Autoimmun. 1989, 2, 101–114. [Google Scholar] [CrossRef]
- Parekh, R.; Roitt, I.; Isenberg, D.; Dwek, R.; Rademacher, T. Age-related galactosylation of the N-linked oligosaccharides of human serum IgG. J. Exp. Med. 1988, 167, 1731–1736. [Google Scholar] [CrossRef]
- Engdahl, C.; Börjesson, A.E.; Forsman, H.F.; Andersson, A.; Stubelius, A.; Krust, A.; Chambon, P.; Islander, U.; Ohlsson, C.; Carlsten, H.; et al. The role of total and cartilage-specific estrogen receptor alpha expression for the ameliorating effect of estrogen treatment on arthritis. Arthritis Res. Ther. 2014, 16, R150. [Google Scholar] [CrossRef]
- Engdahl, C.; Bang, H.; Dietel, K.; Lang, S.C.; Harre, U.; Schett, G. Periarticular Bone Loss in Arthritis Is Induced by Autoantibodies Against Citrullinated Vimentin. J. Bone Min. Res. 2018, 33, 2243. [Google Scholar] [CrossRef]
- Liphardt, A.M.; Windahl, S.H.; Sehic, E.; Hannemann, N.; Gustafsson, K.L.; Bozec, A.; Schett, G.; Engdahl, C. Changes in mechanical loading affect arthritis-induced bone loss in mice. Bone 2020, 131, 115149. [Google Scholar] [CrossRef]
- Engdahl, C.; Lindholm, C.; Stubelius, A.; Ohlsson, C.; Carlsten, H.; Lagerquist, M.K. Periarticular bone loss in antigen-induced arthritis. Arthritis Rheum. 2013, 65, 2857–2865. [Google Scholar] [CrossRef]
- Lagerquist, M.K.; Gupta, P.; Sehic, E.; Horkeby, K.L.; Scheffler, J.M.; Nordqvist, J.; Lawenius, L.; Islander, U.; Corciulo, C.; Henning, P.; et al. Reduction of Mature B Cells and Immunoglobulins Results in Increased Trabecular Bone. JBMR Plus 2022, 6, e10670. [Google Scholar] [CrossRef]
- Engdahl, C.; Bondt, A.; Harre, U.; Raufer, J.; Pfeifle, R.; Camponeschi, A.; Wuhrer, M.; Seeling, M.; Mårtensson, I.-L.; Nimmerjahn, F.; et al. Estrogen induces St6gal1 expression and increases IgG sialylation in mice and patients with rheumatoid arthritis: A potential explanation for the increased risk of rheumatoid arthritis in postmenopausal women. Arthritis Res. Ther. 2018, 20, 84. [Google Scholar] [CrossRef]
- Keilich, S.R.; Bartley, J.M.; Haynes, L. Diminished immune responses with aging predispose older adults to common and uncommon influenza complications. Cell Immunol. 2019, 345, 103992. [Google Scholar] [CrossRef]
- Frasca, D.; Blomberg, B.B. Inflammaging decreases adaptive and innate immune responses in mice and humans. Biogerontology 2016, 17, 7–19. [Google Scholar] [CrossRef]
- Jones, G.W.; Hill, D.G.; Sime, K.; Williams, A.S. In Vivo Models for Inflammatory Arthritis. Methods Mol. Biol. 2018, 1725, 101–118. [Google Scholar] [CrossRef]
- Tsutsumi, K.; Matsuda, M.; Kotani, M.; Mizokami, A.; Murakami, A.; Takahashi, I.; Terada, Y.; Kanematsu, T.; Fukami, K.; Takenawa, T.; et al. Involvement of PRIP, phospholipase C-related, but catalytically inactive protein, in bone formation. J. Biol. Chem. 2011, 286, 31032–31042. [Google Scholar] [CrossRef]
- Crooke, S.N.; Ovsyannikova, I.G.; Poland, G.A.; Kennedy, R.B. Immunosenescence and human vaccine immune responses. Immun. Ageing 2019, 16, 25. [Google Scholar] [CrossRef]
- Gustafson, C.E.; Kim, C.; Weyand, C.M.; Goronzy, J.J. Influence of immune aging on vaccine responses. J. Allergy Clin. Immunol. 2020, 145, 1309–1321. [Google Scholar] [CrossRef]
- Dryla, A.; Prustomersky, S.; Gelbmann, D.; Hanner, M.; Bettinger, E.; Kocsis, B.; Kustos, T.; Henics, T.; Meinke, A.; Nagy, E. Comparison of antibody repertoires against Staphylococcus aureus in healthy individuals and in acutely infected patients. Clin. Diagn. Lab. Immunol. 2005, 12, 387–398. [Google Scholar] [CrossRef]
- Gupta, P.; Hu, Z.; Kopparapu, P.K.; Deshmukh, M.; Sághy, T.; Mohammad, M.; Jin, T.; Engdahl, C. The impact of TLR2 and aging on the humoral immune response to Staphylococcus aureus bacteremia in mice. Sci. Rep. 2023, 13, 8850. [Google Scholar] [CrossRef]
- Radl, J.; Sepers, J.M.; Skvaril, F.; Morell, A.; Hijmans, W. Immunoglobulin patterns in humans over 95 years of age. Clin. Exp. Immunol. 1975, 22, 84–90. [Google Scholar]
- De Greef, G.E.; Van Tol, M.J.; Van Den Berg, J.W.; Van Staalduinen, G.J.; Janssen, C.J.; Radl, J.; Hijmans, W. Serum immunoglobulin class and IgG subclass levels and the occurrence of homogeneous immunoglobulins during the course of ageing in humans. Mech. Ageing Dev. 1992, 66, 29–44. [Google Scholar] [CrossRef]
- Mink, J.G.; Radl, J.; van den Berg, P.; Haaijman, J.J.; van Zwieten, M.J.; Benner, R. Serum immunoglobulins in nude mice and their heterozygous littermates during ageing. Immunology 1980, 40, 539–545. [Google Scholar]
- Lottenbach, K.R.; Mink, C.M.; Barenkamp, S.J.; Anderson, E.L.; Homan, S.M.; Powers, D.C. Age-associated differences in immunoglobulin G1 (IgG1) and IgG2 subclass antibodies to pneumococcal polysaccharides following vaccination. Infect. Immun. 1999, 67, 4935–4938. [Google Scholar] [CrossRef]
- Chu, T.H.; Patz, E.F., Jr.; Ackerman, M.E. Coming together at the hinges: Therapeutic prospects of IgG3. MAbs 2021, 13, 1882028. [Google Scholar] [CrossRef]
- Perlmutter, R.M.; Hansburg, D.; Briles, D.E.; Nicolotti, R.A.; Davie, J.M. Subclass restriction of murine anti-carbohydrate antibodies. J. Immunol. 1978, 121, 566–572. [Google Scholar] [CrossRef] [PubMed]
- Izadi, A.; Hailu, A.; Godzwon, M.; Wrighton, S.; Olofsson, B.; Schmidt, T.; Söderlund-Strand, A.; Elder, E.; Appelberg, S.; Valsjö, M.; et al. Subclass-switched anti-spike IgG3 oligoclonal cocktails strongly enhance Fc-mediated opsonization. Proc. Natl. Acad. Sci. USA 2023, 120, e2217590120. [Google Scholar] [CrossRef]
- Weber, S.S.; Ducry, J.; Oxenius, A. Dissecting the contribution of IgG subclasses in restricting airway infection with Legionella pneumophila. J. Immunol. 2014, 193, 4053–4059. [Google Scholar] [CrossRef]
- Hjelm, F.; Carlsson, F.; Verbeek, S.; Heyman, B. IgG3-mediated enhancement of the antibody response is normal in Fc gammaRI-deficient mice. Scand. J. Immunol. 2005, 62, 453–461. [Google Scholar] [CrossRef]
- Krištić, J.; Lauc, G.; Pezer, M. Immunoglobulin G glycans—Biomarkers and molecular effectors of aging. Clin. Chim. Acta 2022, 535, 30–45. [Google Scholar] [CrossRef]
- Krištić, J.; Vučković, F.; Menni, C.; Klarić, L.; Keser, T.; Beceheli, I.; Pučić-Baković, M.; Novokmet, M.; Mangino, M.; Thaqi, K.; et al. Glycans Are a Novel Biomarker of Chronological and Biological Ages. J. Gerontol. Ser. A 2013, 69, 779–789. [Google Scholar] [CrossRef] [PubMed]
- Bond, A.; Cooke, A.; Hay, F.C. Glycosylation of IgG, immune complexes and IgG subclasses in the MRL-lpr/lpr mouse model of rheumatoid arthritis. Eur. J. Immunol. 1990, 20, 2229–2233. [Google Scholar] [CrossRef] [PubMed]
- Mizuochi, T.; Hamako, J.; Nose, M.; Titani, K. Structural changes in the oligosaccharide chains of IgG in autoimmune MRL/Mp-lpr/lpr mice. J. Immunol. 1990, 145, 1794–1798. [Google Scholar] [CrossRef]
- Cheng, H.D.; Tirosh, I.; de Haan, N.; Stöckmann, H.; Adamczyk, B.; McManus, C.A.; O’Flaherty, R.; Greville, G.; Saldova, R.; Bonilla, F.A.; et al. IgG Fc glycosylation as an axis of humoral immunity in childhood. J. Allergy Clin. Immunol. 2020, 145, 710–713.e719. [Google Scholar] [CrossRef]
- de Haan, N.; Boeddha, N.P.; Ekinci, E.; Reiding, K.R.; Emonts, M.; Hazelzet, J.A.; Wuhrer, M.; Driessen, G.J. Differences in IgG Fc Glycosylation Are Associated with Outcome of Pediatric Meningococcal Sepsis. mBio 2018, 9, e00546-18. [Google Scholar] [CrossRef]
- Keusch, J.; Levy, Y.; Shoenfeld, Y.; Youinou, P. Analysis of different glycosylation states in IgG subclasses. Clin. Chim. Acta 1996, 252, 147–158. [Google Scholar] [CrossRef] [PubMed]
- Zhang, Z.; Shah, B.; Richardson, J. Impact of Fc N-glycan sialylation on IgG structure. mAbs 2019, 11, 1381–1390. [Google Scholar] [CrossRef] [PubMed]
- Collins, E.S.; Galligan, M.C.; Saldova, R.; Adamczyk, B.; Abrahams, J.L.; Campbell, M.P.; Ng, C.-T.; Veale, D.J.; Murphy, T.B.; Rudd, P.M.; et al. Glycosylation status of serum in inflammatory arthritis in response to anti-TNF treatment. Rheumatology 2013, 52, 1572–1582. [Google Scholar] [CrossRef] [PubMed]




Disclaimer/Publisher’s Note: The statements, opinions and data contained in all publications are solely those of the individual author(s) and contributor(s) and not of MDPI and/or the editor(s). MDPI and/or the editor(s) disclaim responsibility for any injury to people or property resulting from any ideas, methods, instructions or products referred to in the content. |
© 2024 by the authors. Licensee MDPI, Basel, Switzerland. This article is an open access article distributed under the terms and conditions of the Creative Commons Attribution (CC BY) license (https://creativecommons.org/licenses/by/4.0/).
Share and Cite
Gupta, P.; Sághy, T.; Bollmann, M.; Jin, T.; Ohlsson, C.; Carlsten, H.; Corciulo, C.; Engdahl, C. Local Immune Activation and Age Impact on Humoral Immunity in Mice, with a Focus on IgG Sialylation. Vaccines 2024, 12, 479. https://doi.org/10.3390/vaccines12050479
Gupta P, Sághy T, Bollmann M, Jin T, Ohlsson C, Carlsten H, Corciulo C, Engdahl C. Local Immune Activation and Age Impact on Humoral Immunity in Mice, with a Focus on IgG Sialylation. Vaccines. 2024; 12(5):479. https://doi.org/10.3390/vaccines12050479
Chicago/Turabian StyleGupta, Priti, Tibor Sághy, Miriam Bollmann, Tao Jin, Claes Ohlsson, Hans Carlsten, Carmen Corciulo, and Cecilia Engdahl. 2024. "Local Immune Activation and Age Impact on Humoral Immunity in Mice, with a Focus on IgG Sialylation" Vaccines 12, no. 5: 479. https://doi.org/10.3390/vaccines12050479
APA StyleGupta, P., Sághy, T., Bollmann, M., Jin, T., Ohlsson, C., Carlsten, H., Corciulo, C., & Engdahl, C. (2024). Local Immune Activation and Age Impact on Humoral Immunity in Mice, with a Focus on IgG Sialylation. Vaccines, 12(5), 479. https://doi.org/10.3390/vaccines12050479

