Sindbis Virus Replicon-Based SARS-CoV-2 and Dengue Combined Vaccine Candidates Elicit Immune Responses and Provide Protective Immunity in Mice
Abstract
1. Introduction
2. Materials and Methods
2.1. Cells and Viruses
2.2. Construction of SINV Replicons with Target Antigen Combinations
2.3. Production of SINV Replicon Particles
2.4. Western Blotting
2.5. Immunofluorescence and Confocal Microscopy
2.6. RT-qPCR
2.7. Animal Immunizations
2.8. ELISA Detection of SARS-CoV-2 S Protein IgG Antibodies in the Sera
2.9. ELISA Detection of SARS-CoV-2 S Neutralizing Antibodies in the Sera
2.10. SARS-CoV-2, DENV1 and DENV2, and SINV Neutralization Assays
2.11. In Vivo Determination of Vaccine Potency: Passive Transfer Method
2.12. Measurement of DENV-Induced Vascular Leakage in Tissues of AG129 Mice
2.13. Plaque Assay
2.14. Quantification and Statistical Analyses
3. Results
3.1. Design of the SARS-CoV-2 and DENV Combined Vaccine
3.2. DREP Vaccine Candidates Expressing SARS-CoV-2 and DENV Protein Antigens
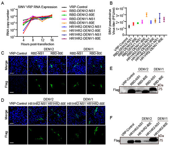
3.3. RNA Kinetics and Antigen Expression Levels for VRP Vaccine Candidates
3.4. Immunogenicity of DREP and VRP Vaccine Candidates in Mice
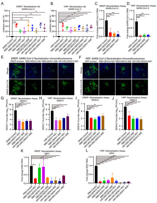
3.5. Combined Vaccine Induces Neutralizing Antibodies Against SARS-CoV-2 in Mice
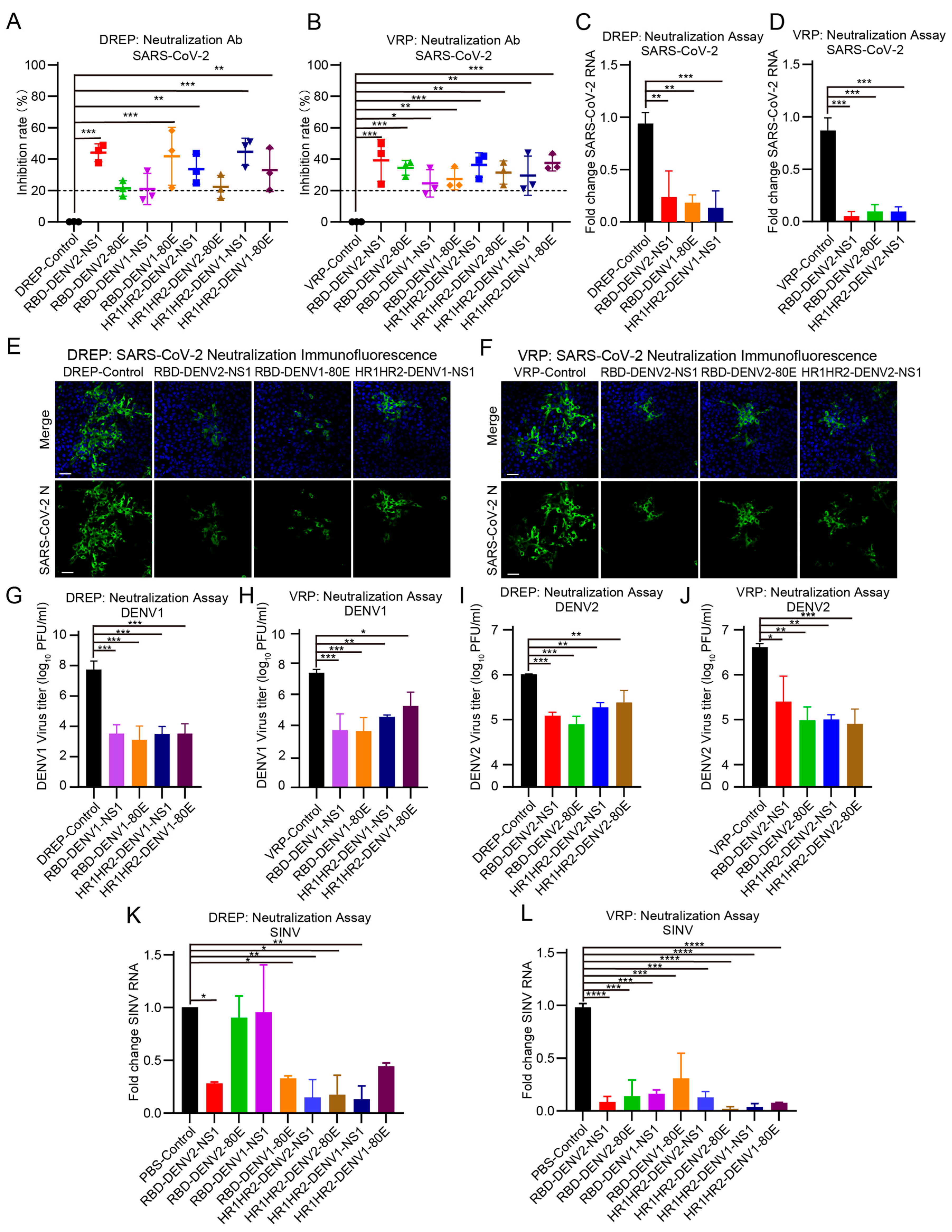
3.6. Protective Effect of the Combined Vaccine Against SARS-CoV-2 Viruses
3.7. Protective Effect of the Combined Vaccine Against DENV and SINV Viruses
3.8. Evaluation of Vaccine Safety
3.9. Evaluation of the Protective Effect of the Vaccines Against DENV2 Infection in the AG129 Mouse Model via Passive Immunization
4. Discussion
5. Conclusions
Supplementary Materials
Author Contributions
Funding
Institutional Review Board Statement
Informed Consent Statement
Data Availability Statement
Acknowledgments
Conflicts of Interest
References
- Li, J.; Lai, S.; Gao, G.F.; Shi, W. The emergence, genomic diversity and global spread of SARS-CoV-2. Nature 2021, 600, 408–418. [Google Scholar] [CrossRef] [PubMed]
- Guzman, M.G.; Gubler, D.J.; Izquierdo, A.; Martinez, E.; Halstead, S.B. Dengue infection. Nat. Rev. Dis. Primers 2016, 2, 16055. [Google Scholar] [CrossRef] [PubMed]
- Vicente, C.R.; Herbinger, K.-H.; Fröschl, G.; Malta Romano, C.; de Souza Areias Cabidelle, A.; Cerutti Junior, C. Serotype influences on dengue severity: A cross-sectional study on 485 confirmed dengue cases in Vitória, Brazil. BMC Infect. Dis. 2016, 16. [Google Scholar] [CrossRef] [PubMed]
- Guo, C.; Zhou, Z.; Wen, Z.; Liu, Y.; Zeng, C.; Xiao, D.; Ou, M.; Han, Y.; Huang, S.; Liu, D.; et al. Global Epidemiology of Dengue Outbreaks in 1990-2015: A Systematic Review and Meta-Analysis. Front. Cell. Infect Microbiol. 2017, 7, 317. [Google Scholar] [CrossRef] [PubMed] [PubMed Central]
- Fried, J.R.; Gibbons, R.V.; Kalayanarooj, S.; Thomas, S.J.; Srikiatkhachorn, A.; Yoon, I.K.; Jarman, R.G.; Green, S.; Rothman, A.L.; Cummings, D.A. Serotype-specific differences in the risk of dengue hemorrhagic fever: An analysis of data collected in Bangkok, Thailand from 1994 to 2006. PLoS Negl. Trop. Dis. 2010, 4, e617. [Google Scholar] [CrossRef] [PubMed] [PubMed Central]
- Kalayanarooj, S.; Nimmannitya, S. Clinical and Laboratory Presentations of Dengue Patients with Different Serotypes; WHO Regional Office for South-East Asia: New Delhi, India, 2000. [Google Scholar]
- Kraemer, M.U.G.; Reiner, R.C.; Brady, O.; Messina, J.P.; Gilbert, M.; Pigott, D.M.; Yi, D.; Johnson, K.; Earl, L.; Marczak, L.B.; et al. Past and future spread of the arbovirus vectors Aedes aegypti and Aedes albopictus. Nat. Microbiol. 2019, 4, 854–863. [Google Scholar] [CrossRef]
- Hou, W.; Zhou, Y.; Luo, W.; Wang, L.; Kwan, M.-P.; Cook, A.R. Mapping environmental suitability changes for arbovirus mosquitoes in Southeast Asia: 1960–2020. iScience 2024, 27, 110498. [Google Scholar] [CrossRef]
- Messina, J.P.; Brady, O.J.; Golding, N.; Kraemer, M.U.G.; Wint, G.R.W.; Ray, S.E.; Pigott, D.M.; Shearer, F.M.; Johnson, K.; Earl, L.; et al. The current and future global distribution and population at risk of dengue. Nat. Microbiol. 2019, 4, 1508–1515. [Google Scholar] [CrossRef]
- Lenharo, M. Dengue is breaking records in the Americas—What’s behind the surge? Nature 2023. ahead of print. [Google Scholar] [CrossRef] [PubMed]
- Naddaf, M. Dengue is spreading in Europe: How worried should we be? Nature 2023. ahead of print. [Google Scholar] [CrossRef] [PubMed]
- Chen, Y.; Xu, Y.; Wang, L.; Liang, Y.; Li, N.; Lourenco, J.; Yang, Y.; Lin, Q.; Wang, L.; Zhao, H.; et al. Indian Ocean temperature anomalies predict long-term global dengue trends. Science 2024, 384, 639–646. [Google Scholar] [CrossRef] [PubMed]
- Burki, T. Risk of dengue spread is high globally, says WHO. Lancet Infect. Dis. 2024, 24, e161–e162. [Google Scholar] [CrossRef] [PubMed]
- Codeco, C.T.; Oliveira, S.S.; Ferreira, D.A.C.; Riback, T.I.S.; Bastos, L.S.; Lana, R.M.; Almeida, I.F.; Godinho, V.B.; Cruz, O.G.; Coelho, F.C. Fast expansion of dengue in Brazil. Lancet Reg. Health Am. 2022, 12, 100274. [Google Scholar] [CrossRef] [PubMed]
- WHO. Dengue and Severe Dengue; World Health Organization: Geneva, Switzerland, 2024; Available online: https://www.who.int/news-room/fact-sheets/detail/dengue-and-severe-dengue (accessed on 15 July 2024).
- Miah, M.A.; Husna, A. Coinfection, coepidemics of COVID-19, and dengue in dengue-endemic countries: A serious health concern. J. Med. Virol. 2020, 93, 161–162. [Google Scholar] [CrossRef]
- Prapty, C.; Rahmat, R.; Araf, Y.; Shounak, S.K.; Noor, A.A.; Rahaman, T.I.; Hosen, M.J.; Zheng, C.; Hossain, M.G. SARS-CoV-2 and dengue virus co-infection: Epidemiology, pathogenesis, diagnosis, treatment, and management. Rev. Med. Virol. 2023, 33, e2340. [Google Scholar] [CrossRef] [PubMed] [PubMed Central]
- Ahmad, S.; Yasin, F.; Pustake, M.; Khan, H.D.; Correia, I.F.S. The current dengue outbreak amidst COVID-19 pandemic in Pakistan; a major threat to Pakistan’s healthcare system. Ann. Med. Surg. 2022, 78, 103670. [Google Scholar] [CrossRef]
- Tabassum, S.; Naeem, A.; Nazir, A.; Naeem, F.; Gill, S.; Tabassum, S. Year-round dengue fever in Pakistan, highlighting the surge amidst ongoing flood havoc and the COVID-19 pandemic: A comprehensive review. Ann. Med. Surg. 2023, 85, 908–912. [Google Scholar] [CrossRef]
- León-Figueroa, D.A.; Abanto-Urbano, S.; Olarte-Durand, M.; Nuñez-Lupaca, J.N.; Barboza, J.J.; Bonilla-Aldana, D.K.; Yrene-Cubas, R.A.; Rodriguez-Morales, A.J. COVID-19 and dengue coinfection in Latin America: A systematic review. New Microbes New Infect. 2022, 49–50, 101041. [Google Scholar] [CrossRef]
- Epelboin, L.; Blondé, R.; Nacher, M.; Combe, P.; Collet, L. COVID-19 and dengue co-infection in a returning traveller. J. Travel Med. 2020, 27, taaa114. [Google Scholar] [CrossRef]
- Aggarwal, C.; Ahmed, H.; Sharma, P.; Reddy, E.S.; Nayak, K.; Singla, M.; Maheshwari, D.; Chawla, Y.M.; Panda, H.; Rai, R.C.; et al. Severe disease during both primary and secondary dengue virus infections in pediatric populations. Nat. Med. 2024, 30, 670–674. [Google Scholar] [CrossRef] [PubMed]
- Ravikumar, N.; Randhawa, M.S.; Nallasamy, K.; Angurana, S.K.; Kumar, M.; Mohi, G.K.; Ratho, R.K.; Jayashree, M. Impact of Recent SARS-CoV-2 Infection on the Course and Severity of Dengue in Children: A Prospective Observational Study from North India. Am. J. Trop. Med. Hyg. 2021, 105, 751–755. [Google Scholar] [CrossRef] [PubMed]
- Nath, H.; Mallick, A.; Roy, S.; Sukla, S.; Biswas, S. Computational modelling supports that dengue virus envelope antibodies can bind to SARS-CoV-2 receptor binding sites: Is pre-exposure to dengue virus protective against COVID-19 severity? Comput. Struct. Biotechnol. J. 2021, 19, 459–466. [Google Scholar] [CrossRef]
- Yan, G.; Lee, C.K.; Lam, L.T.M.; Yan, B.; Chua, Y.X.; Lim, A.Y.N.; Phang, K.F.; Kew, G.S.; Teng, H.; Ngai, C.H.; et al. Covert COVID-19 and false-positive dengue serology in Singapore. Lancet Infect. Dis. 2020, 20, 536. [Google Scholar] [CrossRef] [PubMed] [PubMed Central]
- Lustig, Y.; Keler, S.; Kolodny, R.; Ben-Tal, N.; Atias-Varon, D.; Shlush, E.; Gerlic, M.; Munitz, A.; Doolman, R.; Asraf, K.; et al. Potential Antigenic Cross-reactivity Between Severe Acute Respiratory Syndrome Coronavirus 2 (SARS-CoV-2) and Dengue Viruses. Clin. Infect. Dis. 2021, 73, e2444–e2449. [Google Scholar] [CrossRef] [PubMed] [PubMed Central]
- Cheng, Y.-L.; Chao, C.-H.; Lai, Y.-C.; Hsieh, K.-H.; Wang, J.-R.; Wan, S.-W.; Huang, H.-J.; Chuang, Y.-C.; Chuang, W.-J.; Yeh, T.-M. Antibodies against the SARS-CoV-2 S1-RBD cross-react with dengue virus and hinder dengue pathogenesis. Front. Immunol. 2022, 13, 941923. [Google Scholar] [CrossRef]
- Silvestre, O.M.; Costa, L.R.; Lopes, B.V.R.; Barbosa, M.R.; Botelho, K.K.P.; Albuquerque, K.L.C.; Souza, A.G.S.; Coelho, L.A.; de Oliveira, A.J.; Barantini, C.B.; et al. Previous Dengue Infection and Mortality in Coronavirus Disease 2019 (COVID-19). Clin. Infect. Dis. 2021, 73, e1219–e1221. [Google Scholar] [CrossRef] [PubMed] [PubMed Central]
- Walls, A.C.; Fiala, B.; Schäfer, A.; Wrenn, S.; Pham, M.N.; Murphy, M.; Tse, L.V.; Shehata, L.; O’Connor, M.A.; Chen, C.; et al. Elicitation of Potent Neutralizing Antibody Responses by Designed Protein Nanoparticle Vaccines for SARS-CoV-2. Cell 2020, 183, 1367–1382.e1317. [Google Scholar] [CrossRef]
- Krammer, F. SARS-CoV-2 vaccines in development. Nature 2020, 586, 516–527. [Google Scholar] [CrossRef]
- Sun, W.; He, L.; Zhang, H.; Tian, X.; Bai, Z.; Sun, L.; Yang, L.; Jia, X.; Bi, Y.; Luo, T.; et al. The self-assembled nanoparticle-based trimeric RBD mRNA vaccine elicits robust and durable protective immunity against SARS-CoV-2 in mice. Signal Transduct. Target. Ther. 2021, 6, 340. [Google Scholar] [CrossRef] [PubMed]
- Sigal, A.; Milo, R.; Jassat, W. Estimating disease severity of Omicron and Delta SARS-CoV-2 infections. Nat. Rev. Immunol. 2022, 22, 267–269. [Google Scholar] [CrossRef] [PubMed] [PubMed Central]
- Huang, Y.; Yang, C.; Xu, X.-f.; Xu, W.; Liu, S.-w. Structural and functional properties of SARS-CoV-2 spike protein: Potential antivirus drug development for COVID-19. Acta Pharmacol. Sin. 2020, 41, 1141–1149. [Google Scholar] [CrossRef]
- Liu, S.; Xiao, G.; Chen, Y.; He, Y.; Niu, J.; Escalante, C.R.; Xiong, H.; Farmar, J.; Debnath, A.K.; Tien, P.; et al. Interaction between heptad repeat 1 and 2 regions in spike protein of SARS-associated coronavirus: Implications for virus fusogenic mechanism and identification of fusion inhibitors. Lancet 2004, 363, 938–947. [Google Scholar] [CrossRef] [PubMed] [PubMed Central]
- Pang, W.; Lu, Y.; Zhao, Y.-B.; Shen, F.; Fan, C.-F.; Wang, Q.; He, W.-Q.; He, X.-Y.; Li, Z.-K.; Chen, T.-T.; et al. A variant-proof SARS-CoV-2 vaccine targeting HR1 domain in S2 subunit of spike protein. Cell Res. 2022, 32, 1068–1085. [Google Scholar] [CrossRef] [PubMed]
- He, C.; Yang, J.; He, X.; Hong, W.; Lei, H.; Chen, Z.; Shen, G.; Yang, L.; Li, J.; Wang, Z.; et al. A bivalent recombinant vaccine targeting the S1 protein induces neutralizing antibodies against both SARS-CoV-2 variants and wild-type of the virus. MedComm 2021, 2, 430–441. [Google Scholar] [CrossRef]
- Halstead, S.B. Delivering safe dengue vaccines. Lancet Glob. Health 2024, 12, e1229–e1230. [Google Scholar] [CrossRef] [PubMed]
- Tully, D.; Griffiths, C.L. Dengvaxia: The world’s first vaccine for prevention of secondary dengue. Ther. Adv. Vaccines Immunother. 2021, 9, 25151355211015839. [Google Scholar] [CrossRef]
- Henein, S.; Swanstrom, J.; Byers, A.M.; Moser, J.M.; Shaik, S.F.; Bonaparte, M.; Jackson, N.; Guy, B.; Baric, R.; de Silva, A.M. Dissecting antibodies induced by a chimeric yellow fever-dengue, live-attenuated, tetravalent dengue vaccine (CYD-TDV) in naïve and dengue exposed individuals. J. Infect. Dis. 2016, 15, 351–358. [Google Scholar] [CrossRef]
- Capeding, M.R.; Tran, N.H.; Hadinegoro, S.R.; Ismail, H.I.; Chotpitayasunondh, T.; Chua, M.N.; Luong, C.Q.; Rusmil, K.; Wirawan, D.N.; Nallusamy, R.; et al. Clinical efficacy and safety of a novel tetravalent dengue vaccine in healthy children in Asia: A phase 3, randomised, observer-masked, placebo-controlled trial. Lancet 2014, 384, 1358–1365. [Google Scholar] [CrossRef] [PubMed]
- Gallichotte, E.N.; Baric, T.J.; Yount, B.L., Jr.; Widman, D.G.; Durbin, A.; Whitehead, S.; Baric, R.S.; de Silva, A.M. Human dengue virus serotype 2 neutralizing antibodies target two distinct quaternary epitopes. PLoS Pathog. 2018, 14, e1006934. [Google Scholar] [CrossRef] [PubMed] [PubMed Central]
- Coller, B.A.; Clements, D.E.; Bett, A.J.; Sagar, S.L.; Ter Meulen, J.H. The development of recombinant subunit envelope-based vaccines to protect against dengue virus induced disease. Vaccine 2011, 29, 7267–7275. [Google Scholar] [CrossRef] [PubMed] [PubMed Central]
- Lai, Y.-C.; Chuang, Y.-C.; Liu, C.-C.; Ho, T.-S.; Lin, Y.-S.; Anderson, R.; Yeh, T.-M. Antibodies Against Modified NS1 Wing Domain Peptide Protect Against Dengue Virus Infection. Sci. Rep. 2017, 7, 6975. [Google Scholar] [CrossRef] [PubMed]
- Beatty, P.R.; Puerta-Guardo, H.; Killingbeck, S.S.; Glasner, D.R.; Hopkins, K.; Harris, E. Dengue virus NS1 triggers endothelial permeability and vascular leak that is prevented by NS1 vaccination. Sci. Transl. Med. 2015, 7, 304ra141. [Google Scholar] [CrossRef] [PubMed]
- Lundstrom, K. Application of DNA Replicons in Gene Therapy and Vaccine Development. Pharmaceutics 2023, 15, 947. [Google Scholar] [CrossRef]
- Langereis, M.A.; Albulescu, I.C.; Stammen-Vogelzangs, J.; Lambregts, M.; Stachura, K.; Miller, S.; Bosco-Lauth, A.M.; Hartwig, A.E.; Porter, S.M.; Allen, M.; et al. An alphavirus replicon-based vaccine expressing a stabilized Spike antigen induces protective immunity and prevents transmission of SARS-CoV-2 between cats. Npj Vaccines 2021, 6, 122. [Google Scholar] [CrossRef] [PubMed]
- Leitner, W.W.; Hwang, L.N.; deVeer, M.J.; Zhou, A.M.; Silverman, R.H.; Williams, B.R.G.; Dubensky, T.W.; Ying, H.; Restifo, N.P. Alphavirus-based DNA vaccine breaks immunological tolerance by activating innate antiviral pathways. Nat. Med. 2003, 9, 33–39. [Google Scholar] [CrossRef]
- Ljungberg, K.; Liljeström, P. Self-replicating alphavirus RNA vaccines. Expert Rev. Vaccines 2014, 14, 177–194. [Google Scholar] [CrossRef]
- Beissert, T.; Perkovic, M.; Vogel, A.; Erbar, S.; Walzer, K.C.; Hempel, T.; Brill, S.; Haefner, E.; Becker, R.; Türeci, Ö.; et al. A Trans-amplifying RNA Vaccine Strategy for Induction of Potent Protective Immunity. Mol. Ther. 2020, 28, 119–128. [Google Scholar] [CrossRef]
- Bredenbeek, P.J.; Frolov, I.; Rice, C.M.; Schlesinger, S. Sindbis Virus Expression Vectors—Packaging of Rna Replicons by Using Defective Helper Rnas. J. Virol. 1993, 67, 6439–6446. [Google Scholar] [CrossRef]
- Wernet, M.F.; Klovstad, M.; Clandinin, T.R. Generation of infectious virus particles from inducible transgenic genomes. Curr. Biol. 2014, 24, R107–R108. [Google Scholar] [CrossRef] [PubMed]
- Toback, S.; Galiza, E.; Cosgrove, C.; Galloway, J.; Goodman, A.L.; Swift, P.A.; Rajaram, S.; Graves-Jones, A.; Edelman, J.; Burns, F.; et al. Safety, immunogenicity, and efficacy of a COVID-19 vaccine (NVX-CoV2373) co-administered with seasonal influenza vaccines: An exploratory substudy of a randomised, observer-blinded, placebo-controlled, phase 3 trial. Lancet Respir. Med. 2022, 10, 167–179. [Google Scholar] [CrossRef] [PubMed]
- Wang, Z.Z.; Li, Z.H.; Shi, W.W.; Zhu, D.S.; Hu, S.Q.; Dinh, P.U.C.; Cheng, K. A SARS-CoV-2 and influenza double hit vaccine based on RBD-conjugated inactivated influenza A virus. Sci. Adv. 2023, 9, eabo4100. [Google Scholar] [CrossRef] [PubMed]
- Yang, J.; Wang, W.; Chen, Z.; Lu, S.; Yang, F.; Bi, Z.; Bao, L.; Mo, F.; Li, X.; Huang, Y.; et al. A vaccine targeting the RBD of the S protein of SARS-CoV-2 induces protective immunity. Nature 2020, 586, 572–577. [Google Scholar] [CrossRef] [PubMed]
- Dickey, T.H.; Tang, W.K.; Butler, B.; Ouahes, T.; Orr-Gonzalez, S.; Salinas, N.D.; Lambert, L.E.; Tolia, N.H. Design of the SARS-CoV-2 RBD vaccine antigen improves neutralizing antibody response. Sci. Adv. 2022, 8, eabq8276. [Google Scholar] [CrossRef]
- Peng, H.; Fu, Y.-X. Towards developing a variant-proof SARS-CoV-2 vaccine. Cell Res. 2023, 33, 5–6. [Google Scholar] [CrossRef]
- Berglund, P.; Smerdou, C.; Fleeton, M.N.; Tubulekas, I.; Liljeström, P. Enhancing immune responses using suicidal DNA vaccines. Nat. Biotechnol. 1998, 16, 562–565. [Google Scholar] [CrossRef]
- Marín, M.Q.; Pérez, P.; Ljungberg, K.; Sorzano, C.O.S.; Gómez, C.E.; Liljeström, P.; Esteban, M.; García-Arriaza, J. Potent Anti-hepatitis C Virus (HCV) T Cell Immune Responses Induced in Mice Vaccinated with DNA-Launched RNA Replicons and Modified Vaccinia Virus Ankara-HCV. J. Virol. 2019, 93, e00055-19. [Google Scholar] [CrossRef]
- Nordström, E.K.L.; Forsell, M.N.E.; Barnfield, C.; Bonin, E.; Hanke, T.; Sundström, M.; Karlsson, G.B.; Liljeström, P. Enhanced immunogenicity using an alphavirus replicon DNA vaccine against human immunodeficiency virus type 1. J. Gen. Virol. 2005, 86, 349–354. [Google Scholar] [CrossRef]
- van de Wall, S.; Ljungberg, K.; Ip, P.P.; Boerma, A.; Knudsen, M.L.; Nijman, H.W.; Liljeström, P.; Daemen, T. Potent therapeutic efficacy of an alphavirus replicon DNA vaccine expressing human papilloma virus E6 and E7 antigens. OncoImmunology 2018, 7, e1487913. [Google Scholar] [CrossRef]
- Szurgot, I.; Hanke, L.; Sheward, D.J.; Vidakovics, L.P.; Murrell, B.; McInerney, G.M.; Liljeström, P. DNA-launched RNA replicon vaccines induce potent anti-SARS-CoV-2 immune responses in mice. Sci. Rep. 2021, 11, 3125. [Google Scholar] [CrossRef] [PubMed]
- Erasmus, J.H.; Khandhar, A.P.; O’Connor, M.A.; Walls, A.C.; Hemann, E.A.; Murapa, P.; Archer, J.; Leventhal, S.; Fuller, J.T.; Lewis, T.B.; et al. An Alphavirus-derived replicon RNA vaccine induces SARSCoV-2 neutralizing antibody and T cell responses in mice and nonhuman primates. Sci. Transl. Med. 2020, 12, eabc9396. [Google Scholar] [CrossRef] [PubMed]
- de Alwis, R.; Gan, E.S.; Chen, S.; Leong, Y.S.; Tan, H.C.; Zhang, S.L.; Yau, C.; Low, J.G.H.; Kalimuddin, S.; Matsuda, D.; et al. A single dose of self-transcribing and replicating RNA-based SARS-CoV-2 vaccine produces protective adaptive immunity in mice. Mol. Ther. 2021, 29, 1970–1983. [Google Scholar] [CrossRef] [PubMed]
- Spengler, J.R.; Welch, S.R.; Scholte, F.E.M.; Rodriguez, S.E.; Harmon, J.R.; Coleman-McCray, J.D.; Nichol, S.T.; Montgomery, J.M.; Bergeron, É.; Spiropoulou, C.F. Viral replicon particles protect IFNAR−/− mice against lethal Crimean-Congo hemorrhagic fever virus challenge three days after vaccination. Antivir. Res. 2021, 191, 105090. [Google Scholar] [CrossRef] [PubMed]
- Peiris, J.; Deming, D.; Sheahan, T.; Heise, M.; Yount, B.; Davis, N.; Sims, A.; Suthar, M.; Harkema, J.; Whitmore, A.; et al. Vaccine Efficacy in Senescent Mice Challenged with Recombinant SARS-CoV Bearing Epidemic and Zoonotic Spike Variants. PLoS Med. 2006, 3, 30525. [Google Scholar] [CrossRef]
- Niedre-Otomere, B.; Bogdanova, A.; Skrastina, D.; Zajakina, A.; Bruvere, R.; Ose, V.; Gerlich, W.H.; Garoff, H.; Pumpens, P.; Glebe, D.; et al. Recombinant Semliki Forest virus vectors encoding hepatitis B virus small surface and pre-S1 antigens induce broadly reactive neutralizing antibodies. J. Viral Hepat. 2012, 19, 664–673. [Google Scholar] [CrossRef] [PubMed]
- Zhou, X.; Berglund, P.; Rhodes, G.; Parker, S.E.; Jondal, M.; Liljestrom, P. Self-replicating Semliki Forest virus RNA as recombinant vaccine. Vaccine 1994, 12, 1510–1514. [Google Scholar] [CrossRef] [PubMed]
- Qu, M.; Zhou, X.; Li, H. BCG vaccination strategies against tuberculosis: Updates and perspectives. Hum. Vaccin. Immunother. 2021, 17, 5284–5295. [Google Scholar] [CrossRef] [PubMed] [PubMed Central]
- Kozak, M.; Hu, J. DNA Vaccines: Their Formulations, Engineering and Delivery. Vaccines 2024, 12, 71. [Google Scholar] [CrossRef] [PubMed] [PubMed Central]
- Lassauniere, R.; Polacek, C.; Gram, G.J.; Frische, A.; Tingstedt, J.L.; Kruger, M.; Dorner, B.G.; Cook, A.; Brown, R.; Orekov, T.; et al. Preclinical evaluation of a candidate naked plasmid DNA vaccine against SARS-CoV-2. NPJ Vaccines 2021, 6, 156. [Google Scholar] [CrossRef] [PubMed]
- Rayner, J.O.; Dryga, S.A.; Kamrud, K.I. Alphavirus vectors and vaccination. Rev. Med. Virol. 2002, 12, 279–296. [Google Scholar] [CrossRef] [PubMed]







Disclaimer/Publisher’s Note: The statements, opinions and data contained in all publications are solely those of the individual author(s) and contributor(s) and not of MDPI and/or the editor(s). MDPI and/or the editor(s) disclaim responsibility for any injury to people or property resulting from any ideas, methods, instructions or products referred to in the content. |
© 2024 by the authors. Licensee MDPI, Basel, Switzerland. This article is an open access article distributed under the terms and conditions of the Creative Commons Attribution (CC BY) license (https://creativecommons.org/licenses/by/4.0/).
Share and Cite
Zhu, Y.; He, W.; Hu, R.; Liu, X.; Li, M.; Liu, Y. Sindbis Virus Replicon-Based SARS-CoV-2 and Dengue Combined Vaccine Candidates Elicit Immune Responses and Provide Protective Immunity in Mice. Vaccines 2024, 12, 1292. https://doi.org/10.3390/vaccines12111292
Zhu Y, He W, Hu R, Liu X, Li M, Liu Y. Sindbis Virus Replicon-Based SARS-CoV-2 and Dengue Combined Vaccine Candidates Elicit Immune Responses and Provide Protective Immunity in Mice. Vaccines. 2024; 12(11):1292. https://doi.org/10.3390/vaccines12111292
Chicago/Turabian StyleZhu, Yihan, Wenfeng He, Rui Hu, Xiahua Liu, Mengzhu Li, and Yuan Liu. 2024. "Sindbis Virus Replicon-Based SARS-CoV-2 and Dengue Combined Vaccine Candidates Elicit Immune Responses and Provide Protective Immunity in Mice" Vaccines 12, no. 11: 1292. https://doi.org/10.3390/vaccines12111292
APA StyleZhu, Y., He, W., Hu, R., Liu, X., Li, M., & Liu, Y. (2024). Sindbis Virus Replicon-Based SARS-CoV-2 and Dengue Combined Vaccine Candidates Elicit Immune Responses and Provide Protective Immunity in Mice. Vaccines, 12(11), 1292. https://doi.org/10.3390/vaccines12111292

