Acceptance of Rubella-Containing Vaccine and Factors Associated with Acceptance among Women of Reproductive Age in China: A Cross-Sectional Study
Abstract
1. Introduction
2. Materials and Methods
2.1. Setting Design and Respondents
2.2. Survey Instrument
2.3. Statistical Analyses
3. Results
3.1. Characteristics of Respondents
3.2. Awareness and Knowledge
3.3. Factors Associated with BeSD
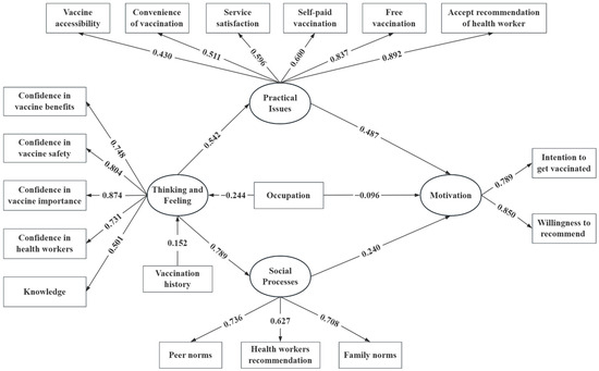
3.4. Model Testing with SEM
4. Discussion
5. Conclusions
Supplementary Materials
Author Contributions
Funding
Institutional Review Board Statement
Informed Consent Statement
Data Availability Statement
Acknowledgments
Conflicts of Interest
References
- Winter, A.K.; Moss, W.J. Rubella. Lancet 2022, 399, 1336–1346. [Google Scholar] [CrossRef] [PubMed]
- Reef, S.E.; Icenogle, J.P.; Plotkin, S.A. The path to eradication of rubella. Vaccine 2023, 41, 7525–7531. [Google Scholar] [CrossRef] [PubMed]
- Liu, Y.; Xu, W.; Zhu, Z. Progress in control and elimination of rubella in China. Natl. Med. J. China 2021, 101, 3981–3986. [Google Scholar]
- He, H.; Yan, R.; Tang, X.; Zhou, Y.; Deng, X.; Xie, S. Vaccination in secondary school students expedites rubella control and prevents congenital rubella syndrome. BMC Infect. Dis. 2016, 16, 723. [Google Scholar] [CrossRef] [PubMed]
- Wu, F.; He, W.; Wu, Z.; Xu, F.; Zhang, M.; Zao, H.; Gong, T. Measles and rubella antibody levels in healthy population of Jiangxi, 2015–2020. Mod. Prev. Med. 2021, 48, 1160–1164. [Google Scholar]
- Xie, Z.; Cao, G.; Chen, J.; Chen, T.; Sun, L.; Li, Y.; Zu, W.; Ye, J.; Du, Y.; Zhao, Z.; et al. Investigation and analysis on the detection of IgG antibodies against the rubella virus among rural childbearing-age women in preconception period in Yunnan Province from 2013 to 2019. Chin. J. Prev. Med. 2023, 57, 2134–2139. [Google Scholar]
- Zhang, T.; Tang, X.; Wang, L.; Cai, K. Measles and rubella antibody positivity among healthy people 1–69 years of age in Hubei province, 2020. Chin. J. Vaccines Immun. 2023, 29, 397–401. [Google Scholar]
- Rubella Vaccines: WHO Position Paper-July 2020. Available online: https://www.who.int/publications/i/item/WHO-WER9527 (accessed on 9 September 2024).
- Gong, Q.; Hu, R.; Zhang, X.; Fang, X.; Meng, F.; Yu, J.; Shen, L.; Yu, W. The current situation and related factors analysis of hesitancy among women of childbearing age in four provinces of China to receive vaccines containing rubella components. Chin. J. Prev. Med. 2024, 58, 347–350. [Google Scholar]
- Shen, L.; Luo, S.; Pan, X.; Fu, J. wareness and knowledge about rubella and willingness to receive rubella containing vaccine among women receiving pre-conception evaluation in Yiwu city of Zhejiang province. Chin. J. Vaccines Immun. 2020, 26, 639–642. [Google Scholar]
- Behavioural and Social Drivers of Vaccination: Tools and Practical Guidance for Achieving High Uptake. Available online: https://www.who.int/publications/i/item/9789240049680 (accessed on 13 April 2022).
- Ishoso, D.K.; Mafuta, E.; Danovaro-Holliday, M.C.; Ngandu, C.; Menning, L.; Cikomola, A.M.; Lungayo, C.L.; Mukendi, J.C.; Mwamba, D.; Mboussou, F.F.; et al. Reasons for Being “Zero-Dose and Under-Vaccinated” among Children Aged 12–23 Months in the Democratic Republic of the Congo. Vaccines 2023, 11, 1370. [Google Scholar] [CrossRef]
- Jiang, B.; Cao, Y.; Qian, J.; Jiang, M.; Huang, Q.; Sun, Y.; Dai, P.; Yi, H.; Zhang, R.; Xu, L.; et al. Healthcare Workers’ Attitudes toward Influenza Vaccination: A Behaviour and Social Drivers Survey. Vaccines 2023, 11, 143. [Google Scholar] [CrossRef] [PubMed]
- Meng, L.; Masters, N.B.; Lu, P.J.; Singleton, J.A.; Kriss, J.L.; Zhou, T.; Weiss, D.; Black, C.L. Cluster analysis of adults unvaccinated for COVID-19 based on behavioral and social factors, National Immunization Survey-Adult COVID Module, United States. Prev. Med. 2023, 167, 107415. [Google Scholar] [CrossRef] [PubMed]
- Zhang, X.; Zhang, Y.; Wang, Q.; Su, Q.; Gao, Z.; Liu, Y.; Ding, Y.; Duan, H.; Ma, C.; Wang, H.; et al. Willingness to accept measles and rubella containing vaccines and factors influencing willingness among couples in a preconception care program. Chin. J. Vaccines Immun. 2017, 23, 666–671. [Google Scholar]
- Hu, L.; Bentler, P.M. Cutoff criteria for ft indexes in covariance structure analysis: Conventional criteria versus new alternatives. Struct. Equ. Model. 1999, 6, 1–55. [Google Scholar] [CrossRef]
- Marchi, S.; Viviani, S.; Montomoli, E.; Trombetta, C.M. Elimination of congenital rubella: A seroprevalence study of pregnant women and women of childbearing age in Italy. Hum. Vaccines Immunother. 2020, 16, 895–898. [Google Scholar] [CrossRef]
- Bukasa, A.; Campbell, H.; Brown, K.; Bedford, H.; Ramsay, M.; Amirthalingam, G.; Tookey, P. Rubella infection in pregnancy and congenital rubella in United Kingdom, 2003 to 2016. Eurosurveillance 2018, 23, 17–0038. [Google Scholar] [CrossRef]
- Zhang, L.; Zhu, Z.; Yuan, X.; Wang, H.; Xu, Y.; Wu, Y. Surveillance for measles, mumps and rubella antibody levels before and after booster immunization in children aged 6 years in Changping, Beijing. Dis. Surveill. 2018, 33, 63–66. [Google Scholar]
- Zhang, Y.; Liu, Y. Willingness to accept measles and rubella containing vaccines and factors influencing willingness among couples in a preconception care program in Chongqing. Appl. Prev. Med. 2022, 28, 453–455+461. [Google Scholar]
- Hu, Y.; Wang, Y.; Liang, H.; Chen, Y. Seasonal Influenza Vaccine Acceptance among Pregnant Women in Zhejiang Province, China: Evidence Based on Health Belief Model. Int. J. Environ. Res. Public Health 2017, 14, 1551. [Google Scholar] [CrossRef]
- Tao, L.; Wang, R.; Han, N.; Liu, J.; Yuan, C.; Deng, L.; Han, C.; Sun, F.; Liu, M.; Liu, J. Acceptance of a COVID-19 vaccine and associated factors among pregnant women in China: A multi-center cross-sectional study based on health belief model. Hum. Vaccines Immunother. 2021, 17, 2378–2388. [Google Scholar] [CrossRef]
- Wu, F.; Tao, J.; Luo, W.; Jia, J.; Lou, L. Survey on related knowledge, attitudes and practice on rubella and its vaccine among reproductive aged women in Yiwu City. Shanghai J. Prev. Med. 2018, 30, 609–613. [Google Scholar]
- Kang, G.; Tang, F.; Han, C.; Jiang, F.; Nie, C.; Yu, J. Survey on rubella-related knowledge and evaluation of the effectiveness of health education for women of childbearing age. Jiangsu J. Prev. Med. 2020, 31, 707–709. [Google Scholar]
- Lin, S.; Huang, X. Survey on Related Knowledge, Attitudes and Practice of Reproductive Aged Women in Gaoming District of Foshan. Chin. Prim. Health Care 2014, 28, 39–41. [Google Scholar]
- Hamilton-West, K. Factors influencing MMR vaccination decisions following a mumps outbreak on a university campus. Vaccine 2006, 24, 5183–5191. [Google Scholar] [CrossRef] [PubMed]
- Smith, P.J.; Stokley, S.; Bednarczyk, R.A.; Orenstein, W.A.; Omer, S.B. HPV vaccination coverage of teen girls: The influence of health care providers. Vaccine 2016, 34, 1604–1610. [Google Scholar] [CrossRef]
- Wu, J.; Wei, Z.; Yang, Y.; Sun, X.; Zhan, S.; Jiang, Q.; Fu, C. Gap between cognitions and behaviors among children’s guardians of influenza vaccination: The role of social influence and vaccine-related knowledge. Hum. Vaccines Immunother. 2023, 19, 2166285. [Google Scholar] [CrossRef]
- Nyhan, B.; Reifler, J.; Richey, S. The role of social networks in influenza vaccine attitudes and intentions among college students in the Southeastern United States. J. Adolesc. Health 2012, 51, 302–304. [Google Scholar] [CrossRef]
- Turner, P.J.; Larson, H.; Dube, E.; Fisher, A. Vaccine Hesitancy: Drivers and How the Allergy Community Can Help. J. Allergy Clin. Immunol. Pract. 2021, 9, 3568–3574. [Google Scholar] [CrossRef]
- Jiang, X.; Shang, X.; Lin, J.; Zhao, Y.; Wang, W.; Qiu, Y. Impacts of free vaccination policy and associated factors on influenza vaccination behavior of the elderly in China: A quasi-experimental study. Vaccine 2021, 39, 846–852. [Google Scholar] [CrossRef]
- Xiu, S.; Wang, X.; Wang, Q.; Jin, H.; Shen, Y. Impact of implementing a free varicella vaccination policy on incidence in Wuxi City, China: An interrupted time series analysis. Epidemiol. Infect. 2023, 151, e125. [Google Scholar] [CrossRef]
- Castillo-Solorzano, C.; Reef, S.E.; Morice, A.; Vascones, N.; Chevez, A.E.; Castalia-Soares, R.; Torres, C.; Vizzotti, C.; Ruiz Matus, C. Rubella vaccination of unknowingly pregnant women during mass campaigns for rubella and congenital rubella syndrome elimination, the Americas 2001–2008. J. Infect. Dis. 2011, 204 (Suppl. 2), S713–S717. [Google Scholar] [CrossRef] [PubMed]
- Pardon, F.; Vilarino, M.; Barbero, P.; Garcia, G.; Outon, E.; Gil, C.; Vera, A.; Rossi, S.; Distefano, A. Rubella vaccination of unknowingly pregnant women during 2006 mass campaign in Argentina. J. Infect. Dis. 2011, 204 (Suppl. 2), S745–S747. [Google Scholar] [CrossRef] [PubMed]


| Characteristic | Total | Willing to Be Vaccinated | χ2 | p-Value | ||
|---|---|---|---|---|---|---|
| N | % | N | % | |||
| Region | 43.80 | <0.001 | ||||
| Eastern region | 365 | 28.4 | 273 | 74.8 | ||
| Central region | 352 | 27.4 | 230 | 65.3 | ||
| Western region | 366 | 28.4 | 313 | 85.5 | ||
| Northeast region | 203 | 15.8 | 165 | 81.3 | ||
| Household registration | 0.16 | 0.685 | ||||
| Urban area | 675 | 52.5 | 518 | 76.7 | ||
| Rural area | 611 | 47.5 | 463 | 75.8 | ||
| Age | 5.67 | 0.059 | ||||
| 15–24 years | 264 | 20.5 | 214 | 81.1 | ||
| 25–34 years | 464 | 36.1 | 340 | 73.3 | ||
| 35–49 years | 558 | 43.4 | 427 | 76.5 | ||
| Occupation | 15.41 | <0.001 | ||||
| Medical practitioner | 353 | 27.4 | 296 | 83.9 | ||
| Not medical practitioner | 933 | 72.6 | 685 | 73.4 | ||
| Education level | 0.37 | 0.541 | ||||
| High school and below | 533 | 41.4 | 402 | 75.4 | ||
| Bachelor’s degree and above | 753 | 58.6 | 579 | 76.9 | ||
| Monthly income in CNY | 5.19 | 0.159 | ||||
| ≤3000 | 205 | 15.9 | 147 | 71.7 | ||
| 3001–5000 | 456 | 35.5 | 356 | 78.1 | ||
| 5001–10,000 | 384 | 29.9 | 301 | 78.4 | ||
| >10,000 | 241 | 18.7 | 177 | 73.4 | ||
| Marital status | 0.87 | 0.349 | ||||
| Married | 900 | 70.0 | 680 | 75.6 | ||
| Unmarried | 386 | 30.0 | 301 | 78.0 | ||
| Childbearing status | 0.64 | 0.424 | ||||
| Yes | 857 | 66.6 | 648 | 75.6 | ||
| No | 429 | 33.4 | 333 | 77.6 | ||
| Number of children | 2.74 | 0.098 | ||||
| One | 473 | 55.2 | 368 | 77.8 | ||
| Two and above | 384 | 44.8 | 280 | 72.9 | ||
| Adverse pregnancy history | 0.83 | 0.364 | ||||
| Yes | 123 | 14.3 | 89 | 72.4 | ||
| No | 734 | 85.7 | 559 | 76.2 | ||
| Rubella infection | 2.41 | 0.120 | ||||
| Yes | 38 | 3.0 | 33 | 86.8 | ||
| No or not sure | 1248 | 97.0 | 948 | 76.0 | ||
| Rubella vaccine | 9.03 | 0.003 | ||||
| Vaccinated | 166 | 12.9 | 142 | 85.5 | ||
| Unvaccinated or not sure | 1120 | 87.1 | 839 | 74.9 | ||
| Knowledge score | 89.40 | <0.001 | ||||
| Low | 394 | 30.6 | 238 | 60.4 | ||
| Middle | 508 | 39.5 | 403 | 79.3 | ||
| High | 384 | 29.9 | 340 | 88.5 | ||
| Item | Number of Correct Responses | Awareness Rate (%) |
|---|---|---|
| Rubella is a highly contagious viral infection. | 908 | 70.6 |
| Infected with rubella can cause fever, rash and other symptoms. | 903 | 70.2 |
| Rubella infection in the first trimester may result in congenital heart defects, blindness, cataracts, hearing impairments, and other birth defects. | 741 | 57.6 |
| Receiving MMR vaccine can effectively prevent mumps, measles, and rubella. | 790 | 61.4 |
| MMR vaccine is not only administered to children. | 498 | 38.7 |
| Prior infection with rubella or vaccination with MMR vaccine greatly reduces the likelihood of contracting the disease again. | 489 | 38.0 |
| It is recommended to not attempt pregnancy for the 3 months following RCV vaccination. | 549 | 42.7 |
| Rubella infection during pregnancy does not require termination of pregnancy. | 160 | 12.4 |
| Women of reproductive age (15–49 years old) can receive the rubella vaccine at vaccination clinics. | 495 | 38.5 |
| Path | Standard Regression Coefficient (β) | S.E. 1 | C.R. 1 | p-Value |
|---|---|---|---|---|
| Occupation → Thinking and Feeling | −0.244 | 0.008 | −7.821 | <0.001 |
| Vaccination history → Thinking and Feeling | 0.152 | 0.066 | 4.976 | <0.001 |
| Thinking and Feeling → Social Processes | 0.789 | 0.038 | 20.434 | <0.001 |
| Thinking and Feeling → Practical Issues | 0.542 | 0.025 | 11.679 | <0.001 |
| Practical Issues → Motivation | 0.487 | 0.043 | 9.730 | <0.001 |
| Social Processes → Motivation | 0.240 | 0.018 | 6.270 | <0.001 |
| Occupation → Motivation | −0.096 | 0.003 | −3.646 | <0.001 |
Disclaimer/Publisher’s Note: The statements, opinions and data contained in all publications are solely those of the individual author(s) and contributor(s) and not of MDPI and/or the editor(s). MDPI and/or the editor(s) disclaim responsibility for any injury to people or property resulting from any ideas, methods, instructions or products referred to in the content. |
© 2024 by the authors. Licensee MDPI, Basel, Switzerland. This article is an open access article distributed under the terms and conditions of the Creative Commons Attribution (CC BY) license (https://creativecommons.org/licenses/by/4.0/).
Share and Cite
Xu, X.; Liu, S.; Wang, X.; Huang, A.; Li, J.; Zhou, Y.; Wang, L.; Qin, Y.; Ma, Y.; An, S.; et al. Acceptance of Rubella-Containing Vaccine and Factors Associated with Acceptance among Women of Reproductive Age in China: A Cross-Sectional Study. Vaccines 2024, 12, 1153. https://doi.org/10.3390/vaccines12101153
Xu X, Liu S, Wang X, Huang A, Li J, Zhou Y, Wang L, Qin Y, Ma Y, An S, et al. Acceptance of Rubella-Containing Vaccine and Factors Associated with Acceptance among Women of Reproductive Age in China: A Cross-Sectional Study. Vaccines. 2024; 12(10):1153. https://doi.org/10.3390/vaccines12101153
Chicago/Turabian StyleXu, Xia, Siyu Liu, Xiaoqi Wang, Aodi Huang, Jun Li, Yang Zhou, Lei Wang, Yong Qin, Yu Ma, Shuyi An, and et al. 2024. "Acceptance of Rubella-Containing Vaccine and Factors Associated with Acceptance among Women of Reproductive Age in China: A Cross-Sectional Study" Vaccines 12, no. 10: 1153. https://doi.org/10.3390/vaccines12101153
APA StyleXu, X., Liu, S., Wang, X., Huang, A., Li, J., Zhou, Y., Wang, L., Qin, Y., Ma, Y., An, S., Liu, J., Tang, L., Yin, Z., & Wang, F. (2024). Acceptance of Rubella-Containing Vaccine and Factors Associated with Acceptance among Women of Reproductive Age in China: A Cross-Sectional Study. Vaccines, 12(10), 1153. https://doi.org/10.3390/vaccines12101153
