Cost-Effectiveness Analysis of COVID-19 Inactivated Vaccines in Reducing the Economic Burden of Ischaemic Stroke after SARS-CoV-2 Infection
Abstract
1. Introduction
2. Methods
2.1. Theoretical Background
2.2. Study Design
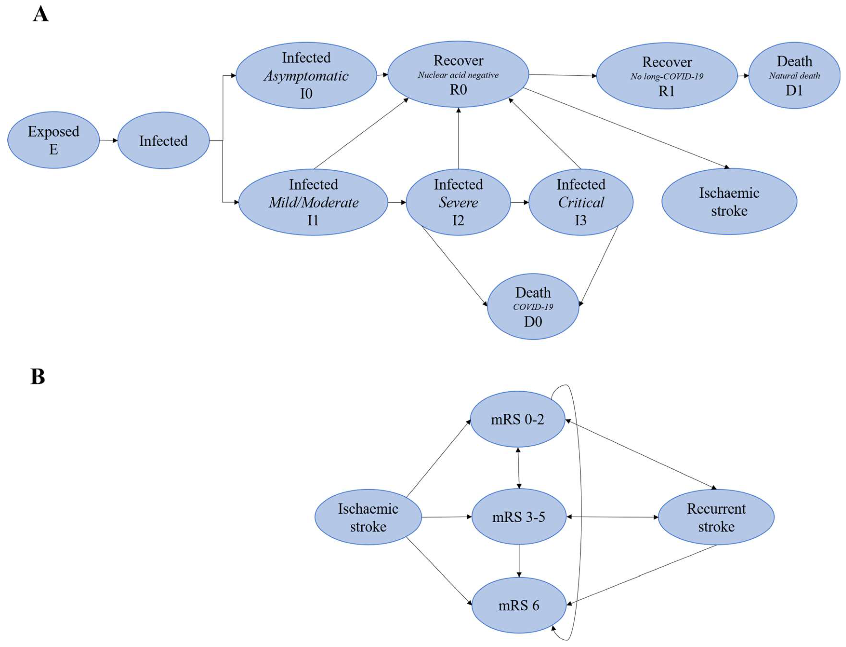
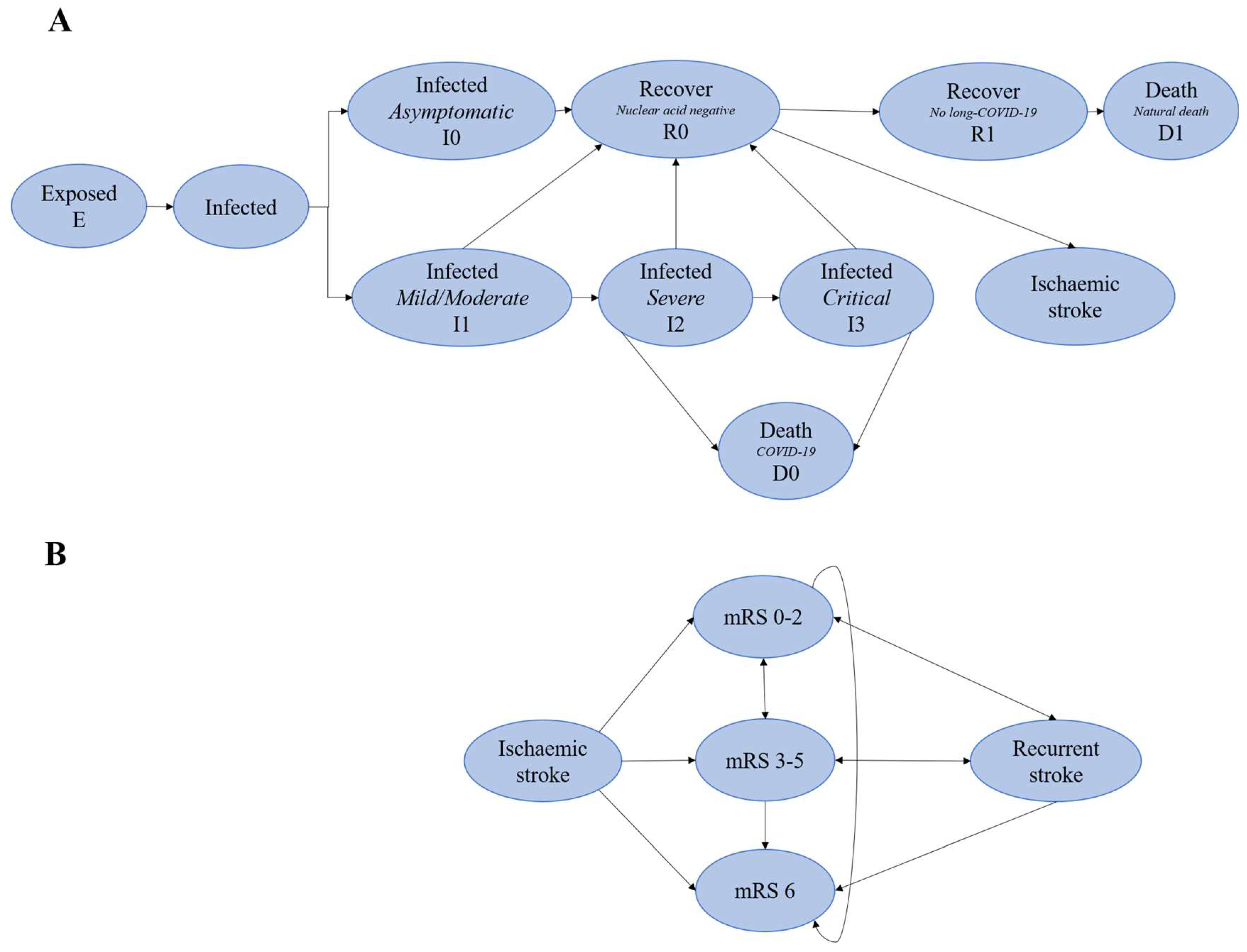
2.3. Model Structure
2.4. Model Parameters
2.5. Statistical Analysis
3. Results
3.1. Costs and Effects of the Two Immunization Strategies
3.2. Cost-Effectiveness Analysis
3.3. Sensitive Analysis
4. Discussion
5. Conclusions
Supplementary Materials
Author Contributions
Funding
Institutional Review Board Statement
Informed Consent Statement
Data Availability Statement
Conflicts of Interest
Abbreviations
| COVID-19 | coronavirus disease 2019 |
| EQ-5D-5L | euroqol five dimensions questionnaireq |
| GDP | gross domestic product |
| HR | hazard ratio |
| ICER | incremental cost-effectiveness ratio |
| IRB | Institutional Review Board |
| mRS | modified Rankin scale |
| NMB | net monetary benefit |
| QALYs | quality-adjusted life-years |
| OR | odds ratio |
| PSA | probabilistic sensitivity analysis |
| SARS-CoV-2 | severe acute respiratory syndrome coronavirus 2 |
| SEIR | susceptible-exposed-infected-recovered |
| US | United States of America |
| VE | vaccine effectiveness |
| WHO | World Health organization |
| WTP | willingness-to-pay |
References
- Davis, H.E.; Assaf, G.S.; McCorkell, L.; Wei, H.; Low, R.J.; Re’em, Y.; Redfield, S.; Austin, J.P.; Akrami, A. Characterizing long COVID in an international cohort: 7 months of symptoms and their impact. Eclinicalmedicine 2021, 38, 101019. [Google Scholar] [CrossRef] [PubMed]
- World health Organization. A Clinical Case Definition of Post COVID-19 Condition by a Delphi Consensus, 6 October 2021. Available online: https://www.who.int/publications/i/item/WHO-2019-nCoV-Post_COVID-19_condition-Clinical_case_definition-2021.1 (accessed on 22 April 2023).
- Bourguignon, A.; Beaulieu, C.; Belkaid, W.; Desilets, A.; Blais, N. Incidence of thrombotic outcomes for patients hospitalized and discharged after COVID-19 infection. Thromb. Res. 2020, 196, 491–493. [Google Scholar] [CrossRef] [PubMed]
- Becker, R.C. Anticipating the long-term cardiovascular effects of COVID-19. J. Thromb. Thrombolysis 2020, 50, 512–524. [Google Scholar] [CrossRef] [PubMed]
- Gupta, A.; Satapathy, A.K.; Bahinipati, P. Delayed catastrophic thrombotic events in post-acute COVID-19. Thromb. Res. 2022, 220, 60–64. [Google Scholar] [CrossRef] [PubMed]
- Xie, Y.; Xu, E.; Bowe, B.; Al-Aly, Z. Long-term cardiovascular outcomes of COVID-19. Nat. Med. 2022, 28, 583–590. [Google Scholar] [CrossRef]
- Katsoularis, I.; Fonseca-Rodríguez, O.; Farrington, P.; Jerndal, H.; Lundevaller, E.H.; Sund, M.; Lindmark, K.; Fors Connolly, A.M. Risks of deep vein thrombosis, pulmonary embolism, and bleeding after COVID-19: Nationwide self-controlled cases series and matched cohort study. BMJ 2022, 377, e069590. [Google Scholar] [CrossRef]
- Silva Andrade, B.; Siqueira, S.; de Assis Soares, W.R.; de Souza Rangel, F.; Santos, N.O.; Dos Santos Freitas, A.; Ribeiro da Silveira, P.; Tiwari, S.; Alzahrani, K.J.; Góes-Neto, A.; et al. Long-COVID and Post-COVID Health Complications: An Up-to-Date Review on Clinical Conditions and Their Possible Molecular Mechanisms. Viruses 2021, 13, 700. [Google Scholar] [CrossRef]
- Leung, T.Y.M.; Chan, A.Y.L.; Chan, E.W.; Chan, V.K.Y.; Chui, C.S.L.; Cowling, B.J.; Gao, L.; Ge, M.Q.; Hung, I.F.N.; Ip, M.S.M.; et al. Short- and potential long-term adverse health outcomes of COVID-19: A rapid review. Emerg. Microbes Infect. 2020, 9, 2190–2199. [Google Scholar] [CrossRef]
- Taquet, M.; Sillett, R.; Zhu, L.; Mendel, J.; Camplisson, I.; Dercon, Q.; Harrison, P.J. Neurological and psychiatric risk trajectories after SARS-CoV-2 infection: An analysis of 2-year retrospective cohort studies including 1,284,437 patients. Lancet Psychiatry 2022, 9, 815–827. [Google Scholar] [CrossRef]
- Beghi, E.; Giussani, G.; Westenberg, E.; Allegri, R.; Garcia-Azorin, D.; Guekht, A.; Frontera, J.; Kivipelto, M.; Mangialasche, F.; Mukaetova-Ladinska, E.B.; et al. Acute and post-acute neurological manifestations of COVID-19: Present findings, critical appraisal, and future directions. J. Neurol. 2022, 269, 2265–2274. [Google Scholar] [CrossRef]
- Xu, E.; Xie, Y.; Al-Aly, Z. Long-term neurologic outcomes of COVID-19. Nat. Med. 2022, 28, 2406–2415. [Google Scholar] [CrossRef]
- Garcez, F.B.; Aliberti, M.J.R.; Poco, P.C.E.; Hiratsuka, M.; Takahashi, S.F.; Coelho, V.A.; Salotto, D.B.; Moreira, M.L.V.; Jacob-Filho, W.; Avelino-Silva, T.J. Delirium and Adverse Outcomes in Hospitalized Patients with COVID-19. J. Am. Geriatr. Soc. 2020, 68, 2440–2446. [Google Scholar] [CrossRef] [PubMed]
- Coccia, M. Optimal levels of vaccination to reduce COVID-19 infected individuals and deaths: A global analysis. Environ. Res. 2022, 204, 112314. [Google Scholar] [CrossRef] [PubMed]
- Benati, I.; Coccia, M. Global analysis of timely COVID-19 vaccinations: Improving governance to reinforce response policies for pandemic crises. Int. J. Health Gov. 2022, 27, 240–253. [Google Scholar] [CrossRef]
- Rughiniș, C.; Vulpe, S.N.; Flaherty, M.G.; Vasile, S. Vaccination, life expectancy, and trust: Patterns of COVID-19 and measles vaccination rates around the world. Public Health 2022, 210, 114–122. [Google Scholar] [CrossRef]
- Coccia, M. Pandemic Prevention: Lessons from COVID-19. Encyclopedia 2021, 1, 433–444. Available online: https://www.mdpi.com/2673-8392/1/2/36 (accessed on 1 March 2023). [CrossRef]
- Fox, N.; Adams, P.; Grainger, D.; Herz, J.; Austin, C. The Value of Vaccines: A Tale of Two Parts. Vaccines 2022, 10, 2057. [Google Scholar] [CrossRef] [PubMed]
- Fiolet, T.; Kherabi, Y.; MacDonald, C.J.; Ghosn, J.; Peiffer-Smadja, N. Comparing COVID-19 vaccines for their characteristics, efficacy and effectiveness against SARS-CoV-2 and variants of concern: A narrative review. Clin. Microbiol. Infect. 2022, 28, 202–221. [Google Scholar] [CrossRef]
- Kim, Y.E.; Huh, K.; Park, Y.J.; Peck, K.R.; Jung, J. Association between Vaccination and Acute Myocardial Infarction and Ischemic Stroke After COVID-19 Infection. JAMA 2022, 328, 887–889. [Google Scholar] [CrossRef]
- Padula, W.V.; Malaviya, S.; Reid, N.M.; Cohen, B.G.; Chingcuanco, F.; Ballreich, J.; Tierce, J.; Alexander, G.C. Economic value of vaccines to address the COVID-19 pandemic: A U.S. cost-effectiveness and budget impact analysis. J. Med. Econ. 2021, 24, 1060–1069. [Google Scholar] [CrossRef]
- Al-Aly, Z.; Bowe, B.; Xie, Y. Long COVID after breakthrough SARS-CoV-2 infection. Nat. Med. 2022, 28, 1461–1467. [Google Scholar] [CrossRef] [PubMed]
- Rizzo, P.A.; Bellavia, S.; Scala, I.; Colò, F.; Broccolini, A.; Antonica, R.; Vitali, F.; Angeloni, B.M.; Brunetti, V.; Di Iorio, R.; et al. COVID-19 Vaccination Is Associated with a Better Outcome in Acute Ischemic Stroke Patients: A Retrospective Observational Study. J. Clin. Med. 2022, 11, 6878. [Google Scholar] [CrossRef] [PubMed]
- Group Rospati CW. Brief report on stroke prevention and treatment in China. Chin. J. Cerebrovasc. Dis. 2022, 19, 136–144. [Google Scholar]
- Tsao, C.W.; Aday, A.W.; Almarzooq, Z.I.; Alonso, A.; Beaton, A.Z.; Bittencourt, M.S.; Boehme, A.K.; Buxton, A.E.; Carson, A.P.; Commodore-Mensah, Y.; et al. Heart Disease and Stroke Statistics-2022 Update: A Report from the American Heart Association. Circulation 2022, 145, e153–e639. [Google Scholar] [CrossRef] [PubMed]
- Wu, X.; Hughes, D.R.; Gandhi, D.; Matouk, C.C.; Sheth, K.; Schindler, J.; Wira, C.; Wintermark, M.; Sanelli, P.; Malhotra, A. CT Angiography for Triage of Patients with Acute Minor Stroke: A Cost-effectiveness Analysis. Radiology 2020, 294, 580–588. [Google Scholar] [CrossRef]
- Kunz, W.G.; Hunink, M.G.; Dimitriadis, K.; Huber, T.; Dorn, F.; Meinel, F.G.; Sabel, B.O.; Othman, A.E.; Reiser, M.F.; Ertl-Wagner, B.; et al. Cost-effectiveness of Endovascular Therapy for Acute Ischemic Stroke: A Systematic Review of the Impact of Patient Age. Radiology 2018, 288, 518–526. [Google Scholar] [CrossRef]
- Chen, M. Cost-effectiveness of endovascular therapy for acute ischemic stroke. Neurology 2012, 79, S16–S21. [Google Scholar] [CrossRef]
- Debrabant, K.; Grønbæk, L.; Kronborg, C. The Cost-Effectiveness of a COVID-19 Vaccine in a Danish Context. Clin. Drug Investig. 2021, 41, 975–988. [Google Scholar] [CrossRef]
- Fu, Y.; Zhao, J.; Wei, X.; Han, P.; Yang, L.; Ren, T.; Zhan, S.; Li, L. Cost-Effectiveness of COVID-19 Sequential Vaccination Strategies in Inactivated Vaccinated Individuals in China. Vaccines 2022, 10, 1712. [Google Scholar] [CrossRef]
- Li, R.; Liu, H.; Fairley, C.K.; Ong, J.J.; Guo, Y.; Lu, P.; Zou, Z.; Xie, L.; Zhuang, G.; Li, Y.; et al. mRNA-based COVID-19 booster vaccination is highly effective and cost-effective in Australia. Vaccine 2023, 41, 2439–2446. [Google Scholar] [CrossRef]
- Karim, S.S.A.; Karim, Q.A. Omicron SARS-CoV-2 variant: A new chapter in the COVID-19 pandemic. Lancet 2021, 398, 2126–2128. [Google Scholar] [CrossRef]
- Su, Z.; Cheshmehzangi, A.; McDonnell, D.; da Veiga, C.P.; Xiang, Y.T. Mind the “Vaccine Fatigue”. Front. Immunol. 2022, 13, 839433. [Google Scholar] [CrossRef] [PubMed]
- Novel Coronavirus Pneumonia Emergency Response Epidemiology Team. The epidemiological characteristics of an outbreak of 2019 novel coronavirus diseases (COVID-19) in China. Zhonghua Liu Xing Bing Xue Za Zhi 2020, 41, 145–151. [Google Scholar] [CrossRef]
- Epidemic Situation of COVID-19 in China. CDC Weekly. 2023. Available online: https://www.chinacdc.cn/jkzt/crb/zl/szkb_11803/jszl_13141/202302/t20230201_263576.html (accessed on 1 March 2023).
- Baggett, T.P.; Scott, J.A.; Le, M.H.; Shebl, F.M.; Panella, C.; Losina, E.; Flanagan, C.; Gaeta, J.M.; Neilan, A.; Hyle, E.P.; et al. Clinical Outcomes, Costs, and Cost-effectiveness of Strategies for Adults Experiencing Sheltered Homelessness during the COVID-19 Pandemic. JAMA Netw. Open 2020, 3, e2028195. [Google Scholar] [CrossRef]
- Wang, M.; Zhang, H.; He, Y.; Qin, C.; Liu, X.; Liu, M.; Tang, Y.; Li, X.; Yang, G.; Tang, Y.; et al. Association between Ischemic Stroke and COVID-19 in China: A Population-Based Retrospective Study. Front. Med. 2021, 8, 792487. [Google Scholar] [CrossRef] [PubMed]
- Wang, Y.; Li, Z.; Zhao, X.; Wang, C.; Wang, X.; Wang, D.; Liang, L.; Liu, L.; Wang, C.; Li, H.; et al. Effect of a Multifaceted Quality Improvement Intervention on Hospital Personnel Adherence to Performance Measures in Patients with Acute Ischemic Stroke in China: A Randomized Clinical Trial. JAMA 2018, 320, 245–254. [Google Scholar] [CrossRef]
- Han, M.; Qin, Y.; Tong, X.; Ji, L.; Zhao, S.; Liu, L.; Chen, J.; Liu, A. Cost-effective analysis of mechanical thrombectomy alone in the treatment of acute ischaemic stroke: A Markov modelling study. BMJ Open 2022, 12, e059098. [Google Scholar] [CrossRef] [PubMed]
- China, General Office of the State Council of the People’s Republic of China. Notice of the General Office of the State Council on Printing and Distributing the “14th Five-Year” National Health Plan. 2022. Available online: http://www.gov.cn/zhengce/zhengceku/2022-05/20/content_5691424.htm (accessed on 7 February 2023).
- China Statistics Press. China Population and Employment Statistics Yearbook; China Statistics Press: Beijing, China, 2021; pp. 144–146. [CrossRef]
- Al Kaabi, N.; Zhang, Y.; Xia, S.; Yang, Y.; Al Qahtani, M.M.; Abdulrazzaq, N.; Al Nusair, M.; Hassany, M.; Jawad, J.S.; Abdalla, J.; et al. Effect of 2 Inactivated SARS-CoV-2 Vaccines on Symptomatic COVID-19 Infection in Adults: A Randomized Clinical Trial. JAMA 2021, 326, 35–45. [Google Scholar] [CrossRef]
- Jara, A.; Undurraga, E.A.; González, C.; Paredes, F.; Fontecilla, T.; Jara, G.; Pizarro, A.; Acevedo, J.; Leo, K.; Leon, F.; et al. Effectiveness of an Inactivated SARS-CoV-2 Vaccine in Chile. N. Engl. J. Med. 2021, 385, 875–884. [Google Scholar] [CrossRef]
- Ul Munamm, S.A.; Nadeem, I.; Mahdi, N.; Saqlain, M.; Rana, Z.K.; Khatana, U.F.; Bhatty, U.M.; Navayogaarajah, V.; Khan, F.M.; Ur Rasool, M. Comparative analysis of mRNA and inactivated COVID-19 vaccines: A study from Faisalabad district of Pakistan. J. R. Coll. Physicians Edinb. 2022, 52, 240–246. [Google Scholar] [CrossRef]
- Data, O. Exchange Rates. 2022. Available online: https://data.oecd.org/conversion/exchange-rates.htm (accessed on 10 April 2022).
- World Health Organization. Who Guide to Cost-Effectiveness Analysis; WHO: Geneva, Switzerland, 2003. Available online: https://apps.who.int/iris/bitstream/handle/10665/42699/9241546018.pdf?sequence=1&isAllowed=y (accessed on 7 February 2023).
- Jing, W.; Liu, J.; Wu, Y.; Ma, Q.; Liu, M. Cost-effectiveness of couple-based immunization strategy to prevent mother-to-child transmission of hepatitis B virus in China: A decision-analytic Markov model. Eclinicalmedicine 2020, 19, 100264. [Google Scholar] [CrossRef]
- Jin, H.; Wang, H.; Li, X.; Zheng, W.; Ye, S.; Zhang, S.; Zhou, J.; Pennington, M. Economic burden of COVID-19, China, January–March 2020: A cost-of-illness study. Bull. World Health Organ. 2021, 99, 112–124. [Google Scholar] [CrossRef] [PubMed]
- Alinia, C.; Yaghmaei, S.; Abdullah, F.Z.; Ahmadi, A.; Samadi, N.; Pourteimour, S.; Safari, H.; Mahmoodi, H.; Moradi, G.; Piroozi, B. The health-related quality of life in Iranian patients with COVID-19. BMC Infect. Dis. 2021, 21, 459. [Google Scholar] [CrossRef]
- Xie, S.; Wu, J.; Xie, F. Population Norms for SF-6Dv2 and EQ-5D-5L in China. Appl. Health Econ. Health Policy 2022, 20, 573–585. Available online: https://www.ncbi.nlm.nih.gov/pubmed/33568665 (accessed on 1 March 2023). [CrossRef]
- Aguas, R.; Mahdi, A.; Shretta, R.; Horby, P.; Landray, M.; White, L.; CoMo, C. Potential health and economic impacts of dexamethasone treatment for patients with COVID-19. Nat. Commun. 2021, 12, 915. [Google Scholar] [CrossRef]
- Sun, T.; Chen, S.; Wu, K.; Sun, M.; Zhang, X.; You, C. Trends in Incidence and Mortality of Stroke in China From 1990 to 2019. Front. Neurol. 2021, 12, 759221. [Google Scholar] [CrossRef]
- Taquet, M.; Geddes, J.R.; Husain, M.; Luciano, S.; Harrison, P.J. 6-month neurological and psychiatric outcomes in 236,379 survivors of COVID-19: A retrospective cohort study using electronic health records. Lancet Psychiatry 2021, 8, 416–427. [Google Scholar] [CrossRef]
- Coccia, M. COVID-19 pandemic over 2020 (withlockdowns) and 2021 (with vaccinations): Similar effects for seasonality and environmental factors. Environ. Res. 2022, 208, 112711. [Google Scholar] [CrossRef] [PubMed]
- Carvalho, T.; Krammer, F.; Iwasaki, A. The first 12 months of COVID-19: A timeline of immunological insights. Nat. Rev. Immunol. 2021, 21, 245–256. [Google Scholar] [CrossRef]
- Tregoning, J.S.; Flight, K.E.; Higham, S.L.; Wang, Z.; Pierce, B.F. Progress of the COVID-19 vaccine effort: Viruses, vaccines and variants versus efficacy, effectiveness and escape. Nat. Rev. Immunol. 2021, 21, 626–636. [Google Scholar] [CrossRef] [PubMed]
- Fernandes, R.R.A.; Santos, M.D.S.; Magliano, C.; Tura, B.R.; Macedo, L.; Padila, M.P.; França, A.C.W.; Braga, A.A. Cost Utility of Vaccination against COVID-19 in Brazil. Value Health Reg. Issues 2022, 31, 18–24. [Google Scholar] [CrossRef]
- Abedin, M.; Islam, M.A.; Rahman, F.N.; Reza, H.M.; Hossain, M.Z.; Hossain, M.A.; Arefin, A.; Hossain, A. Willingness to vaccinate against COVID-19 among Bangladeshi adults: Understanding the strategies to optimize vaccination coverage. PLoS ONE 2021, 16, e0250495. [Google Scholar] [CrossRef] [PubMed]
- Fu, Y.; Zhao, J.; Wei, X.; Han, P.; Yang, L.; Ren, T.; Zhan, S.; Li, L. Effectiveness and Cost-Effectiveness of Inactivated Vaccine to Address COVID-19 Pandemic in China: Evidence from Randomized Control Trials and Real-World Studies. Front. Public Health 2022, 10, 917732. [Google Scholar] [CrossRef]
- Angeles, M.R.; Wanni Arachchige Dona, S.; Nguyen, H.D.; Le, L.K.; Hensher, M. Modelling the potential acute and post-acute burden of COVID-19 under the Australian border re-opening plan. BMC Public Health 2022, 22, 757. [Google Scholar] [CrossRef] [PubMed]
- Virani, S.S.; Alonso, A.; Benjamin, E.J.; Bittencourt, M.S.; Callaway, C.W.; Carson, A.P.; Chamberlain, A.M.; Chang, A.R.; Cheng, S.; Delling, F.N.; et al. Heart Disease and Stroke Statistics-2020 Update: A Report from the American Heart Association. Circulation 2020, 141, e139–e596. [Google Scholar] [CrossRef] [PubMed]
- Chen, C.L.; Lai, C.C.; Luh, D.L.; Chuang, S.Y.; Yang, K.C.; Yeh, Y.P.; Ming-Fang Yen, A.; Chang, K.J.; Chang, R.E.; Li-Sheng Chen, S. Review of epidemic, containment strategies, clinical management, and economic evaluation of COVID-19 pandemic. J. Med. Assoc. 2021, 120 (Suppl. S1), S6–S18. [Google Scholar] [CrossRef]
- Galioto, A.; Dominguez, L.J.; Pineo, A.; Ferlisi, A.; Putignano, E.; Belvedere, M.; Costanza, G.; Barbagallo, M. Cardiovascular risk factors in centenarians. Exp. Gerontol. 2008, 43, 106–113. [Google Scholar] [CrossRef]
- Geng, M.; Ren, X.; Yu, J.; Jiang, R.; Li, Z.; Feng, Z.; Wang, L.; He, G. Clinical characteristics of patients with COVID-19 in different age groups. Dis. Surveill. 2021, 36, 573–580. [Google Scholar]
- Ma, Q.; Liu, J.; Liu, Q.; Kang, L.; Liu, R.; Jing, W.; Wu, Y.; Liu, M. Global Percentage of Asymptomatic SARS-CoV-2 Infections among the Tested Population and Individuals with Confirmed COVID-19 Diagnosis: A Systematic Review and Meta-analysis. JAMA Netw. Open 2021, 4, e2137257. [Google Scholar] [CrossRef]
- Liu, Q.; Qin, C.; Liu, M.; Liu, J. Effectiveness and safety of SARS-CoV-2 vaccine in real-world studies: A systematic review and meta-analysis. Infect. Dis. Poverty 2021, 10, 132. [Google Scholar] [CrossRef]
- Soiza, R.L.; Scicluna, C.; Thomson, E.C. Efficacy and safety of COVID-19 vaccines in older people. Age Ageing 2021, 50, 279–283. [Google Scholar] [CrossRef] [PubMed]
- Lopez Bernal, J.; Andrews, N.; Gower, C.; Robertson, C.; Stowe, J.; Tessier, E.; Simmons, R.; Cottrell, S.; Roberts, R.; O’Doherty, M.; et al. Effectiveness of the Pfizer-BioNTech and Oxford-AstraZeneca vaccines on COVID-19 related symptoms, hospital admissions, and mortality in older adults in England: Test negative case-control study. BMJ 2021, 373, n1088. [Google Scholar] [CrossRef] [PubMed]
- Zeng, B.; Gao, L.; Zhou, Q.; Yu, K.; Sun, F. Effectiveness of COVID-19 vaccines against SARS-CoV-2 variants of concern: A systematic review and meta-analysis. BMC Med. 2022, 20, 200. [Google Scholar] [CrossRef] [PubMed]
- Mallapaty, S. China’s COVID vaccines have been crucial—Now immunity is waning. Nature 2021, 598, 398–399. [Google Scholar] [CrossRef]
- Barda, N.; Dagan, N.; Cohen, C.; Hernán, M.A.; Lipsitch, M.; Kohane, I.S.; Reis, B.Y.; Balicer, R.D. Effectiveness of a third dose of the BNT162b2 mRNA COVID-19 vaccine for preventing severe outcomes in Israel: An observational study. Lancet 2021, 398, 2093–2100. [Google Scholar] [CrossRef]



| Items | No Vaccination Strategy | Two-Dose Inactivated Vaccination Strategy | Incremental |
|---|---|---|---|
| Cost (2022 USD, million) | |||
| Vaccination cost | 0 | 1.09 | −1.09 |
| Direct health care cost | 3919.93 | 244.24 | −3675.69 |
| Total direct cost | 3919.93 | 245.32 | −3674.61 |
| Effects | |||
| The ischaemic stroke cases after SARS-CoV-2 infection | 157 | 30 | −127 |
| Quality-adjusted life-years (million) | 5.28 | 26.56 | −21.28 |
| Items | No Vaccination Strategy | Two-Dose Inactivated Vaccination Strategy |
|---|---|---|
| Cost (USD) | 3279.67 | 1165.17 |
| Effect (QALYs) | 30.87 | 30.97 |
| NMB (USD) | 2,232,808.34 | 2,242,414.92 |
| Incremental Cost (USD) | −2114.5 | |
| Incremental Effect (QALYs) | - | −0.1 |
| Incremental cost-effectiveness ratio (ICER, USD/QALY) | −20,446.85 |
Disclaimer/Publisher’s Note: The statements, opinions and data contained in all publications are solely those of the individual author(s) and contributor(s) and not of MDPI and/or the editor(s). MDPI and/or the editor(s) disclaim responsibility for any injury to people or property resulting from any ideas, methods, instructions or products referred to in the content. |
© 2023 by the authors. Licensee MDPI, Basel, Switzerland. This article is an open access article distributed under the terms and conditions of the Creative Commons Attribution (CC BY) license (https://creativecommons.org/licenses/by/4.0/).
Share and Cite
Du, M.; Qin, C.; Liu, M.; Liu, J. Cost-Effectiveness Analysis of COVID-19 Inactivated Vaccines in Reducing the Economic Burden of Ischaemic Stroke after SARS-CoV-2 Infection. Vaccines 2023, 11, 957. https://doi.org/10.3390/vaccines11050957
Du M, Qin C, Liu M, Liu J. Cost-Effectiveness Analysis of COVID-19 Inactivated Vaccines in Reducing the Economic Burden of Ischaemic Stroke after SARS-CoV-2 Infection. Vaccines. 2023; 11(5):957. https://doi.org/10.3390/vaccines11050957
Chicago/Turabian StyleDu, Min, Chenyuan Qin, Min Liu, and Jue Liu. 2023. "Cost-Effectiveness Analysis of COVID-19 Inactivated Vaccines in Reducing the Economic Burden of Ischaemic Stroke after SARS-CoV-2 Infection" Vaccines 11, no. 5: 957. https://doi.org/10.3390/vaccines11050957
APA StyleDu, M., Qin, C., Liu, M., & Liu, J. (2023). Cost-Effectiveness Analysis of COVID-19 Inactivated Vaccines in Reducing the Economic Burden of Ischaemic Stroke after SARS-CoV-2 Infection. Vaccines, 11(5), 957. https://doi.org/10.3390/vaccines11050957

