Active Humoral Response Reverts Tumorigenicity through Disruption of Key Signaling Pathway
Abstract
:1. Introduction
2. Materials and Methods
2.1. CRM197 Stock Preparation
2.2. SBAP Activation
2.3. Peptide Conjugation
2.4. Mass Spectrometry & Data Analysis
2.5. Immunization, Serum Acquisition & ELISA
2.6. IL-17RB-FL Overexpression and Flow Cytometry
2.7. Tumour Transplantation, In Vivo Imaging, Endpoint and Immunohistochemistry (IHC)
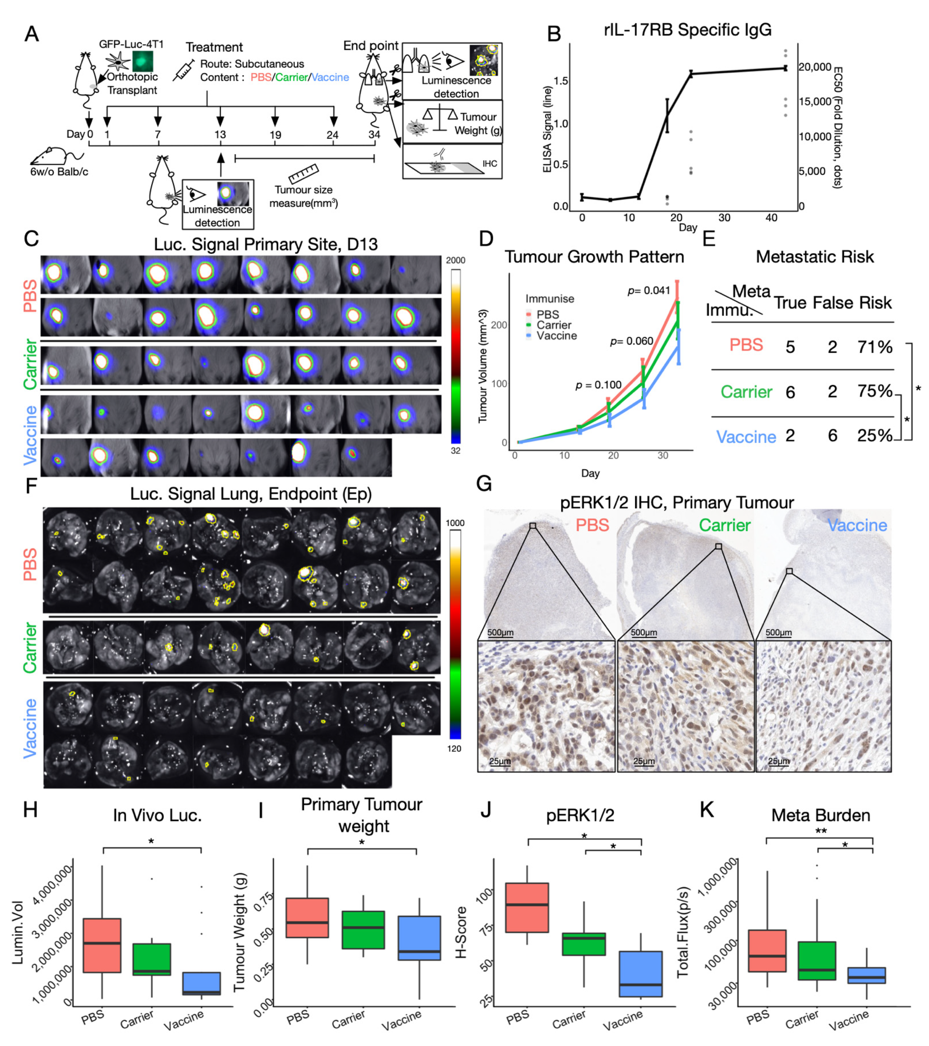
3. Results
3.1. IL-17RB Inactivation Site (IRIS) and B Cell Epitope Prediction
3.2. Vaccine Preparation and Characterization
3.3. C:IRIS Induces Potent and Specific Immune Response In Vivo with Higher HD
3.4. C:IRIS Suppresses Cancer Growth & Migration Therapeutically
4. Discussion
5. Conclusions
Author Contributions
Funding
Institutional Review Board Statement
Informed Consent Statement
Data Availability Statement
Acknowledgments
Conflicts of Interest
References
- Slamon, D.J.; Clark, G.M.; Wong, S.G.; Levin, W.J.; Ullrich, A.; McGuire, W.L. Human breast cancer: Correlation of relapse and survival with amplification of the HER-2/neu oncogene. Science 1987, 235, 177. [Google Scholar] [CrossRef] [PubMed] [Green Version]
 - Salomon, D.S.; Brandt, R.; Ciardiello, F.; Normanno, N. Epidermal growth factor-related peptides and their receptors in human malignancies. Crit. Rev. Oncol. 1995, 19, 183–232. [Google Scholar] [CrossRef]
 - Piccart-Gebhart, M.J.; Procter, M.; Leyland-Jones, B.; Goldhirsch, A.; Untch, M.; Smith, I.; Gianni, L.; Baselga, J.; Bell, R.H.; Jackisch, C.; et al. Trastuzumab after Adjuvant Chemotherapy in HER2-Positive Breast Cancer. N. Engl. J. Med. 2005, 353, 1659–1672. [Google Scholar] [CrossRef] [Green Version]
 - Sharma, P.; Allison, J.P. The future of immune checkpoint therapy. Science 2015, 348, 56. [Google Scholar] [CrossRef] [PubMed]
 - Borghaei, H.; Paz-Ares, L.; Horn, L.; Spigel, D.R.; Steins, M.; Ready, N.E.; Chow, L.Q.; Vokes, E.E.; Felip, E.; Holgado, E.; et al. Nivolumab versus Docetaxel in Advanced Nonsquamous Non–Small-Cell Lung Cancer. N. Engl. J. Med. 2015, 373, 1627–1639. [Google Scholar] [CrossRef]
 - Reck, M.; Rodríguez-Abreu, D.; Robinson, A.G.; Hui, R.; Csőszi, T.; Fülöp, A.; Gottfried, M.; Peled, N.; Tafreshi, A.; Cuffe, S.; et al. Pembrolizumab versus Chemotherapy for PD-L1–Positive Non–Small-Cell Lung Cancer. N. Engl. J. Med. 2016, 375, 1823–1833. [Google Scholar] [CrossRef] [Green Version]
 - Kaumaya, P.T. B-cell epitope peptide cancer vaccines: A new paradigm for combination immunotherapies with novel checkpoint peptide vaccine. Future Oncol. 2020, 16, 1767–1791. [Google Scholar] [CrossRef] [PubMed]
 - Hernandez, I.; Bott, S.W.; Patel, A.S.; Wolf, C.G.; Hospodar, A.R.; Sampathkumar, S.; Shrank, W.H. Pricing of Monoclonal Antibody Therapies: Higher If Used for Cancer? Am. J. Manag. Care 2018, 24, 109–112. [Google Scholar]
 - Lambert, A.W.; Pattabiraman, D.R.; Weinberg, R.A. Emerging Biological Principles of Metastasis. Cell 2017, 168, 670–691. [Google Scholar] [CrossRef] [Green Version]
 - Riedel, S. Edward Jenner and the history of smallpox and vaccination. Proc. Bayl. Univ. Med. Cent. 2005, 18, 21–25. [Google Scholar] [CrossRef]
 - Kametani, Y.; Miyamoto, A.; Tsuda, B.; Tokuda, Y. B Cell Epitope-Based Vaccination Therapy. Antibodies 2015, 4, 225–239. [Google Scholar] [CrossRef] [Green Version]
 - Malonis, R.J.; Lai, J.R.; Vergnolle, O. Peptide-Based Vaccines: Current Progress and Future Challenges. Chem. Rev. 2020, 120, 3210–3229. [Google Scholar] [CrossRef] [Green Version]
 - Crews, D.W.; Dombroski, J.A.; King, M.R. Prophylactic Cancer Vaccines Engineered to Elicit Specific Adaptive Immune Response. Front. Oncol. 2021, 11, 626463. [Google Scholar] [CrossRef] [PubMed]
 - Hollingsworth, R.E.; Jansen, K. Turning the corner on therapeutic cancer vaccines. Npj Vaccines 2019, 4, 7. [Google Scholar] [CrossRef]
 - Toes, R.E.; Offringa, R.; Blom, R.J.; Melief, C.J.; Kast, W.M. Peptide vaccination can lead to enhanced tumor growth through specific T-cell tolerance induction. Proc. Natl. Acad. Sci. USA 1996, 93, 7855–7860. [Google Scholar] [CrossRef] [PubMed] [Green Version]
 - Toes, R.E.; Blom, R.J.; Offringa, R.; Kast, W.M.; Melief, C.J. Enhanced tumor outgrowth after peptide vaccination. Functional deletion of tumor-specific CTL induced by peptide vaccination can lead to the inability to reject tumors. J. Immunol. 1996, 156, 3911. [Google Scholar]
 - Pichichero, M.E. Protein carriers of conjugate vaccines: Characteristics, development, and clinical trials. Hum. Vaccines Immunother. 2013, 9, 2505–2523. [Google Scholar] [CrossRef] [Green Version]
 - Tobias, J.; Battin, C.; Linhares, A.D.S.; Lebens, M.; Baier, K.; Ambroz, K.; Drinić, M.; Högler, S.; Inic-Kanada, A.; Garner-Spitzer, E.; et al. A New Strategy Toward B Cell-Based Cancer Vaccines by Active Immunization With Mimotopes of Immune Checkpoint Inhibitors. Front. Immunol. 2020, 11, 895. [Google Scholar] [CrossRef] [PubMed]
 - Tobias, J.; Jasinska, J.; Baier, K.; Kundi, M.; Ede, N.; Zielinski, C.; Wiedermann, U. Enhanced and long term immunogenicity of a Her-2/neu multi-epitope vaccine conjugated to the carrier CRM197 in conjunction with the adjuvant Montanide. BMC Cancer 2017, 17, 118. [Google Scholar] [CrossRef] [PubMed] [Green Version]
 - Dakappagari, N.K.; Pyles, J.; Parihar, R.; Carson, W.E.; Young, D.C.; Kaumaya, P.T.P. A Chimeric Multi-Human Epidermal Growth Factor Receptor-2 B Cell Epitope Peptide Vaccine Mediates Superior Antitumor Responses. J. Immunol. 2003, 170, 4242–4253. [Google Scholar] [CrossRef] [PubMed] [Green Version]
 - Allen, S.D.; Garrett, J.T.; Rawale, S.V.; Jones, A.L.; Phillips, G.; Forni, G.; Morris, J.C.; Oshima, R.G.; Kaumaya, P.T.P. Peptide Vaccines of the HER-2/neu Dimerization Loop Are Effective in Inhibiting Mammary Tumor Growth In Vivo. J. Immunol. 2007, 179, 472–482. [Google Scholar] [CrossRef] [PubMed] [Green Version]
 - Huang, C.-K.; Yang, C.-Y.; Jeng, Y.-M.; Chen, C.-L.; Wu, H.-H.; Chang, Y.-C.; Ma, C.; Kuo, W.-H.; Chang, K.-J.; Shew, J.-Y.; et al. Autocrine/paracrine mechanism of interleukin-17B receptor promotes breast tumorigenesis through NF-κB-mediated antiapoptotic pathway. Oncogene 2014, 33, 2968–2977. [Google Scholar] [CrossRef] [Green Version]
 - Huang, S.; Wei, P.; Hwang-Verslues, W.W.; Kuo, W.; Jeng, Y.; Hu, C.; Shew, J.; Huang, C.-S.; Chang, K.; Lee, E.Y.; et al. TGF-β1 secreted by Tregs in lymph nodes promotes breast cancer malignancy via up-regulation of IL-17RB. MBO Mol. Med. 2017, 9, 1660–1680. [Google Scholar] [CrossRef] [Green Version]
 - Wu, H.-H.; Hwang-Verslues, W.W.; Lee, W.-H.; Huang, C.-K.; Wei, P.-C.; Chen, C.-L.; Shew, J.-Y.; Lee, E.Y.-H.; Jeng, Y.-M.; Tien, Y.-W.; et al. Targeting IL-17B–IL-17RB signaling with an anti–IL-17RB antibody blocks pancreatic cancer metastasis by silencing multiple chemokines. J. Exp. Med. 2015, 212, 333–349. [Google Scholar] [CrossRef] [Green Version]
 - Lee, W.-H.; Chen, X.; Liu, I.-J.; Lee, J.-H.; Wu, H.-C.; Hu, C.-M.; Wang, S.-K.; Lee, W.-H.; Ma, C. Crystal structure of Interleukin-17B receptor in complex with a mouse neutralizing monoclonal antibody D9 for guiding humanization and affinity maturation. Nat. Commun. 2022; under review. [Google Scholar]
 - Cai, Y.-H.; Lai, Y.-H.; Wang, Y.-S. Coupled Space- and Velocity-Focusing in Time-of-Flight Mass Spectrometry—A Comprehensive Theoretical Investigation. J. Am. Soc. Mass Spectrom. 2015, 26, 1722–1731. [Google Scholar] [CrossRef]
 - Gibb, S.; Strimmer, K. MALDIquant: A versatile R package for the analysis of mass spectrometry data. Bioinformatics 2012, 28, 2270–2271. [Google Scholar] [CrossRef]
 - Werle, M.; Bernkop-Schnürch, A. Strategies to improve plasma half life time of peptide and protein drugs. Amino Acids 2006, 30, 351–367. [Google Scholar] [CrossRef]
 - Jespersen, M.C.; Peters, B.; Nielsen, M.; Marcatili, P. BepiPred-2.0: Improving sequence-based B-cell epitope prediction using conformational epitopes. Nucleic Acids Res. 2017, 45, W24–W29. [Google Scholar] [CrossRef] [PubMed] [Green Version]
 - Harrisson, S. The downside of dispersity: Why the standard deviation is a better measure of dispersion in precision polymerization. Polym. Chem. 2018, 9, 1366–1370. [Google Scholar] [CrossRef]
 - Vingtdeux, V.; Zhao, H.; Chandakkar, P.; Acker, C.M.; Davies, P.; Marambaud, P. A modification-specific peptide-based immunization approach using CRM197 carrier protein: Development of a selective vaccine against pyroglutamate Aβ peptides. Mol. Med. 2016, 22, 841–849. [Google Scholar] [CrossRef] [PubMed]
 - Plotnikov, A.N.; Flores, K.; Maik-Rachline, G.; Zehorai, E.; Kapri-Pardes, E.; Berti, D.A.; Hanoch, T.; Besser, M.J.; Seger, R. The nuclear translocation of ERK1/2 as an anticancer target. Nat. Commun. 2015, 6, 6685. [Google Scholar] [CrossRef]
 - Vermaelen, K. Vaccine Strategies to Improve Anti-cancer Cellular Immune Responses. Front. Immunol. 2019, 10, 8. [Google Scholar] [CrossRef] [PubMed]
 - Disis, M.L. Immune Regulation of Cancer. J. Clin. Oncol. 2010, 28, 4531–4538. [Google Scholar] [CrossRef] [PubMed]
 - Fridman, W.H.; Petitprez, F.; Meylan, M.; Chen, T.W.-W.; Sun, C.-M.; Roumenina, L.T.; Sautès-Fridman, C. B cells and cancer: To B or not to B? J. Exp. Med. 2021, 218. [Google Scholar] [CrossRef]
 - Bastid, J.; Dejou, C.; Docquier, A.; Bonnefoy, N. The Emerging Role of the IL-17B/IL-17RB Pathway in Cancer. Front. Immunol. 2020, 11, 718. [Google Scholar] [CrossRef] [PubMed] [Green Version]
 - Zhao, Q.; Gao, Y.; Xiao, M.; Huang, X.; Wu, X. Synthesis and immunological evaluation of synthetic peptide based anti-SARS-CoV-2 vaccine candidates. Chem. Commun. 2021, 57, 1474–1477. [Google Scholar] [CrossRef]
 - Bröker, M.; Costantino, P.; DeTora, L.; McIntosh, E.D.; Rappuoli, R. Biochemical and biological characteristics of cross-reacting material 197 (CRM197), a non-toxic mutant of diphtheria toxin: Use as a conjugation protein in vaccines and other potential clinical applications. Biologicals 2011, 39, 195–204. [Google Scholar] [CrossRef]
 - Malito, E.; Bursulaya, B.; Chen, C.; Surdo, P.L.; Picchianti, M.; Balducci, E.; Biancucci, M.; Brock, A.; Berti, F.; Bottomley, M.J.; et al. Structural basis for lack of toxicity of the diphtheria toxin mutant CRM197. Proc. Natl. Acad. Sci. USA 2012, 109, 5229–5234. [Google Scholar] [CrossRef] [Green Version]
 - Prasad, A.K.; Kim, J.-H.; Gu, J. Design and Development of Glycoconjugate Vaccines. Am. Chem. Soc. 2018, 1290, 75–100. [Google Scholar]
 - Tontini, M.; Berti, F.; Romano, M.; Proietti, D.; Zambonelli, C.; Bottomley, M.; De Gregorio, E.; Del Giudice, G.; Rappuoli, R.; Costantino, P.; et al. Comparison of CRM197, diphtheria toxoid and tetanus toxoid as protein carriers for meningococcal glycoconjugate vaccines. Vaccine 2013, 31, 4827–4833. [Google Scholar] [CrossRef]
 - Wisniewski, T.; Goñi, F. Immunotherapeutic approaches for Alzheimer’s disease. Neuron 2015, 85, 1162–1176. [Google Scholar] [CrossRef] [Green Version]
 - Gu, C.; Wu, L.; Li, X. IL-17 family: Cytokines, receptors and signaling. Cytokine 2013, 64, 477–485. [Google Scholar] [CrossRef] [Green Version]
 - Li, Q.; Rodriguez, L.G.; Farnsworth, D.F.; Gildersleeve, J.C. Effects of Hapten Density on the Induced Antibody Repertoire. ChemBioChem 2010, 11, 1686–1691. [Google Scholar] [CrossRef] [PubMed] [Green Version]
 - Sáez de Guinoa, J.; Barrio, L.; Mellado, M.; Carrasco, Y.R. CXCL13/CXCR5 signaling enhances BCR-triggered B-cell activation by shaping cell dynamics. Blood 2011, 118, 1560–1569. [Google Scholar] [CrossRef] [PubMed] [Green Version]
 - Abbas, I.M.; Schwaar, T.; Bienwald, F.; Weller, M.G. Predictable Peptide Conjugation Ratios by Activation of Proteins with Succinimidyl Iodoacetate (SIA). Methods Protoc. 2017, 1, 2. [Google Scholar] [CrossRef] [PubMed] [Green Version]
 - Jaffe, J.; Wucherer, K.; Sperry, J.; Zou, Q.; Chang, Q.; Massa, M.A.; Bhattacharya, K.; Kumar, S.; Caparon, M.; Stead, D.; et al. Effects of Conformational Changes in Peptide–CRM197 Conjugate Vaccines. Bioconjugate Chem. 2018, 30, 47–53. [Google Scholar] [CrossRef]
 - Wang, C.-C.; Lai, Y.-H.; Ou, Y.-M.; Chang, H.-T.; Wang, Y.-S. Critical factors determining the quantification capability of matrix-assisted laser desorption/ionization– time-of-flight mass spectrometry. Philos. Trans. R. Soc. A Math. Phys. Eng. Sci. 2016, 374, 20150371. [Google Scholar] [CrossRef] [PubMed]
 - Kunami, N.; Yotsumoto, F.; Ishitsuka, K.; Fukami, T.; Odawara, T.; Manabe, S.; Ishikawa, T.; Tamura, K.; Kuroki, M.; Miyamoto, S. Antitumor Effects of CRM197, A Specific Inhibitor of HB-EGF, in T-Cell Acute Lymphoblastic Leukemia. Anticancer Res. 2011, 31, 2483. [Google Scholar] [PubMed]
 




| ID. | Name | Sequence | Description | 
|---|---|---|---|
| 1 | bIRIS | Val19 Arg His Thr Leu Thr24 Pro Gly Asp Leu Arg29 Asp Leu | Bovine IRIS | 
| 2 | mIRIS | Val19 Gln His Thr Leu Thr24 Pro Gly Asp Leu Arg29 Asp Leu | IRIS homologous in Mus musculus | 
| 3 | hIRIS | Leu19 Gln His Asp Leu Ile24 Pro Gly Asp Leu Arg29 Asp Leu | IRIS homologous in Homo sapiens | 
| 4 | mIRIS1 | Ac (Val19 Gln His Thr Leu Thr24 Pro Gly Asp Leu Arg29 Asp Leu Gly Gly)1 Cys | Synthesised peptide with 1 Mus musculus IRIS | 
| 5 | hIRIS1 | Ac (Leu19 Gln His Asp Leu Ile24 Pro Gly Asp Leu Arg29 Asp Leu Gly Gly)1 Cys | Synthesised peptide with 1 Homo sapiens IRIS | 
| 6 | mIRIS2 | Ac (Val19 Gln His Thr Leu Thr24 Pro Gly Asp Leu Arg29 Asp Leu Gly Gly)2 Cys | Synthesised peptide with 2 Mus musculus IRIS | 
| 7 | hIRIS2 | Ac (Leu19 Gln His Asp Leu Ile24 Pro Gly Asp Leu Arg29 Asp Leu Gly Gly)2 Cys | Synthesised peptide with 2 Homo sapiens IRIS | 
Publisher’s Note: MDPI stays neutral with regard to jurisdictional claims in published maps and institutional affiliations.  | 
© 2022 by the authors. Licensee MDPI, Basel, Switzerland. This article is an open access article distributed under the terms and conditions of the Creative Commons Attribution (CC BY) license (https://creativecommons.org/licenses/by/4.0/).
Share and Cite
Yong, T.; Chang, K.-K.; Wang, Y.-S.; Ma, C. Active Humoral Response Reverts Tumorigenicity through Disruption of Key Signaling Pathway. Vaccines 2022, 10, 163. https://doi.org/10.3390/vaccines10020163
Yong T, Chang K-K, Wang Y-S, Ma C. Active Humoral Response Reverts Tumorigenicity through Disruption of Key Signaling Pathway. Vaccines. 2022; 10(2):163. https://doi.org/10.3390/vaccines10020163
Chicago/Turabian StyleYong, Tracer, Ko-Keng Chang, Yi-Sheng Wang, and Che Ma. 2022. "Active Humoral Response Reverts Tumorigenicity through Disruption of Key Signaling Pathway" Vaccines 10, no. 2: 163. https://doi.org/10.3390/vaccines10020163
APA StyleYong, T., Chang, K.-K., Wang, Y.-S., & Ma, C. (2022). Active Humoral Response Reverts Tumorigenicity through Disruption of Key Signaling Pathway. Vaccines, 10(2), 163. https://doi.org/10.3390/vaccines10020163
        
                                                
