The Efficacy of Therapeutic DNA Vaccines Expressing the Human Papillomavirus E6 and E7 Oncoproteins for Treatment of Cervical Cancer: Systematic Review
Abstract
:1. Introduction
2. Materials and Methods
Systematic Literature Search and Eligibility Criteria
3. Results
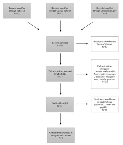
3.1. Study Identification and Selection
3.2. Outcomes
3.2.1. Clinical Efficacy
3.2.2. Viral Load Clearance
3.2.3. Immunogenicity
3.2.4. Toxicity/Adverse Events
4. Discussion
5. Conclusions
Author Contributions
Funding
Institutional Review Board Statement
Informed Consent Statement
Data Availability Statement
Acknowledgments
Conflicts of Interest
References
- World Health Organization. Cervical Cancer. Available online: https://www.who.int/health-topics/cervical-cancer#tab=tab_1 (accessed on 21 September 2021).
- Chabeda, A.; Yanez, R.J.R.; Lamprecht, R.; Meyers, A.E.; Rybicki, E.P.; Hitzeroth, I.I. Therapeutic vaccines for high-risk HPV-associated diseases. Papillomavirus Res. 2018, 5, 46–58. [Google Scholar] [CrossRef] [PubMed]
- Ibeanu, O.A. Molecular pathogenesis of cervical cancer. Cancer Biol. Ther. 2011, 11, 295–306. [Google Scholar] [CrossRef] [PubMed] [Green Version]
- Canfell, K. Towards the global elimination of cervical cancer. Papillomavirus Res. 2019, 8, 100170. [Google Scholar] [CrossRef] [PubMed]
- Canfell, K.; Kim, J.J.; Brisson, M.; Keane, A.; Simms, K.T.; Caruana, M.; Burger, E.A.; Martin, D.; Nguyen, D.; Bénard, É.; et al. Mortality impact of achieving WHO cervical cancer elimination targets: A comparative modelling analysis in 78 low-income and lower-middle-income countries. Lancet 2020, 395, 591–603. [Google Scholar] [CrossRef] [Green Version]
- Johnson, C.A.; James, D.; Marzan, A.; Armaos, M. Cervical cancer: An overview of pathophysiology and management. Semin. Oncol. Nurs. 2019, 35, 166–174. [Google Scholar] [CrossRef] [PubMed]
- Ghelardi, A.; Parazzini, F.; Martella, F.; Pieralli, A.; Bay, P.; Tonetti, A.; Svelato, A.; Bertacca, G.; Lombardi, S.; Joura, E.A. SPERANZA project: HPV vaccination after treatment for CIN2+. Gynecol. Oncol. 2018, 151, 229–234. [Google Scholar] [CrossRef] [PubMed]
- DeMaria, P.J.; Bilusic, M. Cancer Vaccines. Hematol. Oncol. Clin. N. Am. 2019, 33, 199–214. [Google Scholar] [CrossRef] [PubMed]
- Cheng, M.A.; Farmer, E.; Huang, C.; Lin, J.; Hung, C.F.; Wu, T.C. Therapeutic DNA Vaccines for Human Papillomavirus and Associated Diseases. Hum. Gene Ther. 2018, 29, 971–996. [Google Scholar] [CrossRef] [PubMed]
- Daayana, S.; Elkord, E.; Winters, U.; Pawlita, M.; Roden, R.; Stern, P.L.; Kitchener, H.C. Phase II trial of imiquimod and HPV therapeutic vaccination in patients with vulvar intraepithelial neoplasia. Br. J. Cancer 2010, 102, 1129–1136. [Google Scholar] [CrossRef] [PubMed] [Green Version]
- Page, M.J.; McKenzie, J.E.; Bossuyt, P.M. The PRISMA 2020 statement: An updated guideline for reporting systematic reviews. Br. Med. J. 2021, 372, n71. [Google Scholar] [CrossRef] [PubMed]
- Choi, Y.J.; Hur, S.Y.; Kim, T.J.; Hong, S.R.; Lee, J.K.; Cho, C.H.; Park, K.S.; Woo, J.W.; Sung, Y.C.; Suh, Y.S.; et al. A phase II, Prospective, Randomized, Multicenter, open-label study of GX-188E, an HPV DNA vaccine, in patients with Cervical Intraepithelial Neoplasia 3. Clin. Cancer Res. 2019, 26, 1616–1623. [Google Scholar] [CrossRef] [PubMed] [Green Version]
- Kim, T.J.; Jin, H.T.; Hur, S.Y.; Yang, H.G.; Seo, Y.B.; Hong, S.R.; Lee, C.W. Clearance of persistent HPV infection and cervical lesion by therapeutic DNA vaccine in CIN3 patients. Nat. Commun. 2014, 5, 5317. [Google Scholar] [CrossRef] [PubMed] [Green Version]
- Trimble, C.L.; Morrow, M.P.; Kraynyak, K.A.; Shen, X.; Dallas, M.; Yan, J.; Edwards, L.; Parker, R.L.; Denny, L.; Giffear, M.; et al. Safety, efficacy, and immunogenicity of VGX-3100, a therapeutic synthetic DNA vaccine targeting human papillomavirus 16 and 18 E6 and E7 proteins for cervical intraepithelial neoplasia 2/3: A randomised, double-blind, placebo-controlled phase 2b trial. Lancet 2015, 386, 2078–2088. [Google Scholar] [CrossRef] [Green Version]
- Alvarez, R.D.; Huh, W.K.; Bae, S.; Lamb, L.S., Jr.; Conner, M.G.; Boyer, J.; Wang, C.; Hung, C.F.; Sauter, E.; Paradis, M.; et al. A pilot study of pNGVL4a-CRT/E7(detox) for the treatment of patients with HPV16+ cervical intraepithelial neoplasia 2/3 (CIN2/3). Gynecol. Oncol. 2016, 140, 245–252. [Google Scholar] [CrossRef] [PubMed] [Green Version]
- Trimble, C.L.; Peng, S.; Kos, F.; Gravitt, P.; Viscidi, R.; Sugar, E.; Pardoll, D.; Wu, T.C. A phase I trial of a human papillomavirus DNA vaccine for HPV16+ cervical intraepithelial neoplasia 2/3. Clin. Cancer Res. 2009, 15, 361–367. [Google Scholar] [CrossRef] [PubMed] [Green Version]
- Hasan, Y.; Furtado, L.; Tergas, A.; Lee, N.; Brooks, R.; McCall, A.; Golden, D.; Jolly, S.; Fleming, G.; Morrow, M.; et al. A Phase 1 Trial Assessing the Safety and Tolerability of a Therapeutic DNA Vaccination Against HPV16 and HPV18 E6/E7 Oncogenes After Chemoradiation for Cervical Cancer. Int. J. Radiat Oncol. Biol. Phys. 2020, 107, 487–498. [Google Scholar] [CrossRef] [PubMed]
- Hung, C.-F.; Ma, B.; Monie, A.; Tsen, S.-W.; Wu, T.-C. Therapeutic human papillomavirus vaccines: Current clinical trials and future directions. Expert Opin. Biol. Ther. 2008, 8, 421–439. [Google Scholar] [CrossRef] [PubMed]

| Vaccine | Trial Design | Pt.(N) | Site/ Stage | Study Type | Vaccine Type | Additional Therapies | HPV Positivity assessment | Study Duration/Location | Study Status | Clinicaltrials.Gov Identifier |
|---|---|---|---|---|---|---|---|---|---|---|
| GX-188E [12] | Subjects–19–50 years old women with HP diagnosed with CIN3 from an HPV type 16/18 (+), randomly assigned to treatment groups and received either 1 or 4 mg of GX-188E IM by EP in the deltoid muscle. Drug administration was performed 3 × in total during study period at visits 2, 3, and 5 (weeks 0, 4, and 12). At weeks 14 and 20 after the initial GX-188E administration, the efficacy of GX-188E was evaluated by CB and HPV DNA test. After 20 weeks of study, patients were provided with the option of entering the extension study for total of 36 weeks. Primary outcome: the rate of participants with HP regression to CIN ≤ 1 at V7 [10]. Secondary outcome: the rate of participants whose result inverted negative in HPV DNA test, the rate of HPV E6, E7-specific ELISPOT responder, cytological changes of the cervical lesions, the rate of AEs and solicited AEs, data in physical examination, vital signs, ECG, clinical lab test results related to investigational product, mean value of visual analogue scale on pain intensity, Flt-3L serum concentration. | 72 | CIN 3 | Prospective, randomized, multicenter, open-label, phase II trial | HPV E6/E7 DNA therapeutic vaccine (Genexine, Inc.), consisting of a tissue plasminogen activator signal sequence, an FMS- like tyrosine kinase 3 ligand, and shuffled E6 and E7 genes of HPV type 16/18, as described previously. | None. | PCR identification | Trial conducted at 4 Korean sites: the Catholic University of Seoul St. Mary’s Hospital (Seoul, South Korea), the Cheil Hospital (Seoul, South Korea), the Korea University Guro Hospital (Seoul, South Korea), and the Keimyung University and Dongsan Hospital (Daegu, South Korea) for 36 weeks. Study Start date: July 2014. Study Completion date: March 2016. | Completed | NCT02139267 |
| GX-188E [13] | Subjects–20–50 year old women with HP diagnosed HPV16/18-associated CIN3 were vaccinated in a series of three injections IM using EP device in deltoid muscle at weeks 0, 4 and 12. A standard 3+3 dose escalation scheme was followed and dose levels of 1, 2 and 4 mg (2 + 2 mg) were tested within 36 weeks of follow up. Primary outcome: determination ofMTD, clinical lab test results, vital signs. Secondary outcome: the expression levels of GX-188E in blood, immunologic reactogenicity by measuring HPV E6 and E7 specific T cell response by ELISPOT, and changes of the involved lesions and HPV infection status. | 11 | CIN 3 | Open label, single center, dose-escalation, phase I study | A plasmid DNA encoding E6 and E7 proteins of HPV E6 or E7 genes fragmented into two parts (C-terminal and N-terminal regions) with a small overlapping sequence (encoding 16 amino acids). The fused DNA sequences including tpa, Flt3L and shuffled E6/E7 genes were inserted in high expression vector, pGX27 produced in E. coli DH5alpha under cGMP condition. | None. | PCR identification. | Cheil General Hospital & Women’s Healthcare Center, Seoul, Korea for total of 36 weeks. Study start date: November 2012. Study Completion Date: February 2014. | Completed. | NCT01634503 |
| VGX-3100 [14] | Subjects-18–55 years old women with HP confirmed HPV 16/18-positive CIN 2/3,randomized to receive 6 mg VGX-3100 (3 mg plasmid targeting HPV-16 E6 and E7, and 3 mg plasmid targeting HPV-18 E6 and E7) or placebo (1 mL), given IM at weeks 0, 4, and 12 weeks, followed by EP with CELLECTRA-5P. Randomization was stratified by age (<25 and >25 years) and CIN2 vs. CIN3. Primary outcome: number of participants with HP regression to CIN1 or normal pathology 36 weeks after first dose. Secondary outcome: number of participants with virologically proven clearance of HPV 16 or 18 in combination with HP regression of cervical lesions to ≤CIN1. | 167 | CIN 2/3 | Multicentre, randomized, double-blind, placebo-controlled phase 2b trial with masked endpoint acquisition and adjudication. | Two DNA plasmids encoding optimised synthetic consensus E6 and E7 genes of HPV-16 and HPV-18, using a proprietary design strategy, SynCon (Inovio Pharmaceuticals, Plymouth Meeting, PA, USA). | At the week 36 primary endpoint visit, patients with colposcopic evidence of residual disease underwent standard therapeutic resection. | Linear Array HPV assay (Roche, Basel, Switzerland). | Trial conducted at 36 academic centres and private gynaecology practices in the USA, Estonia, South Africa, India, Canada, Australia, and Georgia. Study Start date: April 2011. Study Completion date: April 2015. | Completed. | NCT01304524 |
| pNGVL4a-CRT/E7(detox) [15] | Subjects-≥19 years old women with HP confirmed HPV16 associated CIN 2/3 were enrolled and administered pNGVL4a-CRT-E7(detox) by either PMEDIM, or IL injection at study weeks 0, 4, and 8. LEEP or cold knife conization was performed at week 15. Patients were assessed for the safety and feasibility of vaccine administration, the clinical response, and the induction of an immune response to the vaccine antigen. Primary outcome: the feasibility and toxicity of vaccination in women with CIN2/3 caused by HPV16, evaluate the effect of vaccination on histology, comparison of immunogenicity of three different routes of administration: PMED, IM, and IL. Secondary outcome: changes in HPV VL, cellular immune response, humoral immune response, local tissue immune response, and correlated measures of immune response. | 132 | CIN2/3 | Intervent., non-randomized, open label, phase I study | pNGVL4a expression vector containing coding sequences for HPV16 E7 linked to CRT. The E7 sequence in this construct has been modified at aa24 and 27, which abrogates its transforming potential. CRTis a 46 kDa calcium-binding chaperonin related to the family of HSPs. | A standard therapeutic resection of the cervical squamocolumnar junction (either a cold knife conization or a LEEP) was performed at study week 15, seven weeks after the third vaccination. | HPV16-specific TaqMan kinetic PCR amplification. | University of Alabama at Birmingham, Johns Hopkins Outpatient Center, Johns Hopkins Bayview Medical Center (US). Study Start date: September 2009. Study Completion date: July 2016. | Completed. | NCT00988559 |
| pNGVL4a-Sig/E7(detox)/HSP70 [16] | Subjects–18–50 years old women with HP confirmed HPV16 + CIN2/3 received 3 vaccinations with 1 of 3 doses of study vaccine, 0.5, 1.0, or 3.0 mg IM at weeks 0, 4, and 8, and standard therapeutic resection of the cervical SCJ at week 15. Primary outcome: the feasibility and toxicity of pNGVL4a-Sig/E7(detox)/HSP70 DNA vaccine in preventing the cervical cancer in HPV16+ CIN2/3, the effect of the vaccine on the histology of cervical tissue specimens from these patients. Secondary outcome: the changes in lesion size and HPV VL, cellular, humoral, and local tissue immune responses, correlated measures of immune response with clinical response, correlated response with those observed in the preclinical model. | 16 | CIN2/3 | Intervent., single-site, open label, phase I dose escalation study | A closed circular DNA plasmid expressing HPV16 E7 mutated at aa 24 and 26, linked to coding for Sig and HSP70. | Patients underwent standard cone or LEEP resection of the SCJ at week 15, and had a postoperative exam at week 19. | HPV16-specific TaqMan real-time PCR method. | Sidney Kimmel Comprehensive Cancer Center at Johns Hopkins. Study Start date: November 2003. Study Completion date: January 2010. | Completed. | NCT00121173 |
| MEDI0457 (INO-3112) [17] | Subjects–18–70 years old women with inoperable cervical cancer, stage IB-IVB, HPV16/18+. Patients were stratified into 2 cohorts: (1) newly diagnosed cancers; (2) persistent or recurrent cervical cancer. After chemoradiation, patients received MEDI0457 immediately followed by EP with the CELLECTRA 5P device given every 4 weeks for a total of 4 doses. Primary outcome: safety and tolerability of immunotherapy with MEDI0457 when delivered IM followed by EP in study patients. Secondary outcome: cellular and humoral immune responses to HPV 16/18 E6/E7 and treatment response as measured by clinical examination and PET/CT imaging after CRT and DNA vaccination. | 10 | SCC, AC, or ASCC of the cervix, stage IB-IVB | Intervent., non-randomized, open label, phase 1/2a study | Combined plasmids encoding modified, nononcogenic E6 and E7 viral oncoproteins of HPV16 and HPV18 (VGX-3100) with a plasmid encoding IL-12 (INO-9012). | CRT must have been completed within 10 weeks of initiation. Intracavitary or interstitial brachytherapy was delivered. Weekly cisplatin chemotherapy (40 mg/m2) was administered on day 1 of EBRT and given during weeks 1 to 5 of standard EBRT and during the parametrial boost. | ThinPrep testing for HPV PCR amplification. | University of Chicago Medical Center, University of Michigan, Columbia University Medical Center. Study Start date: June 2014. Study Completion date: September 2017. | Completed. | NCT02172911 |
| Vaccine | Clinical Efficacy (Histopathology, Colposcopy, Tumor Size) | Viral Clearance | Immunogenicity (E6 and E7 Specific CTL Activity) | Adverse Events/Toxicity | Additional Findings | Limitations |
|---|---|---|---|---|---|---|
| GX-188E, [12] | HP regression to CIN < 1 in 33/64 patients (52%) at V7, and 35/52 (67%) at V8 (Visit 8, week 36). Lesions that cover <50% showed better efficacy than the ones >50% after GX-188E injection, 63% vs. 41% (V7; x2 test; P 1⁄4 0.133. | Of the patients with HP regression, 73% (24/33) exhibited HPV clearance at V7 and 77% (27/35) exhibited clearance at V8. Of the nonregressors, 16% (5/31) exhibited HPV clearance at V7 (Visit 7, week 20) and 12% (2/17) exhibited clearance at V8. HPV clearance and HP regression were significantly associated at the V7 [OR 1⁄4 13.867; 95% confidence interval (CI), 4.070—47.249; p < 0.001] and V8 visits (OR 1⁄4 25.313; 95% CI, 4.750–14.883; p < 0.001). | A higher percentage of the patients (16/25) with HP regression exhibited > 3-fold increase in IFN-γ ELISpot responses compared with the group without HP regression (x2 test (P 1⁄4 0.028), but 7 of 22 nonregressed patients developed more than 3-fold increase in these responses. Patients with HPV clearance (n 1⁄4 26) presented significant increases in IFN-γ ELISpot responses compared with those without clearance (n 1⁄4 21; fold changes were 28 and 10, respectively; t test; P 1⁄4 0.002). | GX-188E-well- tolerated. The AEs relating to the injection site-pain, erythema, induration, and swelling/edema in both groups; pain was the most common AE (occurring in 94.4% and 100.0% in the 1 and 4 mg GX-188E groups, respectively) One patient was lost to follow up due to pregnancy (1 mg GX-188E group). | HPV sequence variants: HP regression in 42% (11/26) of the CIN3 patients with HPV variants, whereas 75% (12/16) occurred in those without any of the three variants. 1 vs. 4 mg: 1 mg was found to have better efficacy at V7 and V8. (x2 test; P 1⁄4 0.006 and P 1⁄4 0.027, respectively) HLA types: HLA- A02 was associated with HP regression at V7 (20 weeks after the first injection; P 1⁄4 0.032; OR 1⁄4 2.381; 95% CI, 1.064–5.327), but not at V8 (36 weeks after the first injection; P 1⁄4 0.404; OR 1⁄4 1.490; 95% CI, 0.582–3.811. | Lack of control/placebo group. The selection bias-patients recruited into the study were diagnosed with CIN 3 only. The attrition bias-20/72 participants withdrew from the study due to various reasons. The confirmation bias—in the discussion part, authors concluded that immunologic response and HP regression had weak association. However, earlier in the results they mentioned an association between HP regression and systemic immune response. |
| GX-188E [13] | At 8 weeks post last vaccination (VF1), 6/9 patients were free of lesions—2 patients from each cohort (A01 and A03 from 1 mg cohort, A05 and A06 from 2 mg cohort, A07 and A08 from 4mg cohort). GX-188E vaccination led to the clinically and virologically meaningful complete response rate of 78% (7/9). | At week 12, 5/9 patients showed viral clearance. At week 20, 6/9 patients showed viral clearance. At week 36, 7/9 patients showed viral clearance. | All subjects exhibited a marked increase in the vaccine- induced E6- and E7-specific IFN-g ELISPOT response compared with the background level before vaccination. Vaccine-induced cellular immune responses became progressively stronger in all patients during GX-188E vaccination. The response against the E6 antigen was more vigorous than against E7 as determined by the magnitude of response (69–89% against E6 versus 11–31% against E7 at VF1). GX-188E vaccination-induced E6/E7- specific memory T-cell response can be maintained for at least 24 weeks post last vaccination. Apart from patient A04, GX-188E vaccine elicited activation of both HPV16-specific CD4 and CD8 T cells. The amount of Th1 effector cytokines, such as IFN-γ, IL-2 and tumour necrosis factor α (TNF-α) increased after vaccination in most of the patients (median 49.9−, 13− and 22.9−fold increases for IFN-γ, IL-2, and TNF-α, respectively). | AEs associated with GX-188E vaccination-chills, injection site pain, swelling and hypoaesthesia in 19/49 patients. AEs-headache, rhinitis and fatigue in 7/49 of the cases could be potentially associated with the vaccine. | 6/7 responders carrying HLA-A*02 exhibited high polyfunctional CD8 T-cell responses as well as complete regression of CIN3. Among the two non-responders, patient A04 with HLA-A*26 and -A*30 did not induce HPV-specific CD8 T-cell responses at all. | Too small study population, which does not allow for generalization of the results and drawing conclusions. No stratification by age, ethnicity, monoinfection/mixed infection. Randomization or masking of the population was not introduced as well. No control group. All patients had CIN 3 –both severe dysplasia and carcinoma in situ (selection bias). The confirmation bias)-no consideration of spontaneous regression. |
| VGX-3100 [14] | HP regression in 53/107 patients (49.5%) in treatment group, 11/36 (30.6%) in placebo group (PPD 19·0, 95% CI 1·4–36·6; p = 0·034). Modified intention-to-treat analyses: HP regression in 55/114 patients (48.2%) in treatment group, 12/40 (30%) in placebo group. (percentage point difference 18·2, 1·3–34·4; p = 0·034) Post-hoc efficacy analyses: HP regression to normal in 43/107 patients (40.2%) in treatment group, 6/36 (16.7%) of placebo recipients (PPD 23·5, 95% CI 4·4–37·0; p = 0·012). | Viral clearance occurred in 56/107 patients (52·3%) in treatment group, 9/35 patients (25.7%) in placebo group (percentage point difference 26·6, 95% CI 6·8–42·2; p = 0·006). Among those with HP regression, viral clearance was more likely among VGX-3100 recipients (about 80%) than among placebo recipients (about 50%). | In post-hoc immunological analyses, T-cell responses to HPV-16 and HPV-18 E6 and E7 peaked at week 14 for VGX-3100 recipients, with a 9.5 times greater median response than in placebo (p < 0·0001). VGX-3100 elicited significantly increased frequencies of antigen-specific, activated CD8+ T cells, identified by cell surface expression of CD137, that also expressed perforin compared with placebo (p = 0·001). VGX-3100 recipients with HP regression and viral clearance developed antibody responses to both HPV-16 and HPV-18 E7 that were significantly higher than for non-regressors, at the time of peak response (post-dose 3) but also as early as post-dose 2 and as late as week 24. | Injection site erythema—98/125: 78.4% in treatment group, 57.1% in placebo group. 4 patients discontinued due to AEs—2 injection site pain, 1 maculopapular reaction, 1 allergic reaction. No serious AEs reported. | None | Skewing of the population towards more severe disease and older age. 92.8% of the participants had genotype of HPV 16 + at the entry. The attritition bias-18 patients in treatment group and 6 patients in control group were excluded from the study due to different reasons. HPV genotyping, which was based on the cervical swabs, included the possibility of only HPV16 or/and HPV18. Therefore, mixed infection study group could be underestimated. The confirmation bias-Vaccination induced HP regression and viral clearance in about 40% of women with CIN2/3 positive for HPV-16 or HPV-18, whereas surgical excision would have eliminated the dysplastic tissue in 85–90% of women. |
| pNGVL4a-CRT/E7(detox) [15] | HP regression in 8/32 patients (30%). Remaining 70% of patients had persistent CIN 2/3.
| No differences between pre- and post-vaccination viral loads in any of the treatment cohorts. | Immune response to E7 was minimal and was not significantly different than response to E6. Intraepithelial CD8+ T cell infiltrates increased after vaccination in intralesional administration cohort (p = 0.0313). | Total vaccine specific AEs in 22/32 patients (69%). 55% of IM vaccination patients, 80% of PMED patients, and 73% of intralesional vaccination patients experienced AEs. Most common–constitutional and injection site grade 1 or less AEs. No grade 3 or 4 AEs. No vaccine-related serious AEs. 1 bleeding after LEEP, 3 pregnancies unrelated to vaccine. | None | This was a small phase I trial designed to primarily evaluate the feasibility and safety of pNGVL4a-CRT/E7(detox). Only HPV 16 positive CIN patients were included in the study. The majority of these patients were Caucasians. Patients were required to have a hemoglobin of 9 g/dL or greater. The selection bias-anemia is considered strong prognostic factor. The ND10 PMED has a reduced number of components to ease large-scale manufacturability, compared to previously used ND5.5. This could potentially lead to discrepancies in results due to device error. |
| pNGVL4a-Sig/E7(detox)/HSP70 [16] | No HP progression was observed. 3/9 patients (33%) had complete histologic regression of disease at week 15 in the highest dose cohort. | NA | E7 specific T cell response was identified in 3/15 patients:
At 6 months response to E7 was detected in 5/9 patients (55.6%) in highest dose cohort. | Transient local reactogenicity was reported in 5/15 (33%). Systemic symptoms (malaise, myalgia, headache) after vaccination were also reported by 5/15 subjects. No dose-limiting toxicities were observed. | None | This was a small phase I study–15 patients only. No masking. Follow up period was 19 weeks, whereas the average follow-up period in selected studies was 36 weeks. Vaccine targets specifically HPV16 E7 oncoprotein, without HPV 18, or E6 oncoprotein. Local and systemic AEs were assessed by patients, which may result in self-reporting bias such as social desirability or recall bias. |
| MEDI0457 [17] | All cohort 1 patients remain alive with no evidence of disease clinically or by PET/CT. Of the cohort 2 patients:
The estimated PFS at 12 months was 88.9% overall, 100% in cohort 1, and 50% in cohort 2. 7/8 patients achieved a complete response (6/7 in cohort 1 and 1/3 in cohort 2), and 1 (cohort 1) achieved partial response (decreased or stable hypermetabolic activity after CRT+MEDI0457) after completion of the immunization series. | All patients cleared detectable HPV DNA at week 16 after immunizations. 5/6 patients cleared HPV RNA by in situ hybridization at the completion of immunization. | 8 patients had detectable cellular or humoral immune responses after chemoradiation and MEDI0457. 6 patients showed increased IFN-γ responses over baseline against HPV16 E6 and E7. 5 patients showed increased IFN-γ responses against HPV18 E6 and E7. Anti-HPV responses were numerically greater in cohort 1 (23.3 SFU/106 PBMC to 369 SFU/106 PBMC) compared with cohort 2 (6.7 SFU/106 PBMC to 63.3 SFU/106 PBMC. 6/10 patients exhibited de novo sero-responses to HPV16 antigens, and 6/10 patients exhibited de novo sero-responses to HPV18 antigens. | Vaccine related AEs in 8 patients–grade 1 injection site bruising (n = 2), injection site pain (n = 2). Treatment related AEs occurred in 8 patients, mainly grades 1 or 2. Grade >3 AEs in 4 patients–abdominal pain and pneumonia in cohort 1; pathologic fracture, anemia, intestinal perforation (grade 5). were followed after chemoradiation and 3 doses of INO3112. | Expression of PD-L1 on panCK+ tumor cells, CD68+ macrophages, and CD8+ T cells in serial biopsy specimens:
| Too small study (n = 10) population, which does not allow for generalization of the results and drawing conclusions. Study included several histologic diagnoses–squamous cell carcinoma, adenocarcinoma, adenosquamous cell carcinoma of the cervix with various prognosis. The confirmation bias-patients received a vaccine 2 to 4 weeks after chemoradiation, which could impact the vaccine effect on organism. It is unclear whether longer period of recovery would result in better outcome. Dosing and timing regimen of MEDI0457 was based on studies of preinvasive cancer, thus the applicability of the regimen for invasive cancer types is questionable [15]. There was no control group of “chemoradiation only” in order to assess the sole effect of vaccination. |
Publisher’s Note: MDPI stays neutral with regard to jurisdictional claims in published maps and institutional affiliations. |
© 2021 by the authors. Licensee MDPI, Basel, Switzerland. This article is an open access article distributed under the terms and conditions of the Creative Commons Attribution (CC BY) license (https://creativecommons.org/licenses/by/4.0/).
Share and Cite
Akhatova, A.; Chan, C.K.; Azizan, A.; Aimagambetova, G. The Efficacy of Therapeutic DNA Vaccines Expressing the Human Papillomavirus E6 and E7 Oncoproteins for Treatment of Cervical Cancer: Systematic Review. Vaccines 2022, 10, 53. https://doi.org/10.3390/vaccines10010053
Akhatova A, Chan CK, Azizan A, Aimagambetova G. The Efficacy of Therapeutic DNA Vaccines Expressing the Human Papillomavirus E6 and E7 Oncoproteins for Treatment of Cervical Cancer: Systematic Review. Vaccines. 2022; 10(1):53. https://doi.org/10.3390/vaccines10010053
Chicago/Turabian StyleAkhatova, Ayazhan, Chee Kai Chan, Azliyati Azizan, and Gulzhanat Aimagambetova. 2022. "The Efficacy of Therapeutic DNA Vaccines Expressing the Human Papillomavirus E6 and E7 Oncoproteins for Treatment of Cervical Cancer: Systematic Review" Vaccines 10, no. 1: 53. https://doi.org/10.3390/vaccines10010053
APA StyleAkhatova, A., Chan, C. K., Azizan, A., & Aimagambetova, G. (2022). The Efficacy of Therapeutic DNA Vaccines Expressing the Human Papillomavirus E6 and E7 Oncoproteins for Treatment of Cervical Cancer: Systematic Review. Vaccines, 10(1), 53. https://doi.org/10.3390/vaccines10010053

