PIN (Protein Inhibitor of Neuronal Nitric Oxide Synthase) Modulates Glucose Uptake Through NO-Dependent and Independent Mechanisms in Rat Muscle Cells
Abstract
1. Introduction
2. Materials and Methods
2.1. Culture of L6 Cells
2.2. Animals
2.3. Isolation and Culture of Satellite Cells
2.4. Treatments of Muscle Cells
2.5. Western Blotting
2.6. Immunofluorescence
2.7. Glucose Uptake
2.8. Translocation of GLUT4
2.9. NOS Catalytic Activity Assay
2.10. Expression and Purification of GST-PIN
2.11. ELISA
2.12. Surface Plasmon Resonance Analysis
2.13. Statistical Analysis
3. Results
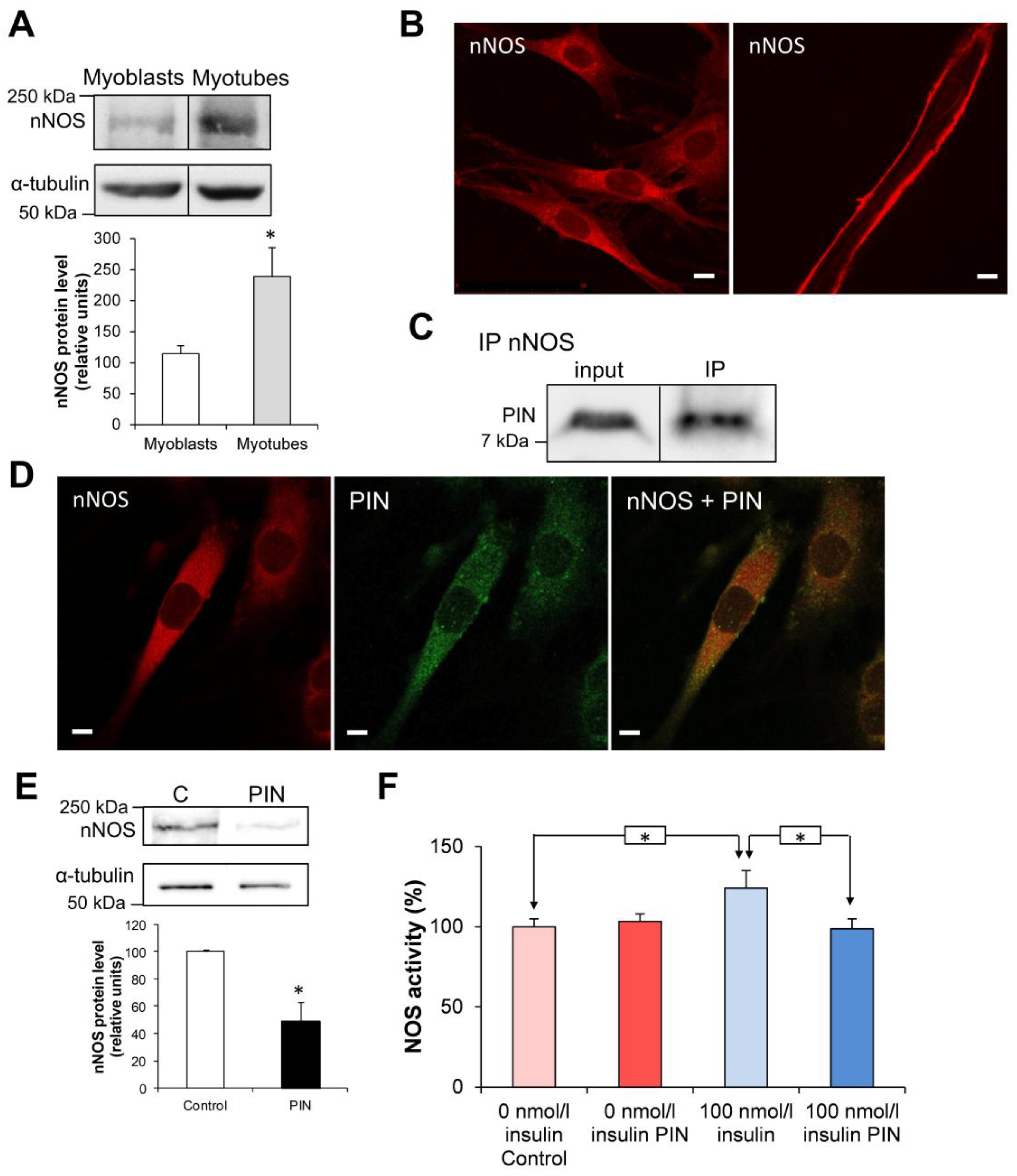
3.1. Expression and Localization of PIN During Differentiation of L6 Muscle Cells
3.2. Effect of PIN on Glucose Uptake and GLUT4 Translocation in L6 and Primary Muscles Cells
3.3. Involvement of nNOS in the Effects of PIN Overexpression in L6 Muscle Cells

3.4. Effect of the Pharmacological Inhibitor of nNOS, L-NAME, on Glucose Uptake and GLUT4 Translocation in L6 and Primary Muscle Cells

3.5. Effect of the NO Donor, SNP, on Glucose Uptake in L6 Muscle Cells
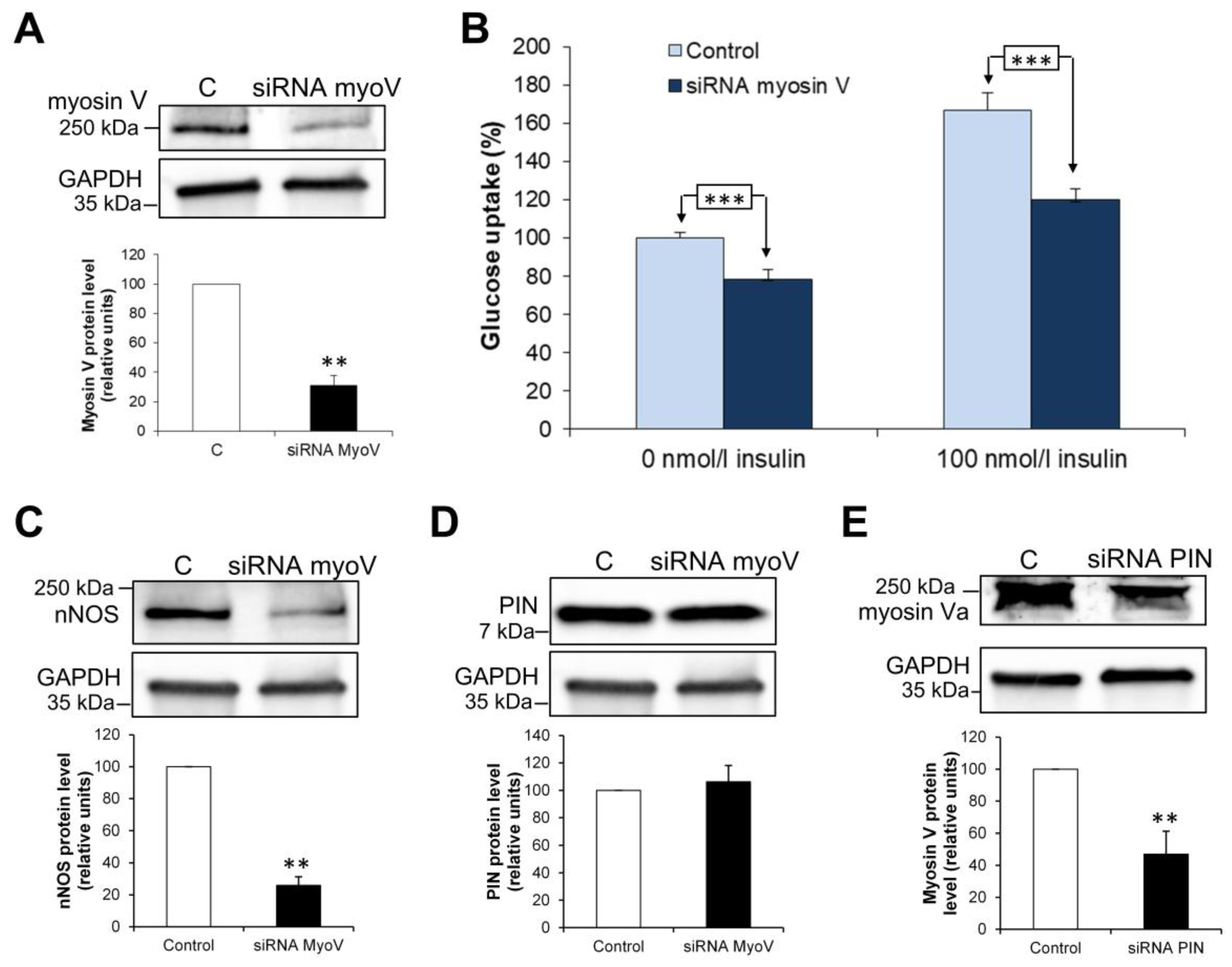
3.6. Effects of PIN Silencing on Glucose Uptake in L6 Muscle Cells

3.7. Design of an Inhibitory Peptide Dissociating PIN Interaction with Its Binding Partners
3.8. Disruption of PIN with Its Interacting Partners and Consequences on Glucose Uptake in L6 Muscle Cells
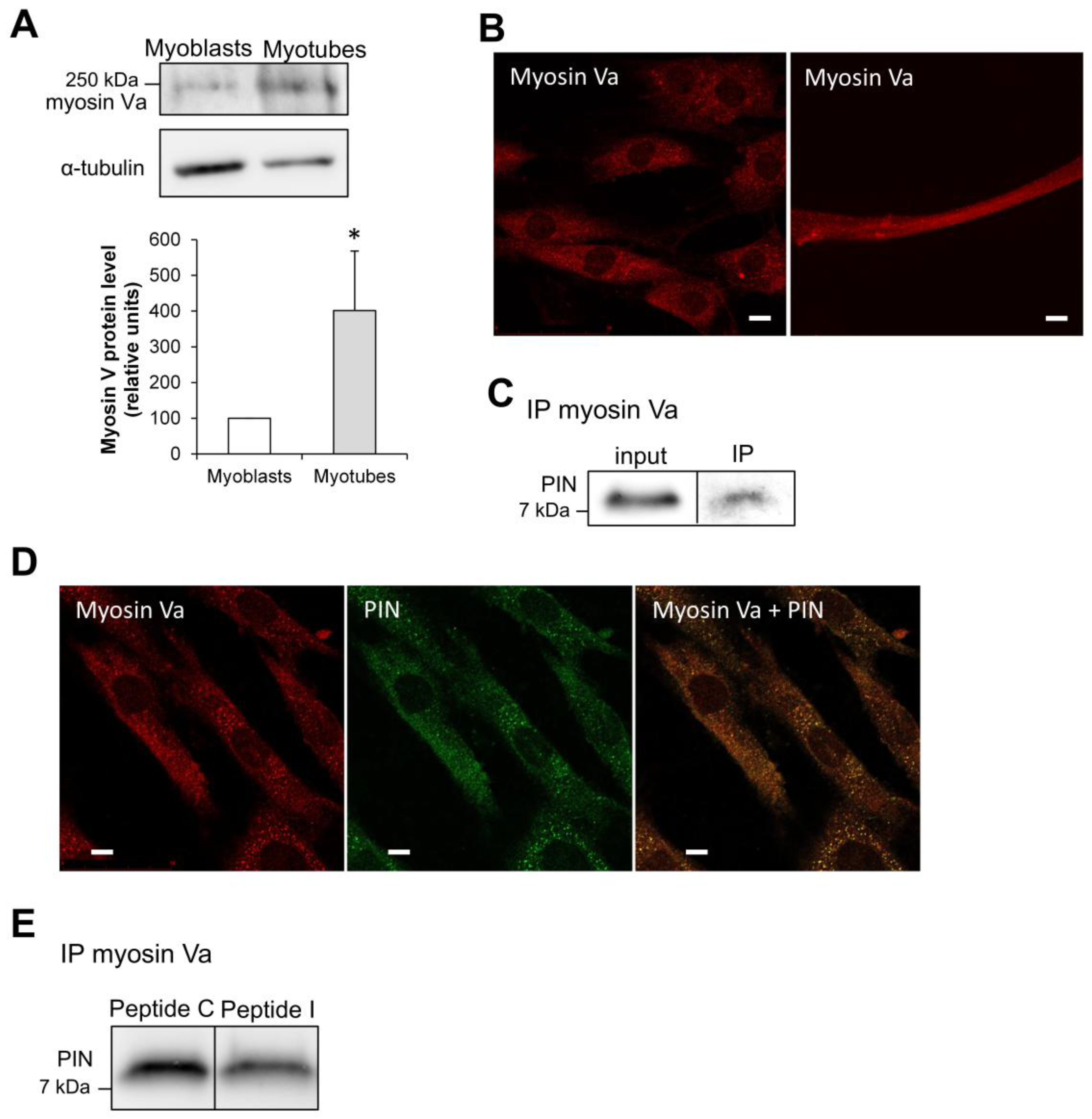
3.9. Expression of Myosin Va and Colocalization with PIN in L6 Muscle Cells
3.10. Role of the PIN Binding Partner Myosin Va in Glucose Uptake in L6 Muscle Cells
3.11. Expression of PIN, nNOS and Myosin Va in Skeletal Muscle of Diabetic ZDF Rats
4. Discussion
Supplementary Materials
Author Contributions
Funding
Institutional Review Board Statement
Informed Consent Statement
Data Availability Statement
Conflicts of Interest
Abbreviations
| eNOS | endothelial nitric oxide synthase |
| D-NAME | D-ω-nitro-L-arginine methyl ester |
| L-NAME | N-ω-nitro-L-arginine methyl ester |
| nNOS | neuronal nitric oxide synthase |
| NO | nitric oxide |
| NOS | nitric oxide synthase |
| PIN | protein inhibitor of neuronal NOS |
| SNP | sodium nitroprusside |
| SPR | surface plasmon resonance |
| ZDF | Zucker Diabetic Fatty |
References
- Jaffrey, S.R.; Snyder, S.H. PIN: An associated protein inhibitor of neuronal nitric oxide synthase. Science 1996, 274, 774–777. [Google Scholar] [CrossRef]
- Benashski, S.E.; Harrison, A.; Patel-King, R.S.; King, S.M. Dimerization of the highly conserved light chain shared by dynein and myosin V. J. Biol. Chem. 1997, 272, 20929–20935. [Google Scholar] [CrossRef]
- Puthalakath, H.; Huang, D.C.; O_Reilly, L.A.; King, S.M.; Strasser, A. The proapoptotic activity of the Bcl-2 family member Bim is regulated by interaction with the dynein motor complex. Mol. Cell 1999, 3, 287–296. [Google Scholar] [CrossRef]
- Haraguchi, K.; Satoh, K.; Yanai, H.; Hamada, F.; Kawabuchi, M.; Akiyama, T. The hDLG-associated protein DAP interacts with dynein light chain and neuronal nitric oxide synthase. Genes Cells 2000, 5, 905–911. [Google Scholar] [CrossRef]
- Schnorrer, F.; Bohmann, K.; Nusslein-Volhard, C. The molecular motor dynein is involved in targeting swallow and bicoid RNA to the anterior pole of Drosophila oocytes. Nat. Cell Biol. 2000, 2, 185–190. [Google Scholar] [CrossRef]
- Herzig, R.P.; Andersson, U.; Scarpulla, R.C. Dynein light chain interacts with NRF-1 and EWG, structurally and functionally related transcription factors from humans and drosophila. J. Cell Sci. 2000, 113, 4263–4273. [Google Scholar] [CrossRef]
- Kirkham, J.K.; Park, S.H.; Nguyen, T.N.; Lee, J.H.; Gunzl, A. Dynein Light Chain LC8 Is Required for RNA Polymerase I-Mediated Transcription in Trypanosoma brucei, Facilitating Assembly and Promoter Binding of Class I Transcription Factor A. Mol. Cell Biol. 2015, 36, 95–107, Erratum in Mol. Cell. Biol. 2017, 37, e00166-17. [Google Scholar] [CrossRef]
- Raux, H.; Flamand, A.; Blondel, D. Interaction of the rabies virus P protein with the LC8 dynein light chain. J. Virol. 2000, 74, 10212–10216. [Google Scholar] [CrossRef]
- Lightcap, C.M.; Kari, G.; Arias-Romero, L.E.; Chernoff, J.; Rodeck, U.; Williams, J.C. Interaction with LC8 is required for Pak1 nuclear import and is indispensable for zebrafish development. PLoS ONE 2009, 4, e6025. [Google Scholar] [CrossRef]
- Jin, M.; Yamada, M.; Arai, Y.; Nagai, T.; Hirotsune, S. Arl3 and LC8 regulate dissociation of dynactin from dynein. Nat. Commun. 2014, 5, 5295. [Google Scholar] [CrossRef]
- Wong, D.M.; Li, L.; Jurado, S.; King, A.; Bamford, R.; Wall, M.; Walia, M.K.; Kelly, G.L.; Walkley, C.R.; Tarlinton, D.M.; et al. The Transcription Factor ASCIZ and Its Target DYNLL1 Are Essential for the Development and Expansion of MYC-Driven B Cell Lymphoma. Cell Rep. 2016, 14, 1488–1499. [Google Scholar] [CrossRef]
- Dick, T.; Ray, K.; Salz, H.K.; Chia, W. Cytoplasmic dynein (ddlc1) mutations cause morphogenetic defects and apoptotic cell death in Drosophila melanogaster. Mol. Cell Biol. 1996, 16, 1966–1977. [Google Scholar] [CrossRef]
- Guo, Y.; Petrof, B.J.; Hussain, S.N. Expression and localization of protein inhibitor of neuronal nitric oxide synthase in Duchenne muscular dystrophy. Muscle Nerve 2001, 24, 1468–1475. [Google Scholar] [CrossRef]
- Mezghenna, K.; Leroy, J.; Azay-Milhau, J.; Tousch, D.; Castex, F.; Gervais, S.; Delgado-Betancourt, V.; Gross, R.; Lajoix, A.D. Counteracting neuronal nitric oxide synthase proteasomal degradation improves glucose transport in insulin-resistant skeletal muscle from Zucker fa/fa rats. Diabetologia 2014, 57, 177–186. [Google Scholar] [CrossRef]
- DeFronzo, R.A.; Jacot, E.; Jequier, E.; Maeder, E.; Wahren, J.; Felber, J.P. The effect of insulin on the disposal of intravenous glucose. Results from indirect calorimetry and hepatic and femoral venous catheterization. Diabetes 1981, 30, 1000–1007. [Google Scholar] [CrossRef]
- Vargas, E.; Podder, V.; Sepulveda, M.A.C. Physiology, Glucose Transporter Type 4. In StatPearls [Internet]; StatPearls Publishing: Treasure Island, FL, USA, 2023. [Google Scholar] [PubMed]
- McConell, G.K.; Rattigan, S.; Lee-Young, R.S.; Wadley, G.D.; Merry, T.L. Skeletal muscle nitric oxide signaling and exercise: A focus on glucose metabolism. Am. J. Physiol. Endocrinol. Metab. 2012, 303, E301–E307. [Google Scholar] [CrossRef]
- Cui, Z.; Chen, X.; Lu, B.; Park, S.K.; Xu, T.; Xie, Z.; Xue, P.; Hou, J.; Hang, H.; Yates, J.R.; et al. Preliminary quantitative profile of differential protein expression between rat L6 myoblasts and myotubes by stable isotope labeling with amino acids in cell culture. Proteomics 2009, 9, 1274–1292. [Google Scholar] [CrossRef]
- Bolte, S.; Cordelieres, F.P. A guided tour into subcellular colocalization analysis in light microscopy. J. Microsc. 2006, 224, 213–232. [Google Scholar] [CrossRef]
- Costes, S.V.; Daelemans, D.; Cho, E.H.; Dobbin, Z.; Pavlakis, G.; Lockett, S. Automatic and quantitative measurement of protein-protein colocalization in live cells. Biophys. J. 2004, 86, 3993–4003. [Google Scholar] [CrossRef]
- Henstridge, D.C.; Drew, B.G.; Formosa, M.F.; Natoli, A.K.; Cameron-Smith, D.; Duffy, S.J.; Kingwell, B.A. The effect of the nitric oxide donor sodium nitroprusside on glucose uptake in human primary skeletal muscle cells. Nitric Oxide 2009, 21, 126–131. [Google Scholar] [CrossRef]
- Melo, H.C.; Coelho, M.V. A new method to precipitate myosin V from rat brain soluble fraction. Acta Biochim. Pol. 2007, 54, 575–581. [Google Scholar] [CrossRef]
- Rudich, A.; Konrad, D.; Török, D.; Ben-Romano, R.; Huang, C.; Niu, W.; Garg, R.R.; Wijesekara, N.; Germinario, R.J.; Bilan, P.J.; et al. Indinavir uncovers different contributions of GLUT4 and GLUT1 towards glucose uptake in muscle and fat cells and tissues. Diabetologia 2003, 46, 649–658. [Google Scholar] [CrossRef]
- Young, M.E.; Radda, G.K.; Leighton, B. Nitric oxide stimulates glucose transport and metabolism in rat skeletal muscle in vitro. Biochem. J. 1997, 322, 223–228. [Google Scholar] [CrossRef]
- Mezghenna, K.; Pomies, P.; Chalancon, A.; Castex, F.; Leroy, J.; Niclauss, N.; Nadal, B.; Cambier, L.; Cazevieille, C.; Petit, P.; et al. Increased neuronal nitric oxide synthase dimerisation is involved in rat and human pancreatic beta cell hyperactivity in obesity. Diabetologia 2011, 54, 2856–2866. [Google Scholar] [CrossRef]
- Lajoix, A.D.; Badiou, S.; Peraldi-Roux, S.; Chardes, T.; Dietz, S.; Aknin, C.; Tribillac, F.; Petit, P.; Gross, R. Protein inhibitor of neuronal nitric oxide synthase (PIN) is a new regulator of glucose-induced insulin secretion. Diabetes 2006, 55, 3279–3288. [Google Scholar] [CrossRef]
- Lajoix, A.D.; Gross, R.; Aknin, C.; Dietz, S.; Granier, C.; Laune, D. Cellulose membrane supported peptide arrays for deciphering protein-protein interaction sites: The case of PIN, a protein with multiple natural partners. Mol. Divers. 2004, 8, 281–290. [Google Scholar] [CrossRef]
- Patel, S.G.; Sayers, E.J.; He, L.; Narayan, R.; Williams, T.L.; Mills, E.M.; Allemann, R.K.; Luk, L.Y.P.; Jones, A.T.; Tsai, Y.H. Cell-penetrating peptide sequence and modification dependent uptake and subcellular distribution of green florescent protein in different cell lines. Sci. Rep. 2019, 9, 6298. [Google Scholar] [CrossRef]
- Sun, Y.; Chiu, T.T.; Foley, K.P.; Bilan, P.J.; Klip, A. Myosin Va mediates Rab8A-regulated GLUT4 vesicle exocytosis in insulin-stimulated muscle cells. Mol. Biol. Cell 2014, 25, 1159–1170. [Google Scholar] [CrossRef]
- Guo, Y.; Greenwood, M.T.; Petrof, B.J.; Hussain, S.N. Expression and regulation of protein inhibitor of neuronal nitric oxide synthase in ventilatory muscles. Am. J. Respir. Cell Mol. Biol. 1999, 20, 319–326. [Google Scholar] [CrossRef]
- Greenwood, M.T.; Guo, Y.; Kumar, U.; Beausejours, S.; Hussain, S.N. Distribution of protein inhibitor of neuronal nitric oxide synthase in rat brain. Biochem. Biophys. Res. Commun. 1997, 238, 617–621. [Google Scholar] [CrossRef]
- Roczniak, A.; Levine, D.Z.; Burns, K.D. Localization of protein inhibitor of neuronal nitric oxide synthase in rat kidney. Am. J. Physiol. Renal Physiol. 2000, 278, F702–F707. [Google Scholar] [CrossRef][Green Version]
- Jurado, S.; Conlan, L.A.; Baker, E.K.; Ng, J.L.; Tenis, N.; Hoch, N.C.; Gleeson, K.; Smeets, M.; Izon, D.; Heierhorst, J. ATM substrate Chk2-interacting Zn2+ finger (ASCIZ) Is a bi-functional transcriptional activator and feedback sensor in the regulation of dynein light chain (DYNLL1) expression. J. Biol. Chem. 2012, 287, 3156–3164. [Google Scholar] [CrossRef]
- King, A.; Li, L.; Wong, D.M.; Liu, R.; Bamford, R.; Strasser, A.; Tarlinton, D.M.; Heierhorst, J. Dynein light chain regulates adaptive and innate B cell development by distinctive genetic mechanisms. PLoS Genet. 2017, 13, e1007010. [Google Scholar] [CrossRef]
- Rodriguez-Crespo, I.; Straub, W.; Gavilanes, F.; de Montellano, P.R.O. Binding of dynein light chain (PIN) to neuronal nitric oxide synthase in the absence of inhibition. Arch. Biochem. Biophys. 1998, 359, 297–304. [Google Scholar] [CrossRef]
- Parhad, S.S.; Jaiswal, D.; Ray, K.; Mazumdar, S. The protein inhibitor of nNOS (PIN/DLC1/LC8) binding does not inhibit the NADPH-dependent heme reduction in nNOS, a key step in NO synthesis. Biochem. Biophys. Res. Commun. 2016, 472, 189–193. [Google Scholar] [CrossRef]
- Yang, J.; Dennison, N.N.; Reiss, C.S. PIN: A novel protein involved in IFN-gamma accumulation of NOS-1 in neurons. DNA Cell Biol. 2008, 27, 9–17. [Google Scholar] [CrossRef]
- Sharma, N.M.; Haibara, A.S.; Katsurada, K.; Liu, X.; Patel, K.P. Central angiotensin II-Protein inhibitor of neuronal nitric oxide synthase (PIN) axis contribute to neurogenic hypertension. Nitric Oxide 2020, 94, 54–62. [Google Scholar] [CrossRef]
- Etgen, G.J., Jr.; Fryburg, D.A.; Gibbs, E.M. Nitric oxide stimulates skeletal muscle glucose transport through a calcium/contraction- and phosphatidylinositol-3-kinase-independent pathway. Diabetes 1997, 46, 1915–1919. [Google Scholar] [CrossRef]
- Balon, T.W.; Nadler, J.L. Evidence that nitric oxide increases glucose transport in skeletal muscle. J. Appl. Physiol. 1997, 82, 359–363. [Google Scholar] [CrossRef]
- Roy, D.; Perreault, M.; Marette, A. Insulin stimulation of glucose uptake in skeletal muscles and adipose tissues in vivo is NO dependent. Am. J. Physiol. 1998, 274, E692–E699. [Google Scholar] [CrossRef]
- Lira, V.A.; Soltow, Q.A.; Long, J.H.; Betters, J.L.; Sellman, J.E.; Criswell, D.S. Nitric oxide increases GLUT4 expression and regulates AMPK signaling in skeletal muscle. Am. J. Physiol. Endocrinol. Metab. 2007, 293, E1062–E1068. [Google Scholar] [CrossRef]
- Rogacka, D.; Audzeyenka, I.; Rachubik, P.; Szrejder, M.; Typiak, M.; Angielski, S.; Piwkowska, A. Involvement of nitric oxide synthase/nitric oxide pathway in the regulation of SIRT1-AMPK crosstalk in podocytes: Impact on glucose uptake. Arch. Biochem. Biophys. 2021, 709, 108985. [Google Scholar] [CrossRef]
- Klatt, P.; Schmidt, K.; Brunner, F.; Mayer, B. Inhibitors of brain nitric oxide synthase. Binding kinetics, metabolism, and enzyme inactivation. J. Biol. Chem. 1994, 269, 1674–1680. [Google Scholar] [CrossRef]
- Hinchee-Rodriguez, K.; Garg, N.; Venkatakrishnan, P.; Roman, M.G.; Adamo, M.L.; Masters, B.S.; Roman, L.J. Neuronal nitric oxide synthase is phosphorylated in response to insulin stimulation in skeletal muscle. Biochem. Biophys. Res. Commun. 2013, 435, 501–505. [Google Scholar] [CrossRef]
- Kapur, S.; Bedard, S.; Marcotte, B.; Cote, C.H.; Marette, A. Expression of nitric oxide synthase in skeletal muscle: A novel role for nitric oxide as a modulator of insulin action. Diabetes 1997, 46, 1691–1700. [Google Scholar] [CrossRef]
- Higaki, Y.; Hirshman, M.F.; Fujii, N.; Goodyear, L.J. Nitric oxide increases glucose uptake through a mechanism that is distinct from the insulin and contraction pathways in rat skeletal muscle. Diabetes 2001, 50, 241–247. [Google Scholar] [CrossRef]
- Kellogg, D.L.; McCammon, K.M.; Hinchee-Rodriguez, K.S.; Adamo, M.L.; Roman, L.J. Neuronal nitric oxide synthase mediates insulin- and oxidative stress-induced glucose uptake in skeletal muscle myotubes. Free Radic. Biol. Med. 2017, 110, 261–269. [Google Scholar] [CrossRef]
- Contreras-Ferrat, A.; Llanos, P.; Vásquez, C.; Espinosa, A.; Osorio-Fuentealba, C.; Arias-Calderon, M.; Lavandero, S.; Klip, A.; Hidalgo, C.; Jaimovich, E. Insulin elicits a ROS-activated and an IP3-dependent Ca2+ release, which both impinge on GLUT4 translocation. J. Cell Sci. 2014, 127, 1911–1923. [Google Scholar]
- Zhou, H.L.; Grimmett, Z.W.; Venetos, N.M.; Stomberski, C.T.; Qian, Z.; McLaughlin, P.J.; Bansal, P.K.; Zhang, R.; Reynolds, J.D.; Premont, R.T.; et al. An enzyme that selectively S-nitrosylates proteins to regulate insulin signaling. Cell 2023, 186, 5812–5825. [Google Scholar] [CrossRef]
- Barbar, E. Dynein light chain LC8 is a dimerization hub essential in diverse protein networks. Biochemistry 2008, 47, 503–508. [Google Scholar] [CrossRef]
- Liang, J.; Jaffrey, S.R.; Guo, W.; Snyder, S.H.; Clardy, J. Structure of the PIN/LC8 dimer with a bound peptide. Nat. Struct. Biol. 1999, 6, 735–740. [Google Scholar]
- Li, J.; Lu, Q.; Zhang, M. Structural Basis of Cargo Recognition by Unconventional Myosins in Cellular Trafficking. Traffic 2016, 17, 822–838. [Google Scholar] [CrossRef]
- Espindola, F.S.; Suter, D.M.; Partata, L.B.; Cao, T.; Wolenski, J.S.; Cheney, R.E.; King, S.M.; Mooseker, M.S. The light chain composition of chicken brain myosin-Va: Calmodulin, myosin-II essential light chains, and 8-kDa dynein light chain/PIN. Cell Motil. Cytoskeleton 2000, 47, 269–281. [Google Scholar] [CrossRef]
- Bodor, A.; Radnai, L.; Hetenyi, C.; Rapali, P.; Lang, A.; Kover, K.E.; Perczel, A.; Wahlgren, W.Y.; Katona, G.; Nyitray, L. DYNLL2 dynein light chain binds to an extended linear motif of myosin 5a tail that has structural plasticity. Biochemistry 2014, 53, 7107–7122. [Google Scholar] [CrossRef]
- Varadi, A.; Tsuboi, T.; Rutter, G.A. Myosin Va transports dense core secretory vesicles in pancreatic MIN6 beta-cells. Mol. Biol. Cell 2005, 16, 2670–2680. [Google Scholar] [CrossRef]
- Wagner, W.; Fodor, E.; Ginsburg, A.; Hammer, J.A., 3rd. The binding of DYNLL2 to myosin Va requires alternatively spliced exon B and stabilizes a portion of the myosin’s coiled-coil domain. Biochemistry 2006, 45, 11564–11577. [Google Scholar] [CrossRef]
- Chaudhury, A.; He, X.D.; Goyal, R.K. Myosin Va plays a key role in nitrergic neurotransmission by transporting nNOSalpha to enteric varicosity membrane. Am. J. Physiol. Gastrointest. Liver Physiol. 2011, 301, G498–G507. [Google Scholar] [CrossRef][Green Version]
- Naisbitt, S.; Valtschanoff, J.; Allison, D.W.; Sala, C.; Kim, E.; Craig, A.M.; Weinberg, R.J.; Sheng, M. Interaction of the postsynaptic density-95/guanylate kinase domain-associated protein complex with a light chain of myosin-V and dynein. J. Neurosci. 2000, 20, 4524–4534. [Google Scholar] [CrossRef]
- Yoshizaki, T.; Imamura, T.; Babendure, J.L.; Lu, J.C.; Sonoda, N.; Olefsky, J.M. Myosin 5a is an insulin-stimulated Akt2 (protein kinase Bbeta) substrate modulating GLUT4 vesicle translocation. Mol. Cell Biol. 2007, 27, 5172–5183. [Google Scholar] [CrossRef]
- Sylow, L.; Tokarz, V.L.; Richter, E.A.; Klip, A.A. The many actions of insulin in skeletal muscle, the paramount tissue determining glycemia. Cell Metab. 2021, 33, 758–780. [Google Scholar] [CrossRef]





Disclaimer/Publisher’s Note: The statements, opinions and data contained in all publications are solely those of the individual author(s) and contributor(s) and not of MDPI and/or the editor(s). MDPI and/or the editor(s) disclaim responsibility for any injury to people or property resulting from any ideas, methods, instructions or products referred to in the content. |
© 2026 by the authors. Licensee MDPI, Basel, Switzerland. This article is an open access article distributed under the terms and conditions of the Creative Commons Attribution (CC BY) license.
Share and Cite
Leroy, J.; Mezghenna, K.; Tousch, D.; Canovas, J.; Laune, D.; Pugnière, M.; Azay-Milhau, J.; Lajoix, A.-D. PIN (Protein Inhibitor of Neuronal Nitric Oxide Synthase) Modulates Glucose Uptake Through NO-Dependent and Independent Mechanisms in Rat Muscle Cells. Antioxidants 2026, 15, 436. https://doi.org/10.3390/antiox15040436
Leroy J, Mezghenna K, Tousch D, Canovas J, Laune D, Pugnière M, Azay-Milhau J, Lajoix A-D. PIN (Protein Inhibitor of Neuronal Nitric Oxide Synthase) Modulates Glucose Uptake Through NO-Dependent and Independent Mechanisms in Rat Muscle Cells. Antioxidants. 2026; 15(4):436. https://doi.org/10.3390/antiox15040436
Chicago/Turabian StyleLeroy, Jérémy, Karima Mezghenna, Didier Tousch, Jaufret Canovas, Daniel Laune, Martine Pugnière, Jacqueline Azay-Milhau, and Anne-Dominique Lajoix. 2026. "PIN (Protein Inhibitor of Neuronal Nitric Oxide Synthase) Modulates Glucose Uptake Through NO-Dependent and Independent Mechanisms in Rat Muscle Cells" Antioxidants 15, no. 4: 436. https://doi.org/10.3390/antiox15040436
APA StyleLeroy, J., Mezghenna, K., Tousch, D., Canovas, J., Laune, D., Pugnière, M., Azay-Milhau, J., & Lajoix, A.-D. (2026). PIN (Protein Inhibitor of Neuronal Nitric Oxide Synthase) Modulates Glucose Uptake Through NO-Dependent and Independent Mechanisms in Rat Muscle Cells. Antioxidants, 15(4), 436. https://doi.org/10.3390/antiox15040436

