PM10 Disrupts Mitochondrial Homeostasis in Corneal Epithelial Cells: Protective Effects of SKQ1
Abstract
1. Introduction
2. Materials and Methods
2.1. Mice
2.2. Whole-Body Exposure to PM10
2.3. SKQ1 Treatment
2.4. Separating Corneal Epithelium from Stroma
2.5. Tissue Culture and Treatments
2.6. Quantitative Real-Time Polymerase Chain Reaction (qRT-PCR)
2.7. Protein Analysis
2.8. Immunofluorescence Staining
2.9. JC-1 Staining Using Flow Cytometry
2.10. JC-1 Live Staining
2.11. Seahorse Assay
2.12. Statistical Analysis
3. Results
3.1. PM10 Altered Mitochondrial Function, Which Was Reversed by SKQ1 Pre-Treatment
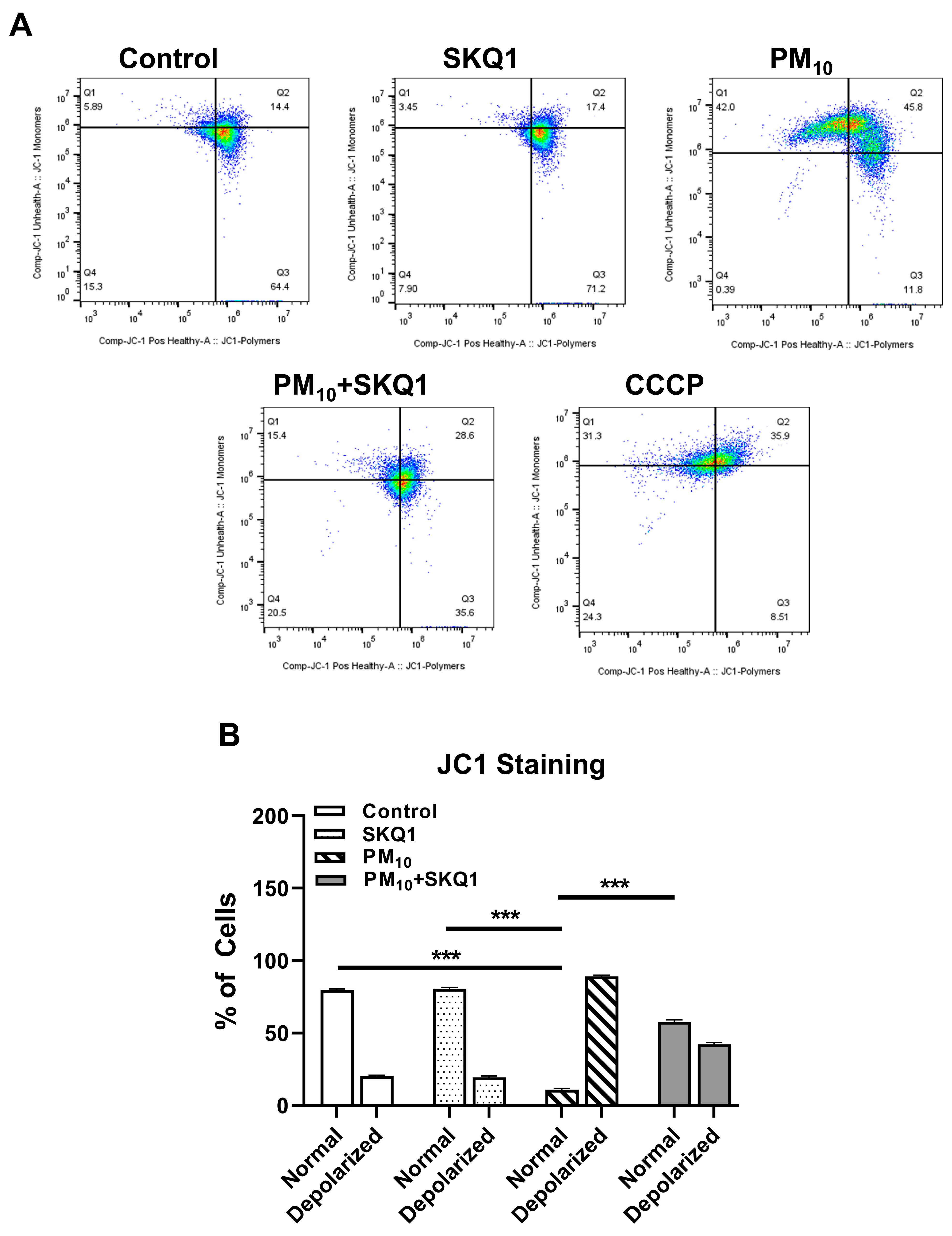
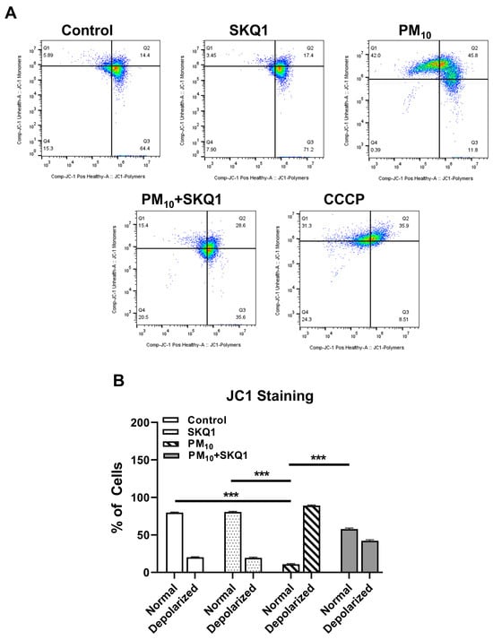
3.2. PM10 Reduced the Mitochondrial Membrane Potential, Which Was Reversed by SKQ1 Pre-Treatment
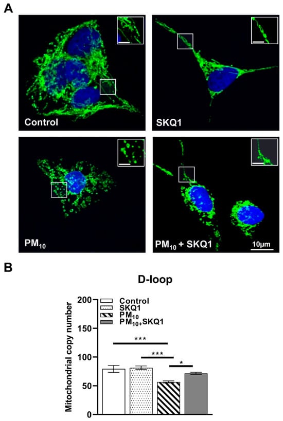
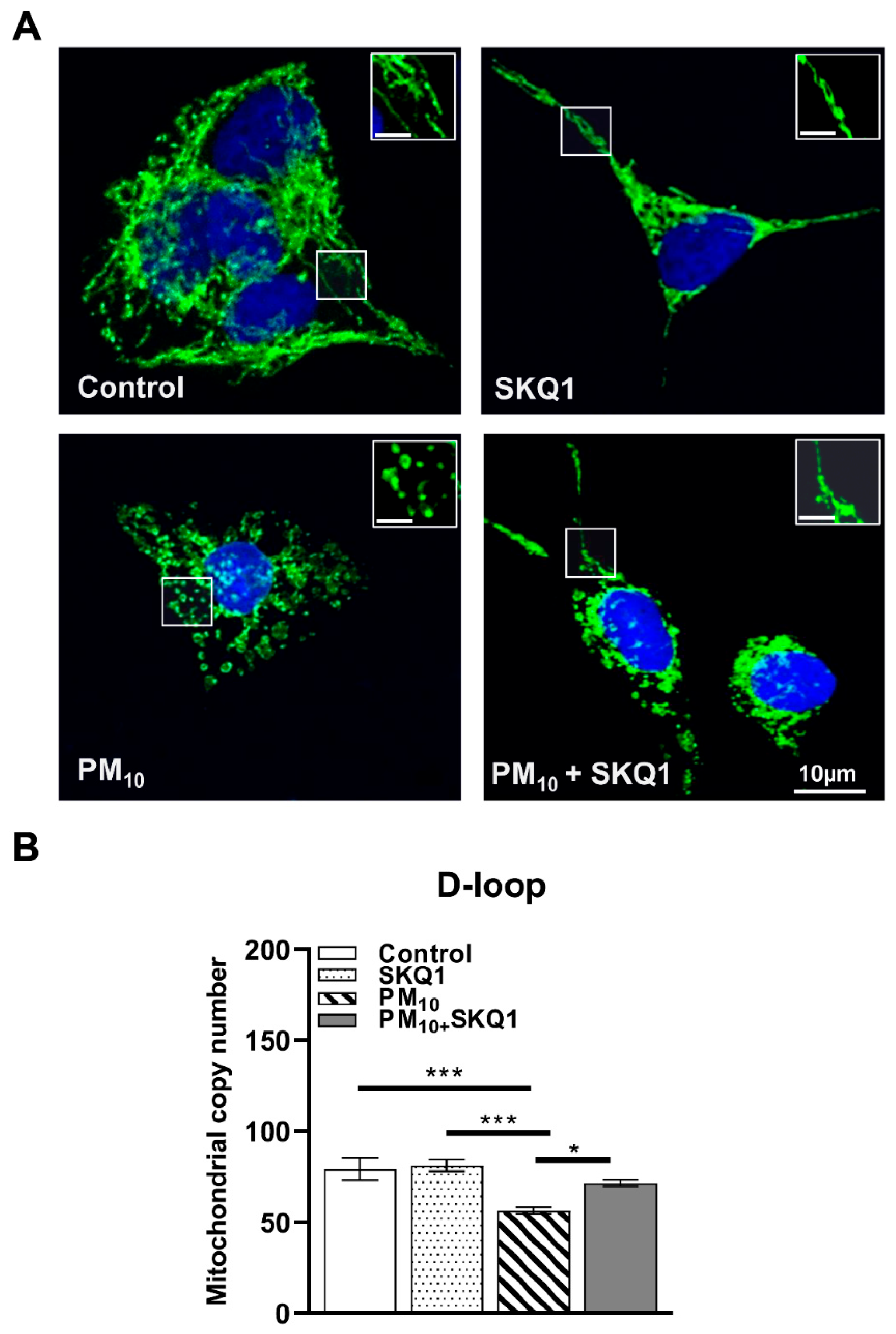
3.3. SKQ1 Reversed PM10-Induced Effects on Mitochondrial Biogenesis, Quality Control, Structure, and Health
3.4. The Effects of PM10 and SKQ1 on the Mouse Corneal Epithelium
4. Discussion
5. Limitations
6. Conclusions
Author Contributions
Funding
Institutional Review Board Statement
Informed Consent Statement
Data Availability Statement
Acknowledgments
Conflicts of Interest
References
- Yoon, S.; Han, S.; Jeon, K.J.; Kwon, S. Effects of collected road dusts on cell viability, inflammatory response, and oxidative stress in cultured human corneal epithelial cells. Toxicol. Lett. 2018, 284, 152–160. [Google Scholar] [CrossRef]
- Maesano, C.N.; Morel, G.; Matynia, A.; Ratsombath, N.; Bonnety, J.; Legros, G.; Da Costa, P.; Prud’homme, J.; Annesi-Maesano, I. Impacts on human mortality due to reductions in PM10 concentrations through different traffic scenarios in Paris, France. Sci. Total Environ. 2020, 698, 134257. [Google Scholar] [CrossRef]
- Yi, O.; Hong, Y.-C.; Kim, H. Seasonal effect of PM10 concentrations on mortality and morbidity in Seoul, Korea: A temperature-matched case-crossover analysis. Environ. Res. 2010, 110, 89–95. [Google Scholar] [CrossRef]
- Chang, C.-J.; Yang, H.-H.; Chang, C.-A.; Tsai, H.-Y. Relationship between Air Pollution and Outpatient Visits for Nonspecific Conjunctivitis. Investig. Ophthalmol. Vis. Sci. 2012, 53, 429–433. [Google Scholar]
- Kim, Y.; Choi, Y.H.; Kim, M.K.; Paik, H.J.; Kim, D.H. Different adverse effects of air pollutants on dry eye disease: Ozone, PM(2.5), and PM(10). Environ. Pollut. 2020, 265, 115039. [Google Scholar] [CrossRef]
- Zhang, T.P.; Dou, J.; Wang, L.; Wang, S.; Wang, P.; Zhou, X.H.; Yang, C.M.; Li, X.M. Exposure to particulate pollutant increases the risk of hospitalizations for Sjögren’s syndrome. Front. Immunol. 2022, 13, 1059981. [Google Scholar] [CrossRef]
- Lee, J.Y.; Kim, J.W.; Kim, E.J.; Lee, M.Y.; Nam, C.W.; Chung, I.S. Spatial analysis between particulate matter and emergency room visits for conjunctivitis and keratitis. Ann. Occup. Environ. Med. 2018, 30, 41. [Google Scholar] [CrossRef] [PubMed]
- Somayajulu, M.; McClellan, S.A.; Wright, R.; Pitchaikannu, A.; Croniger, B.; Zhang, K.; Hazlett, L.D. Airborne Exposure of the Cornea to PM(10) Induces Oxidative Stress and Disrupts Nrf2 Mediated Anti-Oxidant Defenses. Int. J. Mol. Sci. 2023, 24, 3911. [Google Scholar] [CrossRef] [PubMed]
- Somayajulu, M.; Muhammed, F.S.; Wright, R.; McClellan, S.A.; Hazlett, L.D. Mechanisms of PM(10) Disruption of the Nrf2 Pathway in Cornea. Int. J. Mol. Sci. 2024, 25, 3754. [Google Scholar] [CrossRef]
- Suzuki, T.; Takahashi, J.; Yamamoto, M. Molecular Basis of the KEAP1-NRF2 Signaling Pathway. Mol. Cells 2023, 46, 133–141. [Google Scholar] [CrossRef]
- Tonelli, C.; Chio, I.I.C.; Tuveson, D.A. Transcriptional Regulation by Nrf2. Antioxid. Redox Signal. 2018, 29, 1727–1745. [Google Scholar] [CrossRef]
- Yang, X.; Liu, Y.; Cao, J.; Wu, C.; Tang, L.; Bian, W.; Chen, Y.; Yu, L.; Wu, Y.; Li, S.; et al. Targeting epigenetic and post-translational modifications of NRF2: Key regulatory factors in disease treatment. Cell Death Discov. 2025, 11, 189. [Google Scholar] [CrossRef] [PubMed]
- Bryan, H.K.; Olayanju, A.; Goldring, C.E.; Park, B.K. The Nrf2 cell defence pathway: Keap1-dependent and -independent mechanisms of regulation. Biochem. Pharmacol. 2013, 85, 705–717. [Google Scholar] [CrossRef]
- Bellezza, I.; Giambanco, I.; Minelli, A.; Donato, R. Nrf2-Keap1 signaling in oxidative and reductive stress. Biochim. Biophys. Acta Mol. Cell Res. 2018, 1865, 721–733. [Google Scholar] [CrossRef]
- Esteras, N.; Abramov, A.Y. Nrf2 as a regulator of mitochondrial function: Energy metabolism and beyond. Free Radic. Biol. Med. 2022, 189, 136–153. [Google Scholar] [CrossRef] [PubMed]
- Casanova, A.; Wevers, A.; Navarro-Ledesma, S.; Pruimboom, L. Mitochondria: It is all about energy. Front. Physiol. 2023, 14, 1114231. [Google Scholar] [CrossRef]
- Nolfi-Donegan, D.; Braganza, A.; Shiva, S. Mitochondrial electron transport chain: Oxidative phosphorylation, oxidant production, and methods of measurement. Redox Biol. 2020, 37, 101674. [Google Scholar] [CrossRef] [PubMed]
- Cooper, G.M. The Cell: A Molecular Approach, 2nd ed.; The Mechanism of Oxidative Phosphorylation; Sinauer Associates: Sunderland, MA, USA, 2000. [Google Scholar]
- Holmström, K.M.; Kostov, R.V.; Dinkova-Kostova, A.T. The multifaceted role of Nrf2 in mitochondrial function. Curr. Opin. Toxicol. 2016, 1, 80–91. [Google Scholar] [CrossRef]
- Deng, X.; Lin, N.; Fu, J.; Xu, L.; Luo, H.; Jin, Y.; Liu, Y.; Sun, L.; Su, J. The Nrf2/PGC1α Pathway Regulates Antioxidant and Proteasomal Activity to Alter Cisplatin Sensitivity in Ovarian Cancer. Oxid. Med. Cell. Longev. 2020, 2020, 4830418. [Google Scholar] [CrossRef]
- Qi, X.M.; Zhang, W.Z.; Zuo, Y.Q.; Qiao, Y.B.; Zhang, Y.L.; Ren, J.H.; Li, Q.S. Nrf2/NRF1 signaling activation and crosstalk amplify mitochondrial biogenesis in the treatment of triptolide-induced cardiotoxicity using calycosin. Cell Biol. Toxicol. 2024, 41, 2. [Google Scholar] [CrossRef]
- Bhat, A.A.; Moglad, E.; Goyal, A.; Afzal, M.; Thapa, R.; Almalki, W.H.; Kazmi, I.; Alzarea, S.I.; Ali, H.; Gaur, A.; et al. Nrf2 pathways in neuroprotection: Alleviating mitochondrial dysfunction and cognitive impairment in aging. Life Sci. 2024, 357, 123056. [Google Scholar] [CrossRef]
- Skulachev, M.V.; Antonenko, Y.N.; Anisimov, V.N.; Chernyak, B.V.; Cherepanov, D.A.; Chistyakov, V.A.; Egorov, M.V.; Kolosova, N.G.; Korshunova, G.A.; Lyamzaev, K.G.; et al. Mitochondrial-targeted plastoquinone derivatives. Effect on senescence and acute age-related pathologies. Curr. Drug Targets 2011, 12, 800–826. [Google Scholar] [CrossRef]
- Skulachev, V.P.; Antonenko, Y.N.; Cherepanov, D.A.; Chernyak, B.V.; Izyumov, D.S.; Khailova, L.S.; Klishin, S.S.; Korshunova, G.A.; Lyamzaev, K.G.; Pletjushkina, O.Y.; et al. Prevention of cardiolipin oxidation and fatty acid cycling as two antioxidant mechanisms of cationic derivatives of plastoquinone (SkQs). Biochim. Biophys. Acta 2010, 1797, 878–889. [Google Scholar] [CrossRef]
- Chernyak, B.V.; Antonenko, Y.N.; Domnina, L.V.; Ivanova, O.Y.; Lyamzaev, K.G.; Pustovidko, A.V.; Rokitskaya, T.I.; Severina, I.I.; Simonyan, R.A.; Trendeleva, T.A.; et al. Novel penetrating cations for targeting mitochondria. Curr. Pharm. Des. 2013, 19, 2795–2806. [Google Scholar] [CrossRef] [PubMed]
- Vnukov, V.V.; Gutsenko, O.I.; Milutina, N.P.; Kornienko, I.V.; Ananyan, A.A.; Danilenko, A.O.; Panina, S.B.; Plotnikov, A.A.; Makarenko, M.S. Influence of SkQ1 on Expression of Nrf2 Gene, ARE-Controlled Genes of Antioxidant Enzymes and Their Activity in Rat Blood Leukocytes under Oxidative Stress. Biochemistry 2015, 80, 1598–1605. [Google Scholar] [CrossRef]
- Pavshintsev, V.V.; Podshivalova, L.S.; Frolova, O.Y.; Belopolskaya, M.V.; Averina, O.A.; Kushnir, E.A.; Marmiy, N.V.; Lovat, M.L. Effects of Mitochondrial Antioxidant SkQ1 on Biochemical and Behavioral Parameters in a Parkinsonism Model in Mice. Biochemistry 2017, 82, 1513–1520. [Google Scholar] [CrossRef] [PubMed]
- Austad, S.N.; Ballinger, S.; Buford, T.W.; Carter, C.S.; Smith, D.L., Jr.; Darley-Usmar, V.; Zhang, J. Targeting whole body metabolism and mitochondrial bioenergetics in the drug development for Alzheimer’s disease. Acta Pharm. Sin. B 2022, 12, 511–531. [Google Scholar] [CrossRef] [PubMed]
- Wei, Y.; Troger, A.; Spahiu, V.; Perekhvatova, N.; Skulachev, M.; Petrov, A.; Chernyak, B.; Asbell, P. The Role of SKQ1 (Visomitin) in Inflammation and Wound Healing of the Ocular Surface. Ophthalmol. Ther. 2019, 8, 63–73. [Google Scholar] [CrossRef]
- Kryl’skii, E.D.; Popova, T.N.; Zhaglin, D.A.; Razuvaev, G.A.; Oleynik, S.A. SkQ1 Improves Immune Status and Normalizes Activity of NADPH-Generating and Antioxidant Enzymes in Rats with Adjuvant-Induced Rheumatoid Arthritis. Biochemistry 2023, 88, 1092–1104. [Google Scholar] [CrossRef]
- Brzheskiy, V.V.; Efimova, E.L.; Vorontsova, T.N.; Alekseev, V.N.; Gusarevich, O.G.; Shaidurova, K.N.; Ryabtseva, A.A.; Andryukhina, O.M.; Kamenskikh, T.G.; Sumarokova, E.S.; et al. Results of a Multicenter, Randomized, Double-Masked, Placebo-Controlled Clinical Study of the Efficacy and Safety of Visomitin Eye Drops in Patients with Dry Eye Syndrome. Adv. Ther. 2015, 32, 1263–1279. [Google Scholar] [CrossRef]
- Gusev, E.A.; Chemodanov, D.V.; Sungurov, V.A.; Neverovsky, E.A.; Grebenchikov, O.A.; Likhvantsev, V.V. Mitochondria-targeted antioxidants in the prevention of the cornea erosion when performing surgery under general anesthesia. Anesteziol. Reanimatol. 2017, 61, 224–227. [Google Scholar]
- McClellan, S.A.; Wright, R.; Muhammed, F.; Hazlett, L.D. Impact of Airborne Exposure to PM(10) Increases Susceptibility to P. aeruginosa Infection. Int. J. Environ. Res. Public Health 2024, 21, 722. [Google Scholar] [CrossRef] [PubMed]
- Krasnov, H.; Katra, I.; Koutrakis, P.; Friger, M.D. Contribution of dust storms to PM10 levels in an urban arid environment. J. Air Waste Manag. Assoc. 2014, 64, 89–94. [Google Scholar] [CrossRef]
- Why Is Beijing’s Air Quality So Bad Again? The Economist. 15 March 2021. Available online: https://www.economist.com/the-economist-explains/2021/03/15/why-is-beijings-air-quality-so-bad-again (accessed on 30 October 2025).
- Desk, W.W. Delhi Air Quality Dips Beyond ‘Severe’ Due to Dust Storm. India News News. 01:02 IST 13 June 2018. Available online: https://www.wionews.com/india-news/delhi-air-quality-dips-beyond-severe-due-to-dust-storm-144178 (accessed on 30 October 2025).
- Zernii, E.Y.; Gancharova, O.S.; Baksheeva, V.E.; Golovastova, M.O.; Kabanova, E.I.; Savchenko, M.S.; Tiulina, V.V.; Sotnikova, L.F.; Zamyatnin, A.A., Jr.; Philippov, P.P.; et al. Mitochondria-Targeted Antioxidant SkQ1 Prevents Anesthesia-Induced Dry Eye Syndrome. Oxid. Med. Cell. Longev. 2017, 2017, 9281519. [Google Scholar] [CrossRef]
- Hazlett, L.D.; McClellan, S.A.; Rudner, X.L.; Barrett, R.P. The Role of Langerhans Cells in Pseudomonas aeruginosa Infection. Investig. Ophthalmol. Vis. Sci. 2002, 43, 189–197. [Google Scholar]
- Somayajulu, M.; McClellan, S.A.; Muhammed, F.; Wright, R.; Hazlett, L.D. PM(10) and Pseudomonas aeruginosa: Effects on corneal epithelium. Front. Cell. Infect. Microbiol. 2023, 13, 1240903. [Google Scholar] [CrossRef] [PubMed]
- Somayajulu, M.; Wright, R.; Muhammed, F.; McClellan, S.A.; Ibrahim, A.; Hazlett, L.D. PM(10) dysregulates epithelial barrier function in human corneal epithelial cells that is restored by antioxidant SKQ1. Toxicol. Appl. Pharmacol. 2024, 492, 117122. [Google Scholar] [CrossRef] [PubMed]
- Upaphong, P.; Thonusin, C.; Wanichthanaolan, O.; Chattipakorn, N.; Chattipakorn, S.C. Consequences of exposure to particulate matter on the ocular surface: Mechanistic insights from cellular mechanisms to epidemiological findings. Environ. Pollut. 2024, 345, 123488. [Google Scholar] [CrossRef]
- US Environmental Protection Agency (EPA). Particulate Matter (PM) Pollution; US Environmental Protection Agency (EPA): Washington, DC, USA, 2020.
- Dijkhoff, I.M.; Drasler, B.; Karakocak, B.B.; Petri-Fink, A.; Valacchi, G.; Eeman, M.; Rothen-Rutishauser, B. Impact of airborne particulate matter on skin: A systematic review from epidemiology to in vitro studies. Part. Fibre Toxicol. 2020, 17, 35. [Google Scholar] [CrossRef]
- Gokul, T.; Kumar, K.R.; Prema, P.; Arun, A.; Balaji, P.; Faggio, C. Particulate pollution and its toxicity to fish: An overview. Comp. Biochem. Physiol. C Toxicol. Pharmacol. 2023, 270, 109646. [Google Scholar] [CrossRef]
- Yang, Q.; Li, K.; Li, D.; Zhang, Y.; Liu, X.; Wu, K. Effects of fine particulate matter on the ocular surface: An in vitro and in vivo study. Biomed. Pharmacother. 2019, 117, 109177. [Google Scholar] [CrossRef]
- Xia, M.; Yang, Y.; Sun, J.; Huang, R.; Huang, Y.; Zhang, M.; Yao, X. Time-series analysis of the association between air pollution exposure and outpatient visits for dry eye disease: A case study in Zhengzhou, China. Front. Public Health 2024, 12, 1352057. [Google Scholar] [CrossRef]
- Cui, Y.H.; Hu, Z.X.; Gao, Z.X.; Song, X.L.; Feng, Q.Y.; Yang, G.; Li, Z.J.; Pan, H.W. Airborne particulate matter impairs corneal epithelial cells migration via disturbing FAK/RhoA signaling pathway and cytoskeleton organization. Nanotoxicology 2018, 12, 312–324. [Google Scholar] [CrossRef]
- Li, X.; Kang, B.; Eom, Y.; Zhong, J.; Lee, H.K.; Kim, H.M.; Song, J.S. SIRT1 Protects Against Particulate Matter-Induced Oxidative Stress in Human Corneal and Conjunctival Epithelial Cells. Investig. Ophthalmol. Vis. Sci. 2022, 63, 19. [Google Scholar] [CrossRef]
- Park, E.J.; Chae, J.B.; Lyu, J.; Yoon, C.; Kim, S.; Yeom, C.; Kim, Y.; Chang, J. Ambient fine particulate matters induce cell death and inflammatory response by influencing mitochondria function in human corneal epithelial cells. Environ. Res. 2017, 159, 595–605. [Google Scholar] [CrossRef]
- Fu, Q.; Lyu, D.; Zhang, L.; Qin, Z.; Tang, Q.; Yin, H.; Lou, X.; Chen, Z.; Yao, K. Airborne particulate matter (PM2.5) triggers autophagy in human corneal epithelial cell line. Environ. Pollut. 2017, 227, 314–322. [Google Scholar] [CrossRef]
- Pucadyil, T.J.; Chipuk, J.E.; Liu, Y.; O’Neill, L.; Chen, Q. The multifaceted roles of mitochondria. Mol. Cell 2023, 83, 819–823. [Google Scholar] [CrossRef] [PubMed]
- Glancy, B.; Kim, Y.; Katti, P.; Willingham, T.B. The Functional Impact of Mitochondrial Structure Across Subcellular Scales. Front. Physiol. 2020, 11, 541040. [Google Scholar] [CrossRef] [PubMed]
- Rickard, B.P.; Overchuk, M.; Chappell, V.A.; Kemal Ruhi, M.; Sinawang, P.D.; Nguyen Hoang, T.T.; Akin, D.; Demirci, U.; Franco, W.; Fenton, S.E.; et al. Methods to Evaluate Changes in Mitochondrial Structure and Function in Cancer. Cancers 2023, 15, 2564. [Google Scholar] [CrossRef]
- Lim, E.Y.; Kim, G.D. Particulate Matter-Induced Emerging Health Effects Associated with Oxidative Stress and Inflammation. Antioxidants 2024, 13, 1256. [Google Scholar] [CrossRef] [PubMed]
- Matei, E.; Râpă, M.; Mateș, I.M.; Popescu, A.F.; Bădiceanu, A.; Balint, A.I.; Covaliu-Mierlă, C.I. Heavy Metals in Particulate Matter-Trends and Impacts on Environment. Molecules 2025, 30, 1455. [Google Scholar] [CrossRef]
- Mutlu, E.A.; Engen, P.A.; Soberanes, S.; Urich, D.; Forsyth, C.B.; Nigdelioglu, R.; Chiarella, S.E.; Radigan, K.A.; Gonzalez, A.; Jakate, S.; et al. Particulate matter air pollution causes oxidant-mediated increase in gut permeability in mice. Part. Fibre Toxicol. 2011, 8, 19. [Google Scholar] [CrossRef]
- Wittkopp, S.; Staimer, N.; Tjoa, T.; Gillen, D.; Daher, N.; Shafer, M.; Schauer, J.J.; Sioutas, C.; Delfino, R.J. Mitochondrial genetic background modifies the relationship between traffic-related air pollution exposure and systemic biomarkers of inflammation. PLoS ONE 2013, 8, e64444. [Google Scholar] [CrossRef]
- Chew, S.; Lampinen, R.; Saveleva, L.; Korhonen, P.; Mikhailov, N.; Grubman, A.; Polo, J.M.; Wilson, T.; Komppula, M.; Rönkkö, T.; et al. Urban air particulate matter induces mitochondrial dysfunction in human olfactory mucosal cells. Part. Fibre Toxicol. 2020, 17, 18. [Google Scholar] [CrossRef] [PubMed]
- Hou, L.; Zhu, Z.Z.; Zhang, X.; Nordio, F.; Bonzini, M.; Schwartz, J.; Hoxha, M.; Dioni, L.; Marinelli, B.; Pegoraro, V.; et al. Airborne particulate matter and mitochondrial damage: A cross-sectional study. Environ. Health 2010, 9, 48. [Google Scholar] [CrossRef]
- Soberanes, S.; Misharin, A.V.; Jairaman, A.; Morales-Nebreda, L.; McQuattie-Pimentel, A.C.; Cho, T.; Hamanaka, R.B.; Meliton, A.Y.; Reyfman, P.A.; Walter, J.M.; et al. Metformin Targets Mitochondrial Electron Transport to Reduce Air-Pollution-Induced Thrombosis. Cell Metab. 2019, 29, 335–347.e5. [Google Scholar] [CrossRef]
- An, Z.; Liu, G.; Shen, L.; Qi, Y.; Hu, Q.; Song, J.; Li, J.; Du, J.; Bai, Y.; Wu, W. Mitochondrial dysfunction induced by ambient fine particulate matter and potential mechanisms. Environ. Res. 2024, 262, 119930. [Google Scholar] [CrossRef] [PubMed]
- Soberanes, S.; Urich, D.; Baker, C.M.; Burgess, Z.; Chiarella, S.E.; Bell, E.L.; Ghio, A.J.; De Vizcaya-Ruiz, A.; Liu, J.; Ridge, K.M.; et al. Mitochondrial Complex III-generated Oxidants Activate ASK1 and JNK to Induce Alveolar Epithelial Cell Death following Exposure to Particulate Matter Air Pollution. J. Biol. Chem. 2009, 284, 2176–2186. [Google Scholar] [CrossRef] [PubMed]
- Kondratyeva, E.V.; Vitkina, T.I. Effect of Atmospheric Particulate Matter on the Functional State of Mitochondria. Russ. Open Med. J. 2023, 12, 106. [Google Scholar] [CrossRef]
- Wang, Y.; Li, Y.; Gao, Y.; Kang, J.; Wang, W.; Yong, Y.L.; Qu, X.; Dang, X.; Shang, D.; Shao, Y.; et al. Fine particulate matter exposure disturbs autophagy, redox balance and mitochondrial homeostasis via JNK activation to inhibit proliferation and promote EMT in human alveolar epithelial A549 cells. Ecotoxicol. Environ. Saf. 2023, 262, 115134. [Google Scholar] [CrossRef]
- Morris, R.H.; Counsell, S.J.; McGonnell, I.M.; Thornton, C. Exposure to urban particulate matter (UPM) impairs mitochondrial dynamics in BV2 cells, triggering a mitochondrial biogenesis response. J. Physiol. 2024, 602, 2737–2750. [Google Scholar] [CrossRef]
- Delgado-Buenrostro, N.L.; Freyre-Fonseca, V.; Cuéllar, C.M.; Sánchez-Pérez, Y.; Gutierrez-Cirlos, E.B.; Cabellos-Avelar, T.; Orozco-Ibarra, M.; Pedraza-Chaverri, J.; Chirino, Y.I. Decrease in respiratory function and electron transport chain induced by airborne particulate matter (PM10) exposure in lung mitochondria. Toxicol. Pathol. 2013, 41, 628–638. [Google Scholar] [CrossRef]
- Lebiedzinska-Arciszewska, M.; Suski, J.; Bonora, M.; Pakula, B.; Pinton, P.; Duszynski, J.; Jakubek-Olszewska, P.; Wieckowski, M.R. The Relation Between Mitochondrial Membrane Potential and Reactive Oxygen Species Formation. Methods Mol. Biol. 2025, 2878, 133–162. [Google Scholar]
- Wang, Y.; Xiong, L.; Yao, Y.; Ma, Y.; Liu, Q.; Pang, Y.; Tang, M. The involvement of DRP1-mediated caspase-1 activation in inflammatory response by urban particulate matter in EA.hy926 human vascular endothelial cells. Environ. Pollut. 2021, 287, 117369. [Google Scholar]
- Jin, X.; Su, R.; Li, R.; Song, L.; Chen, M.; Cheng, L.; Li, Z. Amelioration of particulate matter-induced oxidative damage by vitamin c and quercetin in human bronchial epithelial cells. Chemosphere 2016, 144, 459–466. [Google Scholar] [CrossRef] [PubMed]
- Liu, X.; Zhao, X.; Li, X.; Lv, S.; Ma, R.; Qi, Y.; Abulikemu, A.; Duan, H.; Guo, C.; Li, Y.; et al. PM(2.5) triggered apoptosis in lung epithelial cells through the mitochondrial apoptotic way mediated by a ROS-DRP1-mitochondrial fission axis. J. Hazard. Mater. 2020, 397, 122608. [Google Scholar] [CrossRef] [PubMed]
- Lee, H.C.; Wei, Y.H. Mitochondrial role in life and death of the cell. J. Biomed. Sci. 2000, 7, 2–15. [Google Scholar] [CrossRef] [PubMed]
- Castellani, C.A.; Longchamps, R.J.; Sun, J.; Guallar, E.; Arking, D.E. Thinking outside the nucleus: Mitochondrial DNA copy number in health and disease. Mitochondrion 2020, 53, 214–223. [Google Scholar] [CrossRef]
- Cui, Y.; Chen, G.; Yang, Z. Mitochondrial superoxide mediates PM2.5-induced cytotoxicity in human pulmonary lymphatic endothelial cells. Environ. Pollut. 2020, 263, 114423. [Google Scholar] [CrossRef]
- Zhao, M.; Wang, Y.; Li, L.; Liu, S.; Wang, C.; Yuan, Y.; Yang, G.; Chen, Y.; Cheng, J.; Lu, Y.; et al. Mitochondrial ROS promote mitochondrial dysfunction and inflammation in ischemic acute kidney injury by disrupting TFAM-mediated mtDNA maintenance. Theranostics 2021, 11, 1845–1863. [Google Scholar]
- Chevtzoff, C.; Yoboue, E.D.; Galinier, A.; Casteilla, L.; Daignan-Fornier, B.; Rigoulet, M.; Devin, A. Reactive oxygen species-mediated regulation of mitochondrial biogenesis in the yeast Saccharomyces cerevisiae. J. Biol. Chem. 2010, 285, 1733–1742. [Google Scholar] [CrossRef]
- Chen, L.; Qin, Y.; Liu, B.; Gao, M.; Li, A.; Li, X.; Gong, G. PGC-1α-Mediated Mitochondrial Quality Control: Molecular Mechanisms and Implications for Heart Failure. Front. Cell Dev. Biol. 2022, 10, 871357. [Google Scholar] [CrossRef]
- Gibellini, L.; Bianchini, E.; De Biasi, S.; Nasi, M.; Cossarizza, A.; Pinti, M. Natural Compounds Modulating Mitochondrial Functions. Evid. Based Complement. Alternat. Med. 2015, 2015, 527209. [Google Scholar]
- Meng, L.; Wu, G. Recent advances in small molecules for improving mitochondrial disorders. RSC Adv. 2023, 13, 20476–20485. [Google Scholar] [CrossRef] [PubMed]
- Zong, Y.; Li, H.; Liao, P.; Chen, L.; Pan, Y.; Zheng, Y.; Zhang, C.; Liu, D.; Zheng, M.; Gao, J. Mitochondrial dysfunction: Mechanisms and advances in therapy. Signal Transduct. Target. Ther. 2024, 9, 124. [Google Scholar] [CrossRef] [PubMed]
- Friedhoff, L.T.; Petrov, A.; Ousler, G.W.; Watson, M.; Xue, Q.; Ngiam, M. Safety and Efficacy of First-in-Class mtROS scavenger SkQ1 for the Treatment of Dry Eye Disease: A Phase 3 Clinical Trial. Investig. Ophthalmol. Vis. Sci. 2019, 60, 6750. [Google Scholar]








| Human | Sequence | Accession Number |
|---|---|---|
| TFAM | Forward: 5′-CCAAGAAGCTAAGGGTGATT-3′ | NM_003201.3 |
| Reverse: 5′-TGTTTCTTTATTGTGCGACG-3′ | ||
| PGC-1α | Forward: 5′-TCTGAGTCTGTATGGAGTGACAT-3′ | NM_013261.5 |
| Reverse: 5′-CCAAGTCGTTCACATCTAGTTCA-3′ | ||
| DRP1 | Forward: 5′-CTGCCTCAAATCGTCGTAGTG-3′ | NM_012062.5 |
| Reverse: 5′-GAGGTCTCCGGGTGACAATTC-3′ | ||
| MFN1 | Forward: 5′-TGGCTAAGAAGGCGATTACTGC-3′ | NM_033540.3 |
| Reverse: 5′-TCTCCGAGATAGCACCTCACC-3′ | ||
| MFN2 | Forward: 5′-CTCTCGATGCAACTCTATCGTC-3′ | NM_014874.4 |
| Reverse: 5′-TCCTGTACGTGTCTTCAAGGAA-3′ | ||
| FIS1 | Forward: 5′-GTCCAAGAGCACGCAGTTTG-3′ | NM_016068.3 |
| Reverse: 5′-ATGCCTTTACGGATGTCATCATT-3′ | ||
| OPA1 | Forward: 5′-TGTGAGGTCTGCCAGTCTTTA-3′ | NM_015560.3 |
| Reverse: 5′-TGTCCTTAATTGGGGTCGTTG-3′ | ||
| COX4i1 | Forward: 5′-GAGCAATTTCCACCTCTGC-3′ | NM_001861.6 |
| Reverse: 5′-CAGGAGGCCTTCTCCTTCTC-3′ | ||
| 18srRNA | Forward: 5′-CGGCTACCACATCCAAGGAA-3′ | NR_003286.2 |
| Reverse: 5′-GCTGGAATTACCGCGGCT-3′ | ||
| Mouse | Sequence | Accession Number |
| MFN1 | Forward: 5′-ATGGCAGAAACGGTATCTCCA-3′ | NM_024200.5 |
| Reverse: 5′-CTCGGATGCTATTCGATCAAGTT-3′ | ||
| MFN2 | Forward: 5′-CAAGTGTCCGCTCCTGAAGG-3′ | NM_133201.3 |
| Reverse: 5′-GAACCTCCTTGGCAGACACG-3′ | ||
| DRP1 | Forward: 5′-GGACCCACTAGGTGGCCTTA-3′ | NM_152816.4 |
| Reverse: 5′-ACGCTTAATCTGACGTTTGACC-3′ | ||
| PGC-1α | Forward: 5′-GGTACCCAAGGCAGCCACT-3′ | NM_008904.3 |
| Reverse: 5′-GTGTCCTCGGCTGAGCACT-3′ | ||
| TFAM | Forward: 5′-CACCCAGATGCAAAACTTTCAG-3′ | NM_009360.4 |
| Reverse: 5′-CTGCTCTTTATACTTGCTCACAG-3′ | ||
| COX4i1 | Forward: 5′-TCATTGGCTTCACTGCGCTCGT-3′ | NM_009941.3 |
| Reverse: 5′-TCCAGCATTCGCTTGGTCTGCA-3′ | ||
| NRF2 | Forward: 5′-TGCCCCTCATCAGGCCCAGT-3′ | NM_010902.5 |
| Reverse: 5′-GCT CGG CTG GGA CTC GTG TT-3′ | ||
| β-actin | Forward: 5′-GATTACTGCTCTGGCTCCTAGC-3′ | NM_007393.5 |
| Reverse: 5′-GACTCATCGTACTCCTGCTTGC-3′ |
Disclaimer/Publisher’s Note: The statements, opinions and data contained in all publications are solely those of the individual author(s) and contributor(s) and not of MDPI and/or the editor(s). MDPI and/or the editor(s) disclaim responsibility for any injury to people or property resulting from any ideas, methods, instructions or products referred to in the content. |
© 2026 by the authors. Licensee MDPI, Basel, Switzerland. This article is an open access article distributed under the terms and conditions of the Creative Commons Attribution (CC BY) license.
Share and Cite
Somayajulu, M.; Wright, R.; Muhammed, F.S.; McClellan, S.A.; Ibrahim, A.S.; Hazlett, L.D. PM10 Disrupts Mitochondrial Homeostasis in Corneal Epithelial Cells: Protective Effects of SKQ1. Antioxidants 2026, 15, 284. https://doi.org/10.3390/antiox15030284
Somayajulu M, Wright R, Muhammed FS, McClellan SA, Ibrahim AS, Hazlett LD. PM10 Disrupts Mitochondrial Homeostasis in Corneal Epithelial Cells: Protective Effects of SKQ1. Antioxidants. 2026; 15(3):284. https://doi.org/10.3390/antiox15030284
Chicago/Turabian StyleSomayajulu, Mallika, Robert Wright, Farooq S. Muhammed, Sharon A. McClellan, Ahmed S. Ibrahim, and Linda D. Hazlett. 2026. "PM10 Disrupts Mitochondrial Homeostasis in Corneal Epithelial Cells: Protective Effects of SKQ1" Antioxidants 15, no. 3: 284. https://doi.org/10.3390/antiox15030284
APA StyleSomayajulu, M., Wright, R., Muhammed, F. S., McClellan, S. A., Ibrahim, A. S., & Hazlett, L. D. (2026). PM10 Disrupts Mitochondrial Homeostasis in Corneal Epithelial Cells: Protective Effects of SKQ1. Antioxidants, 15(3), 284. https://doi.org/10.3390/antiox15030284

