An Antioxidant Cocktail of tert-Butylhydroquinone and a Manganese Porphyrin Induces Toxic Levels of Oxidative Stress in Cancer Cells
Abstract
1. Introduction
2. Materials and Methods
2.1. Chemicals
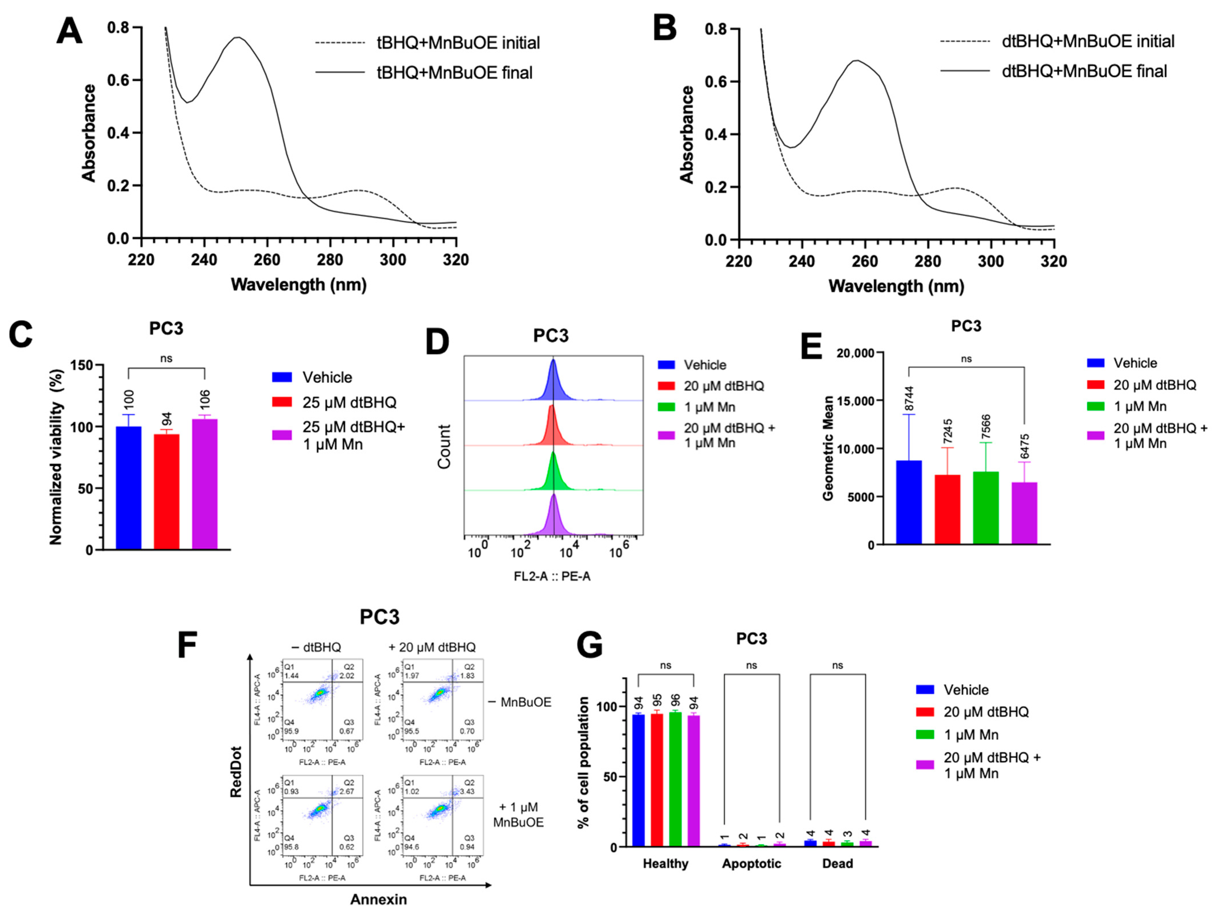
2.2. UV–Vis Spectroscopy
2.3. Cell Culture
2.3.1. Suspension Cell Culture
2.3.2. Adherent Cell Culture
2.3.3. Mouse Primary Prostate Fibroblast Isolation and Cell Culture
2.4. Toxicity Assays
2.4.1. Cell Treatments
2.4.2. CellTiter-Glo® Assay
2.4.3. CellTiter-Fluor™ Assay
2.4.4. Bicinchoninic Acid (BCA) Assay
2.4.5. Data Analysis to Determine the Concentration Lethal to 50% of the Cells (LC50)
2.4.6. Trypan Blue Exclusion Assay
2.5. Flow Cytometry Assays
2.5.1. Cell Treatment
2.5.2. Apoptosis and Necrosis Assay
2.5.3. MitoSOX Red Assay
2.6. Statistical Analysis
3. Results
3.1. The Combination of tBHQ and MnBuOE Is More Toxic than Either Component Alone

3.2. Hydrogen Peroxide Is a Major Contributor to the Toxicity of the tBHQ–MnBuOE Treatment
3.3. The Combination of tBHQ and MnBuOE Causes Apoptotic Cell Death
3.4. Cell Death Is Related to the Catalyzed Oxidation of tBHQ into an Electrophilic Quinone
3.5. tBQ Alone Is Less Potent in Cancer Cells than the Combination of tBHQ and MnBuOE
3.6. The Selectivity of the Toxicity of the tBHQ–MnBuOE Treatment to Cancer Cell Lines



4. Discussion
4.1. tBQ as the Causative Agent of Oxidative Stress and Cytotoxicity
4.2. How Might tBQ Be Generating Hydrogen Peroxide Through Its Electrophilic Functionality?
4.3. Role of the Manganese Porphyrin in Toxicity of the Combination Treatment to Cancer Cells
4.4. Therapeutic Potential of a tBHQ-Manganese Porphyrin Combination
5. Conclusions
6. Patents
Supplementary Materials
Author Contributions
Funding
Institutional Review Board Statement
Informed Consent Statement
Data Availability Statement
Acknowledgments
Conflicts of Interest
Abbreviations
| tBHQ | tert-butylhydroquinone |
| tBQ | tert-butylquinone |
| dtBHQ | Di-tert-butylhydroquinone |
| dtBQ | Di-tert-butylquinone |
| MnBuOE | MnTnBuOE-2-PyP5+ |
| DMEM | Dulbecco’s Modified Eagle Medium |
| RPMI | Roswell Park Memorial Institute medium |
| PBS | Phosphate-buffered saline |
| MPF | Mouse prostate fibroblast |
References
- Chen, S.; Cao, Z.; Prettner, K.; Kuhn, M.; Yang, J.; Jiao, L.; Wang, Z.; Li, W.; Geldsetzer, P.; Bärnighausen, T.; et al. Estimates and Projections of the Global Economic Cost of 29 Cancers in 204 Countries and Territories From 2020 to 2050. JAMA Oncol. 2023, 9, 465–472. [Google Scholar] [CrossRef] [PubMed]
- Lowenthal, R.M.; Eaton, K. Toxicity of Chemotherapy. Hematol. Oncol. Clin. North Am. 1996, 10, 967–990. [Google Scholar] [CrossRef]
- Zahavi, D.; Weiner, L. Monoclonal Antibodies in Cancer Therapy. Antibodies 2020, 9, 34. [Google Scholar] [CrossRef]
- Zhao, L.; Cao, Y.J. Engineered T Cell Therapy for Cancer in the Clinic. Front. Immunol. 2019, 10, 2250. [Google Scholar] [CrossRef]
- Zugasti, I.; Espinosa-Aroca, L.; Fidyt, K.; Mulens-Arias, V.; Diaz-Beya, M.; Juan, M.; Urbano-Ispizua, Á.; Esteve, J.; Velasco-Hernandez, T.; Menéndez, P. CAR-T Cell Therapy for Cancer: Current Challenges and Future Directions. Signal Transduct. Target. Ther. 2025, 10, 210. [Google Scholar] [CrossRef]
- Hernandez, I.; Samuel, W.; Bott, B.S.; Anish, S.; Patel, B.S.; Collin, G.; Wolf, B.S.; Alexa, R.; Hospodar, B.S.; Shivani Sampathkumar, B.S.; et al. Pricing of Monoclonal Antibody Therapies: Higher If Used for Cancer? Am. J. Manag. Care 2018, 24, 109–112. [Google Scholar]
- Di, M.; Potnis, K.C.; Long, J.B.; Isufi, I.; Foss, F.; Seropian, S.; Gross, C.P.; Huntington, S.F. Costs of Care during Chimeric Antigen Receptor T-Cell Therapy in Relapsed or Refractory B-Cell Lymphomas. JNCI Cancer Spectr. 2024, 8, pkae059. [Google Scholar] [CrossRef]
- Du, J.; Cullen, J.J.; Buettner, G.R. Ascorbic Acid: Chemistry, Biology and the Treatment of Cancer. Biochim. Biophys. Acta BBA Rev. Cancer 2012, 1826, 443–457. [Google Scholar] [CrossRef]
- Khezerlou, A.; pouya Akhlaghi, A.; Alizadeh, A.M.; Dehghan, P.; Maleki, P. Alarming Impact of the Excessive Use of tert-Butylhydroquinone in Food Products: A Narrative Review. Toxicol. Rep. 2022, 9, 1066–1075. [Google Scholar] [CrossRef] [PubMed]
- 21 CFR 172.185—TBHQ. Available online: https://www.ecfr.gov/current/title-21/part-172/section-172.185 (accessed on 15 September 2025).
- 21 CFR 177.2420—Polyester Resins, Cross-Linked. Available online: https://www.ecfr.gov/current/title-21/part-177/section-177.2420 (accessed on 15 September 2025).
- tert-Butylhydroquinone. (TBHQ) (WHO Food Additives Series 42). Available online: https://inchem.org/documents/jecfa/jecmono/v042je26.htm (accessed on 22 November 2021).
- Okubo, T.; Yokoyama, Y.; Kano, K.; Kano, I. Cell Death Induced by the Phenolic Antioxidant tert-Butylhydroquinone and Its Metabolite tert-Butylquinone in Human Monocytic Leukemia U937 Cells. Food Chem. Toxicol. 2003, 41, 679–688. [Google Scholar] [CrossRef] [PubMed]
- Eskandani, M.; Hamishehkar, H.; Ezzati Nazhad Dolatabadi, J. Cytotoxicity and DNA Damage Properties of tert-Butylhydroquinone (TBHQ) Food Additive. Food Chem. 2014, 153, 315–320. [Google Scholar] [CrossRef]
- Huang, W.; Niu, H.; Gu, Y. Metabolic Kinetics of tert-Butylhydroquinone and Its Metabolites in Rat Serum after Oral Administration by LC/ITMS. Lipids 2008, 43, 757–763. [Google Scholar] [CrossRef]
- Peters, M.M.C.G.; Lau, S.S.; Dulik, D.; Murphy, D.; Van Ommen, B.; Van Bladeren, P.J.; Monks, T.J. Metabolism of tert-Butylhydroquinone to S-Substituted Conjugates in the Male Fischer 344 Rat. Chem. Res. Toxicol. 1996, 9, 133–139. [Google Scholar] [CrossRef] [PubMed]
- Batinic-Haberle, I.; Tovmasyan, A.; Spasojevic, I. Mn Porphyrin-Based Redox-Active Drugs: Differential Effects as Cancer Therapeutics and Protectors of Normal Tissue Against Oxidative Injury. Antioxid. Redox Signal. 2018, 29, 1691–1724. [Google Scholar] [CrossRef]
- Chatterjee, A.; Zhu, Y.; Tong, Q.; Kosmacek, E.A.; Lichter, E.Z.; Oberley-Deegan, R.E. The Addition of Manganese Porphyrins during Radiation Inhibits Prostate Cancer Growth and Simultaneously Protects Normal Prostate Tissue from Radiation Damage. Antioxidants 2018, 7, 21. [Google Scholar] [CrossRef] [PubMed]
- Batinic-Haberle, I.; Tovmasyan, A.; Huang, Z.; Duan, W.; Du, L.; Siamakpour-Reihani, S.; Cao, Z.; Sheng, H.; Spasojevic, I.; Alvarez Secord, A. H2O2-Driven Anticancer Activity of Mn Porphyrins and the Underlying Molecular Pathways. Oxid. Med. Cell. Longev. 2021, 2021, 6653790. [Google Scholar] [CrossRef] [PubMed]
- Peters, K.; Kirkpatrick, J.; Batinic-Haberle, I.; Affronti, M.; Woodring, S.; Iden, D.; Panta, S.; Lipp, E.; Healy, P.; Herndon, J.; et al. ACTR-28. Phase 1 Dose Escalation Trial of the Safety of Bmx-001 Concurrent with Radiation Therapy and Temozolomide in Newly Diagnosed Patients with High-Grade Gliomas. Neuro-Oncology 2018, 20, vi17. [Google Scholar] [CrossRef]
- Kosmacek, E.A.; Oberley-Deegan, R.E. Adipocytes Protect Fibroblasts from Radiation-Induced Damage by Adiponectin Secretion. Sci. Rep. 2020, 10, 12616. [Google Scholar] [CrossRef]
- Braeuning, A.; Vetter, S.; Orsetti, S.; Schwarz, M. Paradoxical Cytotoxicity of tert-Butylhydroquinone in Vitro: What Kills the Untreated Cells? Arch. Toxicol. 2012, 86, 1481–1487. [Google Scholar] [CrossRef]
- Bauman, B.M.; Jeong, C.; Savage, M.; Briker, A.L.; Janigian, N.G.; Nguyen, L.L.; Kemmerer, Z.A.; Eggler, A.L. Dr. Jekyll and Mr. Hyde: Oxidizable Phenol-Generated Reactive Oxygen Species Enhance Sulforaphane’s Antioxidant Response Element Activation, Even as They Suppress Nrf2 Protein Accumulation. Free Radic. Biol. Med. 2018, 124, 532–540. [Google Scholar] [CrossRef]
- Boss, M.K.; Dewhirst, M.W.; Sampaio, R.S.; Bennett, A.; Tovmasyan, A.; Berman, K.G.; Beaven, A.W.; Rizzieri, D.A.; Batinic-Haberle, I.; Hauck, M.L.; et al. Potential for a Novel Manganese Porphyrin Compound as Adjuvant Canine Lymphoma Therapy. Cancer Chemother. Pharmacol. 2017, 80, 421–431. [Google Scholar] [CrossRef]
- Halliwell, B.; Gutteridge, J.M.C. Free Radicals in Biology and Medicine, 5th ed.; Oxford University Press: Oxford, UK, 2015. [Google Scholar]
- Bienert, G.P.; Schjoerring, J.K.; Jahn, T.P. Membrane Transport of Hydrogen Peroxide. Biochim. Biophys. Acta BBA Biomembr. 2006, 1758, 994–1003. [Google Scholar] [CrossRef]
- Kannan, K.; Jain, S.K. Oxidative Stress and Apoptosis. Pathophysiology 2000, 7, 153–163. [Google Scholar] [CrossRef]
- Gant, T.W.; Rao, D.N.; Mason, R.P.; Cohen, G.M. Redox Cycling and Sulphydryl Arylation; Their Relative Importance in the Mechanism of Quinone Cytotoxicity to Isolated Hepatocytes. Chem. Biol. Interact. 1988, 65, 157–173. [Google Scholar] [CrossRef] [PubMed]
- Nakamura, Y.; Kumagai, T.; Yoshida, C.; Naito, Y.; Miyamoto, M.; Ohigashi, H.; Osawa, T.; Uchida, K. Pivotal Role of Electrophilicity in Glutathione S-Transferase Induction by tert-Butylhydroquinone. Biochemistry 2003, 42, 4300–4309. [Google Scholar] [CrossRef] [PubMed]
- Wang, X.; Thomas, B.; Sachdeva, R.; Arterburn, L.; Frye, L.; Hatcher, P.G.; Cornwell, D.G.; Ma, J. Mechanism of Arylating Quinone Toxicity Involving Michael Adduct Formation and Induction of Endoplasmic Reticulum Stress. Proc. Natl. Acad. Sci. USA 2006, 103, 3604–3609. [Google Scholar] [CrossRef] [PubMed]
- LoPachin, R.M.; Gavin, T. Reactions of Electrophiles with Nucleophilic Thiolate Sites: Relevance to Pathophysiological Mechanisms and Remediation. Free Radic. Res. 2016, 50, 195–205. [Google Scholar] [CrossRef]
- Endo, S.; Nishiyama, A.; Suyama, M.; Takemura, M.; Soda, M.; Chen, H.; Tajima, K.; El-Kabbani, O.; Bunai, Y.; Hara, A.; et al. Protective Roles of Aldo-Keto Reductase 1B10 and Autophagy Against Toxicity Induced by p-Quinone Metabolites of tert-Butylhydroquinone in Lung Cancer A549 Cells. Chem. Biol. Interact. 2015, 234, 282–289. [Google Scholar] [CrossRef]
- Tu, B.P.; Weissman, J.S. Oxidative Protein Folding in Eukaryotes: Mechanisms and Consequences. J. Cell Biol. 2004, 164, 341–346. [Google Scholar] [CrossRef]
- Ong, G.; Logue, S.E. Unfolding the Interactions between Endoplasmic Reticulum Stress and Oxidative Stress. Antioxidants 2023, 12, 981. [Google Scholar] [CrossRef]
- Ochoa, C.D.; Wu, R.F.; Terada, L.S. ROS Signaling and ER Stress in Cardiovascular Disease. Mol. Asp. Med. 2018, 63, 18–29. [Google Scholar] [CrossRef]
- Tao, X.; Zhang, Y.; Pang, J.; Liao, Z.; Chen, G.; Zhong, X.; Cao, X.; Lin, Y.; Guan, D.; Tian, Y.; et al. ER Stress Sensor PERK Drives Ferroptosis by Disrupting MAMs-Mediated Mitochondrial Homeostasis and Promoting mtROS Accumulation in Acute Myocardial Infarction. Pharmacol. Res. 2025, 222, 108029. [Google Scholar] [CrossRef]
- Xiao, D.; Powolny, A.A.; Antosiewicz, J.; Hahm, E.-R.; Bommareddy, A.; Zeng, Y.; Desai, D.; Amin, S.; Herman-Antosiewicz, A.; Singh, S.V. Cellular Responses to Dietary Cancer Chemopreventive Agent D,L-Sulforaphane in Human Prostate Cancer Cells Are Initiated by Mitochondrial Reactive Oxygen Species. Pharm. Res. 2009, 26, 1729–1738. [Google Scholar] [CrossRef]
- Choi, W.Y.; Choi, B.T.; Lee, W.H.; Choi, Y.H. Sulforaphane Generates Reactive Oxygen Species Leading to Mitochondrial Perturbation for Apoptosis in Human Leukemia U937 Cells. Biomed. Pharmacother. 2008, 62, 637–644. [Google Scholar] [CrossRef]
- Hochstein, P. Futile Redox Cycling: Implications for Oxygen Radical Toxicity. Fundam. Appl. Toxicol. 1983, 3, 215–217. [Google Scholar] [CrossRef]
- Bolton, J.L.; Dunlap, T.L. Formation and Biological Targets of Quinones: Cytotoxic versus Cytoprotective Effects. Chem. Res. Toxicol. 2016, 30, 13–37. [Google Scholar] [CrossRef] [PubMed]
- Dinkova-Kostova, A.T.; Talalay, P. NAD(P)H:Quinone Acceptor Oxidoreductase 1 (NQO1), a Multifunctional Antioxidant Enzyme and Exceptionally Versatile Cytoprotector. Arch. Biochem. Biophys. 2010, 501, 116–123. [Google Scholar] [CrossRef] [PubMed]
- Matsunaga, T.; Endo, S.; Takemura, M.; Soda, M.; Yamamura, K.; Tajima, K.; Miura, T.; Terada, T.; El-Kabbani, O.; Hara, A. Reduction of Cytotoxic p-Quinone Metabolites of tert-Butylhydroquinone by Human Aldo-Keto Reductase (AKR) 1B10. Drug Metab. Pharmacokinet. 2012, 27, 553–558. [Google Scholar] [CrossRef]
- Ross, D.; Siegel, D. Functions of NQO1 in Cellular Protection and CoQ10 Metabolism and Its Potential Role as a Redox Sensitive Molecular Switch. Front. Physiol. 2017, 8, 595. [Google Scholar] [CrossRef] [PubMed]
- Böttger, F.; Vallés-Martí, A.; Cahn, L.; Jimenez, C.R. High-Dose Intravenous Vitamin C, a Promising Multi-Targeting Agent in the Treatment of Cancer. J. Exp. Clin. Cancer Res. 2021, 40, 343. [Google Scholar] [CrossRef]
- Bodeker, K.L.; Smith, B.J.; Berg, D.J.; Chandrasekharan, C.; Sharif, S.; Fei, N.; Vollstedt, S.; Brown, H.; Chandler, M.; Lorack, A.; et al. A Randomized Trial of Pharmacological Ascorbate, Gemcitabine, and Nab-Paclitaxel for Metastatic Pancreatic Cancer. Redox Biol. 2024, 77, 103375. [Google Scholar] [CrossRef] [PubMed]
- Evans, M.K.; Tovmasyan, A.; Batinic-Haberle, I.; Devi, G.R. Mn Porphyrin in Combination with Ascorbate Acts as a Pro-Oxidant and Mediates Caspase-Independent Cancer Cell Death. Free Radic. Biol. Med. 2014, 68, 302–314. [Google Scholar] [CrossRef]
- Tovmasyan, A.; Sampaio, R.S.; Boss, M.-K.; Bueno-Janice, J.C.; Bader, B.H.; Thomas, M.; Reboucas, J.S.; Orr, M.; Chandler, J.D.; Go, Y.-M.; et al. Anticancer Therapeutic Potential of Mn Porphyrin/Ascorbate System. Free Radic. Biol. Med. 2015, 89, 1231–1247. [Google Scholar] [CrossRef] [PubMed]
- Eggler, A.L. Created in BioRender. 2026. Available online: https://BioRender.Com/dltxlpy (accessed on 18 January 2026).
- Pensabene, K.M.; LaMorte, J.; Allender, A.E.; Wehr, J.; Kaur, P.; Savage, M.; Eggler, A.L. Acute Oxidative Stress Can Paradoxically Suppress Human NRF2 Protein Synthesis by Inhibiting Global Protein Translation. Antioxidants 2023, 12, 1735. [Google Scholar] [CrossRef] [PubMed]



Disclaimer/Publisher’s Note: The statements, opinions and data contained in all publications are solely those of the individual author(s) and contributor(s) and not of MDPI and/or the editor(s). MDPI and/or the editor(s) disclaim responsibility for any injury to people or property resulting from any ideas, methods, instructions or products referred to in the content. |
© 2026 by the authors. Licensee MDPI, Basel, Switzerland. This article is an open access article distributed under the terms and conditions of the Creative Commons Attribution (CC BY) license.
Share and Cite
Tamarin, S.; Jung, H.; LaMorte, J.; Biesterveld, L.; Piñero, G.; Turchetta, G.; Myers, M.S.; Oberley-Deegan, R.; Eggler, A.L. An Antioxidant Cocktail of tert-Butylhydroquinone and a Manganese Porphyrin Induces Toxic Levels of Oxidative Stress in Cancer Cells. Antioxidants 2026, 15, 165. https://doi.org/10.3390/antiox15020165
Tamarin S, Jung H, LaMorte J, Biesterveld L, Piñero G, Turchetta G, Myers MS, Oberley-Deegan R, Eggler AL. An Antioxidant Cocktail of tert-Butylhydroquinone and a Manganese Porphyrin Induces Toxic Levels of Oxidative Stress in Cancer Cells. Antioxidants. 2026; 15(2):165. https://doi.org/10.3390/antiox15020165
Chicago/Turabian StyleTamarin, Sandra, Hannah Jung, Joseph LaMorte, Laura Biesterveld, Gabriel Piñero, Grace Turchetta, Molly S. Myers, Rebecca Oberley-Deegan, and Aimee L. Eggler. 2026. "An Antioxidant Cocktail of tert-Butylhydroquinone and a Manganese Porphyrin Induces Toxic Levels of Oxidative Stress in Cancer Cells" Antioxidants 15, no. 2: 165. https://doi.org/10.3390/antiox15020165
APA StyleTamarin, S., Jung, H., LaMorte, J., Biesterveld, L., Piñero, G., Turchetta, G., Myers, M. S., Oberley-Deegan, R., & Eggler, A. L. (2026). An Antioxidant Cocktail of tert-Butylhydroquinone and a Manganese Porphyrin Induces Toxic Levels of Oxidative Stress in Cancer Cells. Antioxidants, 15(2), 165. https://doi.org/10.3390/antiox15020165

