Oxidative Stress and PRKN-Mediated Senescence Link RhoA/ROCK Signaling to Epithelial Remodeling in Allergic Rhinitis
Abstract
1. Introduction
2. Materials and Methods
2.1. Human Study Subjects
2.2. Mice
2.3. Generation of the AR Murine Model
2.4. Hematoxylin and Eosin and Periodic Acid–Schiff Staining
2.5. Human Nasal Epithelial Cells Culture and Intervention
2.6. Mouse NEC Air–Liquid Interface Culture
2.7. Establishment of PRKN-Overexpressing HNEpCs
2.8. qRT-PCR
2.9. Western Blot Assay
2.10. ELISA
2.11. Immunohistochemistry and Immunofluorescence Staining
2.12. Bulk RNA-Seq Analysis
2.13. Transmission Electron Microscope Examination
2.14. JC-1 Staining
2.15. Statistical Analysis
3. Results
3.1. Epithelial Remodeling, Oxidative Stress, and Th2 Inflammation Are Prominent Features in AR Nasal Mucosa
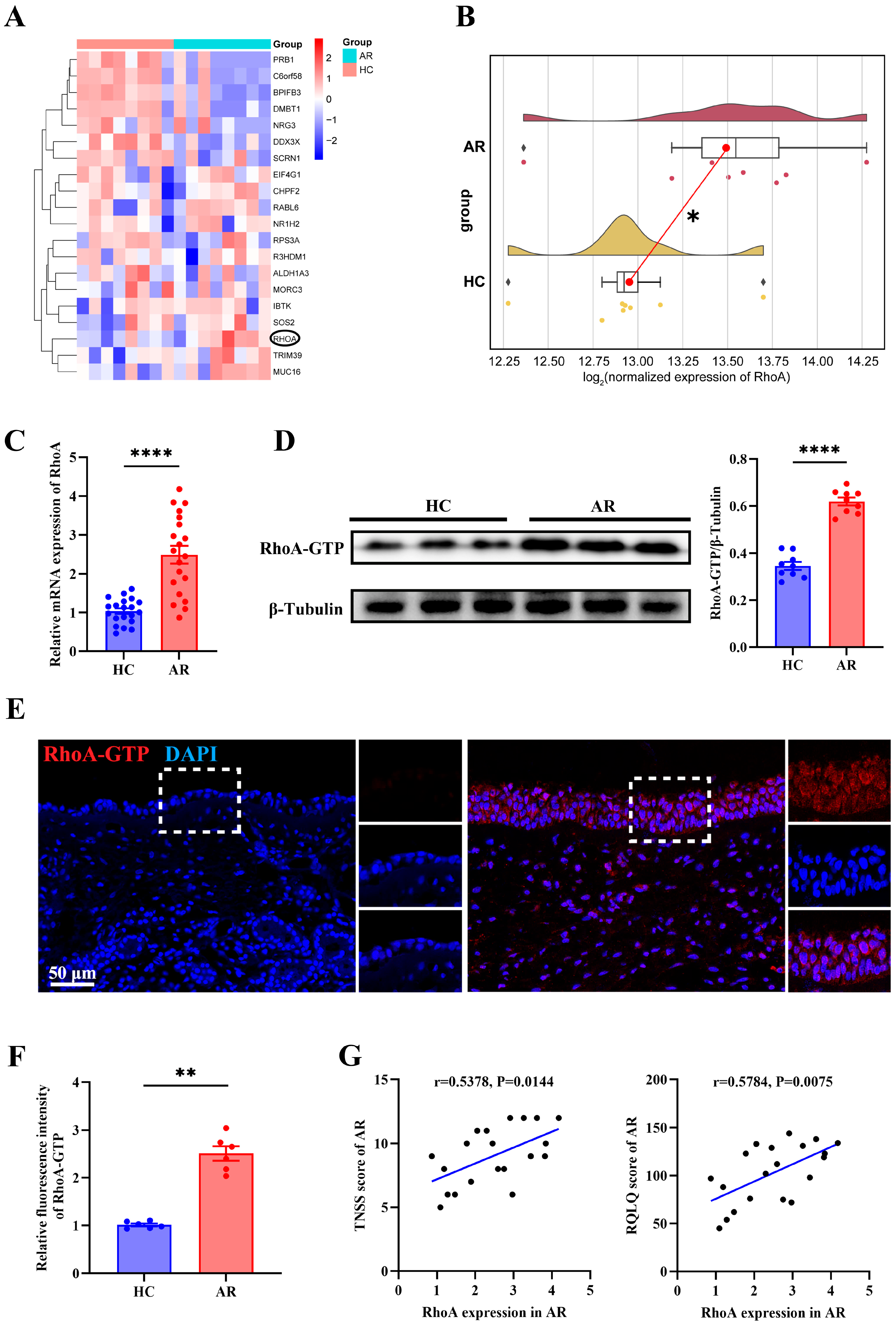
3.2. Up-Regulated RhoA in AR Nasal Mucosa and Correlates with Disease Severity
3.3. RhoA/ROCK Signaling Deficiency Attenuates Nasal Th2 Inflammation, Oxidative Stress, and Epithelial Remodeling in AR
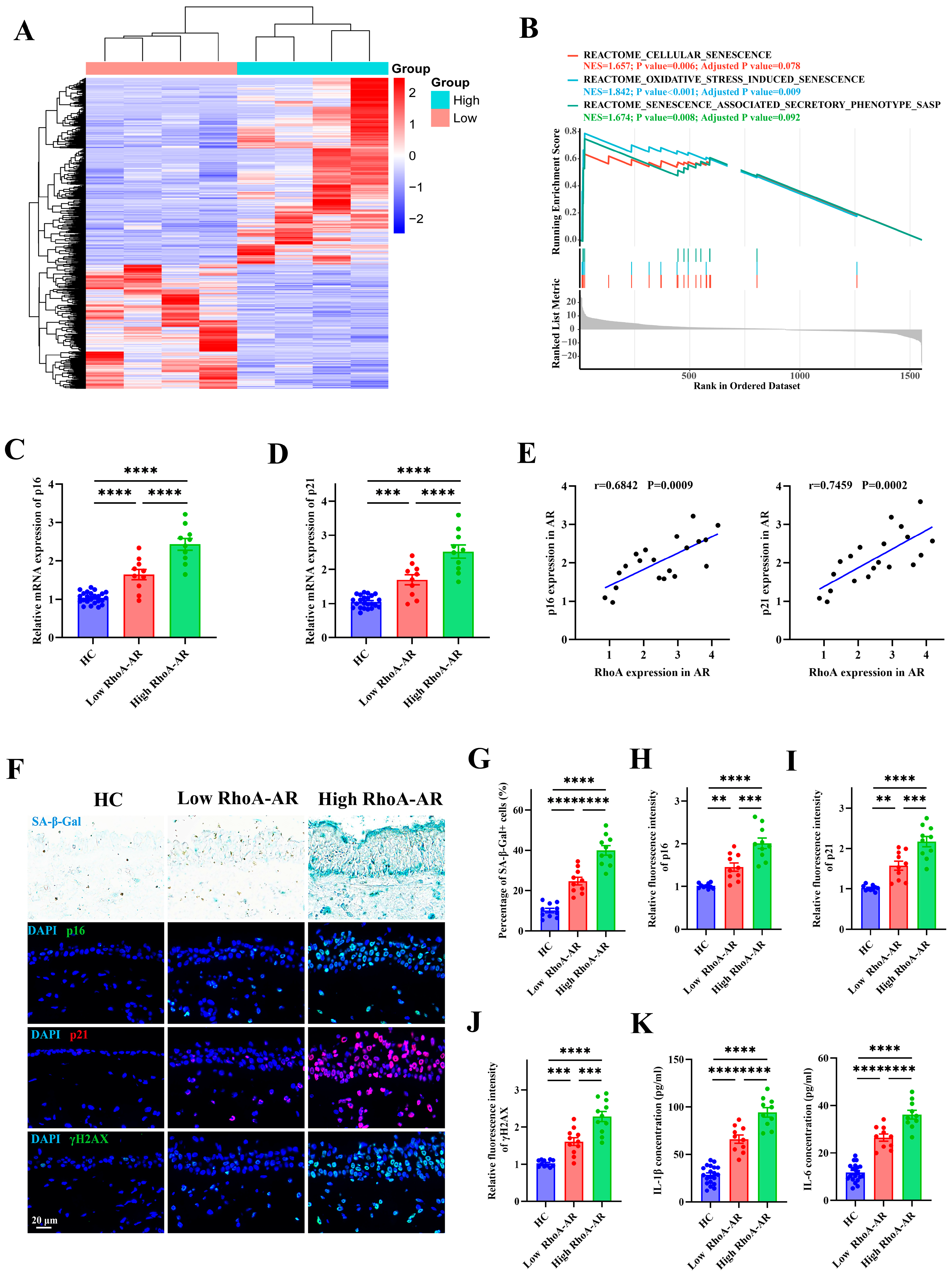
3.4. Elevated RhoA Activation Contributes to Epithelial Senescence in AR Patients
3.5. Epithelial RhoA Activation Regulates Allergen or Th2 Cytokine-Induced Cellular Senescence in Both In Vitro and In Vivo Analyses
3.6. Genetic Elimination of Senescent Cells Alleviates Allergic Inflammation, Oxidative Stress, and Epithelial Remodeling
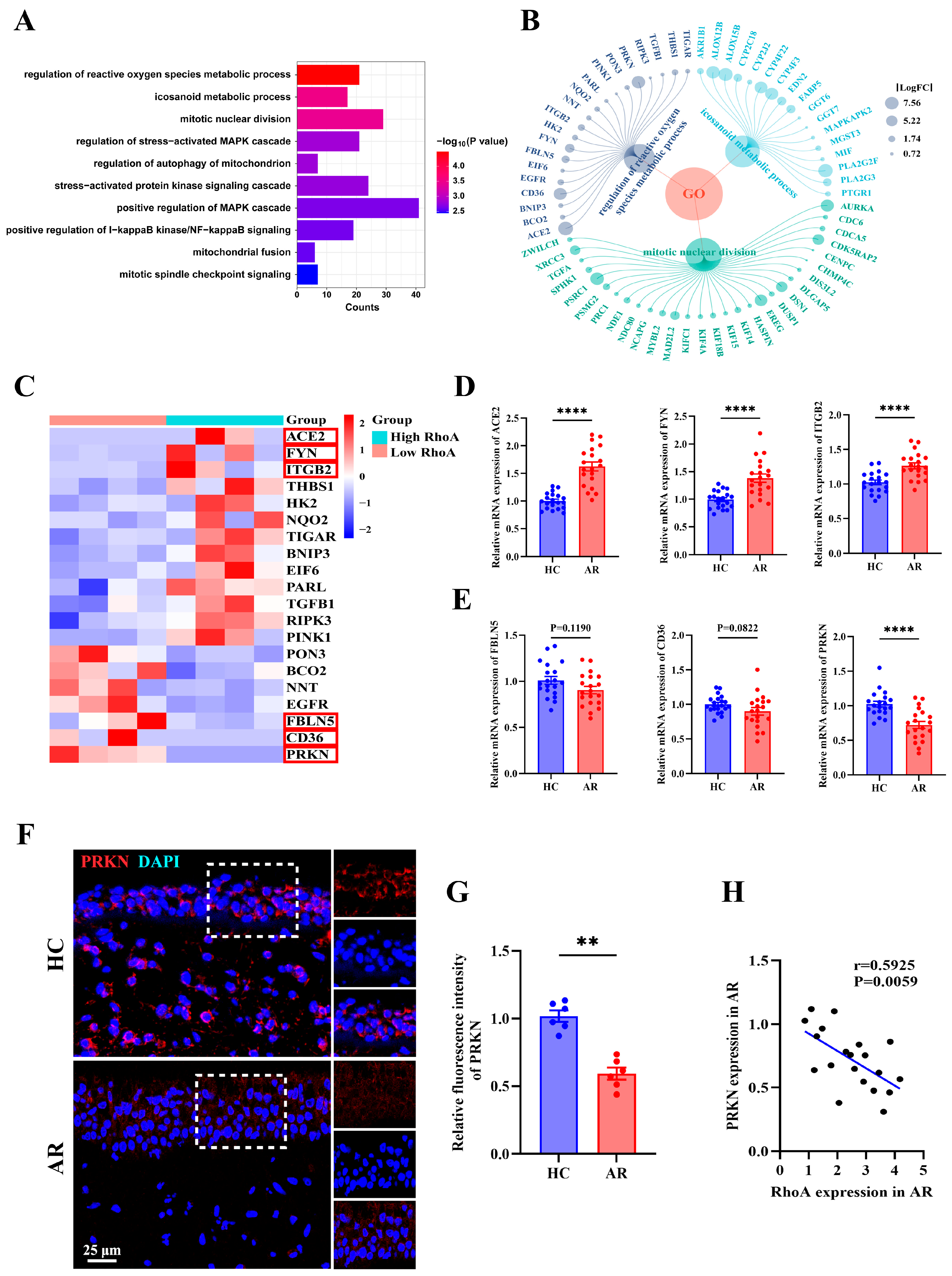
3.7. PRKN Emerges as a Key Node in RhoA-Regulated Senescence Pathways in AR
3.8. PRKN Overexpression Alleviates IL-13-Induced Mitochondrial Dysfunction, Oxidative Stress, and Epithelial Senescence in HNEpCs
4. Discussion
Supplementary Materials
Author Contributions
Funding
Institutional Review Board Statement
Informed Consent Statement
Data Availability Statement
Acknowledgments
Conflicts of Interest
Abbreviations
| AR | Allergic rhinitis |
| HC | Healthy control |
| ALI | Air–liquid interface |
| CC10 | Club cell secretory protein 10 |
| EMT | Epithelial–mesenchymal transition |
| GCV | Ganciclovir |
| H&E | Hematoxylin and eosin |
| HDM | House dust mite |
| HNEpCs | Human nasal epithelial cells |
| NALF | Nasal lavage fluid |
| NECs | Nasal epithelial cells |
| RhoA | Ras homolog family member A |
| ROCK | Rho-associated coiled-coil-containing protein kinase |
| ROS | Reactive oxygen species |
| RQLQ | Rhinoconjunctivitis quality of life questionnaire |
| SASP | Senescence-associated secretory phenotype |
| SEM | Standard error of the mean |
| TEER | Transepithelial electrical resistance |
| TEM | Transmission electron microscopy |
| TNSS | Total nasal symptom score |
| qRT-PCR | Quantitative reverse transcription PCR |
| COPD | Chronic obstructive pulmonary disease |
| WT | Wild-type |
| DEGs | Differentially expressed genes |
| GO | Gene Ontology |
References
- Zhang, Y.; Lan, F.; Zhang, L. Update on pathomechanisms and treatments in allergic rhinitis. Allergy 2022, 77, 3309–3319. [Google Scholar] [CrossRef]
- Savouré, M.; Bousquet, J.; Jaakkola, J.J.K.; Jaakkola, M.S.; Jacquemin, B.; Nadif, R. Worldwide prevalence of rhinitis in adults: A review of definitions and temporal evolution. Clin. Transl. Allergy 2022, 12, e12130. [Google Scholar] [CrossRef] [PubMed]
- Gao, Y.D.; Wang, Z.J.; Ogulur, I.; Li, S.J.; Yazici, D.; Li, X.H.; Pat, Y.; Zheng, Y.; Babayev, H.; Zeyneloglu, C.; et al. The Evolution, Immunopathogenesis and Biomarkers of Type 2 Inflammation in Common Allergic Disorders. Allergy 2025, 80, 1848–1877. [Google Scholar] [CrossRef] [PubMed]
- AlBloushi, S.; Al-Ahmad, M. Exploring the immunopathology of type 2 inflammatory airway diseases. Front. Immunol. 2024, 15, 1285598. [Google Scholar] [CrossRef]
- Zhang, S.; Wu, W.; Gu, M.; Zhao, Y.; Wang, L.; Liu, K.; Yu, Z. House dust mite induced mucosal barrier dysfunction and type 2 inflammatory responses via the MAPK/AP-1/IL-24 Signaling pathway in allergic rhinitis. Int. Immunopharmacol. 2025, 148, 113972. [Google Scholar] [CrossRef]
- Etienne-Manneville, S.; Hall, A. Rho GTPases in cell biology. Nature 2002, 420, 629–635. [Google Scholar] [CrossRef] [PubMed]
- Kume, H. RhoA/Rho-kinase as a therapeutic target in asthma. Curr. Med. Chem. 2008, 15, 2876–2885. [Google Scholar] [CrossRef]
- Zhang, Y.; Saradna, A.; Ratan, R.; Ke, X.; Tu, W.; Do, D.C.; Hu, C.; Gao, P. RhoA/Rho-kinases in asthma: From pathogenesis to therapeutic targets. Clin. Transl. Immunol. 2020, 9, e01134. [Google Scholar] [CrossRef]
- Ke, X.; Do, D.C.; Li, C.; Zhao, Y.; Kollarik, M.; Fu, Q.; Wan, M.; Gao, P. Ras homolog family member A/Rho-associated protein kinase 1 signaling modulates lineage commitment of mesenchymal stem cells in asthmatic patients through lymphoid enhancer-binding factor 1. J. Allergy Clin. Immunol. 2019, 143, 1560–1574.e1566. [Google Scholar] [CrossRef]
- Xu, C.; Wu, X.; Lu, M.; Tang, L.; Yao, H.; Wang, J.; Ji, X.; Hussain, M.; Wu, J.; Wu, X. Protein tyrosine phosphatase 11 acts through RhoA/ROCK to regulate eosinophil accumulation in the allergic airway. FASEB J. 2019, 33, 11706–11720, Correction in FASEB J. 2024, 38, e23614. [Google Scholar] [CrossRef]
- Yang, J.Q.; Kalim, K.W.; Li, Y.; Zhang, S.; Hinge, A.; Filippi, M.D.; Zheng, Y.; Guo, F. RhoA orchestrates glycolysis for TH2 cell differentiation and allergic airway inflammation. J. Allergy Clin. Immunol. 2016, 137, 231–245.e4. [Google Scholar] [CrossRef]
- Yang, J.Q.; Kalim, K.W.; Li, Y.; Zheng, Y.; Guo, F. Ablation of RhoA impairs Th17 cell differentiation and alleviates house dust mite-triggered allergic airway inflammation. J. Leukoc. Biol. 2019, 106, 1139–1151. [Google Scholar] [CrossRef] [PubMed]
- Tan, D.; Lu, M.; Cai, Y.; Qi, W.; Wu, F.; Bao, H.; Qv, M.; He, Q.; Xu, Y.; Wang, X.; et al. SUMOylation of Rho-associated protein kinase 2 induces goblet cell metaplasia in allergic airways. Nat. Commun. 2023, 14, 3887. [Google Scholar] [CrossRef]
- Mosaddeghzadeh, N.; Ahmadian, M.R. The RHO Family GTPases: Mechanisms of Regulation and Signaling. Cells 2021, 10, 1831. [Google Scholar] [CrossRef] [PubMed]
- Zhang, C.Y.; Zhong, W.J.; Liu, Y.B.; Duan, J.X.; Jiang, N.; Yang, H.H.; Ma, S.C.; Jin, L.; Hong, J.R.; Zhou, Y.; et al. EETs alleviate alveolar epithelial cell senescence by inhibiting endoplasmic reticulum stress through the Trim25/Keap1/Nrf2 axis. Redox Biol. 2023, 63, 102765. [Google Scholar] [CrossRef]
- Chin, C.; Ravichandran, R.; Sanborn, K.; Fleming, T.; Wheatcroft, S.B.; Kearney, M.T.; Tokman, S.; Walia, R.; Smith, M.A.; Flint, D.J.; et al. Loss of IGFBP2 mediates alveolar type 2 cell senescence and promotes lung fibrosis. Cell Rep. Med. 2023, 4, 100945. [Google Scholar] [CrossRef] [PubMed]
- Chu, L.; Zhuo, J.; Huang, H.; Chen, W.; Zhong, W.; Zhang, J.; Meng, X.; Zou, F.; Cai, S.; Zou, M.; et al. Tetrandrine alleviates pulmonary fibrosis by inhibiting alveolar epithelial cell senescence through PINK1/Parkin-mediated mitophagy. Eur. J. Pharmacol. 2024, 969, 176459. [Google Scholar] [CrossRef]
- Sui, J.; Boatz, J.C.; Shi, J.; Hu, Q.; Li, X.; Zhang, Y.; Königshoff, M.; Kliment, C.R. Loss of ANT1 Increases Fibrosis and Epithelial Cell Senescence in Idiopathic Pulmonary Fibrosis. Am. J. Respir. Cell Mol. Biol. 2023, 69, 556–569. [Google Scholar] [CrossRef]
- Zhang, Y.; Liu, J.; Zheng, R.; Hou, K.; Zhang, Y.; Jia, T.; Lu, X.; Samarawickrama, P.N.; Jia, S.; He, Y.; et al. Curcumin analogue EF24 prevents alveolar epithelial cell senescence to ameliorate idiopathic pulmonary fibrosis via activation of PTEN. Phytomedicine 2024, 133, 155882. [Google Scholar] [CrossRef] [PubMed]
- Qi, Z.; Yang, W.; Xue, B.; Chen, T.; Lu, X.; Zhang, R.; Li, Z.; Zhao, X.; Zhang, Y.; Han, F.; et al. ROS-mediated lysosomal membrane permeabilization and autophagy inhibition regulate bleomycin-induced cellular senescence. Autophagy 2024, 20, 2000–2016. [Google Scholar] [CrossRef]
- Chen, H.; Chen, H.; Liang, J.; Gu, X.; Zhou, J.; Xie, C.; Lv, X.; Wang, R.; Li, Q.; Mao, Z.; et al. TGF-β1/IL-11/MEK/ERK signaling mediates senescence-associated pulmonary fibrosis in a stress-induced premature senescence model of Bmi-1 deficiency. Exp. Mol. Med. 2020, 52, 130–151, Correction in Exp. Mol. Med. 2024, 56, 1475–1477. [Google Scholar] [CrossRef]
- Wan, R.; Srikaram, P.; Guntupalli, V.; Hu, C.; Chen, Q.; Gao, P. Cellular senescence in asthma: From pathogenesis to therapeutic challenges. EBioMedicine 2023, 94, 104717. [Google Scholar] [CrossRef]
- Wan, R.; Srikaram, P.; Xie, S.; Chen, Q.; Hu, C.; Wan, M.; Li, Y.; Gao, P. PPARγ attenuates cellular senescence of alveolar macrophages in asthma-COPD overlap. Respir. Res. 2024, 25, 174. [Google Scholar] [CrossRef] [PubMed]
- Han, R.; Liu, Y.; Li, S.; Li, X.J.; Yang, W. PINK1-PRKN mediated mitophagy: Differences between in vitro and in vivo models. Autophagy 2023, 19, 1396–1405. [Google Scholar] [CrossRef] [PubMed]
- Wise, S.K.; Damask, C.; Roland, L.T.; Ebert, C.; Levy, J.M.; Lin, S.; Luong, A.; Rodriguez, K.; Sedaghat, A.R.; Toskala, E.; et al. International consensus statement on allergy and rhinology: Allergic rhinitis—2023. Int. Forum Allergy Rhinol. 2023, 13, 293–859. [Google Scholar] [CrossRef] [PubMed]
- Soler, Z.M.; Schlosser, R.J.; Mulligan, J.K.; Smith, T.L.; Mace, J.C.; Ramakrishan, V.R.; Norris-Caneda, K.; Bethard, J.R.; Ball, L.E. Olfactory cleft mucus proteome in chronic rhinosinusitis: A case-control pilot study. Int. Forum Allergy Rhinol. 2021, 11, 1162–1176. [Google Scholar] [CrossRef]
- Soler, Z.M.; Yoo, F.; Schlosser, R.J.; Mulligan, J.; Ramakrishnan, V.R.; Beswick, D.M.; Alt, J.A.; Mattos, J.L.; Payne, S.C.; Storck, K.A.; et al. Correlation of mucus inflammatory proteins and olfaction in chronic rhinosinusitis. Int. Forum Allergy Rhinol. 2020, 10, 343–355. [Google Scholar] [CrossRef]
- Yuan, X.; Liu, L.; Zhang, B.; Xie, S.; Meng, L.; Zhong, W.; Jia, J.; Zhang, H.; Jiang, W.; Xie, Z. Unveiling the Impact of Smoking on Allergic Rhinitis: Disease Severity and Efficacy of Subcutaneous Immunotherapy. Otolaryngol. Head. Neck Surg. 2024, 171, 1887–1896. [Google Scholar] [CrossRef]
- Yuan, X.; Liu, L.; Zhang, B.; Xie, S.; Meng, L.; Zhong, W.; Jia, J.; Zhang, H.; Jiang, W.; Xie, Z. Real-World Impact of COVID-19 on Subcutaneous Immunotherapy Persistence and Efficacy in Allergic Rhinitis. Allergy 2025, 80, 1522–1525. [Google Scholar] [CrossRef]
- Yuan, X.; Xie, S.; Zhang, H.; Zhang, J.; Fan, R.; Jiang, W.; Xie, Z. Long-Term Efficacy and Safety of Subcutaneous Immunotherapy in Monosensitized and Polysensitized Children With Allergic Rhinitis. Otolaryngol. Head. Neck Surg. 2024, 170, 919–927. [Google Scholar] [CrossRef]
- Yuan, J.; Liao, Z.; Zhu, X.; Zhu, Y.; Wu, S.; Guo, L.; Fu, Y.; Liu, Y. PM(2.5) exacerbates nasal epithelial barrier dysfunction in allergic rhinitis by inducing NLRP3-mediated pyroptosis via the AhR/CYP1A1/ROS axis. J. Hazard. Mater. 2025, 492, 138145. [Google Scholar] [CrossRef]
- Zheng, Y.; Xie, Y.; Li, J.; Cao, Y.; Li, M.; Cao, Q.; Han, M.; Lou, H.; Shu, Y.; Xiao, H.; et al. CMPK2 promotes NLRP3 inflammasome activation via mtDNA-STING pathway in house dust mite-induced allergic rhinitis. Clin. Transl. Med. 2025, 15, e70180. [Google Scholar] [CrossRef]
- Kang, J.Y.; Choi, M.R.; Kim, Y.M. Nasal instillation of povidone-iodine ameliorates ongoing mucosal inflammation in a pre-sensitized murine model of Der p1-induced allergic rhinitis. Int. Forum Allergy Rhinol. 2024, 14, 1046–1057. [Google Scholar] [CrossRef]
- Xie, S.; Jiang, S.; Yuan, X.; Liu, L.; Wu, M.; Gu, W.; Zhang, H.; Xie, Z.; Jiang, W.; Gao, P. Small proline-rich protein 2A drives epithelial remodeling in eosinophilic chronic rhinosinusitis with nasal polyps via SAA2 upregulation. J. Allergy Clin. Immunol. 2025, 156, 1038–1052.e5. [Google Scholar] [CrossRef]
- Li, Y.; Chang, L.H.; Huang, W.Q.; Bao, H.W.; Li, X.; Chen, X.H.; Wu, H.T.; Yao, Z.Z.; Huang, Z.Z.; Weinberg, S.E.; et al. IL-17A mediates pyroptosis via the ERK pathway and contributes to steroid resistance in CRSwNP. J. Allergy Clin. Immunol. 2022, 150, 337–351. [Google Scholar] [CrossRef]
- Li, Y.; He, Y.; Zheng, Q.; Zhang, J.; Pan, X.; Zhang, X.; Yuan, H.; Wang, G.; Liu, X.; Zhou, X.; et al. Mitochondrial pyruvate carriers control airway basal progenitor cell function through glycolytic-epigenetic reprogramming. Cell Stem Cell 2025, 32, 105–120.e6. [Google Scholar] [CrossRef]
- Tu, W.; Xiao, X.; Lu, J.; Liu, X.; Wang, E.; Yuan, R.; Wan, R.; Shen, Y.; Xu, D.; Yang, P.; et al. Vanadium exposure exacerbates allergic airway inflammation and remodeling through triggering reactive oxidative stress. Front. Immunol. 2022, 13, 1099509. [Google Scholar] [CrossRef]
- Tu, W.; Hu, X.; Wan, R.; Xiao, X.; Shen, Y.; Srikaram, P.; Avvaru, S.N.; Yang, F.; Pi, F.; Zhou, Y.; et al. Effective delivery of miR-511-3p with mannose-decorated exosomes with RNA nanoparticles confers protection against asthma. J. Control Release 2024, 365, 602–616. [Google Scholar] [CrossRef]
- Huang, Z.Q.; Liu, J.; Ye, J.; Sun, L.Y.; Ong, H.H.; Peng, Y.; Lin, B.Q.; Tu, J.H.; Wang, K.S.; Xiong, Y.S.; et al. Club Cells in Nasal Epithelial Repair: Insights From an IL-13-Induced Inflammatory Model. Allergy 2025. early view. [Google Scholar] [CrossRef]
- Wang, H.; Liu, Y.; Liu, Z. Clara cell 10-kD protein in inflammatory upper airway diseases. Curr. Opin. Allergy Clin. Immunol. 2013, 13, 25–30. [Google Scholar] [CrossRef]
- Cui, Y.H.; Wang, Y.Y.; Liu, Z. Transdifferentiation of Clara cell 10-kDa protein secreting cells in experimental allergic rhinitis. Am. J. Rhinol. Allergy 2011, 25, 145–151. [Google Scholar] [CrossRef]
- van der Velden, J.L.; Wagner, D.E.; Lahue, K.G.; Abdalla, S.T.; Lam, Y.W.; Weiss, D.J.; Janssen-Heininger, Y.M.W. TGF-β1-induced deposition of provisional extracellular matrix by tracheal basal cells promotes epithelial-to-mesenchymal transition in a c-Jun NH(2)-terminal kinase-1-dependent manner. Am. J. Physiol. Lung Cell Mol. Physiol. 2018, 314, L984–L997. [Google Scholar] [CrossRef]
- Choi, K.; Lee, K.; Ryu, S.W.; Im, M.; Kook, K.H.; Choi, C. Pirfenidone inhibits transforming growth factor-β1-induced fibrogenesis by blocking nuclear translocation of Smads in human retinal pigment epithelial cell line ARPE-19. Mol. Vis. 2012, 18, 1010–1020. [Google Scholar]
- Demaria, M.; Ohtani, N.; Youssef, S.A.; Rodier, F.; Toussaint, W.; Mitchell, J.R.; Laberge, R.M.; Vijg, J.; Van Steeg, H.; Dolle, M.E.; et al. An essential role for senescent cells in optimal wound healing through secretion of PDGF-AA. Dev. Cell 2014, 31, 722–733. [Google Scholar] [CrossRef]
- Zhong, H.; Fan, X.L.; Yu, Q.N.; Qin, Z.L.; Chen, D.; Xu, R.; Chen, D.H.; Lin, Z.B.; Wen, W.; Fu, Q.L. Increased innate type 2 immune response in house dust mite-allergic patients with allergic rhinitis. Clin. Immunol. 2017, 183, 293–299. [Google Scholar] [CrossRef]
- Onodera, A.; Kokubo, K.; Okano, M.; Onoue, M.; Kiuchi, M.; Iwamura, C.; Iinuma, T.; Kimura, M.Y.; Ebihara, N.; Hanazawa, T.; et al. Pathogenic helper T cells as the novel therapeutic targets for immune-mediated intractable diseases. Pharmacol. Ther. 2023, 247, 108445. [Google Scholar] [CrossRef]
- Hellings, P.W.; Steelant, B. Epithelial barriers in allergy and asthma. J. Allergy Clin. Immunol. 2020, 145, 1499–1509. [Google Scholar] [CrossRef]
- Ogulur, I.; Mitamura, Y.; Yazici, D.; Pat, Y.; Ardicli, S.; Li, M.; D’Avino, P.; Beha, C.; Babayev, H.; Zhao, B.; et al. Type 2 immunity in allergic diseases. Cell Mol. Immunol. 2025, 22, 211–242. [Google Scholar] [CrossRef]
- Min, H.J.; Park, J.S.; Kim, K.S.; Park, S.Y.; Choi, H.; Seo, J.H.; Kang, M.; Yoon, J.H.; Kim, C.H.; Kim, S.; et al. Th2 cytokines-DUOX2-ROS-HMGB1 translocation axis is important in the pathogenesis of allergic rhinitis. Clin. Sci. 2021, 135, 483–494. [Google Scholar] [CrossRef]
- Mandanas, M.V.; Barrett, N.A. Epithelial sensing in allergic disease. Curr. Opin. Immunol. 2024, 91, 102490. [Google Scholar] [CrossRef]
- Steelant, B.; Seys, S.F.; Van Gerven, L.; Van Woensel, M.; Farré, R.; Wawrzyniak, P.; Kortekaas Krohn, I.; Bullens, D.M.; Talavera, K.; Raap, U.; et al. Histamine and T helper cytokine-driven epithelial barrier dysfunction in allergic rhinitis. J. Allergy Clin. Immunol. 2018, 141, 951–963.e8. [Google Scholar] [CrossRef]
- Ruysseveldt, E.; Steelant, B.; Wils, T.; Cremer, J.; Bullens, D.M.A.; Hellings, P.W.; Martens, K. The nasal basal cell population shifts toward a diseased phenotype with impaired barrier formation capacity in allergic rhinitis. J. Allergy Clin. Immunol. 2024, 154, 631–643. [Google Scholar] [CrossRef]
- Yu, H.W.; Wang, W.W.; Jing, Q.; Pan, Y.L. TSLP Induces Epithelial-Mesenchymal Transition in Nasal Epithelial Cells From Allergic Rhinitis Patients Through TGF-β1/Smad2/3 Signaling. Am. J. Rhinol. Allergy 2023, 37, 739–750. [Google Scholar] [CrossRef]
- Siddiqui, S.; Bachert, C.; Bjermer, L.; Buchheit, K.M.; Castro, M.; Qin, Y.; Rupani, H.; Sagara, H.; Howarth, P.; Taillé, C. Eosinophils and tissue remodeling: Relevance to airway disease. J. Allergy Clin. Immunol. 2023, 152, 841–857. [Google Scholar] [CrossRef]
- Lyu, X.; Liu, Y.; Li, H.; Wu, Z.; Sun, Y.; Jiang, X.; Wu, S.; Wu, S.; Tang, R.; Gao, Y.; et al. Metabolomic insights into variable antihistamine responses in allergic rhinitis: Unveiling biomarkers for precision treatment. Front. Immunol. 2025, 16, 1565972. [Google Scholar] [CrossRef]
- Tang, L.; Dai, F.; Liu, Y.; Yu, X.; Huang, C.; Wang, Y.; Yao, W. RhoA/ROCK signaling regulates smooth muscle phenotypic modulation and vascular remodeling via the JNK pathway and vimentin cytoskeleton. Pharmacol. Res. 2018, 133, 201–212. [Google Scholar] [CrossRef]
- Do, D.C.; Zhang, Y.; Tu, W.; Hu, X.; Xiao, X.; Chen, J.; Hao, H.; Liu, Z.; Li, J.; Huang, S.K.; et al. Type II alveolar epithelial cell-specific loss of RhoA exacerbates allergic airway inflammation through SLC26A4. JCI Insight 2021, 6, e148147. [Google Scholar] [CrossRef]
- Araya, J.; Tsubouchi, K.; Sato, N.; Ito, S.; Minagawa, S.; Hara, H.; Hosaka, Y.; Ichikawa, A.; Saito, N.; Kadota, T.; et al. PRKN-regulated mitophagy and cellular senescence during COPD pathogenesis. Autophagy 2019, 15, 510–526. [Google Scholar] [CrossRef]
- Zhang, Y.; Huang, W.; Zheng, Z.; Wang, W.; Yuan, Y.; Hong, Q.; Lin, J.; Li, X.; Meng, Y. Cigarette smoke-inactivated SIRT1 promotes autophagy-dependent senescence of alveolar epithelial type 2 cells to induce pulmonary fibrosis. Free Radic. Biol. Med. 2021, 166, 116–127. [Google Scholar] [CrossRef]
- Victorelli, S.; Lagnado, A.; Halim, J.; Moore, W.; Talbot, D.; Barrett, K.; Chapman, J.; Birch, J.; Ogrodnik, M.; Meves, A.; et al. Senescent human melanocytes drive skin ageing via paracrine telomere dysfunction. Embo J. 2019, 38, e101982. [Google Scholar] [CrossRef]
- Kitakaze, M.; Chijimatsu, R.; Vecchione, A.; Kitagawa, T.; Doki, Y.; Eguchi, H.; Ishii, H. Epithelial Cell Transformation and Senescence as Indicators of Genome Aging: Current Advances and Unanswered Questions. Int. J. Mol. Sci. 2021, 22, 7544. [Google Scholar] [CrossRef]
- Zhang, J.Q.; Li, Y.Y.; Zhang, X.Y.; Tian, Z.H.; Liu, C.; Wang, S.T.; Zhang, F.R. Cellular senescence of renal tubular epithelial cells in renal fibrosis. Front. Endocrinol. 2023, 14, 1085605. [Google Scholar] [CrossRef]
- Liu, X.; Gu, Y.; Kumar, S.; Amin, S.; Guo, Q.; Wang, J.; Fang, C.L.; Cao, X.; Wan, M. Oxylipin-PPARgamma-initiated adipocyte senescence propagates secondary senescence in the bone marrow. Cell Metab. 2023, 35, 667–684 e666. [Google Scholar] [CrossRef]
- Yang, T.; Wan, R.; Tu, W.; Avvaru, S.N.; Gao, P. Aryl hydrocarbon receptor: Linking environment to aging process in elderly patients with asthma. Chin. Med. J. 2024, 137, 382–393. [Google Scholar] [CrossRef]
- Yao, R.Q.; Ren, C.; Xia, Z.F.; Yao, Y.M. Organelle-specific autophagy in inflammatory diseases: A potential therapeutic target underlying the quality control of multiple organelles. Autophagy 2021, 17, 385–401. [Google Scholar] [CrossRef] [PubMed]
- Klemmensen, M.M.; Borrowman, S.H.; Pearce, C.; Pyles, B.; Chandra, B. Mitochondrial dysfunction in neurodegenerative disorders. Neurotherapeutics 2024, 21, e00292. [Google Scholar] [CrossRef]
- Kaarniranta, K.; Blasiak, J.; Liton, P.; Boulton, M.; Klionsky, D.J.; Sinha, D. Autophagy in age-related macular degeneration. Autophagy 2023, 19, 388–400. [Google Scholar] [CrossRef]
- Dewanjee, S.; Chakraborty, P.; Bhattacharya, H.; Chacko, L.; Singh, B.; Chaudhary, A.; Javvaji, K.; Pradhan, S.R.; Vallamkondu, J.; Dey, A.; et al. Altered glucose metabolism in Alzheimer’s disease: Role of mitochondrial dysfunction and oxidative stress. Free Radic. Biol. Med. 2022, 193, 134–157. [Google Scholar] [CrossRef]
- Guo, Y.; Guan, T.; Shafiq, K.; Yu, Q.; Jiao, X.; Na, D.; Li, M.; Zhang, G.; Kong, J. Mitochondrial dysfunction in aging. Ageing Res. Rev. 2023, 88, 101955. [Google Scholar] [CrossRef]
- Zhang, Z.; Zhang, X.; Bi, K.; He, Y.; Yan, W.; Yang, C.S.; Zhang, J. Potential protective mechanisms of green tea polyphenol EGCG against COVID-19. Trends Food Sci. Technol. 2021, 114, 11–24. [Google Scholar] [CrossRef]
- Veith, C.; Hristova, M.; Danyal, K.; Habibovic, A.; Dustin, C.M.; McDonough, J.E.; Vanaudenaerde, B.M.; Kreuter, M.; Schneider, M.A.; Kahn, N.; et al. Profibrotic epithelial TGF-β1 signaling involves NOX4-mitochondria cross talk and redox-mediated activation of the tyrosine kinase FYN. Am. J. Physiol. Lung Cell Mol. Physiol. 2021, 320, L356–L367. [Google Scholar] [CrossRef] [PubMed]
- Fettrelet, T.; Hosseini, A.; Wyss, J.; Boros-Majewska, J.; Stojkov, D.; Yousefi, S.; Simon, H.U. Evidence for a Role of the Long Non-Coding RNA ITGB2-AS1 in Eosinophil Differentiation and Functions. Cells 2024, 13, 1936. [Google Scholar] [CrossRef] [PubMed]
- Michaeloudes, C.; Abubakar-Waziri, H.; Lakhdar, R.; Raby, K.; Dixey, P.; Adcock, I.M.; Mumby, S.; Bhavsar, P.K.; Chung, K.F. Molecular mechanisms of oxidative stress in asthma. Mol. Asp. Med. 2022, 85, 101026. [Google Scholar] [CrossRef] [PubMed]








Disclaimer/Publisher’s Note: The statements, opinions and data contained in all publications are solely those of the individual author(s) and contributor(s) and not of MDPI and/or the editor(s). MDPI and/or the editor(s) disclaim responsibility for any injury to people or property resulting from any ideas, methods, instructions or products referred to in the content. |
© 2026 by the authors. Licensee MDPI, Basel, Switzerland. This article is an open access article distributed under the terms and conditions of the Creative Commons Attribution (CC BY) license.
Share and Cite
Yuan, X.; Zhong, W.; Xie, S.; Liu, L.; Gu, W.; Zeng, Y.; Zhang, H.; Jiang, W.; Xie, Z.; Gao, P. Oxidative Stress and PRKN-Mediated Senescence Link RhoA/ROCK Signaling to Epithelial Remodeling in Allergic Rhinitis. Antioxidants 2026, 15, 77. https://doi.org/10.3390/antiox15010077
Yuan X, Zhong W, Xie S, Liu L, Gu W, Zeng Y, Zhang H, Jiang W, Xie Z, Gao P. Oxidative Stress and PRKN-Mediated Senescence Link RhoA/ROCK Signaling to Epithelial Remodeling in Allergic Rhinitis. Antioxidants. 2026; 15(1):77. https://doi.org/10.3390/antiox15010077
Chicago/Turabian StyleYuan, Xuan, Wei Zhong, Shaobing Xie, Liyuan Liu, Wenjing Gu, Yixiang Zeng, Hua Zhang, Weihong Jiang, Zhihai Xie, and Peisong Gao. 2026. "Oxidative Stress and PRKN-Mediated Senescence Link RhoA/ROCK Signaling to Epithelial Remodeling in Allergic Rhinitis" Antioxidants 15, no. 1: 77. https://doi.org/10.3390/antiox15010077
APA StyleYuan, X., Zhong, W., Xie, S., Liu, L., Gu, W., Zeng, Y., Zhang, H., Jiang, W., Xie, Z., & Gao, P. (2026). Oxidative Stress and PRKN-Mediated Senescence Link RhoA/ROCK Signaling to Epithelial Remodeling in Allergic Rhinitis. Antioxidants, 15(1), 77. https://doi.org/10.3390/antiox15010077

