Alkyl N-Benzylthiocarbamates, the First Copper(II) Ion-Chelating Tyrosinase Inhibitors with a Thiocarbamate Group and ROS-Scavenging Activity, Exhibit Different Inhibitory Activities Depending on the Origin of Tyrosinase
Abstract
1. Introduction
2. Materials and Methods
2.1. General Chemical Methods
2.2. Preparation of NBTC Analogs 1–10
2.2.1. General Protocol for the Preparation of Alkyl Benzylcarbamothioates 1–4 and 10 [35,36]
O-Methyl Benzylcarbamothioate (1) [35]
O-Ethyl Benzylcarbamothioate (2) [35]
O-Propyl Benzylcarbamothioate (3) [35]
O-Butyl Benzylcarbamothioate (4)
O-Isopropyl Benzylcarbamothioate (10) [37]
2.2.2. General Protocol for the Preparation of Alkyl Benzylcarbamothioates 5–9 [36]
O-Pentyl Benzylcarbamothioate (5)
O-Isopentyl Benzylcarbamothioate (6)
O-(4-Phenylbutyl) Benzylcarbamothioate (7)
O-Cyclopentyl Benzylcarbamothioate (8)
O-Cyclohexyl Benzylcarbamothioate (9)
2.3. Assay for Cu2+ Ion Chelation [38]
2.4. Assay for mTYR Activity [39]
2.5. Cell Culture
2.6. Assay for Cell Viability [40]
2.7. Assay for Melanin Contents in B16F10 Cells [40]
2.8. Assay for B16F10 Cellular TYR Activity [41]
2.9. Assay for In Situ Cellular TYR Activity in B16F10 Cells [42]
2.10. Assay for Browning of Potato Juice [43,44]
2.11. Assay for Depigmentation of Zebrafish Larvae [45,46]
2.12. Kinetic Studies [47,48]
2.13. In Silico Docking Simulation with mTYR [49,50]
2.14. In Vitro ROS Scavenging Assay [51,52]
2.15. Melanin Formation and Cellular TYR Activity Assay with or Without Cu2+ Ions
2.16. Statistical Analysis
3. Results and Discussion
3.1. Synthesis
3.2. Pyrocatechol Violet (PCV) Reagent-Based Cu2+ Chelation Activity
3.3. mTYR Activity Inhibition
3.4. Cytotoxicity of NBTC Analogs in B16F10 Cells
3.5. Effect of NBTC Analogs on Melanin Content Level in B16F10 Cells
3.6. Assessment of the Impact of NBTC Analogs on TYR Inhibitory Activity in B16F10 Cells
3.7. Impact of NBTC Analogs on the In Situ Cellular TYR Activity in B16F10 Cells
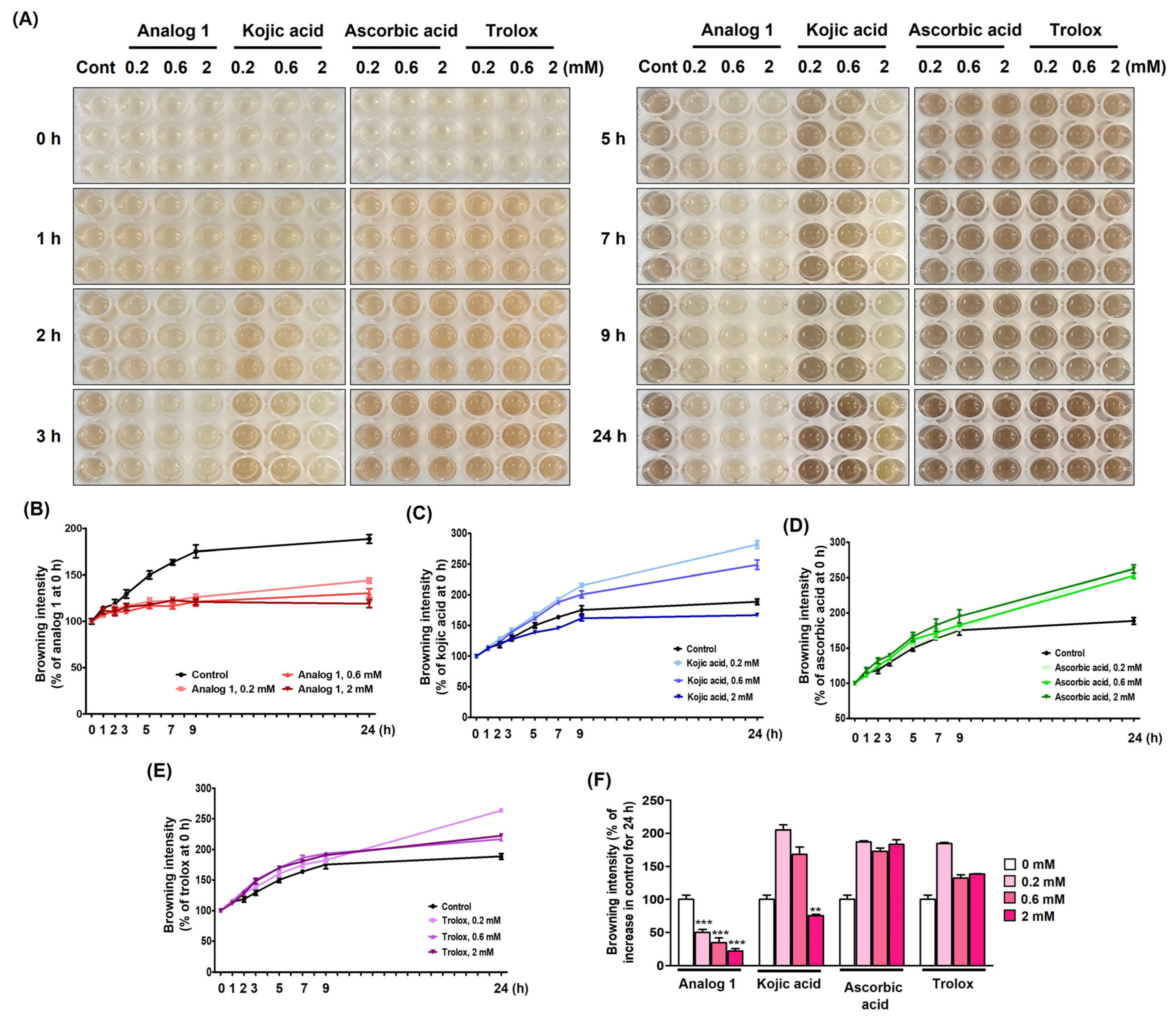
3.8. Impact of NBTC Analogs on Potato Juice Browning
3.9. Depigmentation on Zebrafish Larvae
3.10. Inhibitory Mechanism of NBTC Analogs 1, 5, 7, and 9 Against mTYR
3.11. mTYR-Based In Silico Docking Simulation of NBTC Analogs
3.12. ROS Scavenging Activity
3.13. Cytotoxicity in Hs27 and HaCaT Cells
3.14. Effect of Cu2+ Ions on the Ability of Analog 9 to Inhibit Cellular TYR Activity and Melanin Production in B16F10 Cells
3.15. Study Limitations
4. Conclusions
Supplementary Materials
Author Contributions
Funding
Institutional Review Board Statement
Informed Consent Statement
Data Availability Statement
Acknowledgments
Conflicts of Interest
Abbreviations
| α-MSH | α-Melanocyte-stimulating hormone |
| DPBS | Dulbecco’s phosphate-buffered saline |
| Hpf | Hour post-fertilization |
| IBMX | 3-Isobutyl-1-methylxanthine |
| L–B | Lineweaver–Burk |
| mTYR | Mushroom tyrosinase |
| NBTC | N-Benzylthiocarbamate |
| NMR | Nuclear magnetic resonance |
| OD | Optical density |
| PTU | N-Phenylthiourea |
| PCV | Pyrocatechol violet |
| ROS | Reactive oxygen species |
| TRP | TYR-related protein |
| TYR | Tyrosinase |
| VM | VersaMax® microplate |
References
- Pretzler, M.; Rompel, A. Tyrosinases: A family of copper-containing metalloenzymes. ChemTexts 2024, 10, 12. [Google Scholar] [CrossRef] [PubMed]
- Wakamatsu, K.; Ito, S. Recent advances in characterization of melanin pigments in biological samples. Int. J. Mol. Sci. 2023, 24, 8305. [Google Scholar] [CrossRef] [PubMed]
- Hill, H.Z. The function of melanin or six blind people examine an elephant. Bioessays 1992, 14, 49–56. [Google Scholar] [CrossRef] [PubMed]
- Wakamatsu, K.; Ito, S. Advanced chemical methods in melanin determination. Pigment. Cell Res. 2002, 15, 174–183. [Google Scholar] [CrossRef]
- Gómez, B.L.; Nosanchuk, J.D. Melanin and fungi. Curr. Opin. Infect. Dis. 2003, 16, 91–96. [Google Scholar] [CrossRef]
- Hussen, N.H.A.; Abdulla, S.K.; Ali, N.M.; Ahmed, V.A.; Hasan, A.H.; Qadir, E.E. Role of antioxidants in skin aging and the molecular mechanism of ROS: A comprehensive review. Asp. Mol. Med. 2025, 5, 100063. [Google Scholar] [CrossRef]
- Thawabteh, A.M.; Jibreen, A.; Karaman, D.; Thawabteh, A.; Karaman, R. Skin Pigmentation Types, Causes and Treatment—A Review. Molecules 2023, 28, 4839. [Google Scholar] [CrossRef]
- Li, B.; Mei, H.; Zhou, Z.; Yang, J.; Zhang, Y.; Qi, F. The main causes and corresponding solutions of skin pigmentation in the body. J. Dermatol. Sci. Cosmet. Technol. 2024, 1, 100020. [Google Scholar] [CrossRef]
- Westerhof, W.; Kooyers, T.J. Hydroquinone and its analogues in dermatology–a potential health risk. J. Cosmet. Dermatol. 2005, 4, 55–59. [Google Scholar] [CrossRef]
- Gaskell, M.; McLuckie, K.I.; Farmer, P.B. Genotoxicity of the benzene metabolites para-benzoquinone and hydroquinone. Chem. Biol. Interact. 2005, 153–154, 267–270. [Google Scholar] [CrossRef]
- Chang, T.-S. Natural Melanogenesis Inhibitors Acting Through the Down-Regulation of Tyrosinase Activity. Materials 2012, 5, 1661–1685. [Google Scholar] [CrossRef]
- Mendes, E.; Perry, M.d.J.; Francisco, A.P. Design and discovery of mushroom tyrosinase inhibitors and their therapeutic applications. Expert. Opin. Drug Discov. 2014, 9, 533–554. [Google Scholar] [CrossRef] [PubMed]
- Olivares, C.; García-Borrón, J.C.; Solano, F. Identification of active site residues involved in metal cofactor binding and stereospecific substrate recognition in mammalian tyrosinase. Implications to the catalytic cycle. Biochemistry 2002, 41, 679–686. [Google Scholar] [CrossRef] [PubMed]
- Ismaya, W.T.; Rozeboom, H.J.; Weijn, A.; Mes, J.J.; Fusetti, F.; Wichers, H.J.; Dijkstra, B.W. Crystal Structure of Agaricus bisporus Mushroom Tyrosinase: Identity of the Tetramer Subunits and Interaction with Tropolone. Biochemistry 2011, 50, 5477–5486. [Google Scholar] [CrossRef]
- Setaluri, V. Sorting and targeting of melanosomal membrane proteins: Signals, pathways, and mechanisms. Pigment. Cell Res. 2000, 13, 128–134. [Google Scholar] [CrossRef]
- Jeon, S.-H.; Kim, K.-H.; Koh, J.-U.; Kong, K.-H. Inhibitory effects on L-dopa oxidation of tyrosinase by skin-whitening agents. Bull. Korean Chem. Soc. 2005, 26, 1135–1137. [Google Scholar][Green Version]
- Yoshimori, A.; Oyama, T.; Takahashi, S.; Abe, H.; Kamiya, T.; Abe, T.; Tanuma, S.-I. Structure–activity relationships of the thujaplicins for inhibition of human tyrosinase. Bioorg. Med. Chem. 2014, 22, 6193–6200. [Google Scholar] [CrossRef]
- Liebel, F.; Kaur, S.; Ruvolo, E.; Kollias, N.; Southall, M.D. Irradiation of skin with visible light induces reactive oxygen species and matrix-degrading enzymes. J. Investig. Dermatol. 2012, 132, 1901–1907. [Google Scholar] [CrossRef]
- Roy, A.; Sahu, R.K.; Matlam, M.; Deshmukh, V.K.; Dwivedi, J.; Jha, A.K. In vitro techniques to assess the proficiency of skin care cosmetic formulations. Pharmacogn. Rev. 2013, 7, 97. [Google Scholar] [CrossRef]
- Fernández-García, E. Skin protection against UV light by dietary antioxidants. Food Funct. 2014, 5, 1994–2003. [Google Scholar] [CrossRef]
- Rho, S.; Chung, H.S.; Kang, M.; Lee, E.; Cho, C.; Kim, H.; Park, S.; Kim, H.Y.; Hong, M.; Shin, M.; et al. Inhibition of production of reactive oxygen species and gene expression profile by treatment of ethanol extract of Moutan Cortex Radicis in oxidative stressed PC12 cells. Biol. Pharm. Bull. 2005, 28, 661–666. [Google Scholar] [CrossRef] [PubMed]
- Choi, M.H.; Jo, H.G.; Yang, J.H.; Ki, S.H.; Shin, H.J. Antioxidative and Anti-Melanogenic Activities of Bamboo Stems (Phyllostachys nigra variety henosis) via PKA/CREB-Mediated MITF Downregulation in B16F10 Melanoma Cells. Int. J. Mol. Sci. 2018, 19, 409. [Google Scholar] [CrossRef] [PubMed]
- Lu, Y.; Tonissen, K.F.; Di Trapani, G. Modulating skin colour: Role of the thioredoxin and glutathione systems in regulating melanogenesis. Biosci. Rep. 2021, 41, BSR20210427. [Google Scholar] [CrossRef] [PubMed]
- Farzaliyev, V.; Ertürk, A.; Abbasova, M.; Nabiyev, O.; Demir, Y.; Kızıltaş, H.; Sujayev, A.; Gülçin, İ. Synthesis and Inhibitor Effect Novel Alkoxymethyl Derivatives of Dihetero Cycloalkanes on Carbonic Anhydrase and Acetylcholinesterase. Chem. Biodivers. 2024, 21, e202400296. [Google Scholar] [CrossRef]
- Jakubkiene, V.; Labalaukyte, I.; Schweipert, M.; Zubriene, A.; Meyer-Almes, F.-J.; Matulis, D.; Tumkevicius, S. Synthesis and histone deacetylases inhibitory activity of pyrimidine-based 1,3,4-oxadiazoles. J. Heterocycl. Chem. 2024, 61, 1426–1438. [Google Scholar] [CrossRef]
- Rivara, M.; Nicolini, G.; Malacrida, A.; Re, F.; Incerti, M.; Russo, G.; Zuliani, V. New ALKBH2 and ALKBH5 inhibitors for treating glioblastoma. Results Chem. 2024, 9, 101645. [Google Scholar] [CrossRef]
- Patil, S.; Gavandi, T.; Karuppayil, S.M.; Jadhav, A. Glucosinolate derivatives as antifungals: A review. Phytother. Res. 2024, 38, 5052–5066. [Google Scholar] [CrossRef]
- Okabe, S.; Takahashi, K.; Hashimoto, M.; Ohta, T. Nociceptive TRP channels function as molecular target for several antifungal drugs. Fundam. Clin. Pharmacol. 2024, 38, 1178–1189. [Google Scholar] [CrossRef]
- Mishra, A.C.; Upadhyay, J.; Dixit, P.P.; Baheti, K.; Thore, S.N. Synthesis, antimicrobial evaluation, and molecular docking studies of Mannich base analogs derived from 2,3-dihydro-1,3,4-oxadiazole-2(3H)-thione scaffold. Chem. Pap. 2024, 78, 6627–6647. [Google Scholar] [CrossRef]
- Klabunde, T.; Eicken, C.; Sacchettini, J.C.; Krebs, B. Crystal structure of a plant catechol oxidase containing a dicopper center. Nat. Struct. Biol. 1998, 5, 1084–1090. [Google Scholar] [CrossRef]
- Matoba, Y.; Kumagai, T.; Yamamoto, A.; Yoshitsu, H.; Sugiyama, M. Crystallographic evidence that the dinuclear copper center of tyrosinase is flexible during catalysis. J. Biol. Chem. 2006, 281, 8981–8990. [Google Scholar] [CrossRef] [PubMed]
- Jergil, B.; Lindbladh, C.; Rorsman, H.; Rosengren, E. Inactivation of human tyrosinase by cysteine. Protection by dopa and tyrosine. Acta Derm.-Venereol. 1984, 64, 155–157. [Google Scholar] [CrossRef] [PubMed]
- Park, Y.J.; Jung, H.J.; Kang, M.K.; Lee, J.; Yoon, D.; Park, H.S.; Jin Kim, H.; Kim, G.Y.; Kang, D.; Park, Y.; et al. Design, synthesis, and anti-melanogenic efficacy of 2-mercaptobenzoxazoles with nanomolar tyrosinase activity inhibition. Bioorg. Med. Chem. 2024, 110, 117832. [Google Scholar] [CrossRef] [PubMed]
- Zhang, J.; Peng, Z.; Wang, G. Inhibition of enzymatic browning in fresh-cut potatoes by 1,3,4-oxadiazole-2-thiol analogs and elucidation of their tyrosinase inhibition mechanism. Food Chem. 2025, 492, 145632. [Google Scholar] [CrossRef]
- Breme, K.; Fernandez, X.; Meierhenrich, U.J.; Brevard, H.; Joulain, D. Identification of New, Odor-Active Thiocarbamates in Cress Extracts and Structure−Activity Studies on Synthesized Homologues. J. Agric. Food Chem. 2007, 55, 1932–1938. [Google Scholar] [CrossRef]
- Perveen, S.; Arfa, Y.; Khan, K.M. Effect of successive increase in alcohol chains on reaction with isocyanates and isothiocyanates. Nat. Prod. Res. 2010, 24, 18–23. [Google Scholar] [CrossRef]
- Ranjbar-Karimi, R.; Asadi, M.; Talebizadeh, A.; Saeednia, S.; Sayedbagheri, S.M. Synthesis of some thionocarbamates from O-isopropyl xanthate and amines using Pd/Ti-HMS-10 as catalyst in water. J. Iran. Chem. Soc. 2016, 13, 1867–1874. [Google Scholar] [CrossRef]
- Kubglomsong, S.; Theerakulkait, C.; Reed, R.L.; Yang, L.; Maier, C.S.; Stevens, J.F. Isolation and Identification of Tyrosinase-Inhibitory and Copper-Chelating Peptides from Hydrolyzed Rice-Bran-Derived Albumin. J. Agric. Food Chem. 2018, 66, 8346–8354. [Google Scholar] [CrossRef]
- Moon, K.M.; Yang, J.H.; Lee, M.K.; Kwon, E.B.; Baek, J.; Hwang, T.; Kim, J.I.; Lee, B. Maclurin Exhibits Antioxidant and Anti-Tyrosinase Activities, Suppressing Melanogenesis. Antioxidants 2022, 11, 1164. [Google Scholar] [CrossRef]
- Kim, D.Y.; Won, K.J.; Kim, Y.Y.; Yoo, D.Y.; Lee, H.M. Potential Wound Healing and Anti-Melanogenic Activities in Skin Cells of Aralia elata (Miq.) Seem. Flower Essential Oil and Its Chemical Composition. Pharmaceutics 2024, 16, 1008. [Google Scholar] [CrossRef]
- Han, H.; Hyun, C.-G. Syringetin promotes melanogenesis in B16F10 cells. Int. J. Mol. Sci. 2023, 24, 9960. [Google Scholar] [CrossRef]
- Lee, J.M.; Lee, J.O.; Kim, Y.; Jang, Y.N.; Yeon Park, A.; Kim, S.-Y.; Han, H.S.; Kim, B.J.; Yoo, K.H. Anti-melanogenic effect of exosomes derived from human dermal fibroblasts (BJ-5ta-Ex) in C57BL/6 mice and B16F10 melanoma cells. Pigment. Cell Melanoma Res. 2024, 37, 232–246. [Google Scholar] [CrossRef] [PubMed]
- Xu, H.; Li, X.; Mo, L.; Zou, Y.; Zhao, G. Tyrosinase inhibitory mechanism and the anti-browning properties of piceid and its ester. Food Chem. 2022, 390, 133207. [Google Scholar] [CrossRef] [PubMed]
- Huang, J.; Li, M.; Han, C.; Zhang, Z.; Liu, X.; Ying, Z.; Yin, P.; Yang, L. Structural and mechanistic insights into the anti-tyrosinase, anti-melanogenesis, and anti-browning effect of proanthocyanidins from seed coats of Acer truncatum Bunge. Int. J. Biol. Macromol. 2025, 284, 138246. [Google Scholar] [CrossRef] [PubMed]
- Jeon, H.-J.; Kim, K.; Kim, Y.-D.; Lee, S.-E. Antimelanogenic activities of piperlongumine derived from Piper longum on murine B16F10 melanoma cells in vitro and zebrafish embryos in vivo: Its molecular mode of depigmenting action. Appl. Biol. Chem. 2019, 62, 61. [Google Scholar] [CrossRef]
- Yoon, D.; Jung, H.J.; Lee, J.; Kim, H.J.; Park, H.S.; Park, Y.J.; Kang, M.K.; Kim, G.Y.; Kang, D.; Park, Y.; et al. In vitro and in vivo anti-pigmentation effects of 2-mercaptobenzimidazoles as nanomolar tyrosinase inhibitors on mammalian cells and zebrafish embryos: Preparation of pigment-free zebrafish embryos. Eur. J. Med. Chem. 2024, 266, 116136. [Google Scholar] [CrossRef]
- Ashraf, Z.; Rafiq, M.; Seo, S.-Y.; Kwon, K.S.; Babar, M.M.; Zaidi, N.-U.-S.S. Kinetic and in silico studies of novel hydroxy-based thymol analogues as inhibitors of mushroom tyrosinase. Eur. J. Med. Chem. 2015, 98, 203–211. [Google Scholar] [CrossRef]
- Al-Rooqi, M.M.; Sadiq, A.; Obaid, R.J.; Ashraf, Z.; Nazir, Y.; Jassas, R.S.; Naeem, N.; Alsharif, M.A.; Shah, S.W.A.; Moussa, Z.; et al. Evaluation of 2,3-Dihydro-1,5-benzothiazepine Derivatives as Potential Tyrosinase Inhibitors: In Vitro and In Silico Studies. ACS Omega 2023, 8, 17195–17208. [Google Scholar] [CrossRef]
- Zhao, Y.; Zhang, T.; Ning, Y.; Wang, D.; Li, F.; Fan, Y.; Yao, J.; Ren, G.; Zhang, B. Identification and molecular mechanism of novel tyrosinase inhibitory peptides from the hydrolysate of ‘Fengdan’ peony (Paeonia ostii) seed meal proteins: Peptidomics and in silico analysis. LWT 2023, 180, 114695. [Google Scholar] [CrossRef]
- Jung, H.J.; Kim, H.J.; Park, H.S.; Park, H.S.; Ko, J.; Yoon, D.; Park, Y.; Chun, P.; Chung, H.Y.; Moon, H.R. Design, Synthesis, and Antioxidant and Anti-Tyrosinase Activities of (Z)-5-Benzylidene-2-(naphthalen-1-ylamino)thiazol-4(5H)-one Analogs: In Vitro and In Vivo Insights. Molecules 2025, 30, 289. [Google Scholar] [CrossRef]
- Roesslein, M.; Hirsch, C.; Kaiser, J.P.; Krug, H.F.; Wick, P. Comparability of in vitro tests for bioactive nanoparticles: A common assay to detect reactive oxygen species as an example. Int. J. Mol. Sci. 2013, 14, 24320–24337. [Google Scholar] [CrossRef] [PubMed]
- de Haan, L.R.; Reiniers, M.J.; Reeskamp, L.F.; Belkouz, A.; Ao, L.; Cheng, S.; Ding, B.; van Golen, R.F.; Heger, M. Experimental Conditions That Influence the Utility of 2′7′-Dichlorodihydrofluorescein Diacetate (DCFH(2)-DA) as a Fluorogenic Biosensor for Mitochondrial Redox Status. Antioxidants 2022, 11, 1424. [Google Scholar] [CrossRef] [PubMed]
- Campos, C.; Guzmán, R.; López-Fernández, E.; Casado, Á. Evaluation of the copper (II) reduction assay using bathocuproinedisulfonic acid disodium salt for the total antioxidant capacity assessment: The CUPRAC–BCS assay. Anal. Biochem. 2009, 392, 37–44. [Google Scholar] [CrossRef] [PubMed]
- Rubio, C.P.; Tvarijonaviciute, A.; Martinez-Subiela, S.; Hernández-Ruiz, J.; Cerón, J.J. Validation of an automated assay for the measurement of cupric reducing antioxidant capacity in serum of dogs. BMC Vet. Res. 2016, 12, 137. [Google Scholar] [CrossRef]
- Kocak, A.; Yilmaz, H.; Faiz, O.; Andac, O. Experimental and theoretical studies on Cu (II) complex of N, N′-disalicylidene-2, 3-diaminopyridine ligand reveal indirect evidence for DNA intercalation. Polyhedron 2016, 104, 106–115. [Google Scholar] [CrossRef]
- Buitrago, E.; Vuillamy, A.; Boumendjel, A.; Yi, W.; Gellon, G.; Hardré, R.; Philouze, C.; Serratrice, G.; Jamet, H.; Réglier, M.; et al. Exploring the Interaction of N/S Compounds with a Dicopper Center: Tyrosinase Inhibition and Model Studies. Inorg. Chem. 2014, 53, 12848–12858. [Google Scholar] [CrossRef]
- Santos, J.S.; Alvarenga Brizola, V.R.; Granato, D. High-throughput assay comparison and standardization for metal chelating capacity screening: A proposal and application. Food Chem. 2017, 214, 515–522. [Google Scholar] [CrossRef]
- Jung, H.J.; Park, H.S.; Kim, H.J.; Park, H.S.; Park, Y.; Chun, P.; Chung, H.Y.; Moon, H.R. Design, Synthesis, and Anti-Melanogenic Activity of 2-Mercaptomethylbenzo[d]imidazole Derivatives Serving as Tyrosinase Inhibitors: An In Silico, In Vitro, and In Vivo Exploration. Antioxidants 2024, 13, 1248. [Google Scholar] [CrossRef]
- Okajima, S.; Hamamoto, A.; Asano, M.; Isogawa, K.; Ito, H.; Kato, S.; Hirata, Y.; Furuta, K.; Takemori, H. Azepine derivative T4FAT, a new copper chelator, inhibits tyrosinase. Biochem. Biophys. Res. Commun. 2019, 509, 209–215. [Google Scholar] [CrossRef]
- Hearing, V.J.; Jiménez, M. Mammalian tyrosinase—The critical regulatory control point in melanocyte pigmentation. Int. J. Biochem. 1987, 19, 1141–1147. [Google Scholar] [CrossRef]
- Wang, N.; Hebert, D.N. Tyrosinase maturation through the mammalian secretory pathway: Bringing color to life. Pigment. Cell Res. 2006, 19, 3–18. [Google Scholar] [CrossRef]
- Roulier, B.; Pérès, B.; Haudecoeur, R. Advances in the Design of Genuine Human Tyrosinase Inhibitors for Targeting Melanogenesis and Related Pigmentations. J. Med. Chem. 2020, 63, 13428–13443. [Google Scholar] [CrossRef]
- Fogal, S.; Carotti, M.; Giaretta, L.; Lanciai, F.; Nogara, L.; Bubacco, L.; Bergantino, E. Human tyrosinase produced in insect cells: A landmark for the screening of new drugs addressing its activity. Mol. Biotechnol. 2015, 57, 45–57. [Google Scholar] [CrossRef]
- Masuri, S.; Era, B.; Pintus, F.; Floris, S.; Meloni, F.; Pettinau, F.; Podda, E.; Cabiddu, M.G.; Fais, A.; Pivetta, T. Design, Synthesis, Structural Insights, Tyrosinase Inhibition, and Sun Protection Factor of New Thiosemicarbazone Derivatives. Molecules 2024, 29, 5629. [Google Scholar] [CrossRef] [PubMed]
- Jiang, S.; Penner, M.H. The Effect of p-Coumaric Acid on Browning Inhibition in Potato Polyphenol Oxidase-Catalyzed Reaction Mixtures. Foods 2022, 11, 577. [Google Scholar] [CrossRef] [PubMed]
- Lajis, A.F.B. A Zebrafish Embryo as an Animal Model for the Treatment of Hyperpigmentation in Cosmetic Dermatology Medicine. Medicina 2018, 54, 35. [Google Scholar] [CrossRef] [PubMed]
- Hu, J.; Chen, B.; Qu, S.; Liu, S.; Yang, X.; Qiao, K.; Su, Y.; Liu, Z.; Chen, X.; Liu, Z.; et al. Anti-Melanogenic Effects of Takifugu flavidus Muscle Hydrolysate in B16F10 Melanoma Cells and Zebrafish. Mar. Drugs 2024, 22, 206. [Google Scholar] [CrossRef]
- Song, Y.; Li, J.; Tian, H.; Xiang, H.; Chen, S.; Li, L.; Hu, X. Copper chelating peptides derived from tilapia (Oreochromis niloticus) skin as tyrosinase inhibitor: Biological evaluation, in silico investigation and in vivo effects. Food Res. Int. 2023, 163, 112307. [Google Scholar] [CrossRef]
- Yang, H.L.; Lin, C.P.; Vudhya Gowrisankar, Y.; Huang, P.J.; Chang, W.L.; Shrestha, S.; Hseu, Y.C. The anti-melanogenic effects of ellagic acid through induction of autophagy in melanocytes and suppression of UVA-activated α-MSH pathways via Nrf2 activation in keratinocytes. Biochem. Pharmacol. 2021, 185, 114454. [Google Scholar] [CrossRef]
- Jin Jung, H.; Jin Kim, H.; Soo Park, H.; Young Kim, G.; Jung Park, Y.; Lee, J.; Kyung Kang, M.; Yoon, D.; Kang, D.; Park, Y.; et al. Highly potent anti-melanogenic effect of 2-thiobenzothiazole derivatives through nanomolar tyrosinase activity inhibition. Bioorganic Chem. 2024, 150, 107586. [Google Scholar] [CrossRef]
- Sari, S.; Barut, B.; Özel, A.; Şöhretoğlu, D. Tyrosinase inhibitory effects of Vinca major and its secondary metabolites: Enzyme kinetics and in silico inhibition model of the metabolites validated by pharmacophore modelling. Bioorganic Chem. 2019, 92, 103259. [Google Scholar] [CrossRef]
- Xiong, S.-L.; Lim, G.T.; Yin, S.-J.; Lee, J.; Si, Y.-X.; Yang, J.-M.; Park, Y.-D.; Qian, G.-Y. The inhibitory effect of pyrogallol on tyrosinase activity and structure: Integration study of inhibition kinetics with molecular dynamics simulation. Int. J. Biol. Macromol. 2019, 121, 463–471. [Google Scholar] [CrossRef]
- Li, F.; Lin, H.; Qin, X.; Gao, J.; Chen, Z.; Cao, W.; Zheng, H.; Xie, S. In Silico Identification and Molecular Mechanism of Novel Tyrosinase Inhibitory Peptides Derived from Nacre of Pinctada martensii. Mar. Drugs 2024, 22, 359. [Google Scholar] [CrossRef]
- Liu, G.S.; Peshavariya, H.; Higuchi, M.; Brewer, A.C.; Chang, C.W.; Chan, E.C.; Dusting, G.J. Microphthalmia-associated transcription factor modulates expression of NADPH oxidase type 4: A negative regulator of melanogenesis. Free Radic. Biol. Med. 2012, 52, 1835–1843. [Google Scholar] [CrossRef]
- Hu, S.; Huang, J.; Pei, S.; Ouyang, Y.; Ding, Y.; Jiang, L.; Lu, J.; Kang, L.; Huang, L.; Xiang, H.; et al. Ganoderma lucidum polysaccharide inhibits UVB-induced melanogenesis by antagonizing cAMP/PKA and ROS/MAPK signaling pathways. J. Cell Physiol. 2019, 234, 7330–7340. [Google Scholar] [CrossRef]

















![]() | |||
|---|---|---|---|
| Analog | R | % Inhibition | |
| l-Tyrosine | l-DOPA | ||
| 1 | Methyl | 26 ± 1 *** | 66.7 ± 0.6 *** (65 ± 2 ***) |
| 2 | Ethyl | 19 ± 3 *** | 35 ± 3 *** |
| 3 | Propyl | 24.1 ± 0.8 *** | 22 ± 2 *** |
| 4 | Butyl | 10.7 ± 0.9 *** | 30 ± 1 *** |
| 5 | Pentyl | 20.8 ± 0.2 *** | 63 ± 2 *** (78 ± 3 ***) |
| 6 | Isopentyl | 9.8 ± 0.8 *** | 31.4 ± 0.8 *** |
| 7 | 4-Phenylbutyl | 29 ± 3 *** | 68 ± 4 *** (70 ± 5 ***) |
| 8 | Cyclopentyl | 9 ± 3 *** | 32 ± 3 *** |
| 9 | Cyclohexyl | 15 ± 3 *** | 60 ± 2 *** (80 ± 2 ***) |
| 10 | Isopropyl | 1.7 ± 0.4 *** | 18.0 ± 0.8 *** |
| Kojic acid | 92.4 ± 0.1 (22.1 ± 0.6) | 84.5 ± 0.7 a (20.3 ± 0.2) | |
Disclaimer/Publisher’s Note: The statements, opinions and data contained in all publications are solely those of the individual author(s) and contributor(s) and not of MDPI and/or the editor(s). MDPI and/or the editor(s) disclaim responsibility for any injury to people or property resulting from any ideas, methods, instructions or products referred to in the content. |
© 2025 by the authors. Licensee MDPI, Basel, Switzerland. This article is an open access article distributed under the terms and conditions of the Creative Commons Attribution (CC BY) license.
Share and Cite
Jung, H.J.; Park, H.S.; Jeong, Y.; Kim, G.Y.; Lee, H.; Park, H.S.; Kim, H.J.; Ju, H.; Kang, H.; Park, Y.; et al. Alkyl N-Benzylthiocarbamates, the First Copper(II) Ion-Chelating Tyrosinase Inhibitors with a Thiocarbamate Group and ROS-Scavenging Activity, Exhibit Different Inhibitory Activities Depending on the Origin of Tyrosinase. Antioxidants 2026, 15, 39. https://doi.org/10.3390/antiox15010039
Jung HJ, Park HS, Jeong Y, Kim GY, Lee H, Park HS, Kim HJ, Ju H, Kang H, Park Y, et al. Alkyl N-Benzylthiocarbamates, the First Copper(II) Ion-Chelating Tyrosinase Inhibitors with a Thiocarbamate Group and ROS-Scavenging Activity, Exhibit Different Inhibitory Activities Depending on the Origin of Tyrosinase. Antioxidants. 2026; 15(1):39. https://doi.org/10.3390/antiox15010039
Chicago/Turabian StyleJung, Hee Jin, Hyeon Seo Park, Yeonsoo Jeong, Ga Young Kim, Hyunju Lee, Hye Soo Park, Hye Jin Kim, Hyunhee Ju, Hyejin Kang, Yujin Park, and et al. 2026. "Alkyl N-Benzylthiocarbamates, the First Copper(II) Ion-Chelating Tyrosinase Inhibitors with a Thiocarbamate Group and ROS-Scavenging Activity, Exhibit Different Inhibitory Activities Depending on the Origin of Tyrosinase" Antioxidants 15, no. 1: 39. https://doi.org/10.3390/antiox15010039
APA StyleJung, H. J., Park, H. S., Jeong, Y., Kim, G. Y., Lee, H., Park, H. S., Kim, H. J., Ju, H., Kang, H., Park, Y., Chung, H. Y., & Moon, H. R. (2026). Alkyl N-Benzylthiocarbamates, the First Copper(II) Ion-Chelating Tyrosinase Inhibitors with a Thiocarbamate Group and ROS-Scavenging Activity, Exhibit Different Inhibitory Activities Depending on the Origin of Tyrosinase. Antioxidants, 15(1), 39. https://doi.org/10.3390/antiox15010039


