Ferulic Acid Promotes Hematopoietic Stem Cell Maintenance in Homeostasis and Injury Through Diminishing Ferroptosis Susceptibility
Abstract
1. Introduction
2. Materials and Methods
2.1. Animals
2.2. Irradiation
2.3. Pharmacological Treatment
2.4. Hematological Parameter Test
2.5. HSC Culture
2.6. Flow Cytometry
2.6.1. Cell Preparation and Sorting
2.6.2. Cytoplasmic Protein Detection
2.6.3. Nuclear Protein Detection
2.7. Transplantation Assay
2.8. Colony Assay
2.9. RNA-Sequencing (RNA-Seq)
2.10. Ferroptosis Assays
2.11. Ferroptosis Susceptibility Assay
2.12. LIP Measurement
2.13. Immunofluorescence
2.14. Hematoxylin and Eosin Staining
2.15. Statistical Analysis
3. Results
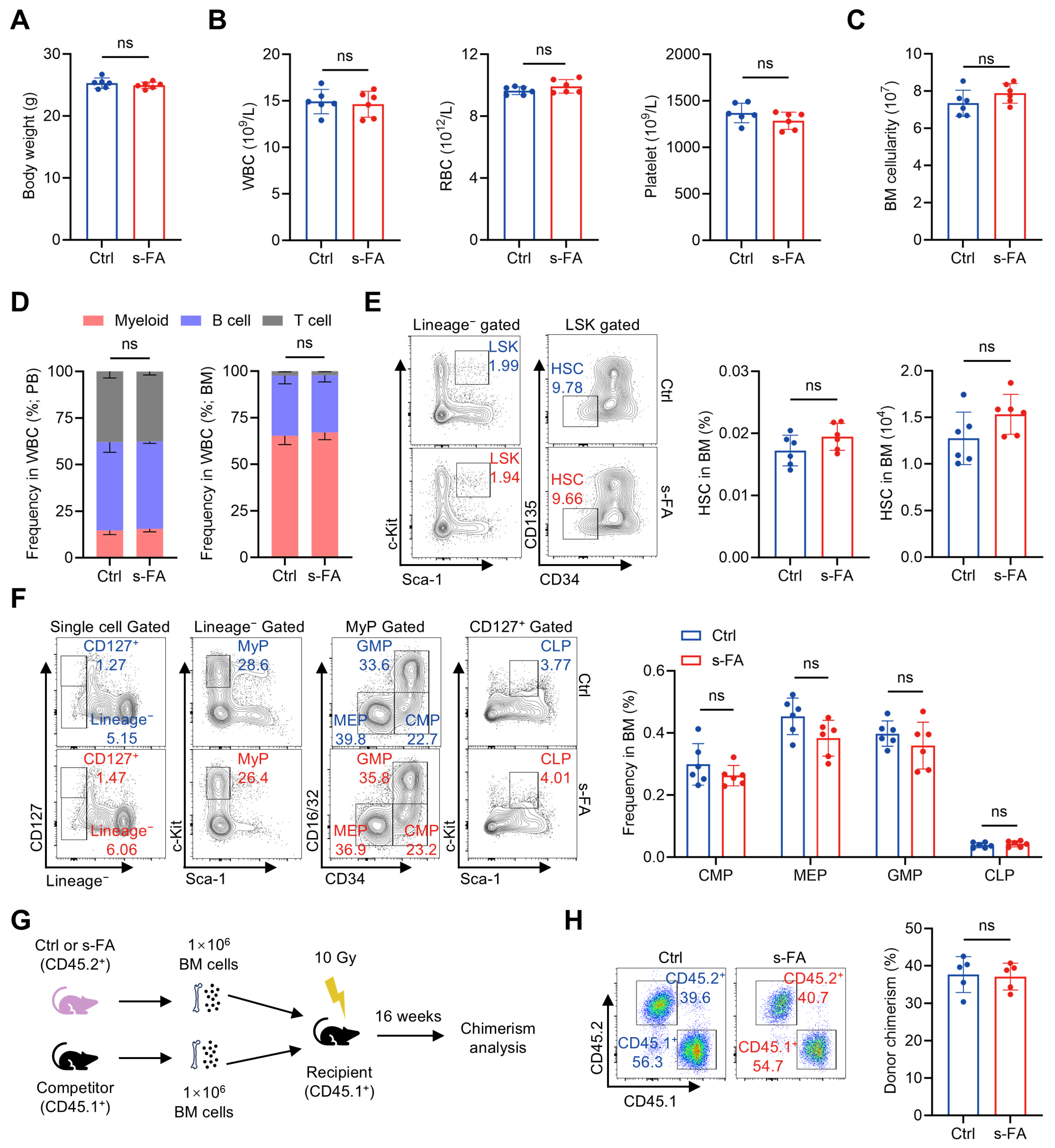
3.1. Short-Term FA Supplementation Has No Impact on Homeostatic Hematopoiesis
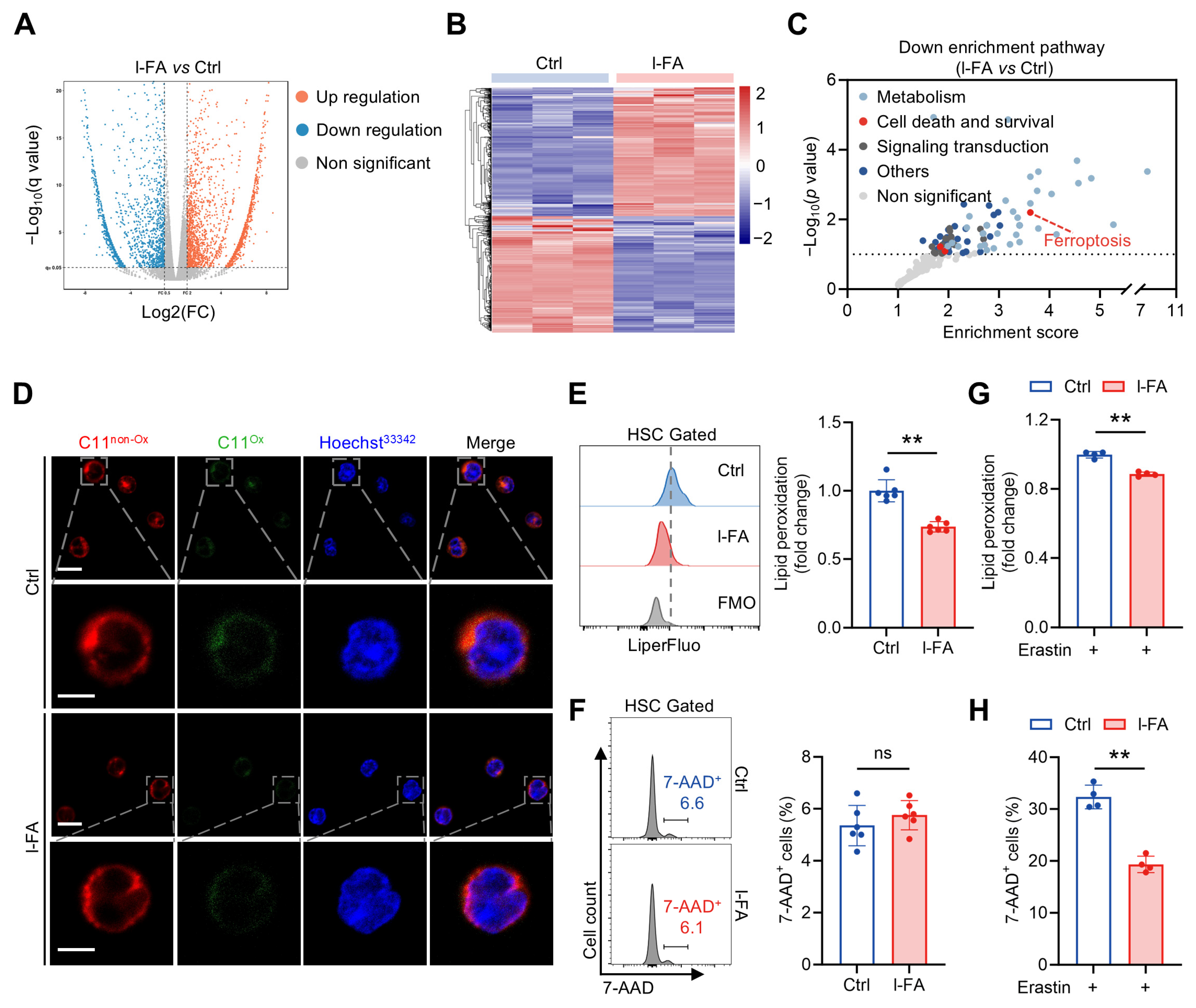
3.2. Long-Term FA Supplementation Distinctly Promotes HSC Maintenance
3.3. FA Directly Promotes HSC Maintenance Ex Vivo
3.4. FA Diminishes Ferroptosis Susceptibility of HSCs
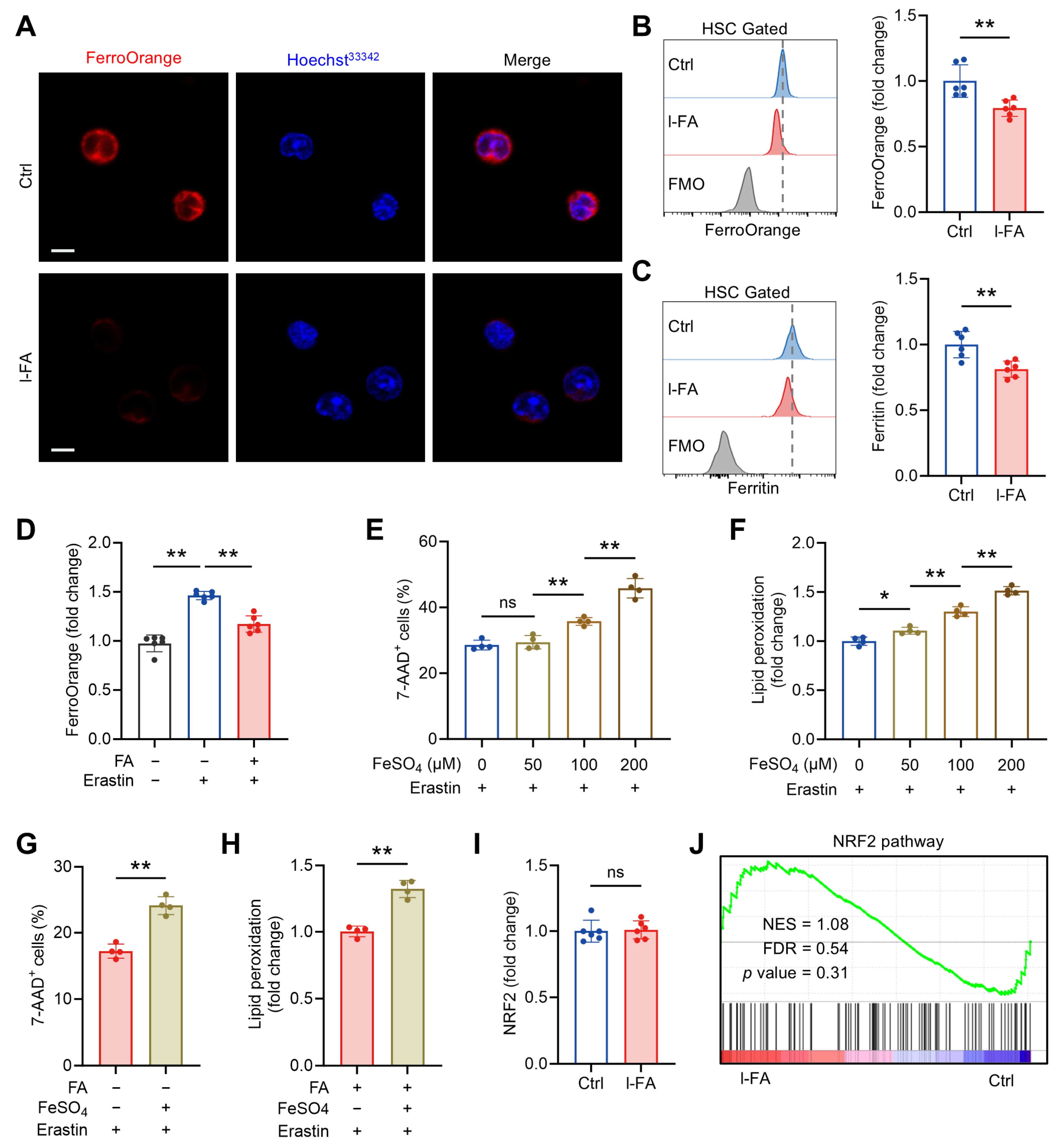
3.5. FA Limits Labile Iron (Fe2+) Pool in HSCs Independently of NRF2
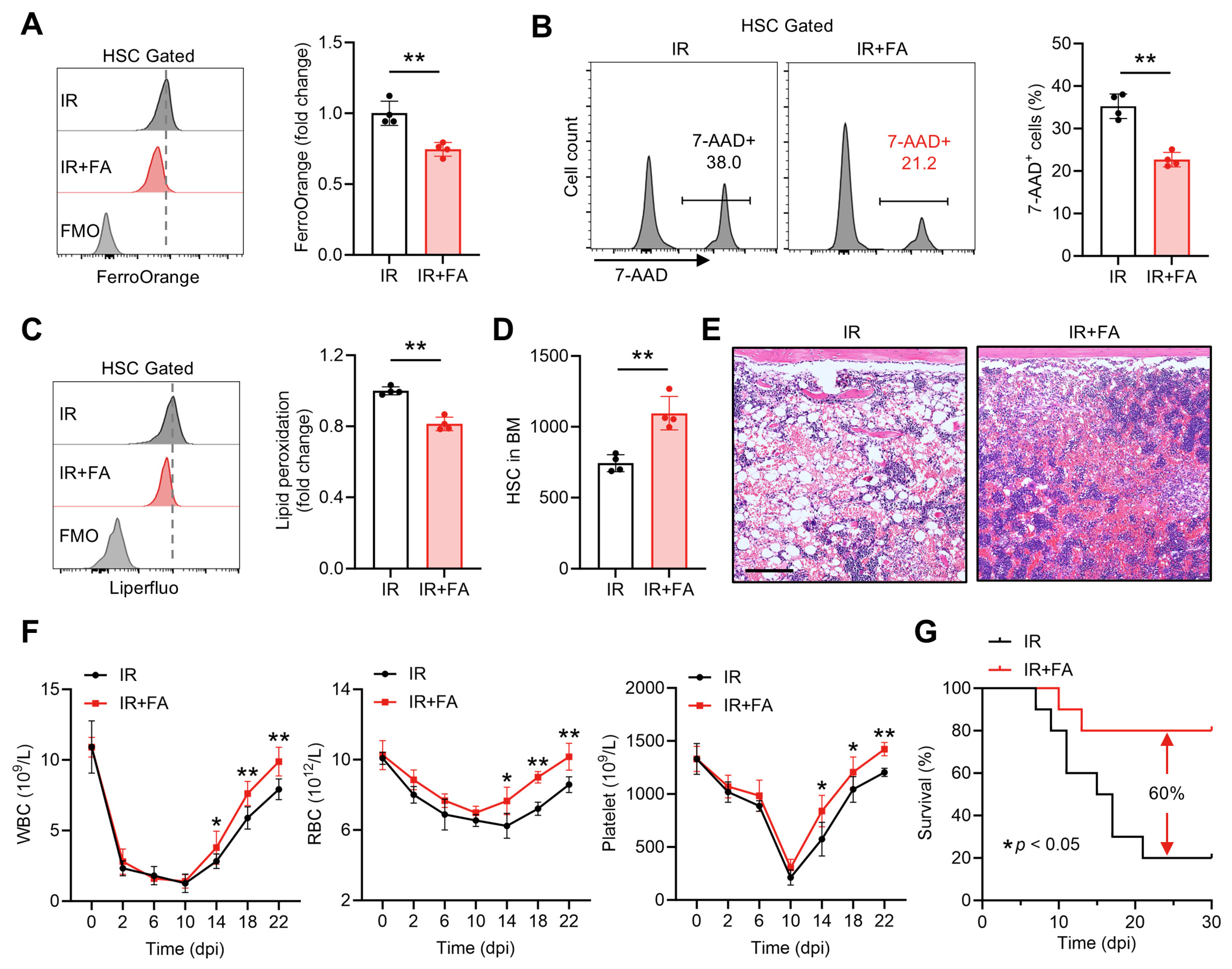
3.6. FA Safeguards HSC Maintenance and Accelerates Hematopoietic Regeneration After Acute Myelosuppressive Injury
4. Discussion
5. Conclusions
Supplementary Materials
Author Contributions
Funding
Institutional Review Board Statement
Informed Consent Statement
Data Availability Statement
Conflicts of Interest
Abbreviations
| 7-AAD | 7-amino-actinomycin d |
| ANOVA | one-way analysis of variance |
| BM | bone marrow |
| CLP | common lymphoid progenitor |
| Ctrl | control |
| dpi | day post ionizing radiation |
| FA | ferulic acid |
| GMP | granulocyte/monocyte progenitor |
| GSEA | gene set enrichment analysis |
| HSC | hematopoietic stem cell |
| IKE | imidazole ketone erastin |
| IR | ionizing radiation |
| KEGG | Kyoto Encyclopedia of Genes and Genomes |
| l-FA | long-term FA supplementation |
| LIP | labile iron pool |
| MEP | Megakaryocyte–erythrocyte progenitor |
| MyP | myeloid progenitor |
| NRF2 | Nuclear-factor erythroid 2-related factor 2 |
| PB | peripheral blood |
| RBC | red blood cell |
| SD | standard deviation |
| s-FA | short-term FA supplementation |
| WBC | white blood cell |
References
- Kasbekar, M.; Mitchell, C.A.; Proven, M.A.; Passegué, E. Hematopoietic stem cells through the ages: A lifetime of adaptation to organismal demands. Cell Stem Cell 2023, 30, 1403–1420. [Google Scholar] [CrossRef]
- Cheng, H.; Zheng, Z.; Cheng, T. New paradigms on hematopoietic stem cell differentiation. Protein Cell 2020, 11, 34–44. [Google Scholar] [CrossRef]
- de Morree, A.; Rando, T.A. Regulation of adult stem cell quiescence and its functions in the maintenance of tissue integrity. Nat. Rev. Mol. Cell Biol. 2023, 24, 334–354. [Google Scholar] [CrossRef]
- Pinho, S.; Frenette, P.S. Haematopoietic stem cell activity and interactions with the niche. Nat. Rev. Mol. Cell Biol. 2019, 20, 303–320. [Google Scholar] [CrossRef]
- Nian, Q.; Liu, R.; Zeng, J. Unraveling the pathogenesis of myelosuppression and therapeutic potential of natural products. Phytomedicine 2024, 132, 155810. [Google Scholar] [CrossRef]
- Liu, C.; Li, J.; Meng, F.Y.; Liang, S.X.; Deng, R.; Li, C.K.; Pong, N.H.; Lau, C.P.; Cheng, S.W.; Ye, J.Y.; et al. Polysaccharides from the root of Angelica sinensis promotes hematopoiesis and thrombopoiesis through the PI3K/AKT pathway. BMC Complement. Altern. Med. 2010, 10, 79. [Google Scholar] [CrossRef]
- Wei, W.-L.; Zeng, R.; Gu, C.-M.; Qu, Y.; Huang, L.-F. Angelica sinensis in China-A review of botanical profile, ethnopharmacology, phytochemistry and chemical analysis. J. Ethnopharmacol. 2016, 190, 116–141. [Google Scholar] [CrossRef] [PubMed]
- Li, D.; Rui, Y.-x.; Guo, S.-d.; Luan, F.; Liu, R.; Zeng, N. Ferulic acid: A review of its pharmacology, pharmacokinetics and derivatives. Life Sci. 2021, 284, 119921. [Google Scholar] [CrossRef] [PubMed]
- Wagle, S.; Sim, H.-J.; Bhattarai, G.; Choi, K.-C.; Kook, S.-H.; Lee, J.-C.; Jeon, Y.-M. Supplemental Ferulic Acid Inhibits Total Body Irradiation-Mediated Bone Marrow Damage, Bone Mass Loss, Stem Cell Senescence, and Hematopoietic Defect in Mice by Enhancing Antioxidant Defense Systems. Antioxidants 2021, 10, 1209. [Google Scholar] [CrossRef] [PubMed]
- Huang, M.; Ye, A.; Zhang, H.; Chen, J.; Yang, T.; Wei, X.; Gao, Y.; Ma, Z. Ferulic Acid Alleviates Radiation-Induced Immune Damage by Acting on JAK/STAT Signaling Pathway. Pharmaceuticals 2024, 17, 1175. [Google Scholar] [CrossRef]
- Ma, Z.-C.; Qian, H.; Yu-Guang, W.; Hong-Ling, T.; Cheng-Rong, X.; Qian-De, L.; Bei-Bei, L.; Gao, Y. Effects of ferulic acid on hematopoietic cell recovery in whole-body gamma irradiated mice. Int. J. Radiat. Biol. 2011, 87, 499–505. [Google Scholar] [CrossRef]
- He, M.; Wang, N.; Zheng, W.; Cai, X.; Qi, D.; Zhang, Y.; Han, C. Ameliorative effects of ginsenosides on myelosuppression induced by chemotherapy or radiotherapy. J. Ethnopharmacol. 2021, 268, 113581. [Google Scholar] [CrossRef]
- Eva, M.-R.; Maria Carolina, F. Understanding intrinsic hematopoietic stem cell aging. Haematologica 2020, 105, 22–37. [Google Scholar]
- Florez, M.A.; Tran, B.T.; Wathan, T.K.; De Gregori, J.; Pietras, E.M.; King, K.Y. Clonal hematopoiesis: Mutation-specific adaptation to environmental change. Cell Stem Cell 2022, 29, 882–904. [Google Scholar] [CrossRef] [PubMed]
- Du, C.-H.; Wu, Y.-D.; Yang, K.; Liao, W.-N.; Ran, L.; Liu, C.-N.; Zhang, S.-Z.; Yu, K.; Chen, J.; Quan, Y.; et al. Apoptosis-resistant megakaryocytes produce large and hyperreactive platelets in response to radiation injury. Mil. Med. Res. 2023, 10, 66. [Google Scholar] [CrossRef] [PubMed]
- Du, C.; Liu, C.; Yu, K.; Zhang, S.; Fu, Z.; Chen, X.; Liao, W.; Chen, J.; Zhang, Y.; Wang, X.; et al. Mitochondrial serine catabolism safeguards maintenance of the hematopoietic stem cell pool in homeostasis and injury. Cell Stem Cell 2024, 31, 1484–1500.e9. [Google Scholar] [CrossRef]
- Wilkinson, A.C.; Ishida, R.; Nakauchi, H.; Yamazaki, S. Long-term ex vivo expansion of mouse hematopoietic stem cells. Nat. Protoc. 2020, 15, 628–648. [Google Scholar] [CrossRef]
- Liao, W.; Chen, X.; Zhang, S.; Chen, J.; Liu, C.; Yu, K.; Zhang, Y.; Chen, M.; Chen, F.; Shen, M.; et al. Megakaryocytic IGF1 coordinates activation and ferroptosis to safeguard hematopoietic stem cell regeneration after radiation injury. Cell Commun. Signal. 2024, 22, 292. [Google Scholar] [CrossRef] [PubMed]
- Subramanian, A.; Tamayo, P.; Mootha, V.K.; Mukherjee, S.; Ebert, B.L.; Gillette, M.A.; Paulovich, A.; Pomeroy, S.L.; Golub, T.R.; Lander, E.S.; et al. Gene set enrichment analysis: A knowledge-based approach for interpreting genome-wide expression profiles. Proc. Natl. Acad. Sci. USA 2005, 102, 15545–15550. [Google Scholar] [CrossRef]
- Zhang, D.D. Ironing out the details of ferroptosis. Nat. Cell Biol. 2024, 26, 1386–1393. [Google Scholar] [CrossRef]
- Zhao, J.; Jia, Y.; Mahmut, D.; Deik, A.A.; Jeanfavre, S.; Clish, C.B.; Sankaran, V.G. Human hematopoietic stem cell vulnerability to ferroptosis. Cell 2023, 186, 732–747.e16. [Google Scholar] [CrossRef]
- Lei, G.; Zhuang, L.; Gan, B. Targeting ferroptosis as a vulnerability in cancer. Nat. Rev. Cancer 2022, 22, 381–396. [Google Scholar] [CrossRef]
- Das, U.; Krishnendu, M.; Amitava, K.; Mahuya, S.; Sushobhan, B.; Aaveri, S.; Anindita, C.; Dey, S. Ferulic acid (FA) abrogates γ-radiation induced oxidative stress and DNA damage by up-regulating nuclear translocation of Nrf2 and activation of NHEJ pathway. Free Radic. Res. 2017, 51, 47–63. [Google Scholar] [CrossRef]
- Kao, Y.-R.; Chen, J.; Kumari, R.; Ng, A.; Zintiridou, A.; Tatiparthy, M.; Ma, Y.; Aivalioti, M.M.; Moulik, D.; Sundaravel, S.; et al. An iron rheostat controls hematopoietic stem cell fate. Cell Stem Cell 2024, 31, 378–397.e312. [Google Scholar] [CrossRef]
- Zhang, N.; Yu, X.; Xie, J.; Xu, H. New Insights into the Role of Ferritin in Iron Homeostasis and Neurodegenerative Diseases. Mol. Neurobiol. 2021, 58, 2812–2823. [Google Scholar] [CrossRef] [PubMed]
- Dodson, M.; Castro-Portuguez, R.; Zhang, D.D. NRF2 plays a critical role in mitigating lipid peroxidation and ferroptosis. Redox Biol. 2019, 23, 101107. [Google Scholar] [CrossRef]
- Tsai, J.J.; Dudakov, J.A.; Takahashi, K.; Shieh, J.-H.; Velardi, E.; Holland, A.M.; Singer, N.V.; West, M.L.; Smith, O.M.; Young, L.F.; et al. Nrf2 regulates haematopoietic stem cell function. Nat. Cell Biol. 2013, 15, 309–316. [Google Scholar] [CrossRef] [PubMed]
- Singh, S.; Arthur, R.; Upadhayay, S.; Kumar, P. Ferulic acid ameliorates neurodegeneration via the Nrf2/ARE signalling pathway: A Review. Pharmacol. Res. Mod. Chin. Med. 2022, 5, 100190. [Google Scholar] [CrossRef]
- Gawish, R.A.; Samy, E.M.; Aziz, M.M. Ferulic acid protects against gamma-radiation induced liver injury via regulating JAK/STAT/Nrf2 pathways. Arch. Biochem. Biophys. 2024, 753, 109895. [Google Scholar] [CrossRef]
- Kose, T.; Sharp, P.A.; Latunde-Dada, G.O. Upregulation of Nrf2 Signalling and the Inhibition of Erastin-Induced Ferroptosis by Ferulic Acid in MIN6 Cells. Int. J. Mol. Sci. 2022, 23, 15886. [Google Scholar] [CrossRef]
- Ma, Z.; Hong, Q.; Wang, Y.; Liang, Q.; Tan, H.; Xiao, C.; Tang, X.; Shao, S.; Zhou, S.; Gao, Y. Ferulic acid induces heme oxygenase-1 via activation of ERK and Nrf2. Drug Discov. Ther. 2011, 5, 299–305. [Google Scholar] [CrossRef]
- Chen, X.; Liu, C.; Wang, J.; Du, C. Hematopoietic Stem Cells as an Integrative Hub Linking Lifestyle to Cardiovascular Health. Cells 2024, 13, 712. [Google Scholar] [CrossRef]
- Yang, D.; de Haan, G. Inflammation and Aging of Hematopoietic Stem Cells in Their Niche. Cells 2021, 10, 1849. [Google Scholar] [CrossRef]
- Cui, J.; Deng, Y.; Li, X.; Gao, L.; Li, J.; Li, Z.; Qu, H.; Chu, Y.; Gu, Y.; Meng, M.; et al. Herbal-based Xuebijing injection ameliorated vascular endothelial dysfunction via inhibiting ACLY/MYB/RIG-I axis in sepsis-associated lung injury. Phytomedicine 2025, 140, 156573. [Google Scholar] [CrossRef] [PubMed]
- Guo, C.; Hou, X.; Liu, Y.; Zhang, Y.; Xu, H.; Zhao, F.; Chen, D. Novel Chinese Angelica Polysaccharide Biomimetic Nanomedicine to Curcumin Delivery for Hepatocellular Carcinoma Treatment and Immunomodulatory Effect. Phytomedicine 2021, 80, 153356. [Google Scholar] [CrossRef] [PubMed]
- Han, Y.; Chen, Y.; Zhang, Q.; Liu, B.-W.; Yang, L.; Xu, Y.-H.; Zhao, Y.-H. Overview of therapeutic potentiality of Angelica sinensis for ischemic stroke. Phytomedicine 2021, 90, 153652. [Google Scholar] [CrossRef]
- Wang, X.; Liu, J.; Liu, T.; Fang, C.; Ding, L.; Li, Q.; Yang, K.; Wu, X. Discovery of the pharmacodynamic material basis of Danggui Buxue Decoction in the treatment of diabetic kidney disease based on lipidomics regulation. Phytomedicine 2025, 141, 156643. [Google Scholar] [CrossRef]
- Zhou, Z.-Y.; Ma, J.; Zhao, W.-R.; Shi, W.-T.; Zhang, J.; Hu, Y.-Y.; Yue, M.-Y.; Zhou, W.-L.; Yan, H.; Tang, J.-Y.; et al. Qiangxinyin formula protects against isoproterenol-induced cardiac hypertrophy. Phytomedicine 2024, 130, 155717. [Google Scholar] [CrossRef] [PubMed]
- Jiang, X.; Stockwell, B.R.; Conrad, M. Ferroptosis: Mechanisms, biology and role in disease. Nat. Rev. Mol. Cell Biol. 2021, 22, 266–282. [Google Scholar] [CrossRef]
- Liu, T.; Wang, R.; Qi, W.; Jia, L.; Ma, K.; Si, J.; Yin, J.; Zhao, Y.; Dai, Z.; Yin, J. Methyl Ferulic Acid Alleviates Neuropathic Pain by Inhibiting Nox4-induced Ferroptosis in Dorsal Root Ganglia Neurons in Rats. Mol. Neurobiol. 2023, 60, 3175–3189. [Google Scholar] [CrossRef]
- Liu, X.; Qi, K.; Gong, Y.; Long, X.; Zhu, S.; Lu, F.; Lin, K.; Xu, J. Ferulic Acid Alleviates Myocardial Ischemia Reperfusion Injury Via Upregulating AMPKα2 Expression-Mediated Ferroptosis Depression. J. Cardiovasc. Pharmacol. 2022, 79, 489–500. [Google Scholar] [CrossRef]
- Gozzelino, R.; Arosio, P. Iron Homeostasis in Health and Disease. Int. J. Mol. Sci. 2016, 17, 130. [Google Scholar] [CrossRef]
- Ru, Q.; Li, Y.; Chen, L.; Wu, Y.; Min, J.; Wang, F. Iron homeostasis and ferroptosis in human diseases: Mechanisms and therapeutic prospects. Signal Transduct. Target. Ther. 2024, 9, 271. [Google Scholar] [CrossRef]
- Zhang, D.; Gao, X.; Li, H.; Borger, D.K.; Wei, Q.; Yang, E.; Xu, C.; Pinho, S.; Frenette, P.S. The microbiota regulates hematopoietic stem cell fate decisions by controlling iron availability in bone marrow. Cell Stem Cell 2022, 29, 232–247.e237. [Google Scholar] [CrossRef]
- Muto, Y.; Nishiyama, M.; Nita, A.; Moroishi, T.; Nakayama, K.I. Essential role of FBXL5-mediated cellular iron homeostasis in maintenance of hematopoietic stem cells. Nat. Commun. 2017, 8, 16114. [Google Scholar] [CrossRef] [PubMed]
- Zheng, M.; Liu, Y.; Zhang, G.; Yang, Z.; Xu, W.; Chen, Q. The Antioxidant Properties, Metabolism, Application and Mechanism of Ferulic Acid in Medicine, Food, Cosmetics, Livestock and Poultry. Antioxidants 2024, 13, 853. [Google Scholar] [CrossRef] [PubMed]
- Atanasov, A.G.; Zotchev, S.B.; Dirsch, V.M.; Supuran, C.T. Natural products in drug discovery: Advances and opportunities. Nat. Rev. Drug Discov. 2021, 20, 200–216. [Google Scholar] [CrossRef] [PubMed]
- Yang, Y.Y.; Shi, L.X.; Li, J.H.; Yao, L.Y.; Xiang, D.X. Piperazine ferulate ameliorates the development of diabetic nephropathy by regulating endothelial nitric oxide synthase. Mol. Med. Rep. 2019, 19, 2245–2253. [Google Scholar] [CrossRef]
- Nakamura, N. Why Genetic Effects of Radiation are Observed in Mice but not in Humans. Radiat. Res. 2017, 189, 117–127. [Google Scholar] [CrossRef]
- Taliaferro, L.P.; Agarwal, R.K.; Coleman, C.N.; Di Carlo, A.L.; Hofmeyer, K.A.; Loelius, S.G.; Molinar-Inglis, O.; Tedesco, D.C.; Satyamitra, M.M. Sex differences in radiation research. Int. J. Radiat. Biol. 2024, 100, 466–485. [Google Scholar] [CrossRef]
- Parekh, C.; Crooks, G.M. Critical Differences in Hematopoiesis and Lymphoid Development between Humans and Mice. J. Clin. Immunol. 2013, 33, 711–715. [Google Scholar] [CrossRef] [PubMed]








Disclaimer/Publisher’s Note: The statements, opinions and data contained in all publications are solely those of the individual author(s) and contributor(s) and not of MDPI and/or the editor(s). MDPI and/or the editor(s) disclaim responsibility for any injury to people or property resulting from any ideas, methods, instructions or products referred to in the content. |
© 2025 by the authors. Licensee MDPI, Basel, Switzerland. This article is an open access article distributed under the terms and conditions of the Creative Commons Attribution (CC BY) license (https://creativecommons.org/licenses/by/4.0/).
Share and Cite
Zhang, S.; Zhang, Y.; Le, J.; Yu, K.; Chen, X.; Chen, J.; Chen, M.; Wu, Y.; Xu, Y.; Wang, S.; et al. Ferulic Acid Promotes Hematopoietic Stem Cell Maintenance in Homeostasis and Injury Through Diminishing Ferroptosis Susceptibility. Antioxidants 2025, 14, 1053. https://doi.org/10.3390/antiox14091053
Zhang S, Zhang Y, Le J, Yu K, Chen X, Chen J, Chen M, Wu Y, Xu Y, Wang S, et al. Ferulic Acid Promotes Hematopoietic Stem Cell Maintenance in Homeostasis and Injury Through Diminishing Ferroptosis Susceptibility. Antioxidants. 2025; 14(9):1053. https://doi.org/10.3390/antiox14091053
Chicago/Turabian StyleZhang, Shuzhen, Yimin Zhang, Jiacheng Le, Kuan Yu, Xinliang Chen, Jun Chen, Mo Chen, Yiding Wu, Yang Xu, Song Wang, and et al. 2025. "Ferulic Acid Promotes Hematopoietic Stem Cell Maintenance in Homeostasis and Injury Through Diminishing Ferroptosis Susceptibility" Antioxidants 14, no. 9: 1053. https://doi.org/10.3390/antiox14091053
APA StyleZhang, S., Zhang, Y., Le, J., Yu, K., Chen, X., Chen, J., Chen, M., Wu, Y., Xu, Y., Wang, S., Liu, C., Wang, J., & Du, C. (2025). Ferulic Acid Promotes Hematopoietic Stem Cell Maintenance in Homeostasis and Injury Through Diminishing Ferroptosis Susceptibility. Antioxidants, 14(9), 1053. https://doi.org/10.3390/antiox14091053

