Hyssopus cuspidatus Boriss Volatile Extract (SXC): A Dual-Action Antioxidant and Antifungal Agent Targeting Candida albicans Pathogenicity and Vulvovaginal Candidiasis via Host Oxidative Stress Modulation and Fungal Metabolic Reprogramming
Abstract
1. Introduction
2. Materials and Methods
2.1. Reagents and Chemicals
2.2. SXC Composition Analysis
2.3. Bacterial Strains, Fungal Strains, and Growth Conditions
2.4. Minimal Inhibitory Concentration (MIC) Determination
2.5. Checkerboard Assay
2.6. Time–Kill Curves
2.7. Effect of SXC on Biofilm Formation by C. albicans and Preformed Biofilms
2.8. Cell Cultivation
2.9. LPS Stimulates RAW264.7 Cells
2.10. Lactate Dehydrogenase (LDH) Assay
2.11. Enzyme-Linked Immunosorbent Assay (ELISA)
2.12. Gram Stanning
2.13. VVC Model
2.14. Hematoxylin and Eosin (H&E) Staining
2.15. Reverse Transcription and Quantitative Polymerase Chain Reaction (RT-qPCR)
2.16. Untargeted Metabolomic Analysis
2.17. Statistical Analysis
3. Results
3.1. Chemical Composition Analysis of SXC via GC-MS
3.2. Inhibition of Bacterial and Fungal Virulence by SXC In Vitro
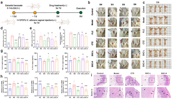
3.3. SXC Alleviates Vaginal Lesions and Promotes Mucosal Repair in a VVC Mouse Model
3.4. SXC Protects Against Vaginal Mucosal Injury by Inhibiting Oxidative Stress and Pyroptosis Through the TLR4/NF-κB/NLRP3 Signaling Pathway
3.5. SXC Inhibits C. albicans Hyphae and Biofilm Formation and Attenuates its Adhesion to and Invasion of A431 Cells via the Ras1/cAMP/Efg1 Pathway
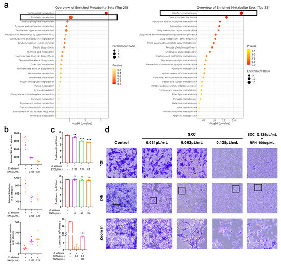
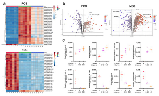
3.6. Metabolic Reprogramming in C. albicans Induced by SXC Treatment
3.7. SXC Modulates C. albicans Growth Through Riboflavin Metabolic Reprogramming
4. Discussion
4.1. Broad-Spectrum Antimicrobial Activity of SXC Essential Oil
4.2. Antifungal Mechanisms of Action
4.3. Antioxidant-Derived Host Protection
4.4. Treatment of Both Symptoms and Root Causes
4.5. Limitations and Future Directions
5. Conclusions
Supplementary Materials
Author Contributions
Funding
Institutional Review Board Statement
Informed Consent Statement
Data Availability Statement
Acknowledgments
Conflicts of Interest
Abbreviations
| AmB | Amphotericin B |
| ATCC | American Type Culture Collection |
| CV | Crystal Violet |
| DMEM | Dulbecco’s Modified Eagle Medium |
| DPBS | Dulbecco’s Phosphate-Buffered Saline |
| ELISA | Enzyme-Linked Immunosorbent Assay |
| FAD | Flavin Adenine Dinucleotide |
| FBS | Fetal Bovine Serum |
| FICI | Fractional Inhibitory Concentration Index |
| FLC | Fluconazole |
| GC-MS | Gas Chromatography-Mass Spectrometry |
| GSH | Glutathione |
| H&E | Hematoxylin and Eosin |
| LDH | Lactate Dehydrogenase |
| LPS | Lipopolysaccharide |
| MDA | Malondialdehyde |
| MIC | Minimal Inhibitory Concentration |
| MO | Model Group |
| MOI | Multiplicity of Infection |
| NC | Normal Control |
| NLRP3 | NLR Family Pyrin Domain Containing 3 |
| PBS | Phosphate-Buffered Saline |
| PRRs | Pattern Recognition Receptors |
| ROS | Reactive Oxygen Species |
| RVVC | Recurrent Vulvovaginal Candidiasis |
| SD | Standard Deviation |
| SDB | Sabouraud Dextrose Broth |
| SOD | Superoxide Dismutase |
| SXC | Hyssopus cuspidatus Essential Oil |
| TLR4 | Toll-Like Receptor 4 |
| TSB | Tryptic Soy Broth |
| VE | Vaginal Epithelium |
| VVC | Vulvovaginal Candidiasis |
| XTT | 2,3-Bis-(2-Methoxy-4-Nitro-5-Sulfophenyl)-2H-Tetrazolium-5-Carboxanilide |
References
- Peghin, M.; Graziano, E.; Rovelli, C.; Grossi, P.A. Prevention and treatment of recurrent cellulitis. Curr. Opin. Infect. Dis. 2023, 36, 95–101. [Google Scholar] [CrossRef]
- Nyirjesy, P.; Brookhart, C.; Lazenby, G.; Schwebke, J.; Sobel, J.D. Vulvovaginal Candidiasis: A Review of the Evidence for the 2021 Centers for Disease Control and Prevention of Sexually Transmitted Infections Treatment Guidelines. Clin. Infect. Dis. 2022, 74, S162–S168. [Google Scholar] [CrossRef]
- Boahen, A.; Than, L.T.L.; Loke, Y.L.; Chew, S.Y. The Antibiofilm Role of Biotics Family in Vaginal Fungal Infections. Front. Microbiol. 2022, 13, 787119. [Google Scholar] [CrossRef]
- Cai, H.; Feng, Y.; Wang, J.; Cao, Z.; Lv, R.; Feng, J. Loss of Gst1 enhances resistance to MMS by reprogramming the transcription of DNA damage response genes in a Rad53-dependent manner in Candida albicans. Cell Commun. Signal. 2024, 22, 495. [Google Scholar] [CrossRef] [PubMed]
- Gonçalves, B.; Ferreira, C.; Alves, C.T.; Henriques, M.; Azeredo, J.; Silva, S. Vulvovaginal candidiasis: Epidemiology, microbiology and risk factors. Crit. Rev. Microbiol. 2016, 42, 905–927. [Google Scholar] [CrossRef] [PubMed]
- Jiang, J.-D. Editorial for the Special Issue on Natural Medicine. Engineering 2024, 38, 1. [Google Scholar] [CrossRef]
- Gao, T.-L.; Guo, H.-H.; Jiang, J.-D. Neg-Entropy Mechanism as a Target for Natural Medicines. Engineering 2024, 38, 11–12. [Google Scholar] [CrossRef]
- Zhang, Y.L.; Peng, H.M.; Li, J.J.; Chen, J.; Zhang, M.R.; Wang, X.; Wang, S.Y.; Zhu, S.Y.; Lu, J.K.; Fang, J.B. The volatile oil of Hyssopus cuspidatus Boriss. (HVO) ameliorates OVA-induced allergic asthma via inhibiting PI3K/Akt/JNK/P38 signaling pathway and maintaining airway barrier integrity. J. Ethnopharmacol. 2024, 334, 118568. [Google Scholar] [CrossRef]
- Cai, X.; Mao, Y.; Shen, X.; Li, H.; He, J.; Zhang, M. The extract from Hyssopus cuspidatus Boriss. Prevents bronchial airway remodeling by inhibiting mouse bronchial wall thickening and hASMC proliferation and migration. J. Ethnopharmacol. 2023, 303, 116047. [Google Scholar] [CrossRef]
- Ling-Fei, K.; Xiao-Juan, R.; Pan, Y.; Tuo, Q.; Xiao-Hui, Z.; Yu-Tong, K.; Bo, C.; Wen-Ling, S.; Tian-Le, G.; Cai, T. The influence of Hyssopus cuspidatus Boriss extract on lipid mediators metabolism network in asthmatic mice. Front. Pharmacol. 2023, 14, 1066643. [Google Scholar] [CrossRef]
- Yuan, F.; Liu, R.; Hu, M.; Rong, X.; Bai, L.; Xu, L.; Mao, Y.; Hasimu, H.; Sun, Y.; He, J. JAX2, an ethanol extract of Hyssopus cuspidatus Boriss, can prevent bronchial asthma by inhibiting MAPK/NF-κB inflammatory signaling. Phytomedicine 2019, 57, 305–314. [Google Scholar] [CrossRef]
- Aihaiti, K.; Li, J.; Yaermaimaiti, S.; Liu, L.; Xin, X.; Aisa, H.A. Non-volatile compounds of Hyssopus cuspidatus Boriss and their antioxidant and antimicrobial activities. Food Chem. 2022, 374, 131638. [Google Scholar] [CrossRef]
- Humphries, R.; Bobenchik, A.M.; Hindler, J.A.; Schuetz, A.N. Overview of Changes to the Clinical and Laboratory Standards Institute Performance Standards for Antimicrobial Susceptibility Testing, M100, 31st Edition. J. Clin. Microbiol. 2021, 59, e0021321. [Google Scholar] [CrossRef] [PubMed]
- Wolfson, G.; Sionov, R.V.; Smoum, R.; Korem, M.; Polacheck, I.; Steinberg, D. Anti-Bacterial and Anti-Biofilm Activities of Anandamide against the Cariogenic Streptococcus mutans. Int. J. Mol. Sci. 2023, 24, 6177. [Google Scholar] [CrossRef] [PubMed]
- Tartor, Y.H.; Elmowalid, G.A.; Hassan, M.N.; Shaker, A.; Ashour, D.F.; Saber, T. Promising Anti-Biofilm Agents and Phagocytes Enhancers for the Treatment of Candida albicans Biofilm-Associated Infections. Front. Cell. Infect. Microbiol. 2022, 12, 807218. [Google Scholar] [CrossRef] [PubMed]
- Atazhanova, G.; Ishmuratova, M.; Levaya, Y.; Smagulov, M.; Lakomkina, Y. The Genus Hyssopus: Traditional Use, Phytochemicals and Pharmacological Properties. Plants 2024, 13, 1683. [Google Scholar] [CrossRef]
- Li, J.; Zhao, H.; Yang, W. Efficient Preparation and Antioxidant and Antibacterial Activities of Biobased β-Pinene Terpolymers via Self-Stabilized Precipitation Polymerization. ACS Appl. Mater. Interfaces 2025, 17, 44858–44871. [Google Scholar] [CrossRef]
- Willems, H.M.E.; Ahmed, S.S.; Liu, J.; Xu, Z.; Peters, B.M. Vulvovaginal Candidiasis: A Current Understanding and Burning Questions. J. Fungi 2020, 6, 27. [Google Scholar] [CrossRef]
- Dixon, D.; Reed, C.E.; Moore, A.B.; Gibbs-Flournoy, E.A.; Hines, E.P.; Wallace, E.A.; Stanko, J.P.; Lu, Y.; Jefferson, W.N.; Newbold, R.R.; et al. Histopathologic changes in the uterus, cervix and vagina of immature CD-1 mice exposed to low doses of perfluorooctanoic acid (PFOA) in a uterotrophic assay. Reprod. Toxicol. 2012, 33, 506–512. [Google Scholar] [CrossRef]
- Zhang, G.; Song, D.; Ma, R.; Li, M.; Liu, B.; He, Z.; Fu, Q. Artificial mucus layer formed in response to ROS for the oral treatment of inflammatory bowel disease. Sci. Adv. 2024, 10, eado8222. [Google Scholar] [CrossRef]
- Bhattacharyya, A.; Chattopadhyay, R.; Mitra, S.; Crowe, S.E. Oxidative stress: An essential factor in the pathogenesis of gastrointestinal mucosal diseases. Physiol. Rev. 2014, 94, 329–354. [Google Scholar] [CrossRef]
- Aldrich, A.L.; Heim, C.E.; Shi, W.; Fallet, R.W.; Duan, B.; Kielian, T. TLR2 and caspase-1 signaling are critical for bacterial containment but not clearance during craniotomy-associated biofilm infection. J. Neuroinflamm. 2020, 17, 114. [Google Scholar] [CrossRef]
- Sun, L.; Ma, W.; Gao, W.; Xing, Y.; Chen, L.; Xia, Z.; Zhang, Z.; Dai, Z. Propofol directly induces caspase-1-dependent macrophage pyroptosis through the NLRP3-ASC inflammasome. Cell Death Dis. 2019, 10, 542. [Google Scholar] [CrossRef] [PubMed]
- Cai, Q.; Zhao, C.; Xu, Y.; Lin, H.; Jia, B.; Huang, B.; Lin, S.; Chen, D.; Jia, P.; Wang, M.; et al. Qingda granule alleviates cerebral ischemia/reperfusion injury by inhibiting TLR4/NF-κB/NLRP3 signaling in microglia. J. Ethnopharmacol. 2024, 324, 117712. [Google Scholar] [CrossRef] [PubMed]
- Lohse, M.B.; Gulati, M.; Johnson, A.D.; Nobile, C.J. Development and regulation of single- and multi-species Candida albicans biofilms. Nat. Rev. Microbiol. 2018, 16, 19–31. [Google Scholar] [CrossRef] [PubMed]
- Kim, J.S.; Lee, K.T.; Lee, M.H.; Cheong, E.; Bahn, Y.S. Adenylyl Cyclase and Protein Kinase A Play Redundant and Distinct Roles in Growth, Differentiation, Antifungal Drug Resistance, and Pathogenicity of Candida auris. mBio 2021, 12, e0272921. [Google Scholar] [CrossRef]
- Zeng, G.; Xu, X.; Kok, Y.J.; Deng, F.S.; Ling Chow, E.W.; Gao, J.; Bi, X.; Wang, Y. Cytochrome c regulates hyphal morphogenesis by interfering with cAMP-PKA signaling in Candida albicans. Cell Rep. 2023, 42, 113473. [Google Scholar] [CrossRef]
- MacAlpine, J.; Lionakis, M.S. Host-microbe interaction paradigms in acute and recurrent vulvovaginal candidiasis. Cell Host Microbe 2024, 32, 1654–1667. [Google Scholar] [CrossRef]
- Rodríguez-Cerdeira, C.; Gregorio, M.C.; Molares-Vila, A.; López-Barcenas, A.; Fabbrocini, G.; Bardhi, B.; Sinani, A.; Sánchez-Blanco, E.; Arenas-Guzmán, R.; Hernandez-Castro, R. Biofilms and vulvovaginal candidiasis. Colloids Surf. B Biointerfaces 2019, 174, 110–125. [Google Scholar] [CrossRef]
- Schmitz, N.A.; Thakare, R.P.; Chung, C.S.; Lee, C.M.; Elias, J.A.; Lee, C.G.; LeBlanc, B.W. Chitotriosidase Activity Is Counterproductive in a Mouse Model of Systemic Candidiasis. Front. Immunol. 2021, 12, 626798. [Google Scholar] [CrossRef]
- De Araújo Neto, L.N.; de Lima, M.; de Oliveira, J.F.; de Souza, E.R.; Feitosa Machado, S.E.; de Souza Lima, G.M.; Silva Buonafina, M.D.; Brayner, F.A.; Alves, L.C.; Sandes, J.M.; et al. Thiophene-thiosemicarbazone derivative (L10) exerts antifungal activity mediated by oxidative stress and apoptosis in C. albicans. Chem. Biol. Interact. 2020, 320, 109028. [Google Scholar] [CrossRef]
- Cassilly, C.D.; Reynolds, T.B. PS, It’s Complicated: The Roles of Phosphatidylserine and Phosphatidylethanolamine in the Pathogenesis of Candida albicans and Other Microbial Pathogens. J. Fungi 2018, 4, 28. [Google Scholar] [CrossRef] [PubMed]
- Demuyser, L.; Palmans, I.; Vandecruys, P.; Van Dijck, P. Molecular Elucidation of Riboflavin Production and Regulation in Candida albicans, toward a Novel Antifungal Drug Target. mSphere 2020, 5, e00714–e00720. [Google Scholar] [CrossRef] [PubMed]
- Liang, S.H.; Sircaik, S.; Dainis, J.; Kakade, P.; Penumutchu, S.; McDonough, L.D.; Chen, Y.H.; Frazer, C.; Schille, T.B.; Allert, S.; et al. The hyphal-specific toxin candidalysin promotes fungal gut commensalism. Nature 2024, 627, 620–627. [Google Scholar] [CrossRef] [PubMed]
- Lei, J.; Xin, C.; Xiao, W.; Chen, W.; Song, Z. The promise of endogenous and exogenous riboflavin in anti-infection. Virulence 2021, 12, 2314–2326. [Google Scholar] [CrossRef]
- Peng, M.Z.; Shao, Y.X.; Li, X.Z.; Zhang, K.D.; Cai, Y.N.; Lin, Y.T.; Jiang, M.Y.; Liu, Z.C.; Su, X.Y.; Zhang, W.; et al. Mitochondrial FAD shortage in SLC25A32 deficiency affects folate-mediated one-carbon metabolism. Cell. Mol. Life Sci. 2022, 79, 375. [Google Scholar] [CrossRef]
- Nickerson, K.W.; Gutzmann, D.J.; Boone, C.H.T.; Pathirana, R.U.; Atkin, A.L. Physiological adventures in Candida albicans: Farnesol and ubiquinones. Microbiol. Mol. Biol. Rev. 2024, 88, e0008122. [Google Scholar] [CrossRef]
- Dricot, C.; Erreygers, I.; Cauwenberghs, E.; De Paz, J.; Spacova, I.; Verhoeven, V.; Ahannach, S.; Lebeer, S. Riboflavin for women’s health and emerging microbiome strategies. NPJ Biofilms Microbiomes 2024, 10, 107. [Google Scholar] [CrossRef]
- Liu, Z.; Yang, H.; Huang, R.; Li, X.; Sun, T.; Zhu, L. Vaginal mycobiome characteristics and therapeutic strategies in vulvovaginal candidiasis (VVC): Differentiating pathogenic species and microecological features for stratified treatment. Clin. Microbiol. Rev. 2025, 38, e0028424. [Google Scholar] [CrossRef]
- Yao, Y.; Xu, T.; Li, X.; Shi, X.; Wu, H.; Zhang, Z.; Xu, S. Selenoprotein S maintains intestinal homeostasis in ulcerative colitis by inhibiting necroptosis of colonic epithelial cells through modulation of macrophage polarization. Theranostics 2024, 14, 5903–5925. [Google Scholar] [CrossRef]
- Yu, X.; Lan, P.; Hou, X.; Han, Q.; Lu, N.; Li, T.; Jiao, C.; Zhang, J.; Zhang, C.; Tian, Z. HBV inhibits LPS-induced NLRP3 inflammasome activation and IL-1β production via suppressing the NF-κB pathway and ROS production. J. Hepatol. 2017, 66, 693–702. [Google Scholar] [CrossRef]
- Tuor, M.; LeibundGut-Landmann, S. The skin mycobiome and intermicrobial interactions in the cutaneous niche. Curr. Opin. Microbiol. 2023, 76, 102381. [Google Scholar] [CrossRef]
- Lu, C.; Lu, S.-N.; Di, D.; Tao, W.-W.; Fan, L.; Duan, J.-A.; Zhao, M.; Che, C.-T. The Anticancer Potential of Quassinoids—A Mini-Review. Engineering 2024, 38, 27–38. [Google Scholar] [CrossRef]
- Gao, T.; Hao, J.; Wiesenfeld-Hallin, Z.; Wang, D.Q.; Xu, X.J. Analgesic effect of sinomenine in rodents after inflammation and nerve injury. Eur. J. Pharmacol. 2013, 721, 5–11. [Google Scholar] [CrossRef]
- Yang, S.; Zhao, Y.; Cheng, X.; Zhan, T.; Tian, J.; Liu, X.; Ma, C.; Wang, Z.; Jin, L.; Liu, Q.; et al. Buxu Tongyu Granule Alleviates Myocardial Ischemia by Activating Vascular Smooth Muscle Cell Soluble Guanylate Cyclase to Inhibit Abnormal Vasomotion. Engineering 2024, 38, 133–143. [Google Scholar] [CrossRef]








| Serial Number | Chemical Compound | Peak Area | Aspect Ratio | CAS |
|---|---|---|---|---|
| 1 | Beta-pinene | 14,484,451.87 | 0.3964 | 127-91-3 |
| 2 | Alpha-phellandrene | 3,403,795.41 | 0.0931 | 4221-98-1 |
| 3 | Methyl myrtenyl ether | 1,153,267.56 | 0.032 | 202527-57-9 |
| 4 | Pinocarvone | 8,419,063.42 | 0.2304 | 30460-92-5 |
| 5 | Iso-pinocamphone | 4,718,913.25 | 0.129 | 18358-53-7 |
| 6 | (+)-Limonene | 812,852.16 | 0.0222 | 5989-27-5 |
| 7 | (+−)-Myrtenal | 1,133,324.76 | 0.031 | 18486-69-6 |
| 8 | (−)-Carvone | 229,361.68 | 0.0062 | 6485-40-1 |
| 9 | Methyl myrtenate | 183,471.5 | 0.005 | 30649-97-9 |
| 10 | Carveol | 315,911.66 | 0.0086 | 99-48-9 |
| Strains | ATCC | MIC (μL/mL) |
|---|---|---|
| Staphylococcus epidermidis | ATCC12228 | 0.25 |
| Staphylococcus epidermidis | ATCC51625 | 4 |
| Enterococcus faecalis | ATCC29212 | 8 |
| Staphylococcus aureus | ATCC25923 | 4 |
| Staphylococcus aureus | ATCC33591 | 8 |
| Escherichia coli | ATCC25922 | 8 |
| Escherichia coli | ATCC35128 | 16 |
| Candida albicans | ATCC90028 | 0.125 |
| Candida albicans | ATCC10231 | 0.125 |
| Candida albicans | ATCC64550 | 0.25 |
| Candida tropicalis | ATCC750 | 0.25 |
| Candida krusei | ATCC6258 | 0.25 |
| MIC | Alone | Combined | FICI | ||
|---|---|---|---|---|---|
| AmB (μg/mL) | SXC (μL/mL) | AmB (μg/mL) | SXC (μL/mL) | ||
| C. albicans ATCC10231 | 0.0625 | 0.125 | 0.015 | 0.031 | 0.5 |
| C. albicans ATCC90028 | 0.0625 | 0.125 | 0.015 | 0.031 | 0.5 |
| C. albicans ATCC64550 | 0.0625 | 0.25 | 0.008 | 0.062 | 0.375 |
| MIC | Alone | Combined | FICI | ||
|---|---|---|---|---|---|
| FLC (µg/mL) | SXC (µL/mL) | FLC (µg/mL) | SXC (µL/mL) | ||
| C. albicans ATCC10231 | 4 | 0.125 | 0.5 | 0.031 | 0.375 |
| C. albicans ATCC90028 | 2 | 0.125 | 0.25 | 0.031 | 0.375 |
| C. albicans ATCC64550 | 64 | 0.25 | 8 | 0.062 | 0.375 |
Disclaimer/Publisher’s Note: The statements, opinions and data contained in all publications are solely those of the individual author(s) and contributor(s) and not of MDPI and/or the editor(s). MDPI and/or the editor(s) disclaim responsibility for any injury to people or property resulting from any ideas, methods, instructions or products referred to in the content. |
© 2025 by the authors. Licensee MDPI, Basel, Switzerland. This article is an open access article distributed under the terms and conditions of the Creative Commons Attribution (CC BY) license (https://creativecommons.org/licenses/by/4.0/).
Share and Cite
Guo, Y.-D.; Zhang, M.-X.; Yu, Q.-Y.; Wang, L.-L.; Han, Y.-X.; Gao, T.-L.; Lin, Y.; Tie, C.; Jiang, J.-D. Hyssopus cuspidatus Boriss Volatile Extract (SXC): A Dual-Action Antioxidant and Antifungal Agent Targeting Candida albicans Pathogenicity and Vulvovaginal Candidiasis via Host Oxidative Stress Modulation and Fungal Metabolic Reprogramming. Antioxidants 2025, 14, 1046. https://doi.org/10.3390/antiox14091046
Guo Y-D, Zhang M-X, Yu Q-Y, Wang L-L, Han Y-X, Gao T-L, Lin Y, Tie C, Jiang J-D. Hyssopus cuspidatus Boriss Volatile Extract (SXC): A Dual-Action Antioxidant and Antifungal Agent Targeting Candida albicans Pathogenicity and Vulvovaginal Candidiasis via Host Oxidative Stress Modulation and Fungal Metabolic Reprogramming. Antioxidants. 2025; 14(9):1046. https://doi.org/10.3390/antiox14091046
Chicago/Turabian StyleGuo, Yun-Dan, Ming-Xuan Zhang, Quan-Yong Yu, Lu-Lu Wang, Yan-Xing Han, Tian-Le Gao, Yuan Lin, Cai Tie, and Jian-Dong Jiang. 2025. "Hyssopus cuspidatus Boriss Volatile Extract (SXC): A Dual-Action Antioxidant and Antifungal Agent Targeting Candida albicans Pathogenicity and Vulvovaginal Candidiasis via Host Oxidative Stress Modulation and Fungal Metabolic Reprogramming" Antioxidants 14, no. 9: 1046. https://doi.org/10.3390/antiox14091046
APA StyleGuo, Y.-D., Zhang, M.-X., Yu, Q.-Y., Wang, L.-L., Han, Y.-X., Gao, T.-L., Lin, Y., Tie, C., & Jiang, J.-D. (2025). Hyssopus cuspidatus Boriss Volatile Extract (SXC): A Dual-Action Antioxidant and Antifungal Agent Targeting Candida albicans Pathogenicity and Vulvovaginal Candidiasis via Host Oxidative Stress Modulation and Fungal Metabolic Reprogramming. Antioxidants, 14(9), 1046. https://doi.org/10.3390/antiox14091046

