In the original publication [1], a mistake occurred in the 100 and 250 μg·mL−1 LBPE images in Figure 2A as published. The corrected Figure 2 appears below.
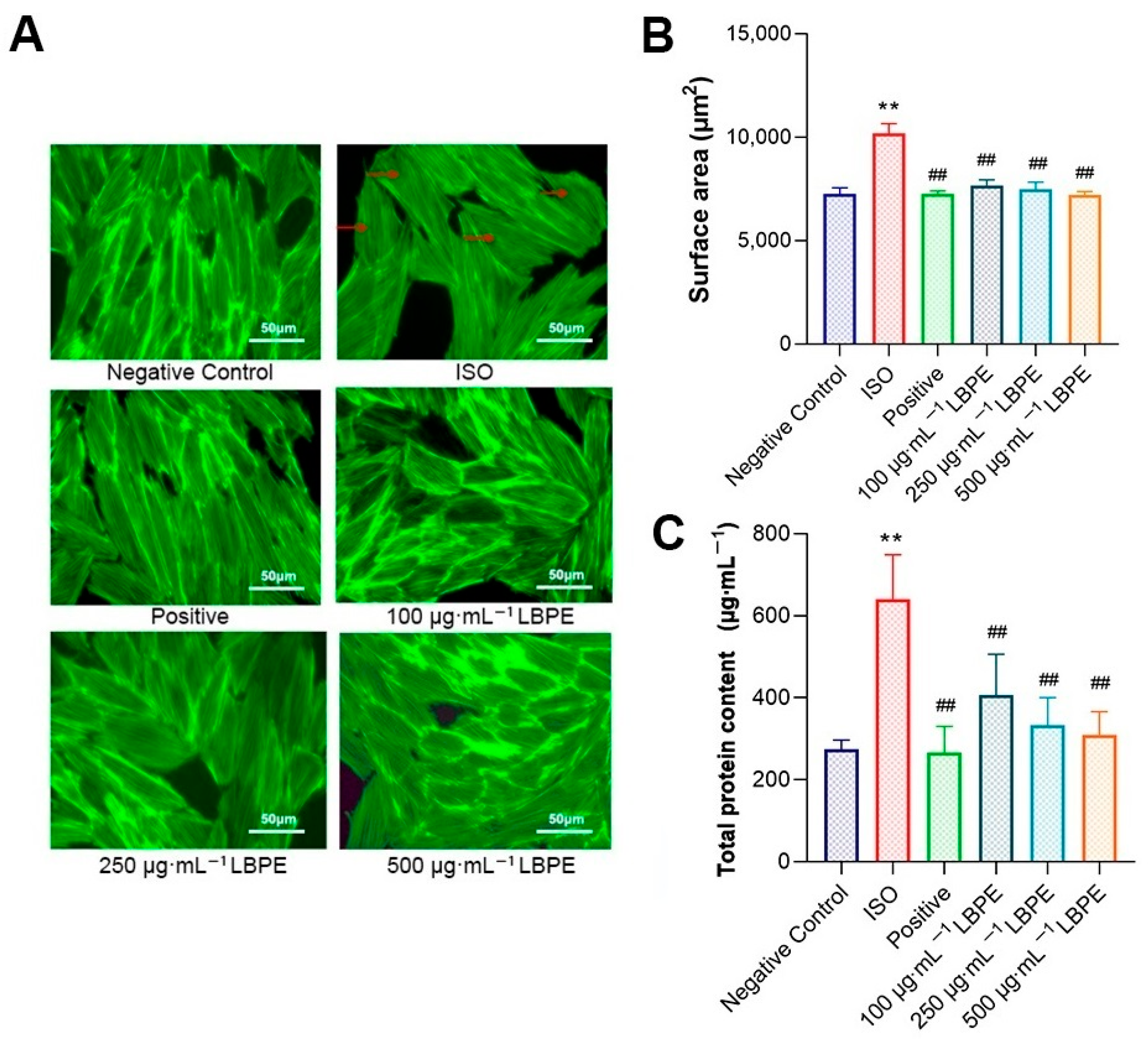
Figure 2.
Effects of LBPE on the (A) morphology using phalloidin staining (×400), and the (B) surface area and (C) total protein content of H9c2 cardiomyocytes (n = 6). “→” indicates that the cells lose their spindle shape. ISO group vs. negative control group, ** p < 0.01. Positive and LBPE groups vs. ISO group, ## p < 0.01.
The authors state that the scientific conclusions are unaffected. This correction was approved by the Academic Editor. The original publication has also been updated.
Reference
- Han, S.; Chen, L.; Zhang, Y.; Xie, S.; Yang, J.; Su, S.; Yao, H.; Shi, P. Lotus Bee Pollen Extract Inhibits Isoproterenol-Induced Hypertrophy via JAK2/STAT3 Signaling Pathway in Rat H9c2 Cells. Antioxidants 2023, 12, 88. [Google Scholar] [CrossRef] [PubMed]
Disclaimer/Publisher’s Note: The statements, opinions and data contained in all publications are solely those of the individual author(s) and contributor(s) and not of MDPI and/or the editor(s). MDPI and/or the editor(s) disclaim responsibility for any injury to people or property resulting from any ideas, methods, instructions or products referred to in the content. |
© 2025 by the authors. Licensee MDPI, Basel, Switzerland. This article is an open access article distributed under the terms and conditions of the Creative Commons Attribution (CC BY) license (https://creativecommons.org/licenses/by/4.0/).
