Diet-Derived Advanced Glycation End-Products (AGEs) Induce Muscle Wasting In Vitro, and a Standardized Vaccinium macrocarpon Extract Restrains AGE Formation and AGE-Dependent C2C12 Myotube Atrophy
Abstract
1. Introduction
2. Materials and Methods
2.1. Endogenous and dAGEs
2.2. Cell Cultures and Treatments
2.3. May–Grünwald/Giemsa Staining
2.4. Western Blotting
2.5. Real-Time PCR
2.6. Cell Fractionation
2.7. Intact Cell Respiration Using High-Resolution Respirometry
2.8. Quantification of ROS Production
2.9. Natural Compounds
2.10. Albumin Glycation Assay Kit
2.11. Cell Viability Assay
2.12. Ultra-High Performance Liquid Chromatography–Tandem Mass Spectrometry (UHPLC-HRMS/MS) Analysis
2.13. Immunofluorescence (IF) and Myotube Diameter Measure
2.14. Morphometric Evaluations
2.15. BrdU Assay
2.16. MG-H1 and Glo1 Detection
2.17. Statistical Analysis
3. Results
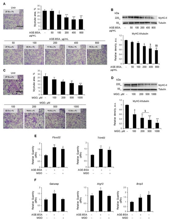
3.1. Dietary AGEs and AGE-BSA Reduce Myotube Areas and Induce MyHC-II Protein Degradation Through Only Partially Overlapping Mechanisms
3.2. Dietary AGEs and AGE-BSA Differently Affect Mitochondrial Functions
3.3. V. macrocarpon Extract Has Potent Anti-AGE Formation Effects
3.4. Ultra-High Performance Liquid Chromatography–High-Resolution Mass Spectrometry (UHPLC-HRMS) Analysis of the VM Extract
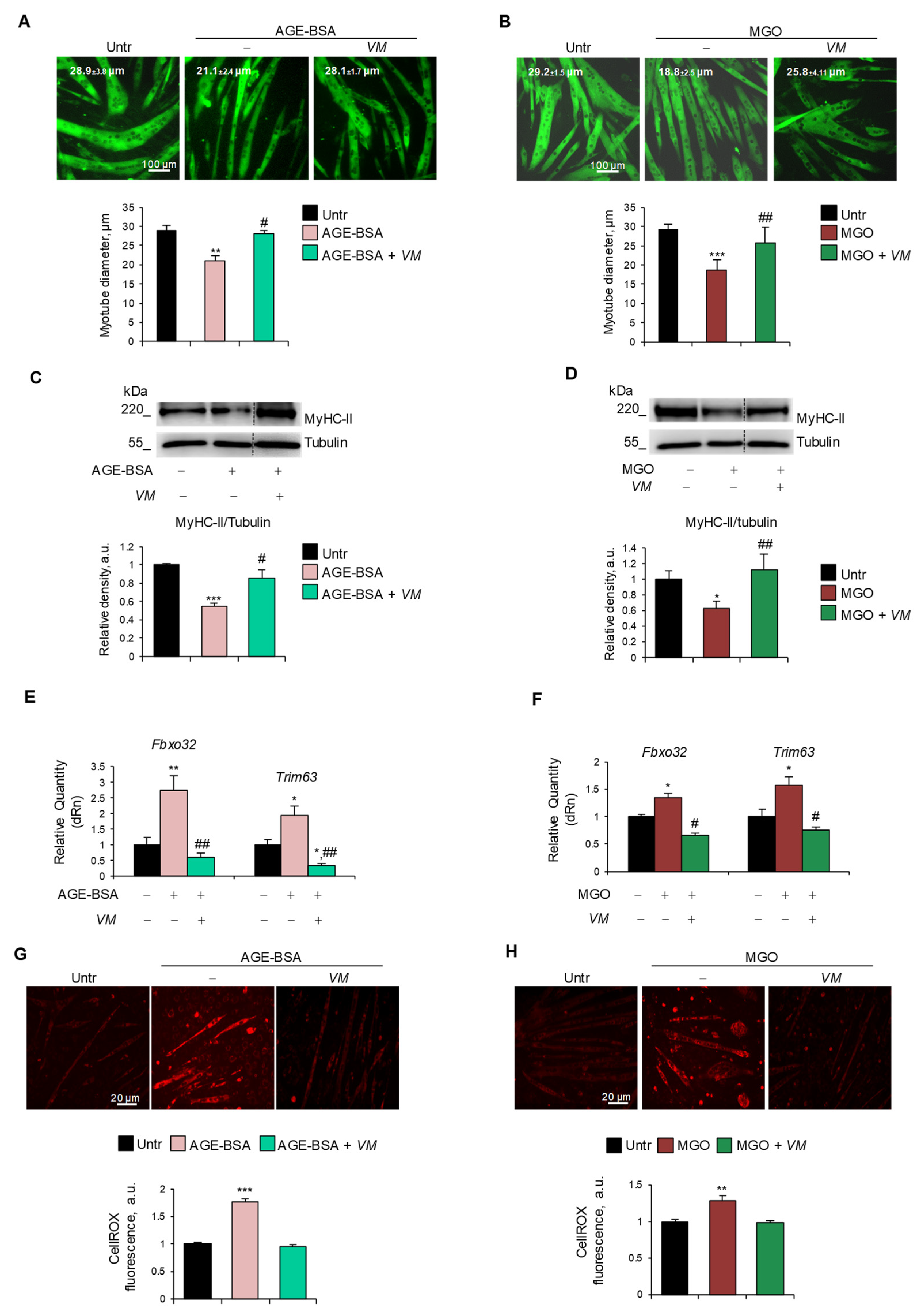
3.5. V. macrocarpon Counteracts AGE-BSA- and dAGE-Induced Myotube Atrophy
3.6. AGE-BSA and MGO Induce Myotube Atrophy Through Specific Molecular Mechanisms Counteracted by V. macrocarpon
4. Discussion
5. Conclusions
Supplementary Materials
Author Contributions
Funding
Institutional Review Board Statement
Informed Consent Statement
Data Availability Statement
Acknowledgments
Conflicts of Interest
Abbreviations
| AGEs | advanced glycation end-products |
| AGE-BSA | glycated albumin |
| ALS | autophagy-lysosomal system |
| Akt | protein kinase B |
| CL | chlorophyll |
| CML | carboxymethyl-L-lysine |
| CS | Camellia sinensis |
| CSA | cross-sectional area |
| Dex | dexamethasone |
| dAGEs | diet-derived AGEs |
| FI | fusion index |
| MG-H1 | 5-hydro-5-methylimidazolone |
| MGO | Methylglyoxal |
| mTOR | mammalian target of rapamycin |
| MyHC-II | type II myosin heavy chain |
| MW | muscle wasting |
| NAC | N-Acetyl-L-Cysteine |
| NCDs | noncommunicable chronic diseases |
| NpM | nuclei per myotube |
| PENT | pentosidine |
| RAGE | receptor for AGE |
| ROS | reactive oxygen species |
| UPS | ubiquitin–proteasome system |
| VM | Vaccinium macrocarpon |
| WD | Western diet |
References
- Argilés, J.M.; Campos, N.; Lopez-Pedrosa, J.M.; Rueda, R.; Rodriguez-Mañas, L. Skeletal Muscle Regulates Metabolism via Interorgan Crosstalk: Roles in Health and Disease. J. Am. Med. Dir. Assoc. 2016, 17, 789–796. [Google Scholar] [CrossRef] [PubMed]
- Mrowka, R.; Westphal, A. Skeletal muscle in the fight against chronic diseases. Acta Physiol. 2018, 223, e13086. [Google Scholar] [CrossRef] [PubMed]
- Jun, L.; Robinson, M.; Geetha, T.; Broderick, T.L.; Babu, J.R. Prevalence and Mechanisms of Skeletal Muscle Atrophy in Metabolic Conditions. Int. J. Mol. Sci. 2023, 24, 2973. [Google Scholar] [CrossRef] [PubMed]
- Sartori, R.; Romanello, V.; Sandri, M. Mechanisms of muscle atrophy and hypertrophy: Implications in health and disease. Nat. Commun. 2021, 12, 330. [Google Scholar] [CrossRef] [PubMed]
- Lian, D.; Chen, M.M.; Wu, H.; Deng, S.; Hu, X. The Role of Oxidative Stress in Skeletal Muscle Myogenesis and Muscle Disease. Antioxidants 2022, 11, 755. [Google Scholar] [CrossRef] [PubMed]
- Chen, X.; Ji, Y.; Liu, R.; Zhu, X.; Wang, K.; Yang, X.; Liu, B.; Gao, Z.; Huang, Y.; Shen, Y.; et al. Mitochondrial dysfunction: Roles in skeletal muscle atrophy. J. Transl. Med. 2023, 21, 503. [Google Scholar] [CrossRef] [PubMed]
- Adolph, T.E.; Tilg, H. Western diets and chronic diseases. Nat. Med. 2024, 30, 2133–2147. [Google Scholar] [CrossRef] [PubMed]
- Ruiz, H.H.; Ramasamy, R.; Schmidt, A.M. Advanced Glycation End Products: Building on the Concept of the “Common Soil” in Metabolic Disease. Endocrinology 2020, 161, bqz006. [Google Scholar] [CrossRef] [PubMed]
- Twarda-Clapa, A.; Olczak, A.; Białkowska, A.M.; Koziołkiewicz, M. Advanced Glycation End-Products (AGEs): Formation, Chemistry, Classification, Receptors, and Diseases Related to AGEs. Cells 2022, 11, 1312. [Google Scholar] [CrossRef] [PubMed]
- Uribarri, J.; Woodruff, S.; Goodman, S.; Cai, W.; Chen, X.; Pyzik, R.; Yong, A.; Striker, G.E.; Vlassara, H. Advanced glycation end products in foods and a practical guide to their reduction in the diet. J. Am. Diet. Assoc. 2010, 110, 911–916.e12. [Google Scholar] [CrossRef] [PubMed]
- Scheijen, J.L.J.M.; Hanssen, N.M.J.; van Greevenbroek, M.M.; Van der Kallen, C.J.; Feskens, E.J.M.; Stehouwer, C.D.A.; Schalkwijk, C.G. Dietary intake of advanced glycation endproducts is associated with higher levels of advanced glycation endproducts in plasma and urine: The CODAM study. Clin. Nutr. 2018, 37, 919–925. [Google Scholar] [CrossRef] [PubMed]
- Guo, Z.; Li, H.; Jiang, S.; Rahmati, M.; Su, J.; Yang, S.; Wu, Y.; Li, Y.; Deng, Z. The role of AGEs in muscle ageing and sarcopenia. Bone Jt. Res. 2025, 14, 185–198. [Google Scholar] [CrossRef] [PubMed]
- Mori, H.; Kuroda, A.; Ishizu, M.; Ohishi, M.; Takashi, Y.; Otsuka, Y.; Taniguchi, S.; Tamaki, M.; Kurahashi, K.; Yoshida, S.; et al. Association of accumulated advanced glycation end-products with a high prevalence of sarcopenia and dynapenia in patients with type 2 diabetes. J. Diabetes Investig. 2019, 10, 1332–1340. [Google Scholar] [CrossRef] [PubMed]
- Waqas, K.; Chen, J.; Trajanoska, K.; Ikram, M.A.; Uitterlinden, A.G.; Rivadeneira, F.; Zillikens, M.C. Skin Autofluorescence, a Noninvasive Biomarker for Advanced Glycation End-Products, Is Associated with Sarcopenia. J. Clin. Endocrinol. Metab. 2022, 107, e793–e803. [Google Scholar] [CrossRef] [PubMed]
- Egawa, T.; Tsuda, S.; Goto, A.; Ohno, Y.; Yokoyama, S.; Goto, K.; Hayashi, T. Potential involvement of dietary advanced glycation end products in impairment of skeletal muscle growth and muscle contractile function in mice. Br. J. Nutr. 2017, 117, 21–29. [Google Scholar] [CrossRef] [PubMed]
- Mastrocola, R.; Nigro, D.; Chiazza, F.; Medana, C.; Dal Bello, F.; Boccuzzi, G.; Collino, M.; Aragno, M. Fructose-derived advanced glycation end-products drive lipogenesis and skeletal muscle reprogramming via SREBP-1c dysregulation in mice. Free Radic. Biol. Med. 2016, 91, 224–235. [Google Scholar] [CrossRef] [PubMed]
- Chiu, C.Y.; Yang, R.S.; Sheu, M.L.; Chan, D.C.; Yang, T.H.; Tsai, K.S.; Chiang, C.K.; Liu, S.H. Advanced glycation end-products induce skeletal muscle atrophy and dysfunction in diabetic mice via a RAGE-mediated, AMPK-down-regulated, Akt pathway. J. Pathol. 2016, 238, 470–482. [Google Scholar] [CrossRef] [PubMed]
- Clayton, Z.S.; Gioscia-Ryan, R.A.; Justice, J.N.; Lubieniecki, K.L.; Hutton, D.A.; Rossman, M.J.; Zigler, M.C.; Seals, D.R. Lifelong physical activity attenuates age- and Western-style diet-related declines in physical function and adverse changes in skeletal muscle mass and inflammation. Exp. Gerontol. 2022, 157, 111632. [Google Scholar] [CrossRef] [PubMed]
- Roseno, S.L.; Davis, P.R.; Bollinger, L.M.; Powell, J.J.; Witczak, C.A.; Brault, J.J. Short-term, high-fat diet accelerates disuse atrophy and protein degradation in a muscle-specific manner in mice. Nutr. Metab. 2015, 12, 39. [Google Scholar] [CrossRef] [PubMed]
- Mazza, E.; Ferro, Y.; Maurotti, S.; Micale, F.; Boragina, G.; Russo, R.; Lascala, L.; Sciacqua, A.; Gazzaruso, C.; Montalcini, T.; et al. Association of dietary patterns with sarcopenia in adults aged 50 years and older. Eur. J. Nutr. 2024, 63, 1651–1662. [Google Scholar] [CrossRef] [PubMed]
- Nawaz, M.; Afridi, M.N.; Ullah, I.; Khan, I.A.; Ishaq, M.S.; Su, Y.; Rizwan, H.M.; Cheng, K.W.; Zhou, Q.; Wang, M. The inhibitory effects of endophytic metabolites on glycated proteins under non-communicable disease conditions: A review. Int. J. Biol. Macromol. 2024, 269, 131869. [Google Scholar] [CrossRef] [PubMed]
- Song, Q.; Liu, J.; Dong, L.; Wang, X.; Zhang, X. Novel advances in inhibiting advanced glycation end product formation using natural compounds. Biomed. Pharmacother. 2021, 140, 111750. [Google Scholar] [CrossRef] [PubMed]
- Li, R.L.; Zhao, W.W.; Gao, B.Y. Advanced glycation end products induce neural tube defects through elevating oxidative stress in mice. Neural Regen. Res. 2018, 13, 1368–1374. [Google Scholar] [CrossRef] [PubMed]
- Salvadori, L.; Paiella, M.; Castiglioni, B.; Belladonna, M.L.; Manenti, T.; Ercolani, C.; Cornioli, L.; Clemente, N.; Scircoli, A.; Sardella, R.; et al. Equisetum arvense standardized dried extract hinders age-related osteosarcopenia. Biomed. Pharmacother. 2024, 174, 116517. [Google Scholar] [CrossRef] [PubMed]
- Raiteri, T.; Zaggia, I.; Reano, S.; Scircoli, A.; Salvadori, L.; Prodam, F.; Filigheddu, N. The Atrophic Effect of 1,25(OH)2 Vitamin D3 (Calcitriol) on C2C12 Myotubes Depends on Oxidative Stress. Antioxidants 2021, 10, 1980. [Google Scholar] [CrossRef] [PubMed]
- Antognelli, C.; Marinucci, L.; Frosini, R.; Macchioni, L.; Talesa, V.N. Metastatic Prostate Cancer Cells Secrete Methylglyoxal-Derived MG-H1 to Reprogram Human Osteoblasts into a Dedifferentiated, Malignant-like Phenotype: A Possible Novel Player in Prostate Cancer Bone Metastases. Int. J. Mol. Sci. 2021, 22, 10191. [Google Scholar] [CrossRef] [PubMed]
- Li, L.; Zhuang, Y.; Zou, X.; Chen, M.; Cui, B.; Jiao, Y.; Cheng, Y. Advanced Glycation End Products: A Comprehensive Review of Their Detection and Occurrence in Food. Foods 2023, 12, 2103. [Google Scholar] [CrossRef] [PubMed]
- Zheng, J.; Guo, H.; Ou, J.; Liu, P.; Huang, C.; Wang, M.; Simal-Gandara, J.; Battino, M.; Jafari, S.M.; Zou, L.; et al. Benefits, deleterious effects and mitigation of methylglyoxal in foods: A critical review. Trends Food Sci. Technol. 2021, 107, 201–212. [Google Scholar] [CrossRef]
- Antognelli, C.; Talesa, V.N. Glyoxalases in Urological Malignancies. Int. J. Mol. Sci. 2018, 19, 415. [Google Scholar] [CrossRef] [PubMed]
- Xia, Q.; Huang, X.; Huang, J.; Zheng, Y.; March, M.E.; Li, J.; Wei, Y. The Role of Autophagy in Skeletal Muscle Diseases. Front. Physiol. 2021, 12, 638983. [Google Scholar] [CrossRef] [PubMed]
- Elgass, K.; Pakay, J.; Ryan, M.T.; Palmer, C.S. Recent advances into the understanding of mitochondrial fission. Biochim. Biophys. Acta 2013, 1833, 150–161. [Google Scholar] [CrossRef] [PubMed]
- Hou, F.F.; Boyce, J.; Chertow, G.M.; Kay, J.; Owen, W.F., Jr. Aminoguanidine inhibits advanced glycation end products formation on beta2-microglobulin. J. Am. Soc. Nephrol. 1998, 9, 277–283. [Google Scholar] [CrossRef] [PubMed]
- Medic, A.; Smrke, T.; Hudina, M.; Veberic, R.; Zamljen, T. HPLC-Mass spectrometry analysis of phenolics comparing traditional bilberry and blueberry liqueurs. Food Res. Int. 2023, 173, 113373. [Google Scholar] [CrossRef] [PubMed]
- Mustafa, A.M.; Angeloni, S.; Abouelenein, D.; Acquaticci, L.; Xiao, J.; Sagratini, G.; Maggi, F.; Vittori, S.; Caprioli, G. A new HPLC-MS/MS method for the simultaneous determination of 36 polyphenols in blueberry, strawberry and their commercial products and determination of antioxidant activity. Food Chem. 2022, 367, 130743. [Google Scholar] [CrossRef] [PubMed]
- Chiappalupi, S.; Sorci, G.; Vukasinovic, A.; Salvadori, L.; Sagheddu, R.; Coletti, D.; Renga, G.; Romani, L.; Donato, R.; Riuzzi, F. Targeting RAGE prevents muscle wasting and prolongs survival in cancer cachexia. J. Cachexia Sarcopenia Muscle 2020, 11, 929–946. [Google Scholar] [CrossRef] [PubMed]
- Egawa, T.; Ohno, Y.; Yokoyama, S.; Goto, A.; Ito, R.; Hayashi, T.; Goto, K. The effect of advanced glycation end products on cellular signaling molecules in skeletal muscle. J. Phys. Fitness Sports Med. 2018, 7, 229–238. [Google Scholar] [CrossRef]
- Ebert, S.M.; Bullard, S.A.; Basisty, N.; Marcotte, G.R.; Skopec, Z.P.; Dierdorff, J.M.; Al-Zougbi, A.; Tomcheck, K.C.; DeLau, A.D.; Rathmacher, J.A.; et al. Activating transcription factor 4 (ATF4) promotes skeletal muscle atrophy by forming a heterodimer with the transcriptional regulator C/EBPβ. J. Biol. Chem. 2020, 295, 2787–2803. [Google Scholar] [CrossRef] [PubMed]
- Sousa Silva, M.; Gomes, R.A.; Ferreira, A.E.; Ponces Freire, A.; Cordeiro, C. The glyoxalase pathway: The first hundred years… and beyond. Biochem. J. 2013, 453, 1–15. [Google Scholar] [CrossRef] [PubMed]
- Sergi, D.; Boulestin, H.; Campbell, F.M.; Williams, L.M. The Role of Dietary Advanced Glycation End Products in Metabolic Dysfunction. Mol. Nutr. Food Res. 2021, 65, e1900934. [Google Scholar] [CrossRef] [PubMed]
- Velayoudom-Cephise, F.L.; Cano-Sanchez, M.; Bercion, S.; Tessier, F.; Yu, Y.; Boulanger, E.; Neviere, R. Receptor for advanced glycation end products modulates oxidative stress and mitochondrial function in the soleus muscle of mice fed a high-fat diet. Appl. Physiol. Nutr. Metab. 2020, 45, 1107–1117. [Google Scholar] [CrossRef] [PubMed]
- Kodani, H.; Aoi, W.; Hirata, M.; Takami, M.; Kobayashi, Y.; Kuwahata, M. Skeletal muscle metabolic dysfunction with circulating carboxymethyl-lysine in dietary food additive-induced leaky gut. FASEB J. 2024, 38, e23715. [Google Scholar] [CrossRef] [PubMed]
- Ni, Z.; Sun, W.; Li, R.; Yang, M.; Zhang, F.; Chang, X.; Li, W.; Zhou, Z. Fluorochloridone induces autophagy in TM4 Sertoli cells: Involvement of ROS-mediated AKT-mTOR signaling pathway. Reprod. Biol. Endocrinol. 2021, 19, 64. [Google Scholar] [CrossRef] [PubMed]
- Todoriki, S.; Hosoda, Y.; Yamamoto, T.; Watanabe, M.; Sekimoto, A.; Sato, H.; Mori, T.; Miyazaki, M.; Takahashi, N.; Sato, E. Methylglyoxal Induces Inflammation, Metabolic Modulation and Oxidative Stress in Myoblast Cells. Toxins 2022, 14, 263. [Google Scholar] [CrossRef] [PubMed]
- Desgeorges, M.M.; Freyssenet, D.; Chanon, S.; Castells, J.; Pugnière, P.; Béchet, D.; Peinnequin, A.; Devillard, X.; Defour, A. Post-transcriptional regulation of autophagy in C2C12 myotubes following starvation and nutrient restoration. Int. J. Biochem. Cell Biol. 2014, 54, 208–216. [Google Scholar] [CrossRef] [PubMed]
- Pickles, S.; Vigié, P.; Youle, R.J. Mitophagy and Quality Control Mechanisms in Mitochondrial Maintenance. Curr. Biol. 2018, 28, R170–R185. [Google Scholar] [CrossRef] [PubMed]
- Cantó, C.; Auwerx, J. PGC-1alpha, SIRT1 and AMPK, an energy sensing network that controls energy expenditure. Curr. Opin. Lipidol. 2009, 20, 98–105. [Google Scholar] [CrossRef] [PubMed]
- Lai, S.W.T.; Lopez Gonzalez, E.J.; Zoukari, T.; Ki, P.; Shuck, S.C. Methylglyoxal and Its Adducts: Induction, Repair, and Association with Disease. Chem. Res. Toxicol. 2022, 35, 1720–1746. [Google Scholar] [CrossRef] [PubMed]
- Thimóteo, N.S.B.; Scavuzzi, B.M.; Simão, A.N.C.; Dichi, I. The impact of cranberry (Vaccinium macrocarpon) and cranberry products on each component of the metabolic syndrome: A review. Nutrire 2017, 42, 25. [Google Scholar] [CrossRef]
- Muthenna, P.; Raghu, G.; Akileshwari, C.; Sinha, S.N.; Suryanarayana, P.; Reddy, G.B. Inhibition of protein glycation by procyanidin-B2 enriched fraction of cinnamon: Delay of diabetic cataract in rats. IUBMB Life 2013, 65, 941–950. [Google Scholar] [CrossRef] [PubMed]
- Chuntakaruk, H.; Kongtawelert, P.; Pothacharoen, P. Chondroprotective effects of purple corn anthocyanins on advanced glycation end products induction through suppression of NF-κB and MAPK signaling. Sci. Rep. 2021, 11, 1895. [Google Scholar] [CrossRef] [PubMed]
- Maleki, V.; Foroumandi, E.; Hajizadeh-Sharafabad, F.; Kheirouri, S.; Alizadeh, M. The effect of resveratrol on advanced glycation end products in diabetes mellitus: A systematic review. Arch. Physiol. Biochem. 2022, 128, 253–260. [Google Scholar] [CrossRef] [PubMed]
- Zhang, Y.; Luo, Z.; Ma, L.; Xu, Q.; Yang, Q.; Si, L. Resveratrol prevents the impairment of advanced glycosylation end products (AGE) on macrophage lipid homeostasis by suppressing the receptor for AGE via peroxisome proliferator-activated receptor gamma activation. Int. J. Mol. Med. 2010, 25, 729–734. [Google Scholar] [CrossRef] [PubMed]
- Ashraf, J.M.; Shahab, U.; Tabrez, S.; Lee, E.J.; Choi, I.; Ahmad, S. Quercetin as a finer substitute to aminoguanidine in the inhibition of glycation products. Int. J. Biol. Macromol. 2015, 77, 188–192. [Google Scholar] [CrossRef] [PubMed]
- Wang, Y.; Li, S.; Zhang, T.; Wang, J.; Zhang, X.; Li, M.; Gao, Y.; Zhang, M.; Chen, H. Effects of myricetin and its derivatives on nonenzymatic glycation: A mechanism study based on proteomic modification and fluorescence spectroscopy analysis. Food Chem. 2024, 455, 139880. [Google Scholar] [CrossRef] [PubMed]
- Muthenna, P.; Akileshwari, C.; Saraswat, M.; Bhanuprakash Reddy, G. Inhibition of advanced glycation end-product formation on eye lens protein by rutin. Br. J. Nutr. 2012, 107, 941–949. [Google Scholar] [CrossRef] [PubMed]
- Wu, Q.; Tang, S.; Zhang, L.; Xiao, J.; Luo, Q.; Chen, Y.; Zhou, M.; Feng, N.; Wang, C. The inhibitory effect of the catechin structure on advanced glycation end product formation in alcoholic media. Food Funct. 2020, 11, 5396–5408. [Google Scholar] [CrossRef] [PubMed]
- Cao, X.; Xia, Y.; Zeng, M.; Wang, W.; He, Y.; Liu, J. Caffeic Acid Inhibits the Formation of Advanced Glycation End Products (AGEs) and Mitigates the AGEs-Induced Oxidative Stress and Inflammation Reaction in Human Umbilical Vein Endothelial Cells (HUVECs). Chem. Biodivers. 2019, 16, e1900174. [Google Scholar] [CrossRef] [PubMed]
- Arfin, S.; Siddiqui, G.A.; Naeem, A.; Moin, S. Inhibition of advanced glycation end products by isoferulic acid and its free radical scavenging capacity: An in vitro and molecular docking study. Int. J. Biol. Macromol. 2018, 118, 1479–1487. [Google Scholar] [CrossRef] [PubMed]
- Sowndhar Rajan, B.; Manivasagam, S.; Dhanusu, S.; Chandrasekar, N.; Krishna, K.; Kalaiarasu, L.P.; Babu, A.A.; Vellaichamy, E. Diet with high content of advanced glycation end products induces systemic inflammation and weight gain in experimental mice: Protective role of curcumin and gallic acid. Food Chem. Toxicol. 2018, 114, 237–245. [Google Scholar] [CrossRef] [PubMed]
- Jagdale, A.D.; Patil, R.S.; Tupe, R.S. Attenuation of albumin glycation and oxidative stress by minerals and vitamins: An in vitro perspective of dual-purpose therapy. Vitam. Horm. 2024, 125, 231–250. [Google Scholar] [CrossRef] [PubMed]
- Keqin, O.; Gu, L. Absorption and metabolism of proanthocyanidins. J. Funct. Foods 2014, 7, 43–53. [Google Scholar] [CrossRef]
- Rajbhandari, R.; Peng, N.; Moore, R.; Arabshahi, A.; Wyss, J.M.; Barnes, S.; Prasain, J.K. Determination of cranberry phenolic metabolites in rats by liquid chromatography-tandem mass spectrometry. J. Agric. Food Chem. 2011, 22, 6682–6688. [Google Scholar] [CrossRef] [PubMed]
- Jangid, H.; Shidiki, A.; Kumar, G. Cranberry-derived bioactives for the prevention and treatment of urinary tract infections: Antimicrobial mechanisms and global research trends in nutraceutical applications. Front. Nutr. 2025, 12, 1502720. [Google Scholar] [CrossRef] [PubMed]
- Colletti, A.; Sangiorgio, L.; Martelli, A.; Testai, L.; Cicero, A.F.G.; Cravotto, G. Highly Active Cranberry’s Polyphenolic Fraction: New Advances in Processing and Clinical Applications. Nutrients 2021, 13, 2546. [Google Scholar] [CrossRef] [PubMed]
- Luo, B.; Wen, Y.; Ye, F.; Wu, Y.; Li, N.; Farid, M.S.; Chen, Z.; El-Seedi, H.R.; Chao, Z. Bioactive phytochemicals and their potential roles in modulating gut microbiota. J. Agric. Food Res. 2023, 12, 100583. [Google Scholar] [CrossRef]






| Standardized Dried Extracts of Officinal Plants | ||||||
|---|---|---|---|---|---|---|
| Vernacular Name | Scientific Name | Organ Used | Origin | Titrated Active Compounds | Solvent | DER |
| Water hyssop | Bacopa monnieri (L.) Wettst. | Aerial Part | India | 20% bacosides | Ethanol | 12–20:1 |
| Tea | Camellia sinensis (L) Kuntze | Leaf | China | 50% polyphenols | 70% water 30% ethanol | 5–10:1 |
| Turmeric | Curcuma longa L. | Root | India | 25% curcuminoids | 30% water 70% ethanol | 5–10:1 |
| Black cohosh | Cimicifuga racemosa (L.) Nutt | Root | 3% L-triterpene glycosides | 60% water 40% ethanol | 8–10:1 | |
| Common Horsetail | Equisetum arvense L. | Aerial Part | Italy | 10% silica | Water | 5–10:1 |
| Acai | Euterpe oleracea Mart. | Fruit | Brasil | 10% polyphenols | 20% water 80% ethanol | 5–10:1 |
| Siberian Ginseng | Eleutherococcus senticosus Maxim | Radix | Russia | 20% ginsenosides | 30% water 70% ethanol | 4–10:1 |
| Fennel | Foeniculum vulgare Mill | Fruit | Egypt | 0.5% essential oil | 30% water 70% ethanol | 5–10:1 |
| Hop | Humulus lupulus L. | Strobilus | Serbia | 0.4–0.5% rutoside | 80% water 20 ethanol | 4:1 |
| Common Juniper | Juniperus communis L. | Seed | Macedonia | water | 4:1 | |
| Maca | Lepidium meyenii Walp. | Root | Perù | 1% glucosinolates | 30% water 70% ethanol | 15:1 |
| Olive | Olea europaea L. | Leaf | Morocco | 6% oleuropein | 30% water 70% ethanol | 5:1 |
| African cherry | Pygeum africanum Hook. f. | Bark | Africa | 20% water 80% ethanol | 5–10:1 | |
| Rosemary | Rosmarinus officinalis L. | Leaf | Albania | 10% terpenes | 70% water 30% ethanol | 4–10:1 |
| Arctic root | Rhodiola rosea L. | Root | Russia | 3% rosavin | 40% water 60% ethanol | 5:1 |
| White willow | Salix alba L. | Bark | Albania | 15% salicin | 30% water 70% ethanol | 12–15:1 |
| Milk thistle | Silybum marianum (L.) Gaertn. | Fruit | Austria | 30% water 70% ethanol | 4:1 | |
| Fenugreek | Trigonella foenum-graecum L. | Seed | India | 80% silymarin | 20% water 80% ethanol | 30:1 |
| Stinging nettle | Urtica dioica L. | Leaf | Bulgaria | 0.8% betasitosterol | 30% water 70% ethanol | 4:1 |
| Cranberry | Vaccinium macrocarpon Aiton | Fruit | Ukraine | 40% proanthocyanidins | 30% water 70% ethanol | 20–30:1 |
| Ashwagandha | Withania somnifera (L.) Dunal | Root | India | 2% withanolides | 20% water 80% ethanol | 3/6:1 |
| Mushrooms | |||||
|---|---|---|---|---|---|
| Vernacular Name | Scientific Name | Organ Used | Origin | Trited Active Compounds | Solvent |
| Almond mushroom | Agaricus blaxei Murrill | sporophorum | China | 10% polysaccarides | 30% water 70% ethanol |
| Caterpillar fungus | Cordyceps sinensis (Berk.) Sacc. | sporophorum | China | 40% polysaccarides | 40% water 60% ethanol |
| Maitake | Grifola frondosa (Dicks.) Gray | sporophorum | China | 20% polysaccarides | 30% water 70% ethanol |
| Shitake | Lentinula edodes (Berk.) Pegler | sporophorum | China | 10% polysaccarides | 30% water 70% ethanol |
| Active Compounds | ||
|---|---|---|
| Name | Origin | Assay |
| Alpha lipoic acid | synthetic | ≥98% |
| Astaxantin | from Haematococcus pluvialis | ≥5% |
| Chlorophyllin | from Heliantus annuus seed | ≥18% |
| Lycopen | from Solanum lycopersicum | 5% Lycopene |
| Rutin | from Sophora japonica | 95% |
| Label | Compound | Sugar Moiety a | Formula | Mass | Rt (min) | Precursor Ion (m/z) | Product Ion (m/z) c | Polarity |
|---|---|---|---|---|---|---|---|---|
| 1 | Gallic acid | C7H6O5 | 170.0215 | 1.7 | 169 | Negative | ||
| 2 | Caffeic acid | C9H8O4 | 180.0400 | 3.1 | 179 | Negative | ||
| 3 | Procyanidin B2 | C30H26O12 | 578.1421 | 3.9 | 577 | 289 | Negative | |
| 4 | Rutin | C27H30O16 | 610.1533 | 4.0 | 609 | Negative | ||
| 5 | 4-Caffeoylquinic acid | C16H18O9 | 354.0900 | 4.2 | 353 | 191 | Negative | |
| 6 | p-Coumaric acid | C9H8O3 | 164.0400 | 4.2 | 163 | Negative | ||
| 7 | Peonidin-3-pyranoside | Glucose/ galactose | C22H23O11 | 463.1240 | 4.3 | 463 M+ b | Positive | |
| 8 | Malvidin-3-arabinoside | C22H23O11 | 463.1240 | 4.4 | 463 M+ b | 331 | Positive | |
| 9 | Catechin | C15H14O6 | 290.0800 | 4.5 | 289 | 203 | Negative | |
| 10 | Malvidin-3-pyranoside | Glucose/ galactose | C23H25O12 | 493.1353 | 4.5 | 493 M+ b | 331 | Positive |
| 11 | Isoquercitin | C21H20O12 | 464.0973 | 4.9 | 463 | 300 | Negative | |
| 12 | Delphidin-3-pyranoside | Glucose/ galactose | C21H21O12 | 465.1027 | 5 | 465 M+ b | 303 | Positive |
| 13 | Petunidin-3-pyranoside | Glucose/ galactose | C22H23O12 | 479.1183 | 5.1 | 479 M+ b | 301 | Positive |
| 14 | Quercitrin | C21H20O11 | 448.1005 | 5.2 | 447 | 344 | Negative | |
| 15 | Procyanidin A2 | C30H24O12 | 576.1263 | 5.4 | 575 | 226 | Negative | |
| 16 | Epicatechin | C15H14O6 | 290.0788 | 5.7 | 289 | 203 | Negative |
Disclaimer/Publisher’s Note: The statements, opinions and data contained in all publications are solely those of the individual author(s) and contributor(s) and not of MDPI and/or the editor(s). MDPI and/or the editor(s) disclaim responsibility for any injury to people or property resulting from any ideas, methods, instructions or products referred to in the content. |
© 2025 by the authors. Licensee MDPI, Basel, Switzerland. This article is an open access article distributed under the terms and conditions of the Creative Commons Attribution (CC BY) license (https://creativecommons.org/licenses/by/4.0/).
Share and Cite
Paiella, M.; Raiteri, T.; Reano, S.; Manfredelli, D.; Manenti, T.; Gentili, G.; Meskine, H.; Chiappalupi, S.; Bellomo, G.; Prodam, F.; et al. Diet-Derived Advanced Glycation End-Products (AGEs) Induce Muscle Wasting In Vitro, and a Standardized Vaccinium macrocarpon Extract Restrains AGE Formation and AGE-Dependent C2C12 Myotube Atrophy. Antioxidants 2025, 14, 900. https://doi.org/10.3390/antiox14080900
Paiella M, Raiteri T, Reano S, Manfredelli D, Manenti T, Gentili G, Meskine H, Chiappalupi S, Bellomo G, Prodam F, et al. Diet-Derived Advanced Glycation End-Products (AGEs) Induce Muscle Wasting In Vitro, and a Standardized Vaccinium macrocarpon Extract Restrains AGE Formation and AGE-Dependent C2C12 Myotube Atrophy. Antioxidants. 2025; 14(8):900. https://doi.org/10.3390/antiox14080900
Chicago/Turabian StylePaiella, Martina, Tommaso Raiteri, Simone Reano, Dominga Manfredelli, Tommaso Manenti, Giulia Gentili, Hajar Meskine, Sara Chiappalupi, Giovanni Bellomo, Flavia Prodam, and et al. 2025. "Diet-Derived Advanced Glycation End-Products (AGEs) Induce Muscle Wasting In Vitro, and a Standardized Vaccinium macrocarpon Extract Restrains AGE Formation and AGE-Dependent C2C12 Myotube Atrophy" Antioxidants 14, no. 8: 900. https://doi.org/10.3390/antiox14080900
APA StylePaiella, M., Raiteri, T., Reano, S., Manfredelli, D., Manenti, T., Gentili, G., Meskine, H., Chiappalupi, S., Bellomo, G., Prodam, F., Antognelli, C., Sardella, R., Migni, A., Sorci, G., Salvadori, L., Filigheddu, N., & Riuzzi, F. (2025). Diet-Derived Advanced Glycation End-Products (AGEs) Induce Muscle Wasting In Vitro, and a Standardized Vaccinium macrocarpon Extract Restrains AGE Formation and AGE-Dependent C2C12 Myotube Atrophy. Antioxidants, 14(8), 900. https://doi.org/10.3390/antiox14080900

