miR-205-5p Modulates High Glucose-Induced VEGFA Levels in Diabetic Mice and ARPE-19 Cells
Abstract
1. Introduction
2. Materials and Methods
2.1. Cell Culture
2.2. Cell Culture-Conditioned Media (CCCM)
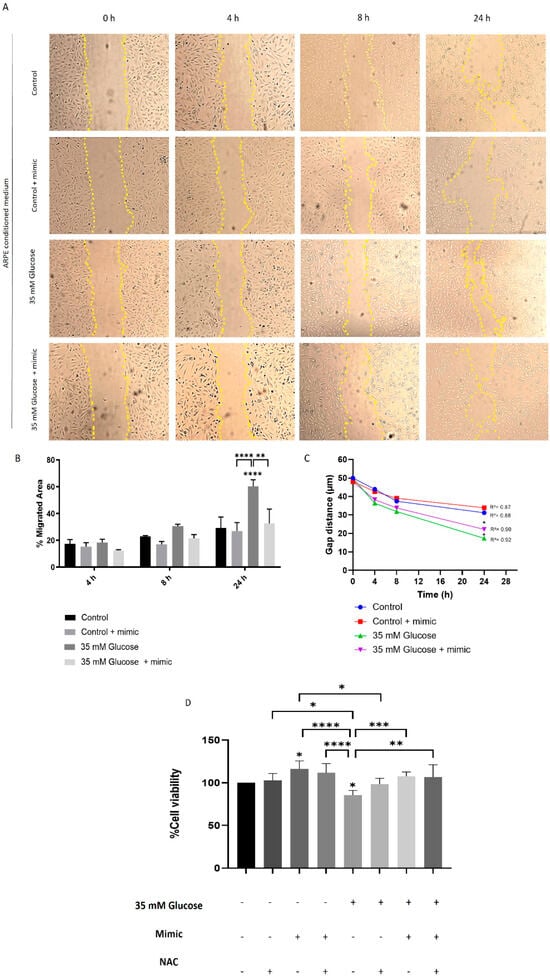
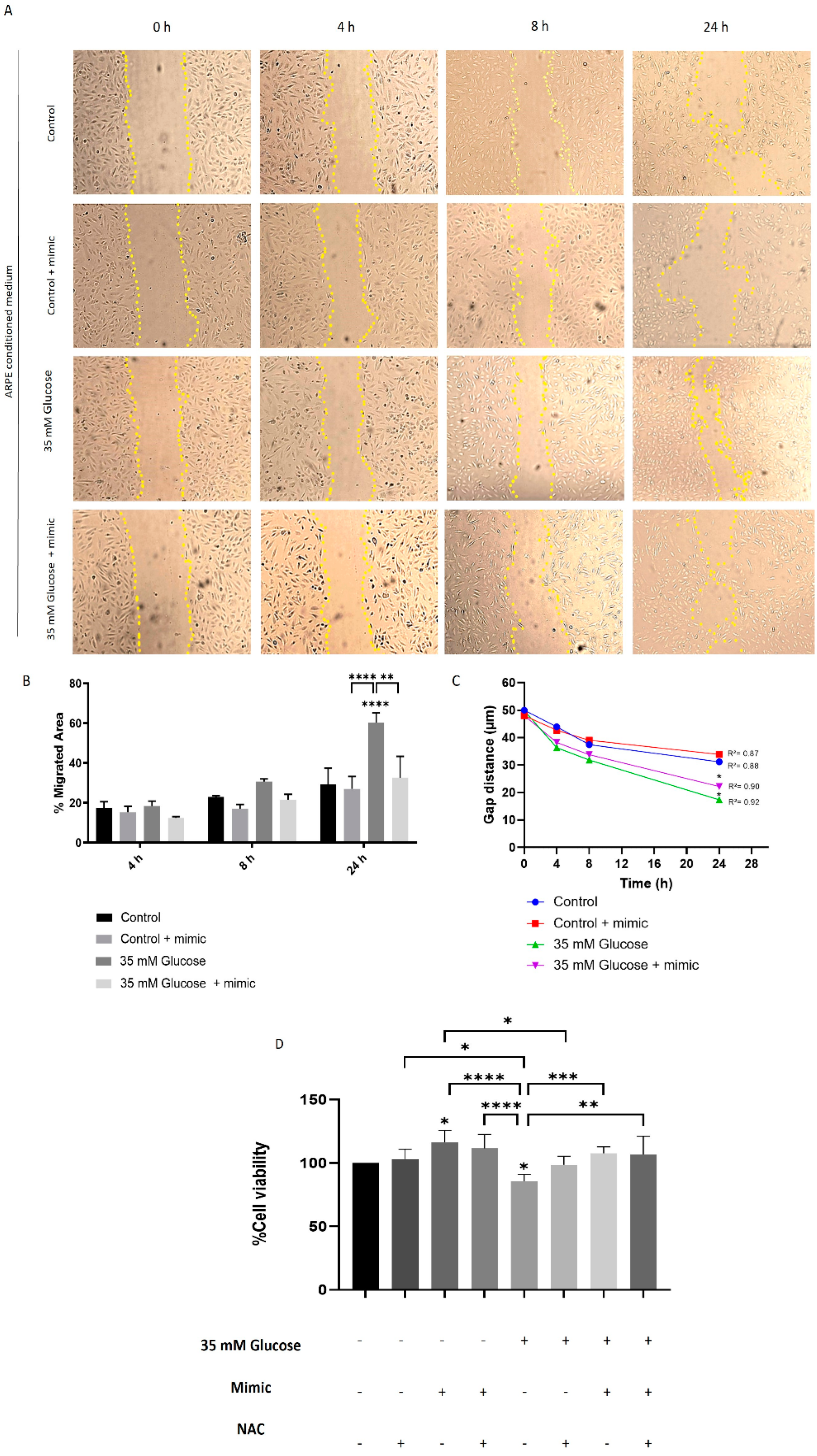
2.3. Scratch Wound Healing Assay
2.4. Cell Viability
2.5. Mimic Transfection ARPE-19
2.6. Animals and Diabetic Model
2.7. Intravitreal Injection
2.8. Blood Glucose
2.9. Glycated Hemoglobin (HbA1c)
2.10. Protein Isolation and Western Blot
2.11. Immunocytochemistry
2.12. RNA Isolation from ARPE-19 Cells
2.13. miRNA Expression Analysis
2.14. mRNA Expression Analysis
2.15. Vasculogenesis Assay
2.16. Statistical Analysis
3. Results
3.1. High Glucose Modifies miR-205-5p and VEGFA Expression Levels in ARPE-19 Cells
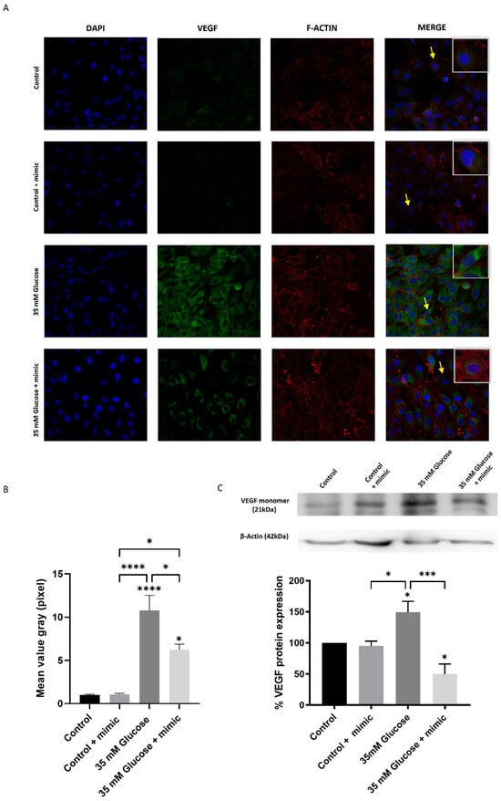
3.2. miR-205-5p Restores VEGFA Expression Levels in ARPE-19 Cells
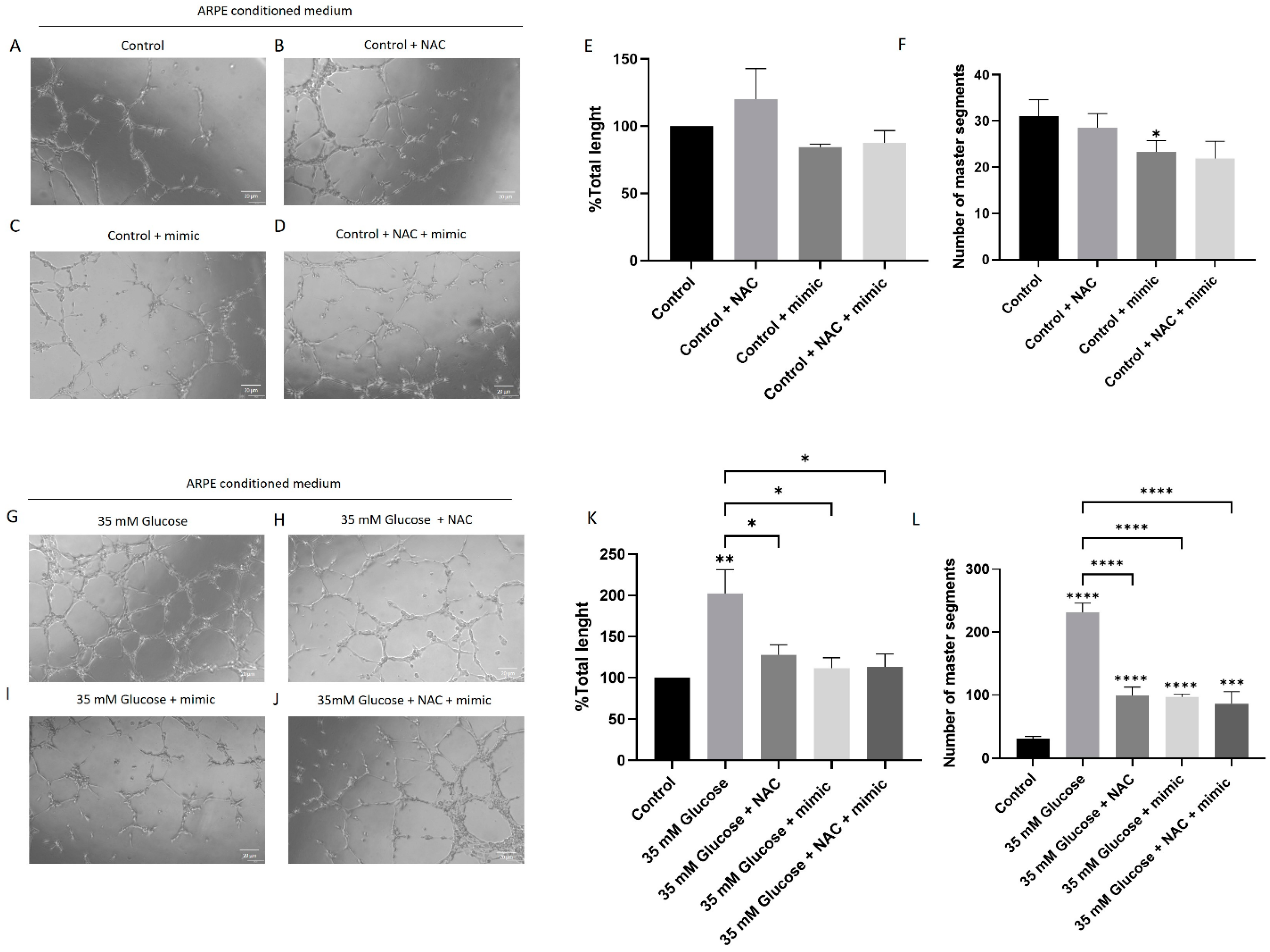
3.3. miR-205-5p Regulates High Glucose-Induced Angiogenesis in HUVEC Cells
3.4. Alloxan-Induced Diabetic Mice Model
3.5. Intravitreal miR-205-5p Mimic Restores VEGFA Levels in Diabetic Mice Model
4. Discussion
5. Conclusions
Author Contributions
Funding
Institutional Review Board Statement
Informed Consent Statement
Data Availability Statement
Acknowledgments
Conflicts of Interest
References
- Lopez-Diez, R.; Egana-Gorrono, L.; Senatus, L.; Shekhtman, A.; Ramasamy, R.; Schmidt, A.M. Diabetes and Cardiovascular Complications: The Epidemics Continue. Curr. Cardiol. Rep. 2021, 23, 74. [Google Scholar] [CrossRef] [PubMed]
- Yang, S.; Zhou, J.; Li, D. Functions and Diseases of the Retinal Pigment Epithelium. Front. Pharmacol. 2021, 12, 727870. [Google Scholar] [CrossRef]
- Garcia-Garcia, J.; Usategui-Martin, R.; Sanabria, M.R.; Fernandez-Perez, E.; Telleria, J.J.; Coco-Martin, R.M. Pathophysiology of Age-Related Macular Degeneration: Implications for Treatment. Ophthalmic Res. 2022, 65, 615–636. [Google Scholar] [CrossRef] [PubMed]
- Spinetti, G.; Mutoli, M.; Greco, S.; Riccio, F.; Ben-Aicha, S.; Kenneweg, F.; Jusic, A.; de Gonzalo-Calvo, D.; Nossent, A.Y.; Novella, S.; et al. Cardiovascular complications of diabetes: Role of non-coding RNAs in the crosstalk between immune and cardiovascular systems. Cardiovasc. Diabetol. 2023, 22, 122. [Google Scholar] [CrossRef] [PubMed]
- Lupo, G.; Agafonova, A.; Cosentino, A.; Giurdanella, G.; Mannino, G.; Lo Furno, D.; Romano, I.R.; Giuffrida, R.; D’Angeli, F.; Anfuso, C.D. Protective Effects of Human Pericyte-like Adipose-Derived Mesenchymal Stem Cells on Human Retinal Endothelial Cells in an In Vitro Model of Diabetic Retinopathy: Evidence for Autologous Cell Therapy. Int. J. Mol. Sci. 2023, 24, 913. [Google Scholar] [CrossRef] [PubMed]
- Xia, J.P.; Liu, S.Q.; Wang, S. Intravitreal conbercept improves outcome of proliferative diabetic retinopathy through inhibiting inflammation and oxidative stress. Life Sci. 2021, 265, 118795. [Google Scholar] [CrossRef]
- Spencer, B.G.; Estevez, J.J.; Liu, E.; Craig, J.E.; Finnie, J.W. Pericytes, inflammation, and diabetic retinopathy. Inflammopharmacology 2020, 28, 697–709. [Google Scholar] [CrossRef] [PubMed]
- Smit-McBride, Z.; Morse, L.S. MicroRNA and diabetic retinopathy-biomarkers and novel therapeutics. Ann. Transl. Med. 2021, 9, 1280. [Google Scholar] [CrossRef] [PubMed]
- Xiang, Y.; Sun, M.; Wu, Y.; Hu, Y. MiR-205-5p-Mediated MAGI1 Inhibition Attenuates the Injury Induced by Diabetic Nephropathy. Pharmacology 2024, 109, 98–109. [Google Scholar] [CrossRef]
- Zhu, X.; Liu, Y.; Cui, J.; Lv, J.; Li, C.; Lu, J.; Huo, X.; Dou, J.; Bai, Z.; Chen, Z.; et al. LncRNA LYPLAL1-DT screening from type 2 diabetes with macrovascular complication contributes protective effects on human umbilical vein endothelial cells via regulating the miR-204-5p/SIRT1 axis. Cell Death Discov. 2022, 8, 245. [Google Scholar] [CrossRef] [PubMed]
- Fu, S.; Zheng, Y.; Sun, Y.; Lai, M.; Qiu, J.; Gui, F.; Zeng, Q.; Liu, F. Suppressing long noncoding RNA OGRU ameliorates diabetic retinopathy by inhibition of oxidative stress and inflammation via miR-320/USP14 axis. Free Radic. Biol. Med. 2021, 169, 361–381. [Google Scholar] [CrossRef] [PubMed]
- Oltra, M.; Vidal-Gil, L.; Maisto, R.; Sancho-Pelluz, J.; Barcia, J.M. Oxidative stress-induced angiogenesis is mediated by miR-205-5p. J. Cell. Mol. Med. 2020, 24, 1428–1436. [Google Scholar] [CrossRef] [PubMed]
- Zhang, J.; Zhang, J.; Pang, X.; Chen, Z.; Zhang, Z.; Lei, L.; Xu, H.; Wen, L.; Zhu, J.; Jiang, Y.; et al. MiR-205-5p suppresses angiogenesis in gastric cancer by downregulating the expression of VEGFA and FGF1. Exp. Cell Res. 2021, 404, 112579. [Google Scholar] [CrossRef] [PubMed]
- Yu, S.L.; Jeong, D.U.; Noh, E.J.; Jeon, H.J.; Lee, D.C.; Kang, M.; Kim, T.H.; Lee, S.K.; Han, A.R.; Kang, J.; et al. Exosomal miR-205-5p Improves Endometrial Receptivity by Upregulating E-Cadherin Expression through ZEB1 Inhibition. Int. J. Mol. Sci. 2023, 24, 15149. [Google Scholar] [CrossRef] [PubMed]
- Martínez-Santos, M.; Ybarra, M.; Oltra, M.; Muriach, M.; Romero, F.J.; Pires, M.E.; Sancho-Pelluz, J.; Barcia, J.M. Role of Exosomal miR-205-5p Cargo in Angiogenesis and Cell Migration. Int. J. Mol. Sci. 2024, 25, 934. [Google Scholar] [CrossRef] [PubMed]
- Calin, G.A.; Hubé, F.; Ladomery, M.R.; Delihas, N.; Ferracin, M.; Poliseno, L.; Agnelli, L.; Alahari, S.K.; Yu, A.M.; Zhong, X.B. The 2024 Nobel Prize in Physiology or Medicine: microRNA Takes Center Stage. Non-Coding RNA 2024, 10, 62. [Google Scholar] [CrossRef]
- Ferrari, E.; Gandellini, P. Unveiling the ups and downs of miR-205 in physiology and cancer: Transcriptional and post-transcriptional mechanisms. Cell Death Dis. 2020, 11, 980. [Google Scholar] [CrossRef] [PubMed]
- Liu, J.; Wang, J.; Fu, W.; Wang, X.; Chen, H.; Wu, X.; Lao, G.; Wu, Y.; Hu, M.; Yang, C. MiR-195-5p and miR-205-5p in extracellular vesicles isolated from diabetic foot ulcer wound fluid decrease angiogenesis by inhibiting VEGFA expression. Aging 2021, 13, 19805–19821. [Google Scholar] [CrossRef]
- Tan, A.; Li, T.; Ruan, L.; Yang, J.; Luo, Y.; Li, L.; Wu, X. Knockdown of Malat1 alleviates high-glucose-induced angiogenesis through regulating miR-205-5p/VEGF-A axis. Exp. Eye Res. 2021, 207, 108585. [Google Scholar] [CrossRef]
- Xia, J.; Sun, W.; Dun, J. LncRNA 1500026H17Rik knockdown ameliorates high glucose-induced mouse podocyte injuries through the miR-205-5p/EGR1 pathway. Int. Urol. Nephrol. 2023, 55, 1045–1057. [Google Scholar] [CrossRef] [PubMed]
- Muratsu-Ikeda, S.; Nangaku, M.; Ikeda, Y.; Tanaka, T.; Wada, T.; Inagi, R. Downregulation of miR-205 modulates cell susceptibility to oxidative and endoplasmic reticulum stresses in renal tubular cells. PLoS ONE 2012, 7, e41462. [Google Scholar] [CrossRef] [PubMed]
- Hulf, T.; Sibbritt, T.; Wiklund, E.D.; Patterson, K.; Song, J.Z.; Stirzaker, C.; Qu, W.; Nair, S.; Horvath, L.G.; Armstrong, N.J.; et al. Epigenetic-induced repression of microRNA-205 is associated with MED1 activation and a poorer prognosis in localized prostate cancer. Oncogene 2013, 32, 2891–2899. [Google Scholar] [CrossRef] [PubMed]
- Cai, C.; Meng, C.; He, S.; Gu, C.; Lhamo, T.; Draga, D.; Luo, D.; Qiu, Q. DNA methylation in diabetic retinopathy: Pathogenetic role and potential therapeutic targets. Cell Biosci. 2022, 12, 186. [Google Scholar] [CrossRef]
- Profumo, V.; Forte, B.; Percio, S.; Rotundo, F.; Doldi, V.; Ferrari, E.; Fenderico, N.; Dugo, M.; Romagnoli, D.; Benelli, M.; et al. LEADeR role of miR-205 host gene as long noncoding RNA in prostate basal cell differentiation. Nat. Commun. 2019, 10, 307. [Google Scholar] [CrossRef] [PubMed]
- Garber, D.; Zhu, S. Implications of Caspase 1/ Interleukin-1 Beta (IL-1β) Signaling and Hypoxia-Inducible Factor 1-Alpha (HIF-1α) on Diabetic Retinopathy Pathology. Cureus 2023, 15, e42479. [Google Scholar] [CrossRef] [PubMed]
- Zhang, P.; Zhou, Y.D.; Tan, Y.; Gao, L. Protective effects of piperine on the retina of mice with streptozotocin-induced diabetes by suppressing HIF-1/VEGFA pathway and promoting PEDF expression. Int. J. Ophthalmol. 2021, 14, 656–665. [Google Scholar] [CrossRef]
- Zhang, L.; Hung, G.C.; Meng, S.; Evans, R.; Xu, J. LncRNA MALAT1 Regulates Hyperglycemia Induced EMT in Keratinocyte via miR-205. Non-Coding RNA 2023, 9, 14. [Google Scholar] [CrossRef]
- Langlet, F.; Tarbier, M.; Haeusler, R.A.; Camastra, S.; Ferrannini, E.; Friedländer, M.R.; Accili, D. microRNA-205-5p is a modulator of insulin sensitivity that inhibits FOXO function. Mol. Metab. 2018, 17, 49–60. [Google Scholar] [CrossRef] [PubMed]
- Ouni, M.; Gottmann, P.; Westholm, E.; Schwerbel, K.; Jähnert, M.; Stadion, M.; Rittig, K.; Vogel, H.; Schürmann, A. MiR-205 is up-regulated in islets of diabetes-susceptible mice and targets the diabetes gene Tcf7l2. Acta Physiol. (Oxf. Engl.) 2021, 232, e13693. [Google Scholar] [CrossRef] [PubMed]
- Ma, L.; Wen, Y.; Li, Z.; Wu, N.; Wang, Q. Circulating MicroRNAs as Potential Diagnostic Biomarkers for Diabetic Retinopathy: A Meta-Analysis. Front. Endocrinol. 2022, 13, 929924. [Google Scholar] [CrossRef] [PubMed]
- Xiao, Y.; Humphries, B.; Yang, C.; Wang, Z. MiR-205 Dysregulations in Breast Cancer: The Complexity and Opportunities. Non-Coding RNA 2019, 5, 53. [Google Scholar] [CrossRef] [PubMed]
- You, Z.P.; Chen, S.S.; Yang, Z.Y.; Li, S.R.; Xiong, F.; Liu, T.; Fu, S.H. GEP100/ARF6 regulates VEGFR2 signaling to facilitate high-glucose-induced epithelial-mesenchymal transition and cell permeability in retinal pigment epithelial cells. Am. J. Physiol. Cell Physiol. 2019, 316, C782–C791. [Google Scholar] [CrossRef] [PubMed]
- Mohamed, S.H.; Kamal, M.M.; Reda, A.M.; Mesbah, N.M.; Abo-Elmatty, D.M.; Abdel-Hamed, A.R. MicroRNA-205-5p inhibits the growth and migration of breast cancer through targeting Wnt/β-catenin co-receptor LRP6 and interacting with lncRNAs. Mol. Cell. Biochem. 2024. [Google Scholar] [CrossRef] [PubMed]
- Zhao, X.; Zhou, S.; Wang, D.; He, W.; Li, J.; Zhang, S. MicroRNA-205 is downregulated in hepatocellular carcinoma and inhibits cell growth and metastasis via directly targeting vascular endothelial growth factor A. Oncol. Lett. 2018, 16, 2207–2214. [Google Scholar] [CrossRef] [PubMed]
- Cao, W.; Zhao, Y.; Wang, L.; Huang, X. Circ0001429 regulates progression of bladder cancer through binding miR-205-5p and promoting VEGFA expression. Cancer Biomark. Sect. A Dis. Markers 2019, 25, 101–113. [Google Scholar] [CrossRef]
- Stojadinovic, O.; Ramirez, H.; Pastar, I.; Gordon, K.A.; Stone, R.; Choudhary, S.; Badiavas, E.; Nouri, K.; Tomic-Canic, M. MiR-21 and miR-205 are induced in invasive cutaneous squamous cell carcinomas. Arch. Dermatol. Res. 2017, 309, 133–139. [Google Scholar] [CrossRef] [PubMed]
- Hezova, R.; Kovarikova, A.; Srovnal, J.; Zemanova, M.; Harustiak, T.; Ehrmann, J.; Hajduch, M.; Sachlova, M.; Svoboda, M.; Slaby, O. MiR-205 functions as a tumor suppressor in adenocarcinoma and an oncogene in squamous cell carcinoma of esophagus. Tumour Biol. J. Int. Soc. Oncodev. Biol. Med. 2016, 37, 8007–8018. [Google Scholar] [CrossRef]
- Zhou, Z.; Liu, C.; Liu, K.; Lv, M.; Li, B.; Lan, Z.; Chen, W.; Kang, M. Expression and Possible Molecular Mechanisms of microRNA-205-5p in Patients With Head and Neck Squamous Cell Carcinoma. Technol. Cancer Res. Treat. 2020, 19, 1533033820980110. [Google Scholar] [CrossRef] [PubMed]
- Han, N.; Xu, H.; Yu, N.; Wu, Y.; Yu, L. MiR-203a-3p inhibits retinal angiogenesis and alleviates proliferative diabetic retinopathy in oxygen-induced retinopathy (OIR) rat model via targeting VEGFA and HIF-1α. Clin. Exp. Pharmacol. Physiol. 2020, 47, 85–94. [Google Scholar] [CrossRef]
- Fan, Y.Y.; Liu, C.H.; Wu, A.L.; Chen, H.C.; Hsueh, Y.J.; Chen, K.J.; Lai, C.C.; Huang, C.Y.; Wu, W.C. MicroRNA-126 inhibits pathological retinal neovascularization via suppressing vascular endothelial growth factor expression in a rat model of retinopathy of prematurity. Eur. J. Pharmacol. 2021, 900, 174035. [Google Scholar] [CrossRef] [PubMed]
- Anderson, W.J.; da Cruz, N.F.S.; Lima, L.H.; Emerson, G.G.; Rodrigues, E.B.; Melo, G.B. Mechanisms of sterile inflammation after intravitreal injection of antiangiogenic drugs: A narrative review. Int. J. Retin. Vitr. 2021, 7, 37. [Google Scholar] [CrossRef]







| mRNA | Forward | Reverse |
|---|---|---|
| VEGFA | 5′-TGAAGGTCGGAGTCAACGGAT-3′ | 5′-TTCTCAGCCTTGACGGTGCCA-3′ |
| GAPDH | 5′-GACTTATACCGGGATTTCTTG-3′ | 5′-AATGTGAATGCAGACCAAAG-3′ |
Disclaimer/Publisher’s Note: The statements, opinions and data contained in all publications are solely those of the individual author(s) and contributor(s) and not of MDPI and/or the editor(s). MDPI and/or the editor(s) disclaim responsibility for any injury to people or property resulting from any ideas, methods, instructions or products referred to in the content. |
© 2025 by the authors. Licensee MDPI, Basel, Switzerland. This article is an open access article distributed under the terms and conditions of the Creative Commons Attribution (CC BY) license (https://creativecommons.org/licenses/by/4.0/).
Share and Cite
Ybarra, M.; Martínez-Santos, M.; Oltra, M.; Muriach, M.; Pires, M.E.; Ceresoni, C.; Sancho-Pelluz, J.; Barcia, J.M. miR-205-5p Modulates High Glucose-Induced VEGFA Levels in Diabetic Mice and ARPE-19 Cells. Antioxidants 2025, 14, 218. https://doi.org/10.3390/antiox14020218
Ybarra M, Martínez-Santos M, Oltra M, Muriach M, Pires ME, Ceresoni C, Sancho-Pelluz J, Barcia JM. miR-205-5p Modulates High Glucose-Induced VEGFA Levels in Diabetic Mice and ARPE-19 Cells. Antioxidants. 2025; 14(2):218. https://doi.org/10.3390/antiox14020218
Chicago/Turabian StyleYbarra, María, Miriam Martínez-Santos, Maria Oltra, María Muriach, Maria E. Pires, Chiara Ceresoni, Javier Sancho-Pelluz, and Jorge M. Barcia. 2025. "miR-205-5p Modulates High Glucose-Induced VEGFA Levels in Diabetic Mice and ARPE-19 Cells" Antioxidants 14, no. 2: 218. https://doi.org/10.3390/antiox14020218
APA StyleYbarra, M., Martínez-Santos, M., Oltra, M., Muriach, M., Pires, M. E., Ceresoni, C., Sancho-Pelluz, J., & Barcia, J. M. (2025). miR-205-5p Modulates High Glucose-Induced VEGFA Levels in Diabetic Mice and ARPE-19 Cells. Antioxidants, 14(2), 218. https://doi.org/10.3390/antiox14020218

