Resveratrol Protects Photoreceptors in Mouse Models of Retinal Degeneration
Abstract
1. Introduction
2. Materials and Methods
2.1. Mice, Antibodies, and Reagents
2.2. Treatment with T3 and Resveratrol
2.3. Eye Preparation, Immunofluorescence Labeling, Confocal Microscopy, and Morphometric Analysis
2.4. TUNEL Assay
2.5. Retinal Protein Preparation, SDS-PAGE, and Western Blot Analysis
2.6. RNA Isolation and Quantitative Real-Time PCR
2.7. Statistical Analysis
3. Results
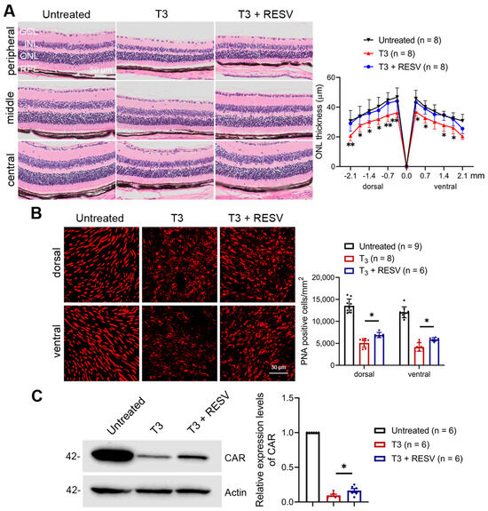
3.1. Treatment with Resveratrol Mitigated T3-Induced Photoreceptor Cell Loss/Degeneration in C57BL/6 Mice
3.2. Treatment with Resveratrol Reduced T3-Induced Photoreceptor Apoptosis in C57BL/6 and Nrl−/− Mice
3.3. Treatment with Resveratrol Reduced T3-Induced Oxidative Stress/Damage in C57BL/6 and Nrl−/− Mice
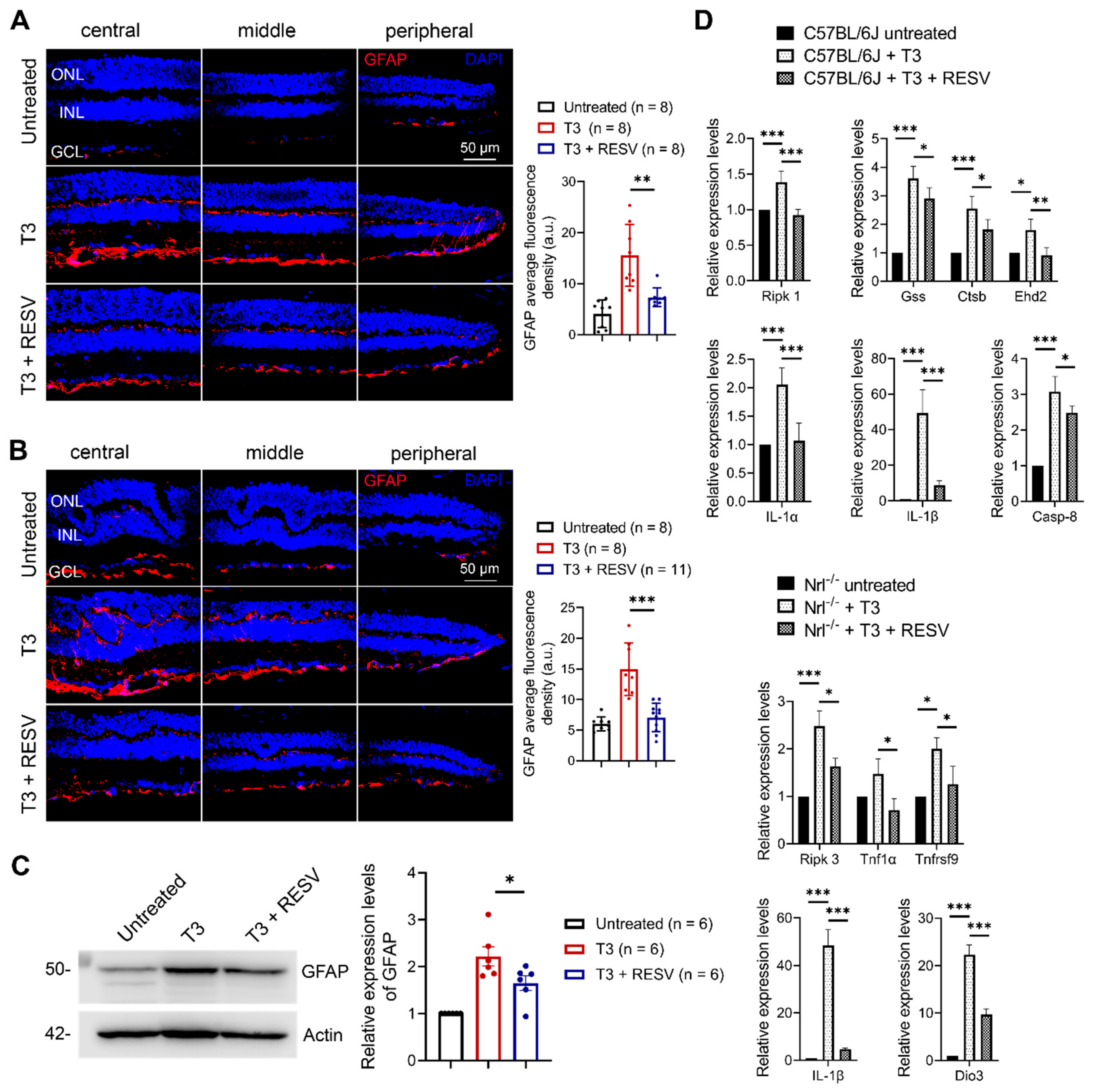
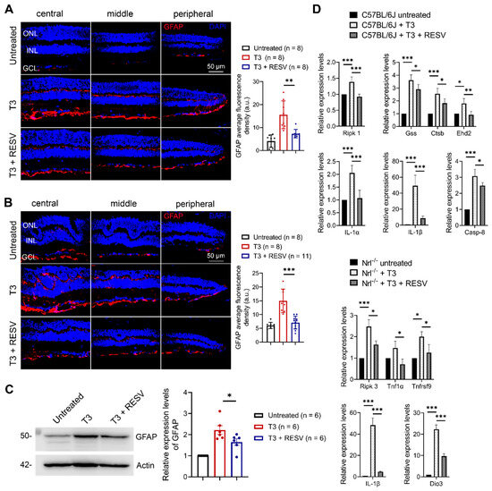
3.4. Treatment with Resveratrol Inhibited T3-Induced Macroglial Cell Activation and Upregulation of Genes Involved in Cell Stress/Death and Inflammatory Responses in C57BL/6 and Nrl−/− Mice
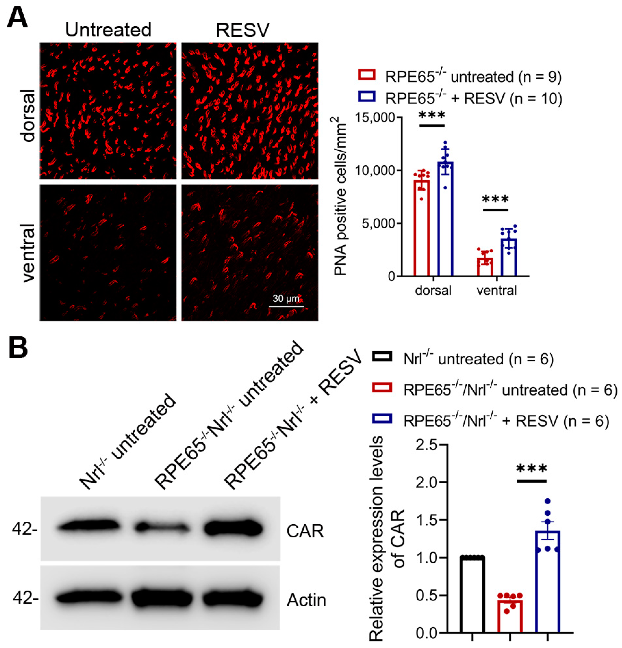
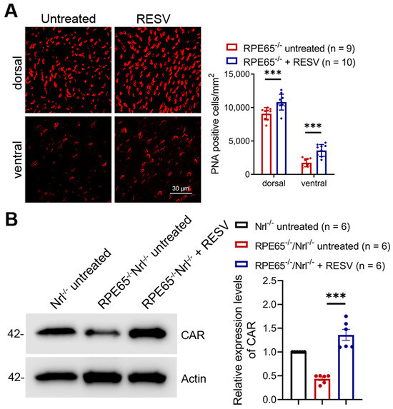
3.5. Treatment with Resveratrol Preserved Cones in Rpe65−/− and Rpe65−/−/Nrl−/− Mice
3.6. Treatment with Resveratrol Reduced Photoreceptor Apoptosis in Rpe65−/− and Rpe65−/−/Nrl−/− Mice
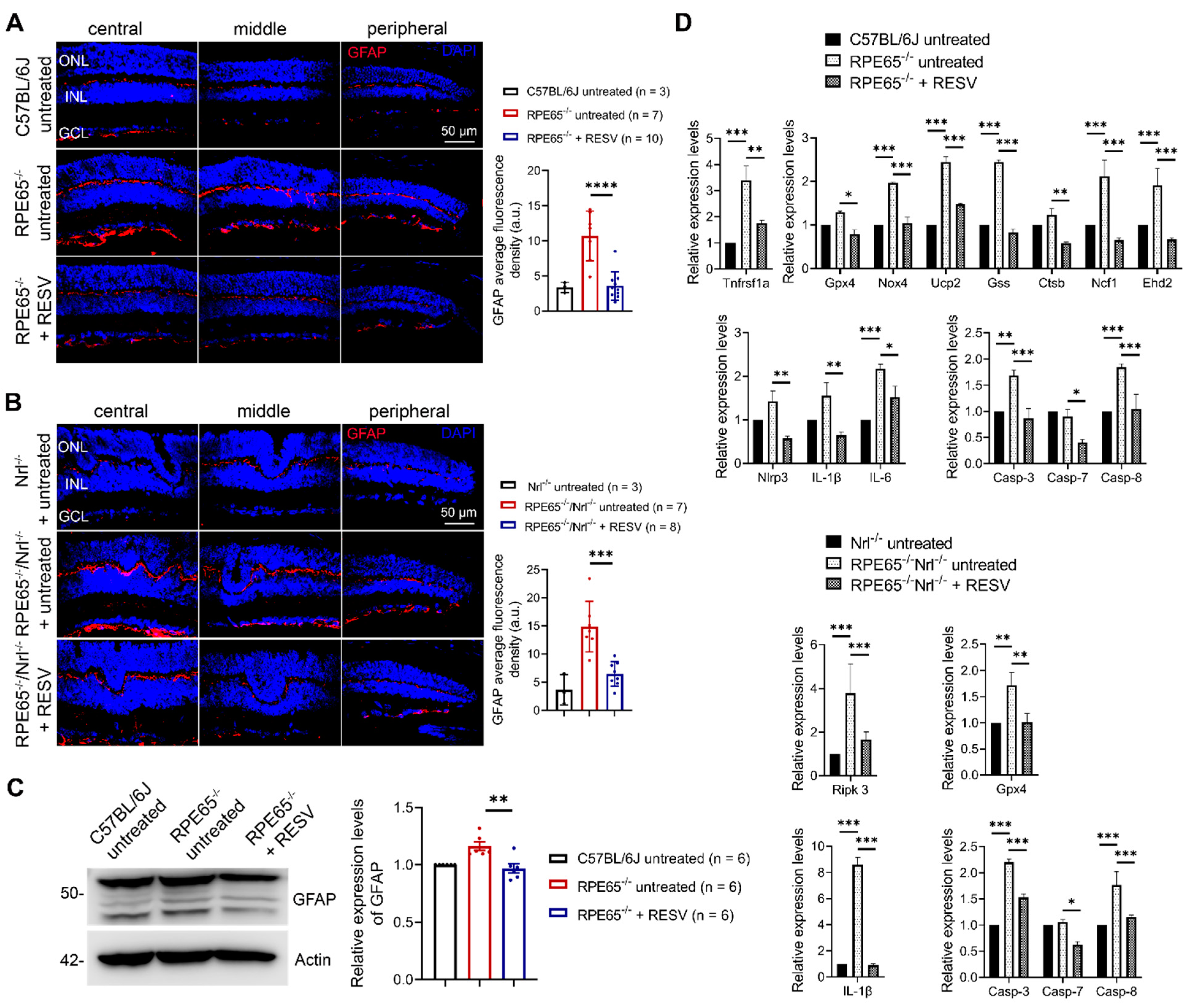
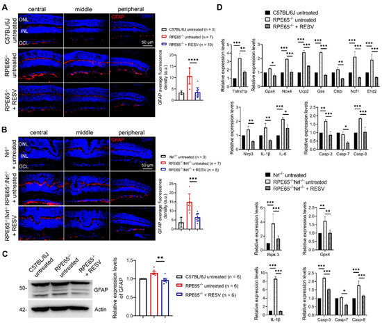
3.7. Treatment with Resveratrol Inhibited Macroglial Cell Activation and Upregulation of Genes Involved in Cell Stress/Death and Inflammatory Responses in Rpe65−/− and Rpe65−/−/Nrl−/− Mice
4. Discussion
4.1. Resveratrol Preserves Photoreceptors Against TH-Induced Degeneration
4.2. Resveratrol Preserves Photoreceptors Against Rpe65 Deficiency
4.3. Resveratrol Reduces Retinal Stress Responses Induced by TH Signaling and Rpe65 Deficiency
4.4. The Benefits of Resveratrol in Animal Models of Retinal Diseases and the Potential Underlying Mechanisms
4.5. Limitations of the Study
5. Conclusions
Author Contributions
Funding
Institutional Review Board Statement
Informed Consent Statement
Data Availability Statement
Acknowledgments
Conflicts of Interest
References
- Ceresini, G.; Lauretani, F.; Maggio, M.; Ceda, G.P.; Morganti, S.; Usberti, E.; Chezzi, C.; Valcavi, R.; Bandinelli, S.; Guralnik, J.M.; et al. Thyroid function abnormalities and cognitive impairment in elderly people: Results of the Invecchiare in Chianti study. J. Am. Geriatr. Soc. 2009, 57, 89–93. [Google Scholar] [CrossRef] [PubMed]
- Kalmijn, S.; Mehta, K.M.; Pols, H.A.; Hofman, A.; Drexhage, H.A.; Breteler, M.M. Subclinical hyperthyroidism and the risk of dementia. The Rotterdam study. Clin. Endocrinol. 2000, 53, 733–737. [Google Scholar] [CrossRef]
- de Jong, F.J.; Masaki, K.; Chen, H.; Remaley, A.T.; Breteler, M.M.; Petrovitch, H.; White, L.R.; Launer, L.J. Thyroid function, the risk of dementia and neuropathologic changes: The Honolulu-Asia aging study. Neurobiol. Aging 2009, 30, 600–606. [Google Scholar] [CrossRef] [PubMed]
- Chaker, L.; Buitendijk, G.H.; Dehghan, A.; Medici, M.; Hofman, A.; Vingerling, J.R.; Franco, O.H.; Klaver, C.C.; Peeters, R.P. Thyroid function and age-related macular degeneration: A prospective population-based cohort study--the Rotterdam Study. BMC Med. 2015, 13, 94. [Google Scholar] [CrossRef]
- Gopinath, B.; Liew, G.; Kifley, A.; Mitchell, P. Thyroid Dysfunction and Ten-Year Incidence of Age-Related Macular Degeneration. Investig. Ophthalmol. Vis. Sci. 2016, 57, 5273–5277. [Google Scholar] [CrossRef] [PubMed]
- Age-Related Eye Disease Study Research, G. Risk factors associated with age-related macular degeneration. A case-control study in the age-related eye disease study: Age-Related Eye Disease Study Report Number 3. Ophthalmology 2000, 107, 2224–2232. [Google Scholar]
- Lin, S.Y.; Hsu, W.H.; Lin, C.L.; Lin, C.C.; Lin, J.M.; Chang, Y.L.; Hsu, C.Y.; Kao, C.H. Evidence for an Association between Macular Degeneration and Thyroid Cancer in the Aged Population. Int. J. Environ. Res. Public Health 2018, 15, 902. [Google Scholar] [CrossRef]
- Chatziralli, I.; Mitropoulos, P.G.; Niakas, D.; Labiris, G. Thyroidopathy and Age-Related Macular Degeneration: Is There Any Correlation. Biomed. Hub. 2017, 2, 454706. [Google Scholar] [CrossRef] [PubMed]
- Hung, S.H.; Xirasagar, S.; Kuang, T.T.; Chang, W.W.; Cheng, Y.F.; Kuo, N.W.; Lin, H.C. Association of Age-Related Macular Degeneration with Prior Hyperthyroidism and Hypothyroidism: A Case-Control Study. J. Pers. Med. 2022, 12, 602. [Google Scholar] [CrossRef] [PubMed]
- Xu, Z.; Zhang, M.; Zhang, Q.; Xu, T.; Tao, L. Thyroid Disease Is Associated with Higher Age-Related Macular Degeneration Risk: Results from a Meta-Analysis of Epidemiologic Studies. Ophthalmic Res. 2021, 64, 696–703. [Google Scholar] [CrossRef]
- Farvardin, M.; Mousavi, S.E.; Zare, K.; Bazdar, S.; Farvardin, Z.; Johari, M. Thyroid Dysfunction as a Modifiable Risk Factor for Wet Type Age-Related Macular Degeneration: A Case-Control Study. J. Curr. Ophthalmol. 2021, 33, 449–452. [Google Scholar] [CrossRef] [PubMed]
- Li, X.; Li, H.; Cheng, J.; Wang, M.; Zhong, Y.; Shi, G.; Yu, A.Y. Causal Associations of Thyroid Function and Age-Related Macular Degeneration: A Two-Sample Mendelian Randomization Study. Am. J. Ophthalmol. 2022, 239, 108–114. [Google Scholar] [CrossRef]
- Abdelkader, M.; Abass, N. The Relation Between Age Related Macular Degeneration and Thyroid Disorders. Int. J. Ophthalmol. Vis. Sci. 2019, 4, 101–105. [Google Scholar] [CrossRef]
- Blum Meirovitch, S.; Leibovitch, I.; Kesler, A.; Varssano, D.; Rosenblatt, A.; Neudorfer, M. Retina and Nerve Fiber Layer Thickness in Eyes with Thyroid-Associated Ophthalmopathy. Isr. Med. Assoc. J. IMAJ 2017, 19, 277–281. [Google Scholar] [PubMed]
- Sayın, O.; Yeter, V.; Arıtürk, N. Optic Disc, Macula, and Retinal Nerve Fiber Layer Measurements Obtained by OCT in Thyroid-Associated Ophthalmopathy. J. Ophthalmol. 2016, 2016, 9452687. [Google Scholar] [CrossRef] [PubMed]
- Ma, H.; Thapa, A.; Morris, L.; Redmond, T.M.; Baehr, W.; Ding, X.Q. Suppressing thyroid hormone signaling preserves cone photoreceptors in mouse models of retinal degeneration. Proc. Natl. Acad. Sci. USA 2014, 111, 3602–3607. [Google Scholar] [CrossRef]
- Ma, H.; Yang, F.; York, L.R.; Li, S.; Ding, X.Q. Excessive Thyroid Hormone Signaling Induces Photoreceptor Degeneration in Mice. eNeuro 2023, 10, ENEURO.0058-23.2023. [Google Scholar] [CrossRef]
- Ng, L.; Lyubarsky, A.; Nikonov, S.S.; Ma, M.; Srinivas, M.; Kefas, B.; St Germain, D.L.; Hernandez, A.; Pugh, E.N., Jr.; Forrest, D. Type 3 deiodinase, a thyroid-hormone-inactivating enzyme, controls survival and maturation of cone photoreceptors. J. Neurosci. 2010, 30, 3347–3357. [Google Scholar] [CrossRef] [PubMed]
- Ma, H.; Stanford, D.; Freeman, W.M.; Ding, X.Q. Transcriptomic Analysis Reveals That Excessive Thyroid Hormone Signaling Impairs Phototransduction and Mitochondrial Bioenergetics and Induces Cellular Stress in Mouse Cone Photoreceptors. Int. J. Mol. Sci. 2024, 25, 7435. [Google Scholar] [CrossRef] [PubMed]
- Ng, L.; Liu, H.; St Germain, D.L.; Hernandez, A.; Forrest, D. Deletion of the Thyroid Hormone-Activating Type 2 Deiodinase Rescues Cone Photoreceptor Degeneration but Not Deafness in Mice Lacking Type 3 Deiodinase. Endocrinology 2017, 158, 1999–2010. [Google Scholar] [CrossRef] [PubMed]
- Yang, F.; Ma, H.; Belcher, J.; Butler, M.R.; Redmond, T.M.; Boye, S.L.; Hauswirth, W.W.; Ding, X.Q. Targeting iodothyronine deiodinases locally in the retina is a therapeutic strategy for retinal degeneration. FASEB J. 2016, 30, 4313–4325. [Google Scholar] [CrossRef] [PubMed]
- Yang, F.; Ma, H.; Boye, S.L.; Hauswirth, W.W.; Ding, X.Q. Overexpression of Type 3 Iodothyronine Deiodinase Reduces Cone Death in the Leber Congenital Amaurosis Model Mice. Adv. Exp. Med. Biol. 2018, 1074, 125–131. [Google Scholar] [CrossRef]
- Ma, H.; Yang, F.; Butler, M.R.; Belcher, J.; Redmond, T.M.; Placzek, A.T.; Scanlan, T.S.; Ding, X.Q. Inhibition of thyroid hormone receptor locally in the retina is a therapeutic strategy for retinal degeneration. FASEB J. 2017, 31, 3425–3438. [Google Scholar] [CrossRef] [PubMed]
- Koenekoop, R.K. An overview of Leber congenital amaurosis: A model to understand human retinal development. Surv. Ophthalmol. 2004, 49, 379–398. [Google Scholar] [CrossRef]
- Romero-Pérez, A.I.; Ibern-Gómez, M.; Lamuela-Raventós, R.M.; de La Torre-Boronat, M.C. Piceid, the major resveratrol derivative in grape juices. J. Agric. Food Chem. 1999, 47, 1533–1536. [Google Scholar] [CrossRef] [PubMed]
- Rao, Y.L.; Ganaraja, B.; Marathe, A.; Manjrekar, P.A.; Joy, T.; Ullal, S.; Pai, M.M.; Murlimanju, B.V. Comparison of malondialdehyde levels and superoxide dismutase activity in resveratrol and resveratrol/donepezil combination treatment groups in Alzheimer’s disease induced rat model. 3 Biotech 2021, 11, 329. [Google Scholar] [CrossRef]
- Li, H.; Xia, N.; Hasselwander, S.; Daiber, A. Resveratrol and Vascular Function. Int. J. Mol. Sci. 2019, 20, 2155. [Google Scholar] [CrossRef] [PubMed]
- Golmohammadi, M.; Meibodi, S.A.A.; Al-Hawary, S.I.S.; Gupta, J.; Sapaev, I.B.; Najm, M.A.A.; Alwave, M.; Nazifi, M.; Rahmani, M.; Zamanian, M.Y.; et al. Neuroprotective effects of resveratrol on retinal ganglion cells in glaucoma in rodents: A narrative review. Anim. Model. Exp. Med. 2024, 7, 195–207. [Google Scholar] [CrossRef] [PubMed]
- Mears, A.J.; Kondo, M.; Swain, P.K.; Takada, Y.; Bush, R.A.; Saunders, T.L.; Sieving, P.A.; Swaroop, A. Nrl is required for rod photoreceptor development. Nat. Genet. 2001, 29, 447–452. [Google Scholar] [CrossRef] [PubMed]
- Redmond, T.M.; Yu, S.; Lee, E.; Bok, D.; Hamasaki, D.; Chen, N.; Goletz, P.; Ma, J.X.; Crouch, R.K.; Pfeifer, K. Rpe65 is necessary for production of 11-cis-vitamin A in the retinal visual cycle. Nat. Genet. 1998, 20, 344–351. [Google Scholar] [CrossRef] [PubMed]
- Kunchithapautham, K.; Coughlin, B.; Crouch, R.K.; Rohrer, B. Cone outer segment morphology and cone function in the Rpe65−/− Nrl−/− mouse retina are amenable to retinoid replacement. Investig. Ophthalmol. Vis. Sci. 2009, 50, 4858–4864. [Google Scholar] [CrossRef] [PubMed]
- Hamidi, S.; Aliesky, H.; Chen, C.R.; Rapoport, B.; McLachlan, S.M. Variable suppression of serum thyroxine in female mice of different inbred strains by triiodothyronine administered in drinking water. Thyroid 2010, 20, 1157–1162. [Google Scholar] [CrossRef] [PubMed]
- Liu, Z.; Wu, Z.; Li, J.; Marmalidou, A.; Zhang, R.; Yu, M. Protective effect of resveratrol against light-induced retinal degeneration in aged SAMP8 mice. Oncotarget 2017, 8, 65778–65788. [Google Scholar] [CrossRef]
- Syrbu, S.I.; Cohen, M.B. An enhanced antigen-retrieval protocol for immunohistochemical staining of formalin-fixed, paraffin-embedded tissues. Methods Mol. Biol. 2011, 717, 101–110. [Google Scholar] [CrossRef]
- Xu, J.; Morris, L.; Thapa, A.; Ma, H.; Michalakis, S.; Biel, M.; Baehr, W.; Peshenko, I.V.; Dizhoor, A.M.; Ding, X.Q. cGMP accumulation causes photoreceptor degeneration in CNG channel deficiency: Evidence of cGMP cytotoxicity independently of enhanced CNG channel function. J. Neurosci. 2013, 33, 14939–14948. [Google Scholar] [CrossRef] [PubMed]
- Ma, H.; Yang, F.; Ding, X.Q. Deficiency of thyroid hormone receptor protects retinal pigment epithelium and photoreceptors from cell death in a mouse model of age-related macular degeneration. Cell Death Dis. 2022, 13, 255. [Google Scholar] [CrossRef] [PubMed]
- Ma, H.; Yang, F.; Ding, X.Q. Inhibition of thyroid hormone signaling protects retinal pigment epithelium and photoreceptors from cell death in a mouse model of age-related macular degeneration. Cell Death Dis. 2020, 11, 24. [Google Scholar] [CrossRef] [PubMed]
- Thapa, A.; Morris, L.; Xu, J.; Ma, H.; Michalakis, S.; Biel, M.; Ding, X.Q. Endoplasmic reticulum stress-associated cone photoreceptor degeneration in cyclic nucleotide-gated channel deficiency. J. Biol. Chem. 2012, 287, 18018–18029. [Google Scholar] [CrossRef] [PubMed]
- Yang, F.; Ma, H.; Butler, M.R.; Ding, X.Q. Potential contribution of ryanodine receptor 2 upregulation to cGMP/PKG signaling-induced cone degeneration in cyclic nucleotide-gated channel deficiency. FASEB J. 2020, 34, 6335–6350. [Google Scholar] [CrossRef]
- Lupien, C.; Brenner, M.; Guérin, S.L.; Salesse, C. Expression of glial fibrillary acidic protein in primary cultures of human Müller cells. Exp. Eye Res. 2004, 79, 423–429. [Google Scholar] [CrossRef]
- Feathers, K.L.; Lyubarsky, A.L.; Khan, N.W.; Teofilo, K.; Swaroop, A.; Williams, D.S.; Pugh, E.N., Jr.; Thompson, D.A. Nrl-knockout mice deficient in Rpe65 fail to synthesize 11-cis retinal and cone outer segments. Investig. Ophthalmol. Vis. Sci. 2008, 49, 1126–1135. [Google Scholar] [CrossRef] [PubMed]
- Znoiko, S.L.; Rohrer, B.; Lu, K.; Lohr, H.R.; Crouch, R.K.; Ma, J.X. Downregulation of cone-specific gene expression and degeneration of cone photoreceptors in the Rpe65−/− mouse at early ages. Investig. Ophthalmol. Vis. Sci. 2005, 46, 1473–1479. [Google Scholar] [CrossRef]
- Chen, Y.; Moiseyev, G.; Takahashi, Y.; Ma, J.X. RPE65 gene delivery restores isomerohydrolase activity and prevents early cone loss in Rpe65−/− mice. Investig. Ophthalmol. Vis. Sci. 2006, 47, 1177–1184. [Google Scholar] [CrossRef]
- Yang, F.; Ma, H.; Butler, M.R.; Ding, X.Q. Deficiency of type 2 iodothyronine deiodinase reduces necroptosis activity and oxidative stress responses in retinas of Leber congenital amaurosis model mice. FASEB J. 2018, 32, fj201800484RR. [Google Scholar] [CrossRef] [PubMed]
- Graca, A.B.; Hippert, C.; Pearson, R.A. Müller Glia Reactivity and Development of Gliosis in Response to Pathological Conditions. Adv. Exp. Med. Biol. 2018, 1074, 303–308. [Google Scholar] [CrossRef] [PubMed]
- Lee, S.H.; Park, Y.S.; Paik, S.S.; Kim, I.B. Differential Response of Müller Cells and Microglia in a Mouse Retinal Detachment Model and Its Implications in Detached and Non-Detached Regions. Cells 2021, 10, 1972. [Google Scholar] [CrossRef]
- Wurm, A.; Iandiev, I.; Uhlmann, S.; Wiedemann, P.; Reichenbach, A.; Bringmann, A.; Pannicke, T. Effects of ischemia-reperfusion on physiological properties of Müller glial cells in the porcine retina. Investig. Ophthalmol. Vis. Sci. 2011, 52, 3360–3367. [Google Scholar] [CrossRef] [PubMed]
- Zhao, T.T.; Tian, C.Y.; Yin, Z.Q. Activation of Muller cells occurs during retinal degeneration in RCS rats. Adv. Exp. Med. Biol. 2010, 664, 575–583. [Google Scholar] [CrossRef] [PubMed]
- Chua, J.; Nivison-Smith, L.; Fletcher, E.L.; Trenholm, S.; Awatramani, G.B.; Kalloniatis, M. Early remodeling of Müller cells in the rd/rd mouse model of retinal dystrophy. J. Comp. Neurol. 2013, 521, 2439–2453. [Google Scholar] [CrossRef] [PubMed]
- Song, D.; Wilson, B.; Zhao, L.; Bhuyan, R.; Bandyopadhyay, M.; Lyubarsky, A.; Yu, C.; Li, Y.; Kanu, L.; Miwa, T.; et al. Retinal Pre-Conditioning by CD59a Knockout Protects against Light-Induced Photoreceptor Degeneration. PLoS ONE 2016, 11, e0166348. [Google Scholar] [CrossRef] [PubMed]
- Zhang, X.; Henneman, N.F.; Girardot, P.E.; Sellers, J.T.; Chrenek, M.A.; Li, Y.; Wang, J.; Brenner, C.; Nickerson, J.M.; Boatright, J.H. Systemic Treatment With Nicotinamide Riboside Is Protective in a Mouse Model of Light-Induced Retinal Degeneration. Investig. Ophthalmol. Vis. Sci. 2020, 61, 47. [Google Scholar] [CrossRef] [PubMed]
- Toro, M.D.; Nowomiejska, K.; Avitabile, T.; Rejdak, R.; Tripodi, S.; Porta, A.; Reibaldi, M.; Figus, M.; Posarelli, C.; Fiedorowicz, M. Effect of Resveratrol on In Vitro and In Vivo Models of Diabetic Retinophathy: A Systematic Review. Int. J. Mol. Sci. 2019, 20, 3503. [Google Scholar] [CrossRef] [PubMed]
- Popescu, M.; Bogdan, C.; Pintea, A.; Rugina, D.; Ionescu, C. Antiangiogenic cytokines as potential new therapeutic targets for resveratrol in diabetic retinopathy. Drug Des. Dev. Ther. 2018, 12, 1985–1996. [Google Scholar] [CrossRef] [PubMed]
- Bryl, A.; Falkowski, M.; Zorena, K.; Mrugacz, M. The Role of Resveratrol in Eye Diseases-A Review of the Literature. Nutrients 2022, 14, 2974. [Google Scholar] [CrossRef] [PubMed]
- Hu, W.H.; Zhang, X.Y.; Leung, K.W.; Duan, R.; Dong, T.T.; Qin, Q.W.; Tsim, K.W. Resveratrol, an Inhibitor Binding to VEGF, Restores the Pathology of Abnormal Angiogenesis in Retinopathy of Prematurity (ROP) in Mice: Application by Intravitreal and Topical Instillation. Int. J. Mol. Sci. 2022, 23, 6455. [Google Scholar] [CrossRef]
- Yan, W.; Sun, Y.; Wang, Y.; Liang, W.; Xia, Y.; Yan, W.; Chen, M.; Chen, T.; Li, D. The impacts of resveratrol on the retinal degeneration in a rat model of retinitis pigmentosa induced by alkylation: An in-vivo study. Anim. Cells Syst. 2023, 27, 138–148. [Google Scholar] [CrossRef] [PubMed]
- Kubota, S.; Kurihara, T.; Ebinuma, M.; Kubota, M.; Yuki, K.; Sasaki, M.; Noda, K.; Ozawa, Y.; Oike, Y.; Ishida, S.; et al. Resveratrol prevents light-induced retinal degeneration via suppressing activator protein-1 activation. Am. J. Pathol. 2010, 177, 1725–1731. [Google Scholar] [CrossRef] [PubMed]
- Sim, R.H.; Sirasanagandla, S.R.; Das, S.; Teoh, S.L. Treatment of Glaucoma with Natural Products and Their Mechanism of Action: An Update. Nutrients 2022, 14, 534. [Google Scholar] [CrossRef] [PubMed]
- Dziedziak, J.; Kasarello, K.; Cudnoch-Jedrzejewska, A. Dietary Antioxidants in Age-Related Macular Degeneration and Glaucoma. Antioxidants 2021, 10, 1743. [Google Scholar] [CrossRef]
- Yang, X.; Jiang, T.; Wang, Y.; Guo, L. The Role and Mechanism of SIRT1 in Resveratrol-regulated Osteoblast Autophagy in Osteoporosis Rats. Sci. Rep. 2019, 9, 18424. [Google Scholar] [CrossRef] [PubMed]
- Riba, A.; Deres, L.; Sumegi, B.; Toth, K.; Szabados, E.; Halmosi, R. Cardioprotective Effect of Resveratrol in a Postinfarction Heart Failure Model. Oxid. Med. Cell. Longev. 2017, 2017, 6819281. [Google Scholar] [CrossRef] [PubMed]







| Antibodies/Reagent | Vendor | Catalog # | Dilutions Used in IF or IB |
|---|---|---|---|
| 3,3′,5-Triiodo-L-thyronine | Sigma-Aldrich | T2877 | |
| Resveratrol | Sigma-Aldrich | R5010 | |
| DAPI (4,6-Diamidino-2-phenylindole) | Millipore Sigma | D9542 | 1:2000 (IF) |
| Biotinylated PNA | Vector Labs | B-1075 | 1:200 (IF) |
| anti-γH2AX (p Ser139) | Novus | NB100-2280 | 1:200 (IF) |
| anti-GFAP | DAKO | Z0334 | 1:500 (IF) |
| anti-GFAP | DAKO | Z0334 | 1:500 (IB) |
| anti-β-actin | Abcam | Ab6276 | 1:2000 (IB) |
| anti-CAR | EMD Millipore | AB15282 | 1:500 (IB) |
| HRP-anti-rabbit | SeraCare | 5220-0336 | 1:10,000 (IB) |
| HRP-anti-mouse | SeraCare | 5220-0341 | 1:10,000 (IB) |
| Alexa Fluor® 555 goat anti-rabbit IgG | ThermoFisher Scientific | A21428 | 1:500 (IF) |
| Streptavidin-Cy3 | ThermoFisher Scientific | SA1010 | 1:500 (IF) |
| Gene | Accession Number | Forward Primer | Reverse Primer |
|---|---|---|---|
| Hprt1 | NM_013556 | GCAAACTTTGCTTTCCCTGGTT | CAAGGGCATATCCAACAACA |
| Ripk1 | NM_009068 | GGAAGGATAATCGTGGAGGC | AAGGAAGCCACACCAAGATC |
| Ripk3 | NM_019955 | TCTTTACTGAGACTCCCGGT | AGTTCCCAATCTGCACTTCAG |
| Tnf1α | NM_013693 | CTTCTGTCTACTGAACTTCGGG | CAGGCTTGTCACTCGAATTTTG |
| Tnfrsf1a | NM_011609 | CTCTGCTCTACGAATCACTCTG | CACAGCATACAGAATCGCAAG |
| Tnfrsf9 | NM_011612 | CCTGTGATAACTGTCAGCCTG | TCTTGAACCTGAAATAGCCTGC |
| Gss | NM_008180 | GATCCTGTCCAATAACCCCAG | GCACGCTGGTCAAATATGTTC |
| Ctsb | NM_007798 | AGACCTGCTTACTTGCTGTG | GGAGGGATGGTGTATGGTAAG |
| Ehd2 | NM_153068 | AGCTCAACGACCTAGTGAAAC | TCGCAAAGATGACAGGCAG |
| Gpx4 | NM_008162 | GCAATGAGGCAAAACTGACG | CTTGATTACTTCCTGGCTCCTG |
| Nox4 | NM_015760 | TCCAAGCTCATTTCCCACAG | CGGAGTTCCATTACATCAGAGG |
| Ucp2 | NM_011671 | GCATTGGCCTCTACGACTC | AAGCGGACCTTTACCACATC |
| Ncf1 | NM_010876 | TCATCCTTCAGACCTATCGGG | ACCTCGCTTTGTCTTCATCTG |
| Nlrp3 | NM_145827 | CTCCAACCATTCTCTGACCAG | ACAGATTGAAGTAAGGCCGG |
| Il1α | NM_010554 | TGCAGTCCATAACCCATGATC | ACAAACTTCTGCCTGACGAG |
| Il1β | NM_008361 | ACGGACCCCAAAAGATGAAG | TTCTCCACAGCCACAATGAG |
| Il6 | NM_031168 | CAAAGCCAGAGTCCTTCAGAG | GTCCTTAGCCACTCCTTCTG |
| Dio3 | NM_172119 | GTGGTCGGAGAAGGTGAAG | TGCACAAGAAATCTAAAAGCCAG |
| Casp3 | NM_009810 | GACTGATGAGGAGATGGCTTG | TGCAAAGGGACTGGATGAAC |
| Casp7 | NM_007611 | CCCACTTATCTGTACCGCATG | GGTTTTGGAAGCACTTGAAGAG |
| Casp8 | NM_009812 | AACTTCCTAGACTGCAACCG | TCTCAATTCCAACTCGCTCAC |
Disclaimer/Publisher’s Note: The statements, opinions and data contained in all publications are solely those of the individual author(s) and contributor(s) and not of MDPI and/or the editor(s). MDPI and/or the editor(s) disclaim responsibility for any injury to people or property resulting from any ideas, methods, instructions or products referred to in the content. |
© 2025 by the authors. Licensee MDPI, Basel, Switzerland. This article is an open access article distributed under the terms and conditions of the Creative Commons Attribution (CC BY) license (https://creativecommons.org/licenses/by/4.0/).
Share and Cite
Li, S.; Ma, H.; Ding, X.-Q. Resveratrol Protects Photoreceptors in Mouse Models of Retinal Degeneration. Antioxidants 2025, 14, 154. https://doi.org/10.3390/antiox14020154
Li S, Ma H, Ding X-Q. Resveratrol Protects Photoreceptors in Mouse Models of Retinal Degeneration. Antioxidants. 2025; 14(2):154. https://doi.org/10.3390/antiox14020154
Chicago/Turabian StyleLi, Shujuan, Hongwei Ma, and Xi-Qin Ding. 2025. "Resveratrol Protects Photoreceptors in Mouse Models of Retinal Degeneration" Antioxidants 14, no. 2: 154. https://doi.org/10.3390/antiox14020154
APA StyleLi, S., Ma, H., & Ding, X.-Q. (2025). Resveratrol Protects Photoreceptors in Mouse Models of Retinal Degeneration. Antioxidants, 14(2), 154. https://doi.org/10.3390/antiox14020154
