Metabolomics Analysis on the Effect of Cucumaria frondosa Tentacles Hydrolysates on Cyclophosphamide-Induced Premature Ovarian Insufficiency
Abstract
1. Introduction
2. Materials and Methods
2.1. Materials and Reagents
2.2. Preparation of CFTH
2.3. Amino Acid Composition
2.4. ζ-Potential, Particle Size Distribution, and Polydispersity Index (PDI)
2.5. Animals and Experimental Design
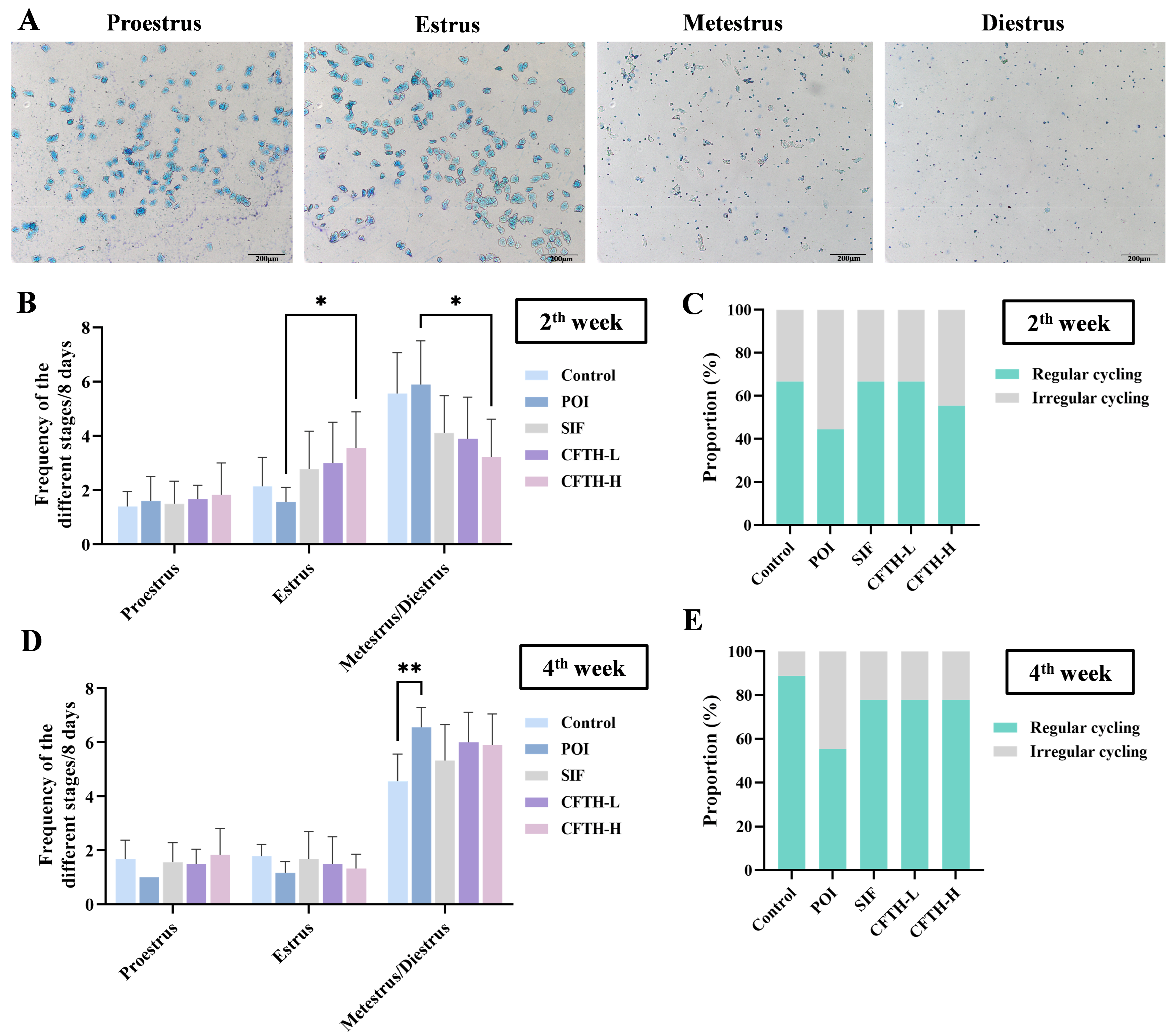
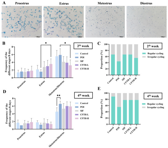
2.6. Observation of the Estrous Cycle
2.7. Organ Index and Area of the Ovary and Uterus
2.8. Histological Examination of the Ovary and Uterus
2.9. Determination of Biochemical Parameters
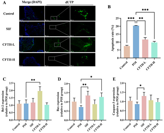
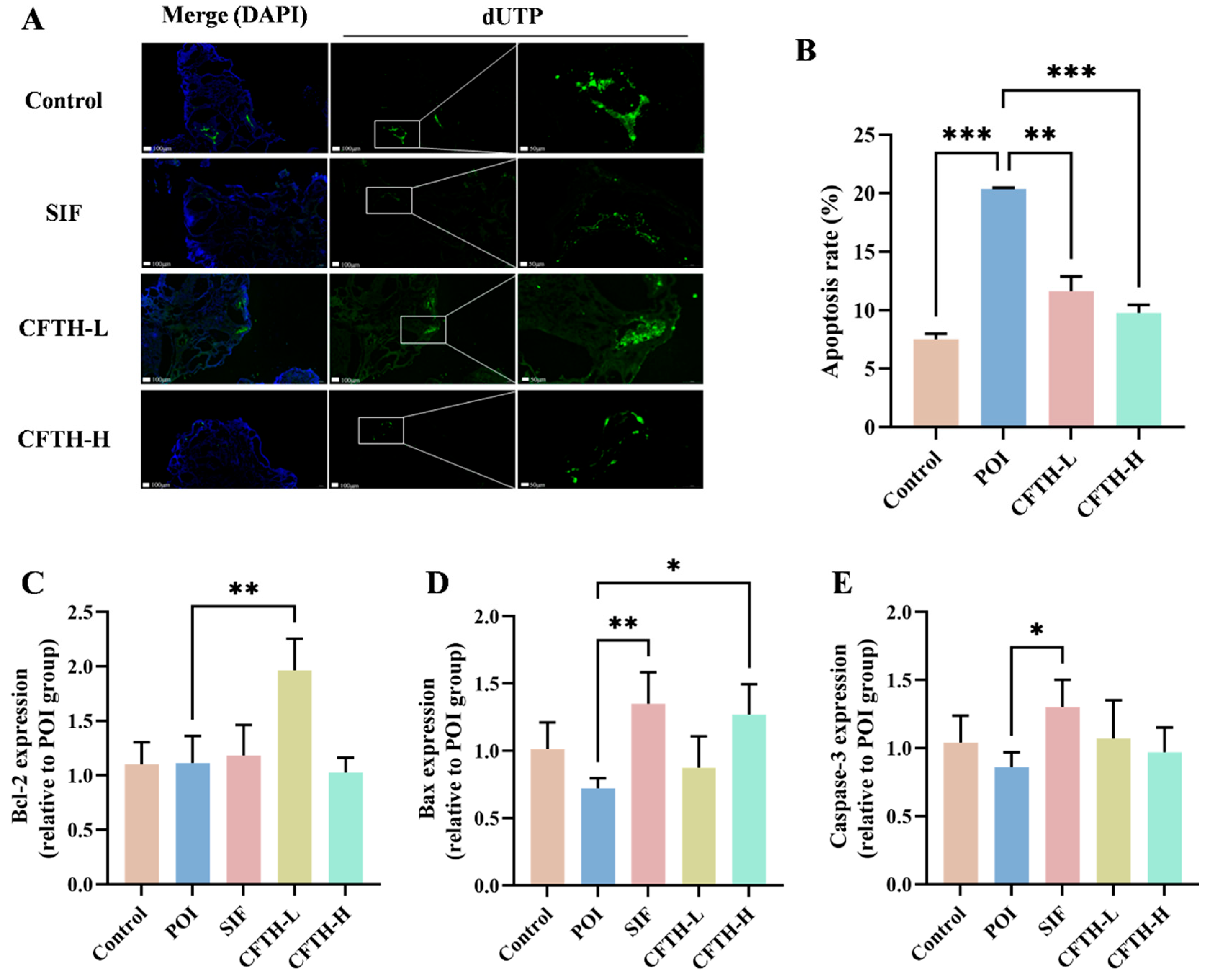
2.10. TUNEL
2.11. Reverse Transcription-Quantitative PCR (RT-qPCR)
2.12. Serum Oxidative Stress
2.13. Non-Targeted Metabolomics
2.14. Statistical Analysis
3. Results
3.1. Amino Acid Composition of CFTH
3.2. ζ-Potential, Particle Size Distribution, and PDI of CFTH
3.3. CFTH Improved the Reproductive Phenotype of POI Mice
3.4. Estrous Cycle
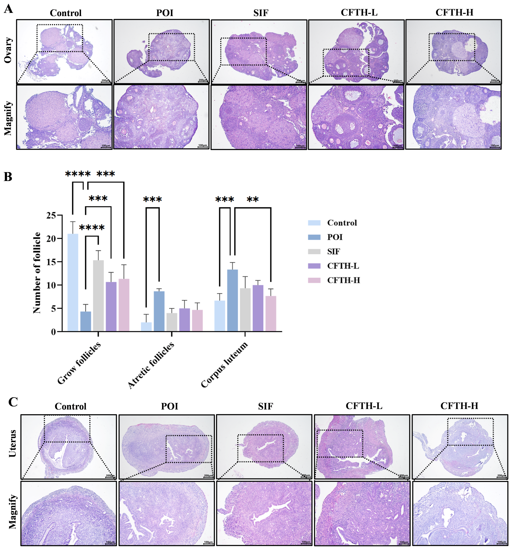
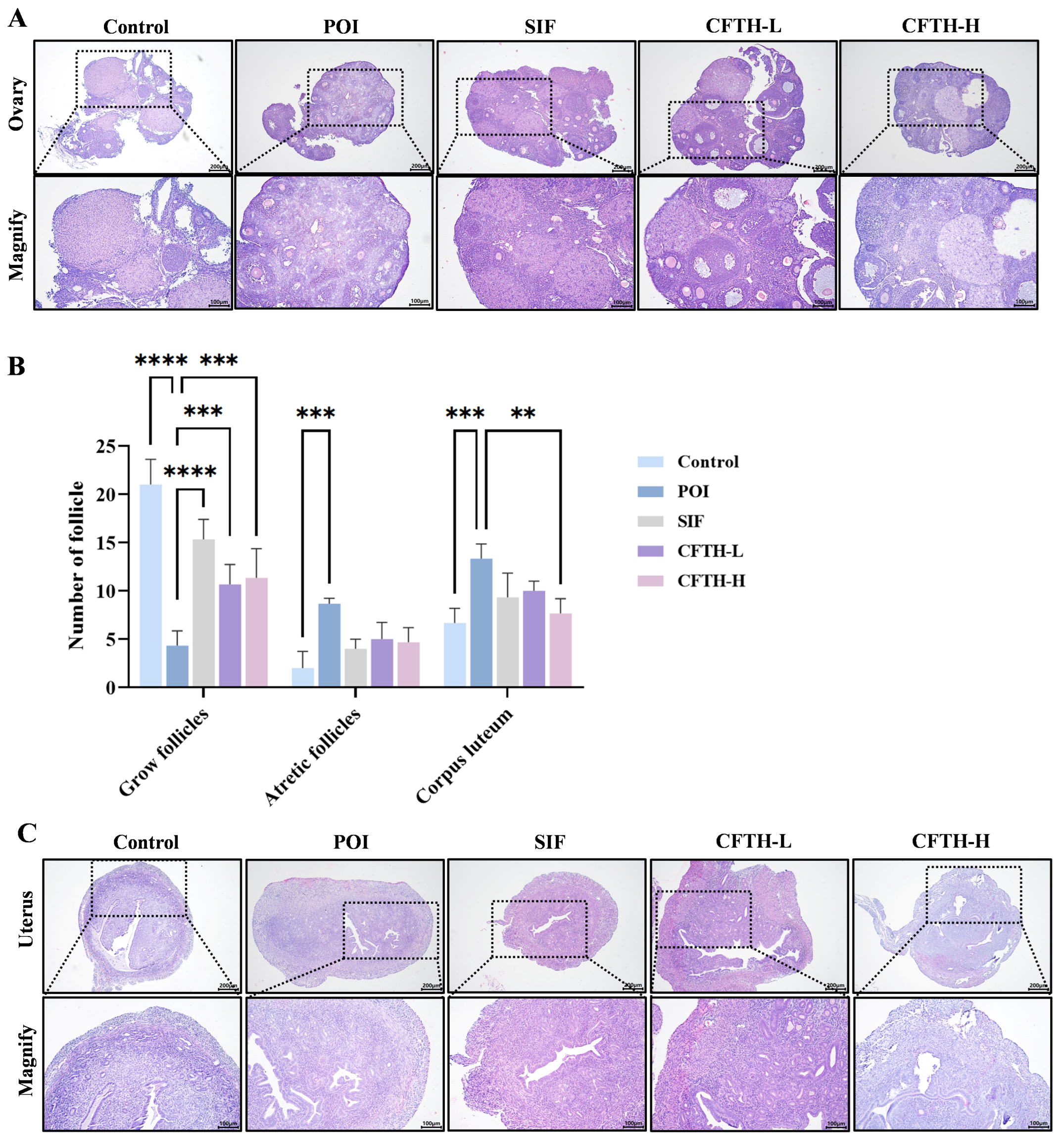
3.5. Effects of CFTH on the Morphology of Mice Ovary and Uterus
3.6. Sex Hormones Analysis
3.7. Effect of CFTH on Oxidative Stress
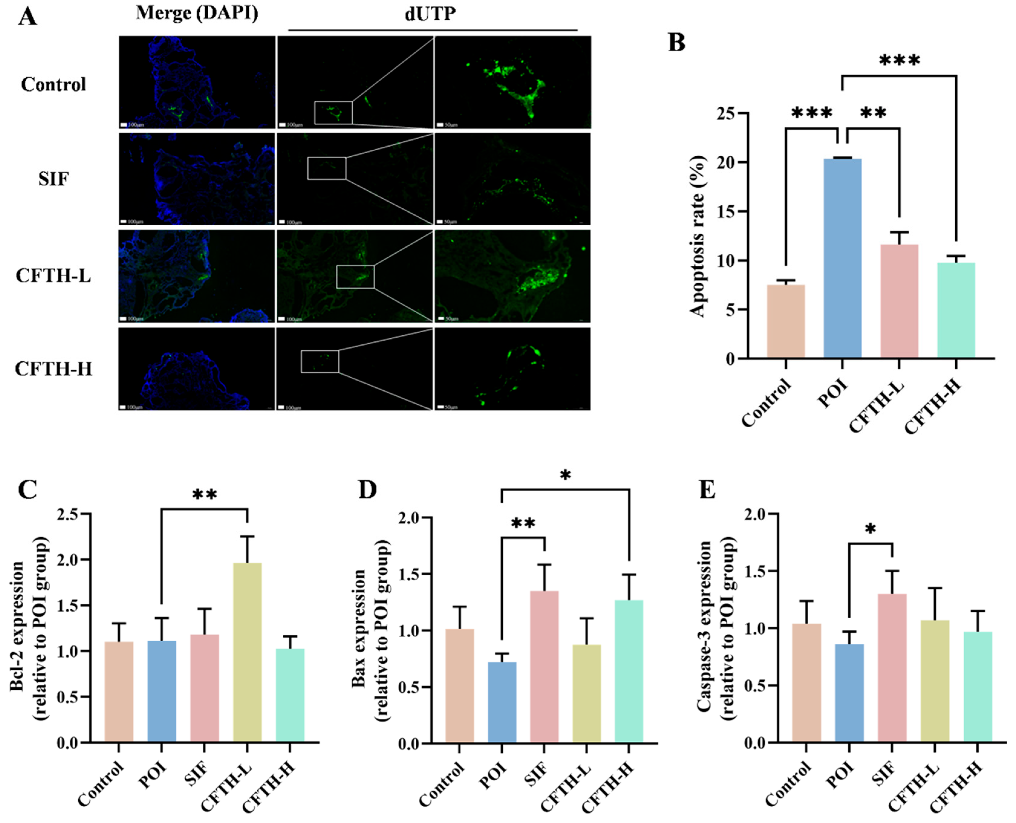
3.8. TUNEL and RT-qPCR Analysis
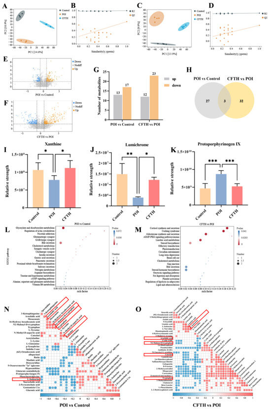
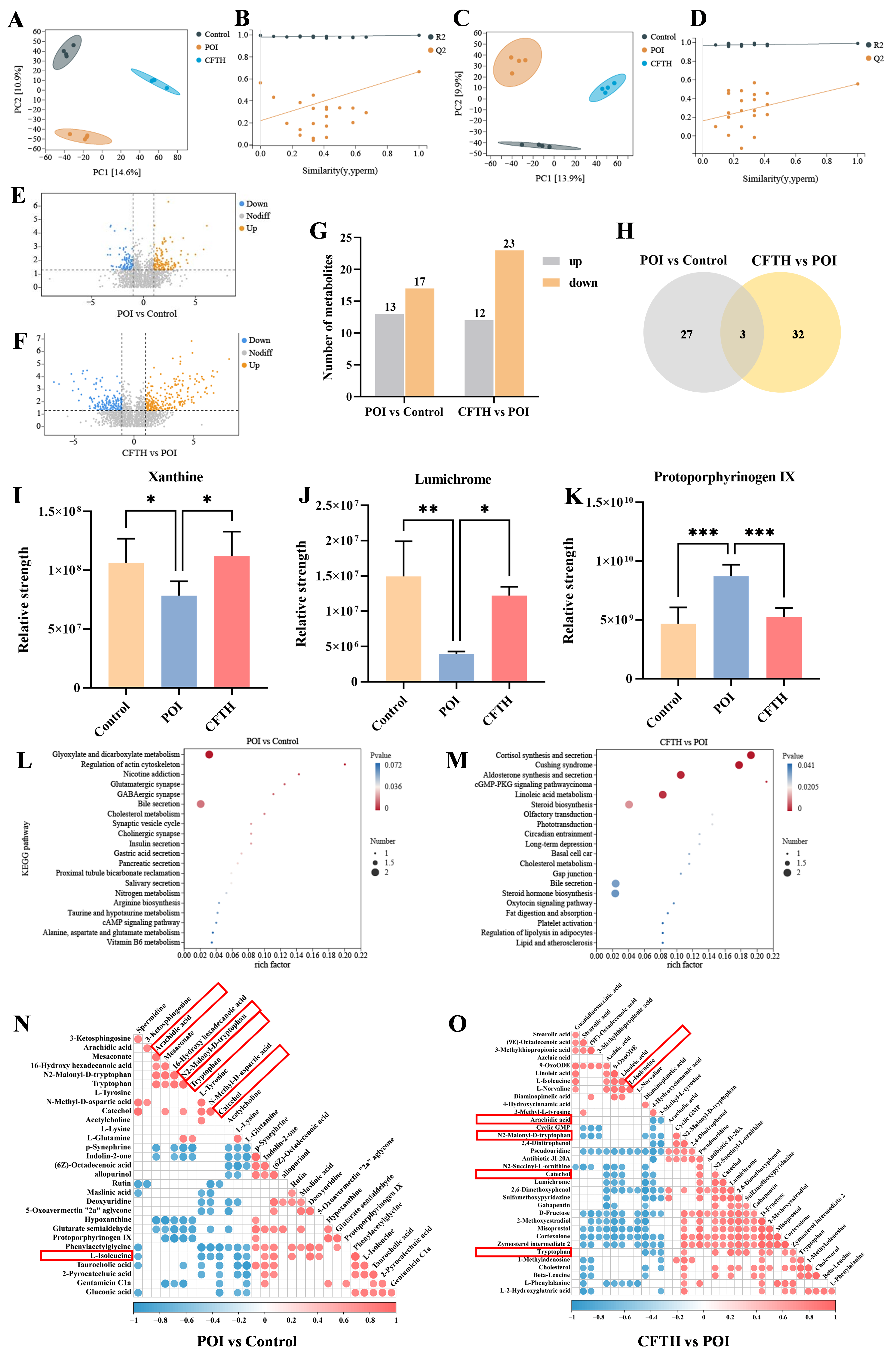
3.9. Non-Targeted Metabolomics Analysis
4. Discussion
5. Conclusions
Author Contributions
Funding
Institutional Review Board Statement
Informed Consent Statement
Data Availability Statement
Conflicts of Interest
Abbreviations
| CFTH | Cucumaria frondosa tentacles hydrolysates |
| POI | Premature ovarian insufficiency |
| POF | Premature ovarian failure |
| CP | Cyclophosphamide |
| GCs | Granulosa cells |
| HRT | Hormone replacement therapy |
| SIF | Soy isoflavone |
| CFTH-L | Low-dose CFTH intervention |
| CFTH-H | High-dose CFTH intervention |
| PDI | Polydispersity index |
| Nrf2 | Nuclear factor erythroid 2-related factor 2 |
| ARE | Antioxidant response element |
| Bcl-2 | B-cell lymphoma-2 |
| Bax | BCL2-Associated X |
| Caspase-3 | Cysteine aspartate specific protease 3 |
| DPPH | 2,2-diphenyl-1-picrylhydrazine |
| SOD | Superoxide dismutase |
| MDA | Malondialdehyde |
| H&E | Hematoxylin and eosin |
| T | Testosterone |
| FSH | Follicle-Stimulating Hormone |
| E2 | Estradiol |
| LH | Luteinizing hormone |
| AMH | Anti-Müllerian hormone |
| TdT | Terminal deoxynucleotidyl transferase |
| dUTP | Deoxyuridine triphosphate |
| TUNEL | TdT-mediated dUTP nick end labeling |
| RT-qPCR | Reverse transcription-quantitative polymerase chain reaction |
| UHPLC | Ultra-high-performance liquid chromatogram |
| PLS-DA | Partial least squares discriminant analysis |
| FAD | Flavin Adenine Dinucleotide |
| HPO | Hypothalamic-pituitary-ovarian |
| PCOS | Polycystic ovary syndrome |
References
- Ke, H.; Tang, S.; Guo, T.; Hou, D.; Jiao, X.; Li, S.; Luo, W.; Xu, B.; Zhao, S.; Li, G.; et al. Landscape of pathogenic mutations in premature ovarian insufficiency. Nat. Med. 2023, 29, 483–492. [Google Scholar] [CrossRef]
- Sullivan, S.D.; Sarrel, P.M.; Nelson, L.M. Hormone replacement therapy in young women with primary ovarian insufficiency and early menopause. Fertil. Steril. 2016, 106, 1588–1599. [Google Scholar] [CrossRef] [PubMed]
- Dai, W.; Xu, B.; Ding, L.; Zhang, Z.; Yang, H.; He, T.; Liu, L.; Pei, X.; Fu, X. Human umbilical cord mesenchymal stem cells alleviate chemotherapy-induced premature ovarian insufficiency mouse model by suppressing ferritinophagy-mediated ferroptosis in granulosa cells. Free Radic. Biol. Med. 2024, 220, 1–14. [Google Scholar] [CrossRef] [PubMed]
- Wu, P.; Tang, S.; Wang, H.; Zhang, H.; Peng, L.; Liu, Y.; Yang, Y.; Zheng, C.; Zhang, X. Human umbilical cord mesenchymal stem cells improve the ovarian function through oxidative stress-mediated PERK/eIF-2α/ATF4/CHOP signaling in premature ovarian insufficiency mice. Mol. Biol. Rep. 2024, 52, 85. [Google Scholar] [CrossRef] [PubMed]
- Cui, X.; Li, H.; Zhu, X.; Huang, X.; Xue, T.; Wang, S.; Jing, X. CCDC134 enhances ovarian reserve function and angiogenesis by directly interacting with INHA in a mouse model of premature ovarian insufficiency. Apoptosis 2025, 30, 1311–1330. [Google Scholar] [CrossRef] [PubMed]
- Pardini, D. Hormone replacement therapy in menopause. Arq. Bras. Endocrinol. Metabol. 2014, 58, 172–181. [Google Scholar] [CrossRef]
- Zhang, M.; Chen, T.; Hu, J.; Zhang, W.; Shen, M.; Yu, Q.; Chen, Y.; Xie, J. Collagen (peptide) extracted from sturgeon swim bladder: Physicochemical characterization and protective effects on cyclophosphamide-induced premature ovarian failure in mice. Food Chem. 2025, 466, 142217. [Google Scholar] [CrossRef]
- Liu, H.; Zhang, Y.; Li, M.; Luo, P. Beneficial effect of Sepia esculenta ink polysaccharide on cyclophosphamide-induced immunosuppression and ovarian failure in mice. Int. J. Biol. Macromol. 2019, 140, 1098–1105. [Google Scholar] [CrossRef]
- Nelson, E.J.; MacDonald, B.A.; Robinson, S.M. A Review of the Northern Sea Cucumber Cucumaria frondosa (Gunnerus, 1767) as a Potential Aquaculture Species. Rev. Fish. Sci. 2012, 20, 212–219. [Google Scholar] [CrossRef]
- Wang, Q.; Wang, G.; Liu, C.; Sun, Z.; Li, R.; Gao, J.; Li, M.; Sun, L. The Structural Characteristics and Bioactivity Stability of Cucumaria frondosa Intestines and Ovum Hydrolysates Obtained by Different Proteases. Mar. Drugs 2023, 21, 395. [Google Scholar] [CrossRef]
- Hossain, A.; Dave, D.; Shahidi, F. Effect of High-Pressure Processing (HPP) on Phenolics of North Atlantic Sea Cucumber (Cucumaria frondosa). J. Agric. Food Chem. 2022, 70, 3489–3501. [Google Scholar] [CrossRef]
- Huang, Z.; Fang, F.; Wang, J.; Wong, C. Structural activity relationship of flavonoids with estrogen-related receptor gamma. FEBS Lett. 2010, 584, 22–26. [Google Scholar] [CrossRef]
- Hossain, A.; Senadheera, T.R.L.; Dave, D.; Shahidi, F. Phenolic profiles of Atlantic sea cucumber (Cucumaria frondosa) tentacles and their biological properties. Food Res. Int. 2023, 163, 112262. [Google Scholar] [CrossRef] [PubMed]
- Luo, X.; Liu, W.; Zhao, M.; Wang, J.; Gao, X.; Feng, F. The evaluation of sea cucumber (Acaudina leucoprocta) peptide on sex hormone regulation in normal and premature ovarian failure female mice. Food Funct. 2023, 14, 1430–1445. [Google Scholar] [CrossRef]
- Liu, F.; Li, Y.Q.; Wang, C.Y.; Liang, Y.; Zhao, X.; He, J.; Mo, H. Physicochemical, functional and antioxidant properties of mung bean protein enzymatic hydrolysates. Food Chem. 2022, 393, 133397. [Google Scholar] [CrossRef]
- Li, R.; Wang, Q.; Shen, Y.; Li, M.; Sun, L. Integrated extraction, structural characterization, and activity assessment of squid pen protein hydrolysates and β-chitin with different protease hydrolysis. Int. J. Biol. Macromol. 2024, 262, 130069. [Google Scholar] [CrossRef]
- Huang, Y.; Hu, R.; Liu, Z.; Geng, Y.; Li, F.; Song, Y.; Ma, W.; Dong, H.; Xu, L.; Zhang, M.; et al. Bushen Huoxue recipe ameliorates ovarian function via promoting BMSCs proliferation and homing to ovaries in POI mice. Phytomedicine 2024, 129, 155630. [Google Scholar] [CrossRef]
- Li, X.; Li, X.; Deng, L. Chrysin reduces inflammation and oxidative stress and improves ovarian function in D-gal-induced premature ovarian failure. Bioengineered 2022, 13, 8291–8301. [Google Scholar] [CrossRef] [PubMed]
- Udenigwe, C.C.; Aluko, R.E. Chemometric Analysis of the Amino Acid Requirements of Antioxidant Food Protein Hydrolysates. Int. J. Mol. Sci. 2011, 12, 3148–3161. [Google Scholar] [CrossRef] [PubMed]
- Wang, Y.; Wang, C.; Wang, S.; Li, Y.; Mo, H.; He, J. Physicochemical properties and antioxidant activities of tree peony (Paeonia suffruticosa Andr.) seed protein hydrolysates obtained with different proteases. Food Chem. 2021, 345, 128765. [Google Scholar] [CrossRef]
- Chen, Q.; Xu, Z.; Li, X.; Du, D.; Wu, T.; Zhou, S.; Yan, W.; Wu, M.; Jin, Y.; Zhang, J.; et al. Epigallocatechin gallate and theaflavins independently alleviate cyclophosphamide-induced ovarian damage by inhibiting the overactivation of primordial follicles and follicular atresia. Phytomedicine 2021, 92, 153752. [Google Scholar] [CrossRef]
- Lee, A.H.; Su, D.; Pasalich, M.; Tang, L.; Binns, C.W.; Qiu, L. Soy and isoflavone intake associated with reduced risk of ovarian cancer in southern Chinese women. Nutr. Res. 2014, 34, 302–307. [Google Scholar] [CrossRef]
- Zarnani, A.H.; Shahbazi, M.; Salek-Moghaddam, A.; Zareie, M.; Tavakoli, M.; Ghasemi, J.; Rezania, S.; Moravej, A.; Torkabadi, E.; Rabbani, H.; et al. Vitamin D3 receptor is expressed in the endometrium of cycling mice throughout the estrous cycle. Fertil. Steril. 2010, 93, 2738–2743. [Google Scholar] [CrossRef] [PubMed]
- Abogresha, N.M.; Mohammed, S.S.; Hosny, M.M.; Abdallah, H.Y.; Gadallah, A.M.; Greish, S.M. Diosmin Mitigates Cyclophosphamide Induced Premature Ovarian Insufficiency in Rat Model. Int. J. Mol. Sci. 2021, 22, 3044. [Google Scholar] [CrossRef]
- Shelling, A.N. Premature ovarian failure. Reproduction 2010, 140, 633–641. [Google Scholar] [CrossRef]
- Mercadal, B.A.; Imbert, R.; Demeestere, I.; Gervy, C.; Leener, A.D.; Englert, Y.; Costagliola, S.; Delbaere, A. AMH mutations with reduced in vitro bioactivity are related to premature ovarian insufficiency. Hum. Reprod. 2015, 30, 1196–1202. [Google Scholar] [CrossRef] [PubMed]
- Miao, M.; Gao, M.; Li, T.; Jiang, C.; Lu, Y.; Chen, S.; Chen, Y.; Wang, P.; Zhang, J. Tandem mass tag-based proteomic analysis reveals the treatment mechanism of Bushen Huoxue Formula on psychological stress-induced premature ovarian insufficiency. J. Ethnopharmacol. 2020, 258, 112870. [Google Scholar] [CrossRef]
- Wang, L.; Tang, J.; Wang, L.; Tan, F.; Song, H.; Zhou, J.; Li, F. Oxidative stress in oocyte aging and female reproduction. J. Cell Physiol. 2021, 236, 7966–7983. [Google Scholar] [CrossRef]
- Yan, Z.; Dai, Y.; Fu, H.; Zheng, Y.; Bao, D.; Yin, Y.; Chen, Q.; Nie, X.; Hao, Q.; Hou, D.; et al. Curcumin exerts a protective effect against premature ovarian failure in mice. J. Mol. Endocrinol. 2018, 60, 261–271. [Google Scholar] [CrossRef] [PubMed]
- Zhang, J.; Shen, M.; Zhu, C.; Yu, F.; Liu, Z.; Ally, N.; Sun, S.; Li, K.; Liu, H. 3-Nitropropionic Acid Induces Ovarian Oxidative Stress and Impairs Follicle in Mouse. PLoS ONE 2014, 9, e86589. [Google Scholar] [CrossRef]
- Shi, Y.; Zhu, X.; Zhang, S.; Ma, Y.; Han, Y.; Jiang, Y.; Zhang, Y. Premature ovarian insufficiency: A review on the role of oxidative stress and the application of antioxidants. Front. Endocrinol. 2023, 14, 1172481. [Google Scholar] [CrossRef] [PubMed]
- Nie, X.; Dai, Y.; Zheng, Y.; Bao, D.; Chen, Q.; Yin, Y.; Fu, H.; Hou, D. Establishment of a Mouse Model of Premature Ovarian Failure Using Consecutive Superovulation. Cell Physiol. Biochem. 2018, 51, 2341–2358. [Google Scholar] [CrossRef] [PubMed]
- Xu, X.; Tan, Y.; Jiang, G.; Chen, X.; Lai, R.; Zhang, L.; Liang, G. Effects of Bushen Tianjing Recipe in a rat model of tripterygium glycoside-induced premature ovarian failure. Chin. Med. 2017, 12, 10. [Google Scholar] [CrossRef]
- Williams, H.R.T.; Willsmore, J.D.; Cox, I.J.; Walker, D.G.; Cobbold, J.F.L.; Taylor-Robinson, S.D.; Orchard, T.R. Serum Metabolic Profiling in Inflammatory Bowel Disease. Dig. Dis. Sci. 2012, 57, 2157–2165. [Google Scholar] [CrossRef]
- Dang, L.; Dong, Y.; Zhang, C.; Su, B.; Ning, N.; Zhou, S.; Zhang, M.; Huang, Q.; Li, Y.; Wang, S. Zishen Yutai pills restore fertility in premature ovarian failure through regulating arachidonic acid metabolism and the ATK pathway. J. Ethnopharmacol. 2024, 324, 117782. [Google Scholar] [CrossRef] [PubMed]
- Massaro, C.F.; Shelley, D.; Heard, T.A.; Brooks, P. In Vitro Antibacterial Phenolic Extracts from ‘Sugarbag’ Pot-Honeys of Australian Stingless Bees (Tetragonula carbonaria). J. Agric. Food Chem. 2014, 62, 12209–12217. [Google Scholar] [CrossRef]
- Du, Z.; Gong, T.; Wei, Y.; Zheng, G.; Zhao, J.; Zou, B.; Qin, X.; Yan, S.; Liu, F.; Xiao, Q.; et al. Purine Intake and All-Cause Mortality in Ovarian Cancer: Results from a Prospective Cohort Study. Nutrients 2023, 15, 931. [Google Scholar] [CrossRef]
- Yang, Q.; Li, K.; Li, X.; Liu, J. Identification of Key Genes and Pathways in Myeloma side population cells by Bioinformatics Analysis. Int. J. Med. Sci. 2020, 17, 2063–2076. [Google Scholar] [CrossRef]
- Di, F.; Gao, D.; Yao, L.; Zhang, R.; Qiu, J.; Song, L. Differences in metabonomic profiles of abdominal subcutaneous adipose tissue in women with polycystic ovary syndrome. Front. Endocrinol. 2023, 14, 1077604. [Google Scholar] [CrossRef]
- Gong, S.; Li, M.; Gao, J.; Huang, S.; Song, W.; Sun, L. Cucumaria frondosa intestines and ovum hydrolysates intervention ameliorates the symptoms of dextran sulfate sodium-induced colitis by modulating gut microbiota and its metabolites. J. Food Sci. 2025, 90, e70106. [Google Scholar] [CrossRef]
- Meng, Y.; Lyu, Y.; Gong, J.; Zou, Y.; Jiang, X.; Xiao, M.; Guo, J. Therapeutic effects of curculigoside on cyclophosphamide-induced premature ovarian failure in mice. Climacteric 2024, 27, 421–432. [Google Scholar] [CrossRef]
- Li, Y.; Qiu, W.; Zhang, Z.; Han, X.; Bu, G.; Meng, F.; Kong, F.; Cao, X.; Huang, A.; Feng, Z.; et al. Oral oyster polypeptides protect ovary against d-galactose-induced premature ovarian failure in C57BL/6 mice. J. Sci. Food Agric. 2020, 100, 92–101. [Google Scholar] [CrossRef] [PubMed]
- Ishizuka, B. Current Understanding of the Etiology, Symptomatology, and Treatment Options in Premature Ovarian Insufficiency (POI). Front. Endocrinol. 2021, 12, 626924. [Google Scholar] [CrossRef]
- Ding, N.; Harlow, S.D.; Randolph, J.F.; Loch-Caruso, R.; Park, S.K. Perfluoroalkyl and polyfluoroalkyl substances (PFAS) and their effects on the ovary. Hum. Reprod. Update 2020, 26, 724–752. [Google Scholar] [CrossRef]
- Weinrib, A.Z.; Sephton, S.E.; DeGeest, K.; Penedo, F.; Bender, D.; Zimmerman, B.; Kirschbaum, C.; Sood, A.K.; Lubaroff, D.M.; Lutgendorf, S.K. Diurnal cortisol dysregulation, functional disability, and depression in women with ovarian cancer. Cancer 2010, 116, 4410–4419. [Google Scholar] [CrossRef] [PubMed]
- Ru, M.; Liang, H.; Ruan, J.; Haji, R.A.; Cui, Y.; Yin, C.; Wei, Q.; Huang, J. Chicken ovarian follicular atresia: Interaction network at organic, cellular, and molecular levels. Poult. Sci. 2024, 103, 103893. [Google Scholar] [CrossRef]
- Tian, Y.; Heng, D.; Xu, K.; Liu, W.; Weng, X.; Hu, X.; Zhang, C. cGMP/PKG-I Pathway–Mediated GLUT1/4 Regulation by NO in Female Rat Granulosa Cells. Endocrinology 2018, 159, 1147–1158. [Google Scholar] [CrossRef] [PubMed]
- Wang, X.; Zhao, X.; Zhao, J.; Yang, T.; Zhang, F.; Liu, L. Serum metabolite signatures of epithelial ovarian cancer based on targeted metabolomics. Clin. Chim. Acta 2021, 518, 59–69. [Google Scholar] [CrossRef]
- Armanini, D.; Boscaro, M.; Bordin, L.; Sabbadin, C. Controversies in the Pathogenesis, Diagnosis and Treatment of PCOS: Focus on Insulin Resistance, Inflammation, and Hyperandrogenism. Int. J. Mol. Sci. 2022, 23, 4110. [Google Scholar] [CrossRef]
- Marangoni, F.; Agostoni, C.; Borghi, C.; Catapano, A.L.; Cena, H.; Ghiselli, A.; La Vecchia, C.; Lercker, G.; Manzato, E.; Pirillo, A.; et al. Dietary linoleic acid and human health: Focus on cardiovascular and cardiometabolic effects. Atherosclerosis 2020, 292, 90–98. [Google Scholar] [CrossRef]






| Amino Acid | Ratio (g/100 g) |
|---|---|
| Asp | 3.096 |
| Thr | 1.428 |
| Ser | 1.785 |
| Glu | 5.098 |
| Gly | 4.925 |
| Ala | 2.336 |
| Cys | 0.000 |
| Val | 1.821 |
| Met | 0.902 |
| Ile | 1.398 |
| Leu | 1.577 |
| Tyr | 0.658 |
| Phe | 1.011 |
| Lys | 2.034 |
| His | 0.849 |
| Arg | 2.268 |
| Pro | 2.266 |
| Total amino acids | 33.452 |
| Essential amino acids 1 | 7.126 |
| Hydrophobic amino acids 2 | 16.894 |
| Negatively charged amino acids 3 | 8.167 |
| Positively charged amino acids 4 | 5.151 |
| Aromatic amino acids 5 | 2.518 |
| ζ-Potential (mV) | Particle Size Distribution (nm) | PDI | |
|---|---|---|---|
| CFTH | −34.28 ± 1.70 | 434.20 ± 5.75 | 0.32 ± 0.01 |
Disclaimer/Publisher’s Note: The statements, opinions and data contained in all publications are solely those of the individual author(s) and contributor(s) and not of MDPI and/or the editor(s). MDPI and/or the editor(s) disclaim responsibility for any injury to people or property resulting from any ideas, methods, instructions or products referred to in the content. |
© 2025 by the authors. Licensee MDPI, Basel, Switzerland. This article is an open access article distributed under the terms and conditions of the Creative Commons Attribution (CC BY) license (https://creativecommons.org/licenses/by/4.0/).
Share and Cite
Huang, S.; Song, W.; Wang, Q.; Liu, C.; Gong, S.; Li, M.; Sun, L. Metabolomics Analysis on the Effect of Cucumaria frondosa Tentacles Hydrolysates on Cyclophosphamide-Induced Premature Ovarian Insufficiency. Antioxidants 2025, 14, 1245. https://doi.org/10.3390/antiox14101245
Huang S, Song W, Wang Q, Liu C, Gong S, Li M, Sun L. Metabolomics Analysis on the Effect of Cucumaria frondosa Tentacles Hydrolysates on Cyclophosphamide-Induced Premature Ovarian Insufficiency. Antioxidants. 2025; 14(10):1245. https://doi.org/10.3390/antiox14101245
Chicago/Turabian StyleHuang, Shijia, Wenkui Song, Qiuting Wang, Chuyi Liu, Shunmin Gong, Mingbo Li, and Leilei Sun. 2025. "Metabolomics Analysis on the Effect of Cucumaria frondosa Tentacles Hydrolysates on Cyclophosphamide-Induced Premature Ovarian Insufficiency" Antioxidants 14, no. 10: 1245. https://doi.org/10.3390/antiox14101245
APA StyleHuang, S., Song, W., Wang, Q., Liu, C., Gong, S., Li, M., & Sun, L. (2025). Metabolomics Analysis on the Effect of Cucumaria frondosa Tentacles Hydrolysates on Cyclophosphamide-Induced Premature Ovarian Insufficiency. Antioxidants, 14(10), 1245. https://doi.org/10.3390/antiox14101245

