Protective Effects of Tormentic Acid on Unilateral Ureteral Obstruction-Induced Renal Injury, Inflammation, and Fibrosis: A Comprehensive Approach to Reducing Oxidative Stress, Apoptosis, and Ferroptosis
Abstract
1. Introduction
2. Materials and Methods
2.1. Animal Experiments
2.2. Biochemical Measurements
2.3. Histological Evaluation and Immunohistochemical (IHC) Analysis
2.4. Immunofluorescent (IF) Staining
2.5. TUNEL Staining
2.6. Western Blotting
2.7. qRT-PCR
2.8. Statistical Analysis
3. Results
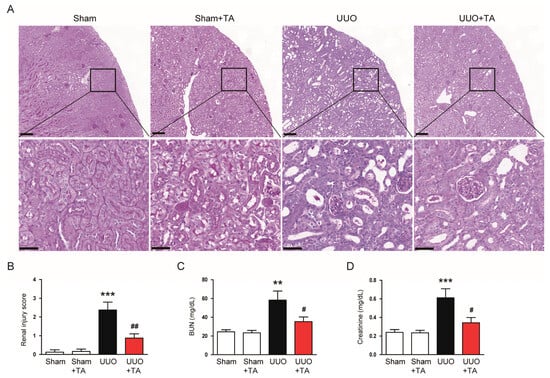
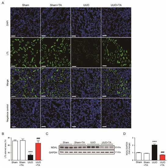
3.1. TA Ameliorates Renal Injury and Preserves Renal Function in a UUO-Induced CKD Model
3.2. TA Attenuates Inflammatory Responses, MAP Kinase Pathway Activation, and ER Stress in UUO Mice
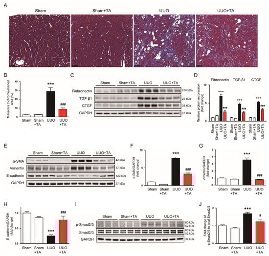
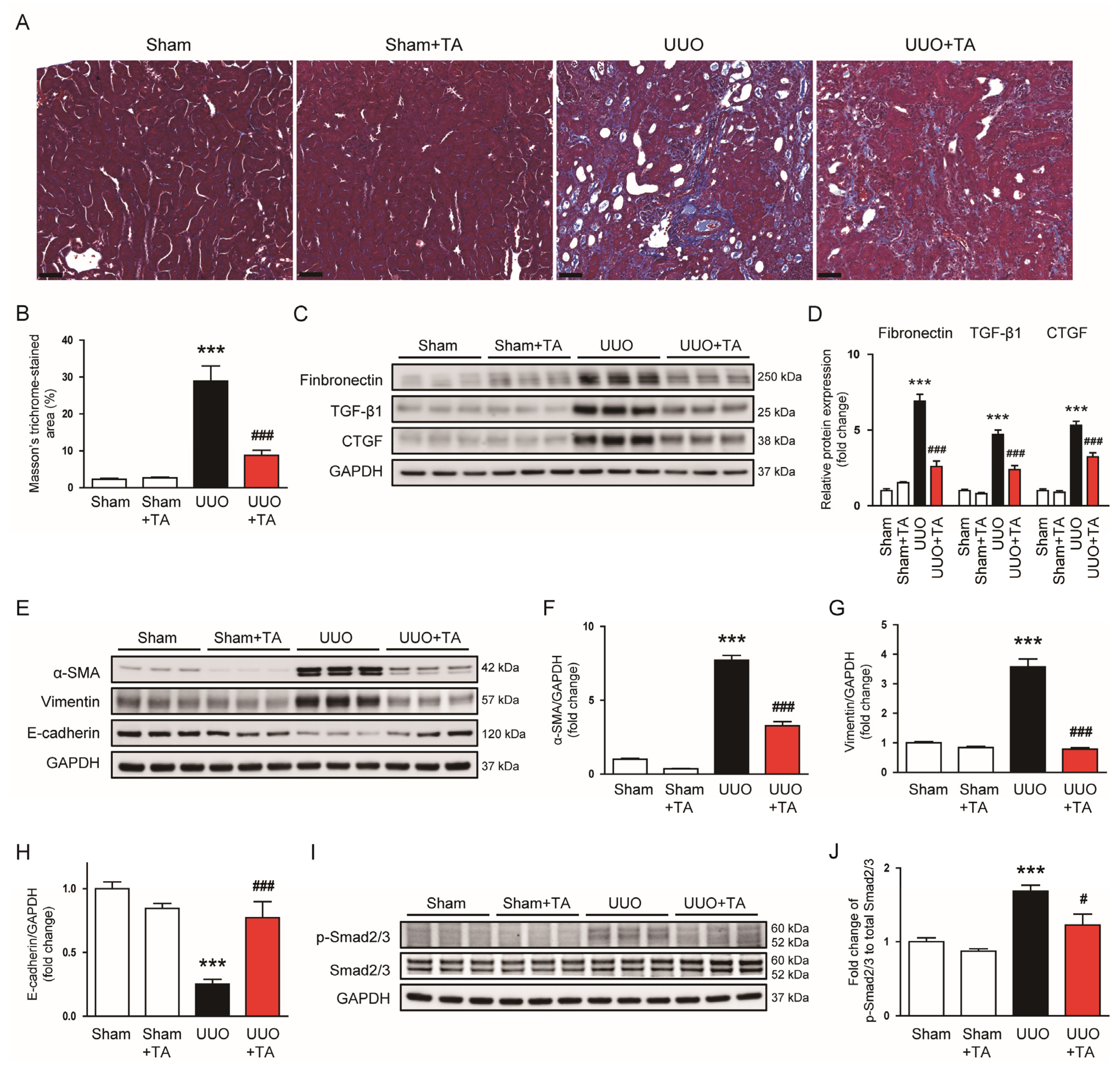
3.3. TA Reduces Fibrosis, Reverses EMT, and Inhibits Smad2/3 Activation in UUO-Induced Kidney Injury
3.4. TA Alleviates Oxidative DNA Damage and Lipid Peroxidation in UUO-Induced Kidney Injury
3.5. TA Inhibited Apoptosis and Ferroptosis in UUO-Induced Kidney Injury
4. Discussion
5. Conclusions
Author Contributions
Funding
Institutional Review Board Statement
Informed Consent Statement
Data Availability Statement
Acknowledgments
Conflicts of Interest
References
- Webster, A.C.; Nagler, E.V.; Morton, R.L.; Masson, P. Chronic Kidney Disease. Lancet 2017, 389, 1238–1252. [Google Scholar] [CrossRef]
- Frąk, W.; Dąbek, B.; Balcerczyk-Lis, M.; Motor, J.; Radzioch, E.; Młynarska, E.; Rysz, J.; Franczyk, B. Role of Uremic Toxins, Oxidative Stress, and Renal Fibrosis in Chronic Kidney Disease. Antioxidants 2024, 13, 687. [Google Scholar] [CrossRef] [PubMed]
- Verma, S.; Singh, P.; Khurana, S.; Ganguly, N.K.; Kukreti, R.; Saso, L.; Rana, D.S.; Taneja, V.; Bhargava, V. Implications of oxidative stress in chronic kidney disease: A review on current concepts and therapies. Kidney Res. Clin. Pract. 2021, 40, 183–193. [Google Scholar] [CrossRef]
- Liu, B.C.; Tang, T.T.; Lv, L.L.; Lan, H.Y. Renal tubule injury: A driving force toward chronic kidney disease. Kidney Int. 2018, 93, 568–579. [Google Scholar] [CrossRef] [PubMed]
- Sanz, A.B.; Sanchez-Niño, M.D.; Ramos, A.M.; Ortiz, A. Regulated cell death pathways in kidney disease. Nat. Rev. Nephrol. 2023, 19, 281–299. [Google Scholar] [CrossRef]
- Li, S.; Han, Q.; Liu, C.; Wang, Y.; Liu, F.; Pan, S.; Zuo, L.; Gao, D.; Chen, K.; Feng, Q.; et al. Role of ferroptosis in chronic kidney disease. Cell Commun. Signal. 2024, 22, 113. [Google Scholar] [CrossRef]
- Jang, H.S.; Padanilam, B.J. Simultaneous deletion of Bax and Bak is required to prevent apoptosis and interstitial fibrosis in obstructive nephropathy. Am. J. Physiol. Renal Physiol. 2015, 309, F540–F550. [Google Scholar] [CrossRef] [PubMed]
- Yang, R.; Xu, X.; Li, H.; Chen, J.; Xiang, X.; Dong, Z.; Zhang, D. p53 induces miR199a-3p to suppress SOCS7 for STAT3 activation and renal fibrosis in UUO. Sci. Rep. 2017, 7, 43409. [Google Scholar] [CrossRef] [PubMed]
- Zhang, B.; Chen, X.; Ru, F.; Gan, Y.; Li, B.; Xia, W.; Dai, G.; He, Y.; Chen, Z. Liproxstatin-1 attenuates unilateral ureteral obstruction-induced renal fibrosis by inhibiting renal tubular epithelial cells ferroptosis. Cell Death Dis. 2021, 12, 843. [Google Scholar] [CrossRef] [PubMed]
- Dai, Y.; Chen, Y.; Mo, D.; Jin, R.; Huang, Y.; Zhang, L.; Zhang, C.; Gao, H.; Yan, Q. Inhibition of ACSL4 ameliorates tubular ferroptotic cell death and protects against fibrotic kidney disease. Commun. Biol. 2023, 6, 907. [Google Scholar] [CrossRef] [PubMed]
- Olech, M.; Ziemichód, W.; Nowacka-Jechalke, N. The Occurrence and Biological Activity of Tormentic Acid—A Review. Molecules 2021, 26, 3797. [Google Scholar] [CrossRef] [PubMed]
- Yue, Y.; Qiao, B.; Jiang, X. Tormentic acid confers protection against oxidative stress injury in rats with Parkinson’s disease by targeting the Wnt/β-catenin signaling pathway. Cell. Mol. Biol. 2020, 66, 32–36. [Google Scholar] [CrossRef] [PubMed]
- Cui, W.; Sun, C.; Ma, Y.; Wang, S.; Wang, X.; Zhang, Y. Neuroprotective effect of tormentic acid against memory impairment and neuro-inflammation in an Alzheimer’s disease mouse model. Mol. Med. Rep. 2020, 22, 739–750. [Google Scholar] [CrossRef] [PubMed]
- Jiang, W.-P.; Huang, S.-S.; Matsuda, Y.; Saito, H.; Uramaru, N.; Ho, H.-Y.; Wu, J.-B.; Huang, G.-J. Protective Effects of Tormentic Acid, a Major Component of Suspension Cultures of Eriobotrya japonica Cells, on Acetaminophen-Induced Hepatotoxicity in Mice. Molecules 2017, 22, 830. [Google Scholar] [CrossRef]
- Wu, J.B.; Kuo, Y.H.; Lin, C.H.; Ho, H.Y.; Shih, C.C. Tormentic acid, a major component of suspension cells of Eriobotrya japonica, suppresses high-fat diet-induced diabetes and hyperlipidemia by glucose transporter 4 and AMP-activated protein kinase phosphorylation. J. Agric. Food Chem. 2014, 62, 10717–10726. [Google Scholar] [CrossRef]
- Shi, C.; Li, Z.; Wu, Y.; Li, X.; Li, Y.; Wei, J.; Li, J.; Zhang, Y.; Li, L. Euscaphic acid and Tormentic acid protect vascular endothelial cells against hypoxia-induced apoptosis via PI3K/AKT or ERK 1/2 signaling pathway. Life Sci. 2020, 252, 117666. [Google Scholar] [CrossRef] [PubMed]
- Yang, Y.; Wang, Y.; Zhao, M.; Jia, H.; Li, B.; Xing, D. Tormentic acid inhibits IL-1β-induced chondrocyte apoptosis by activating the PI3K/Akt signaling pathway. Mol. Med. Rep. 2018, 17, 4753–4758. [Google Scholar] [CrossRef] [PubMed]
- Lin, X.; Zhang, S.; Huang, R.; Tan, S.; Liang, S.; Wu, X.; Zhuo, L.; Huang, Q. Protective effect of tormentic acid from Potentilla chinensis against lipopolysaccharide/D-galactosamine induced fulminant hepatic failure in mice. Int. Immunopharmacol. 2014, 19, 365–372. [Google Scholar] [CrossRef]
- Martínez-Klimova, E.; Aparicio-Trejo, O.E.; Tapia, E.; Pedraza-Chaverri, J. Unilateral Ureteral Obstruction as a Model to Investigate Fibrosis-Attenuating Treatments. Biomolecules 2019, 9, 141. [Google Scholar] [CrossRef] [PubMed]
- Zhao, Y.; Fan, X.; Wang, Q.; Zhen, J.; Li, X.; Zhou, P.; Lang, Y.; Sheng, Q.; Zhang, T.; Huang, T.; et al. ROS promote hyper-methylation of NDRG2 promoters in a DNMTS-dependent manner: Contributes to the progression of renal fibrosis. Redox Biol. 2023, 62, 102674. [Google Scholar] [CrossRef]
- Lom, Y.H.; Yang, S.F.; Cheng, C.C.; Hsu, K.C.; Chen, Y.S.; Chen, Y.Y.; Wang, C.W.; Guan, S.S.; Wu, C.T. Nobiletin Alleviates Ferroptosis-Associated Renal Injury, Inflammation, and Fibrosis in a Unilateral Ureteral Obstruction Mouse Model. Biomedicines 2022, 10, 595. [Google Scholar] [CrossRef]
- Forbes, M.S.; Thornhill, B.A.; Chevalier, R.L. Proximal tubular injury and rapid formation of atubular glomeruli in mice with unilateral ureteral obstruction: A new look at an old model. Am. J. Physiol. Renal Physiol. 2011, 301, F110–F117. [Google Scholar] [CrossRef]
- Romejko, K.; Markowska, M.; Niemczyk, S. The Review of Current Knowledge on Neutrophil Gelatinase-Associated Lipocalin (NGAL). Int. J. Mol. Sci. 2023, 24, 10470. [Google Scholar] [CrossRef]
- Gutierrez, V.; Kim-Vasquez, D.; Shum, M.; Yang, Q.; Dikeman, D.; Louie, S.G.; Shirihai, O.S.; Tsukamoto, H.; Liesa, M. The mitochondrial biliverdin exporter ABCB10 in hepatocytes mitigates neutrophilic inflammation in alcoholic hepatitis. Redox Biol. 2024, 70, 103052. [Google Scholar] [CrossRef] [PubMed]
- Zheng, Z.; Tsvetkov, D.; Bartolomaeus, T.U.P.; Erdogan, C.; Krügel, U.; Schleifenbaum, J.; Schaefer, M.; Nürnberg, B.; Chai, X.; Ludwig, F.A.; et al. Role of TRPC6 in kidney damage after acute ischemic kidney injury. Sci. Rep. 2022, 12, 3038. [Google Scholar] [CrossRef] [PubMed]
- Lee, T.W.; Bae, E.; Kim, J.H.; Jung, M.H.; Park, D.J. Psoralen Alleviates Renal Fibrosis by Attenuating Inflammasome-Dependent NLRP3 Activation and Epithelial–Mesenchymal Transition in a Mouse Unilateral Ureteral Obstruction Model. Int. J. Mol. Sci. 2023, 24, 13171. [Google Scholar] [CrossRef]
- Yuan, Q.; Tang, B.; Zhang, C. Signaling pathways of chronic kidney diseases, implications for therapeutics. Signal Transduct. Target. Ther. 2022, 7, 182. [Google Scholar] [CrossRef]
- Ricciardi, C.A.; Gnudi, L. The endoplasmic reticulum stress and the unfolded protein response in kidney disease: Implications for vascular growth factors. J. Cell. Mol. Med. 2020, 24, 12910–12919. [Google Scholar] [CrossRef] [PubMed]
- Hadpech, S.; Thongboonkerd, V. Epithelial-mesenchymal plasticity in kidney fibrosis. Genesis 2024, 62, e23529. [Google Scholar] [CrossRef] [PubMed]
- Gavia-García, G.; Rosado-Pérez, J.; Arista-Ugalde, T.L.; Aguiñiga-Sánchez, I.; Santiago-Osorio, E.; Mendoza-Núñez, V.M. The consumption of Sechium edule (chayote) has antioxidant effect and prevents telomere attrition in older adults with metabolic syndrome. Redox Rep. 2023, 28, 2207323. [Google Scholar] [CrossRef] [PubMed]
- Zhang, Y.; Qu, Y.; Cai, R.; Gao, J.; Xu, Q.; Zhang, L.; Kang, M.; Jia, H.; Chen, Q.; Liu, Y.; et al. Atorvastatin ameliorates diabetic nephropathy through inhibiting oxidative stress and ferroptosis signaling. Eur. J. Pharmacol. 2024, 976, 176699. [Google Scholar] [CrossRef]
- Maremonti, F.; Meyer, C.; Linkermann, A. Mechanisms and Models of Kidney Tubular Necrosis and Nephron Loss. J. Am. Soc. Nephrol. 2022, 33, 472–486. [Google Scholar] [CrossRef]
- Saad, K.M.; Salles, É.L.; Naeini, S.E.; Baban, B.; Abdelmageed, M.E.; Abdelaziz, R.R.; Suddek, G.M.; Elmarakby, A.A. Reno-protective effect of protocatechuic acid is independent of sex-related differences in murine model of UUO-induced kidney injury. Pharmacol. Rep. 2024, 76, 98–111. [Google Scholar] [CrossRef] [PubMed]
- Kim, J.-Y.; Jo, J.; Kim, K.; An, H.-J.; Gwon, M.-G.; Gu, H.; Kim, H.-J.; Yang, A.Y.; Kim, S.-W.; Jeon, E.J.; et al. Pharmacological Activation of Sirt1 Ameliorates Cisplatin-Induced Acute Kidney Injury by Suppressing Apoptosis, Oxidative Stress, and Inflammation in Mice. Antioxidants 2019, 8, 322. [Google Scholar] [CrossRef] [PubMed]
- Ma, F.Y.; Sachchithananthan, M.; Flanc, R.S.; Nikolic-Paterson, D.J. Mitogen activated protein kinases in renal fibrosis. Front. Biosci. (Schol. Ed.) 2009, 1, 171–187. [Google Scholar] [CrossRef]
- Mostafa, R.G.; El-Aleem Hassan Abd El-Aleem, A.; Mahmoud Fouda, E.A.; Ahmed Taha, F.R.; Amin Elzorkany, K.M. A pilot study on gene expression of endoplasmic reticulum unfolded protein response in chronic kidney disease. Biochem. Biophys. Rep. 2020, 24, 100829. [Google Scholar] [CrossRef] [PubMed]
- Chen, J.-H.; Wu, C.-H.; Chiang, C.-K. Therapeutic Approaches Targeting Proteostasis in Kidney Disease and Fibrosis. Int. J. Mol. Sci. 2021, 22, 8674. [Google Scholar] [CrossRef]
- Maekawa, H.; Inagi, R. Stress Signal Network between Hypoxia and ER Stress in Chronic Kidney Disease. Front. Physiol. 2017, 8, 74. [Google Scholar] [CrossRef] [PubMed]
- Noh, M.R.; Kim, J.I.; Han, S.J.; Lee, T.J.; Park, K.M. C/EBP homologous protein (CHOP) gene deficiency attenuates renal ischemia/reperfusion injury in mice. Biochim. Biophys. Acta 2015, 1852, 1895–1901. [Google Scholar] [CrossRef] [PubMed]
- Zhang, M.; Guo, Y.; Fu, H.; Hu, S.; Pan, J.; Wang, Y.; Cheng, J.; Song, J.; Yu, Q.; Zhang, S.; et al. Chop deficiency prevents UUO-induced renal fibrosis by attenuating fibrotic signals originated from Hmgb1/TLR4/NFκB/IL-1β signaling. Cell Death Dis. 2015, 6, e1847. [Google Scholar] [CrossRef]
- Qiu, L.; Zheng, X.; Jaishankar, D.; Green, R.; Fang, D.; Nadig, S.; Zhang, Z.J. Beyond UPR: Cell-specific roles of ER stress sensor IRE1α in kidney ischemic injury and transplant rejection. Kidney Int. 2023, 104, 463–469. [Google Scholar] [CrossRef] [PubMed]
- Li, W.; Cao, T.; Luo, C.; Cai, J.; Zhou, X.; Xiao, X.; Liu, S. Crosstalk between ER stress, NLRP3 inflammasome, and inflammation. Appl. Microbiol. Biotechnol. 2020, 104, 6129–6140. [Google Scholar] [CrossRef]
- Sun, Y.B.; Qu, X.; Caruana, G.; Li, J. The origin of renal fibroblasts/myofibroblasts and the signals that trigger fibrosis. Differentiation 2016, 92, 102–107. [Google Scholar] [CrossRef] [PubMed]
- Lin, X.; Wei, Y.; Li, Y.; Xiong, Y.; Fang, B.; Li, C.; Huang, Q.; Huang, R.; Wei, J. Tormentic Acid Ameliorates Hepatic Fibrosis in vivo by Inhibiting Glycerophospholipids Metabolism and PI3K/Akt/mTOR and NF-κB Pathways: Based on Transcriptomics and Metabolomics. Front. Pharmacol. 2022, 13, 801982. [Google Scholar] [CrossRef] [PubMed]
- Wang, B.; Wang, Y.; Zhang, J.; Hu, C.; Jiang, J.; Li, Y.; Peng, Z. ROS-induced lipid peroxidation modulates cell death outcome: Mechanisms behind apoptosis, autophagy, and ferroptosis. Arch. Toxicol. 2023, 97, 1439–1451. [Google Scholar] [CrossRef]
- Maiorino, M.; Conrad, M.; Ursini, F. GPx4, Lipid Peroxidation, and Cell Death: Discoveries, Rediscoveries, and Open Issues. Antioxid. Redox Signal. 2018, 29, 61–74. [Google Scholar] [CrossRef]
- Zan, H.; Liu, J.; Yang, M.; Zhao, H.; Gao, C.; Dai, Y.; Wang, Z.; Liu, H.; Zhang, Y. Melittin alleviates sepsis-induced acute kidney injury by promoting GPX4 expression to inhibit ferroptosis. Redox Rep. 2024, 29, 2290864. [Google Scholar] [CrossRef] [PubMed]
- Jiang, Y.; Glandorff, C.; Sun, M. GSH and Ferroptosis: Side-by-Side Partners in the Fight against Tumors. Antioxidants 2024, 13, 697. [Google Scholar] [CrossRef]
- Portilla, D. Apoptosis, fibrosis and senescence. Nephron Clin. Pract. 2014, 127, 65–69. [Google Scholar] [CrossRef]
- Shao, L.; Fang, Q.; Ba, C.; Zhang, Y.; Shi, C.; Zhang, Y.; Wang, J. Identification of ferroptosis-associated genes in chronic kidney disease. Exp. Ther. Med. 2022, 25, 60. [Google Scholar] [CrossRef]
- Yang, S.Q.; Zhao, X.; Zhang, J.; Liao, D.Y.; Wang, Y.H.; Wang, Y.G. Ferroptosis in renal fibrosis: A mini-review. J. Drug Target. 2024, 32, 785–793. [Google Scholar] [CrossRef] [PubMed]
- Nakanishi, T.; Nanami, M.; Kuragano, T. The pathogenesis of CKD complications; Attack of dysregulated iron and phosphate metabolism. Free Radic. Biol. Med. 2020, 157, 55–62. [Google Scholar] [CrossRef] [PubMed]
- Baek, J.; He, C.; Afshinnia, F.; Michailidis, G.; Pennathur, S. Lipidomic approaches to dissect dysregulated lipid metabolism in kidney disease. Nat. Rev. Nephrol. 2022, 18, 38–55. [Google Scholar] [CrossRef]
- Punchai, S.; Chaiyagot, N.; Artkaew, N.; Jusakul, A.; Cha’on, U.; Thanan, R.; Vaeteewoottacharn, K.; Lert-Itthiporn, W. Iron-induced kidney cell damage: Insights into molecular mechanisms and potential diagnostic significance of urinary FTL. Front. Mol. Biosci. 2024, 11, 1352032. [Google Scholar] [CrossRef] [PubMed]
- Jiménez-Uribe, A.P.; Gómez-Sierra, T.; Aparicio-Trejo, O.E.; Orozco-Ibarra, M.; Pedraza-Chaverri, J. Backstage players of fibrosis: NOX4, mTOR, HDAC, and S1P; companions of TGF-β. Cell. Signal. 2021, 87, 110123. [Google Scholar] [CrossRef] [PubMed]
- Gao, Y.; Lu, X.; Zhang, G.; Liu, C.; Sun, S.; Mao, W.; Jiang, G.; Zhou, Y.; Zhang, N.; Tao, S.; et al. DRD4 alleviates acute kidney injury by suppressing ISG15/NOX4 axis-associated oxidative stress. Redox Biol. 2024, 70, 103078. [Google Scholar] [CrossRef]










| Gene | Primer Sequence (5′→3′) | Accession No. |
|---|---|---|
| Tnf | F: ACTTCGGGGTGATCGGTCCCC R: TGGTTTGCTACGACGTGGGCTAC | NM_013693 |
| Il6 | F: TACCACTTCACAAGTCGGAGGC R: CTGCAAGTGCATCATCGTTGTTC | NM_031168 |
| Il1b | F: CGCAGCAGCACATCAACAAGAGC R: TGTCCTCATCCTGGAAGGTCCACG | NM_008361 |
| Icam1 | F: AACTGTGGCACCGTGCAGTC R: AGGGTGAGGTCCTTGCCTACTTG | NM_010493 |
| Vcam1 | F: CCCAGGTGGAGGTCTACTCA R: CAGGATTTTGGGAGCTGGTA | NM_011693 |
| Ern1 | F: GGTCCAATCGTACGGCAGTT R: TCTCTCACAGAGCCACCTTTGTAG | NM_023913 |
| Atf6 | F: CCCAAGCTCTCCGCATAGTC R: TAAAATGCCCCATAACTGACCAA | NM_001081304 |
| Atf4 | F: GAGCTTCCTGAACAGCGAAGTG R: TGGCCACCTCCAGATAGTCATC | NM_009716 |
| Acsl4 | F: CGTTCCTCCAAGTAGACCAAC R: CCTTACACTGTCTGACCAGTC | NM_207625 |
| Ptgs2 | F: TGCCTGGTCTGATGATGTATG R: GCCCTTCACGTTATTGCAGATG | NM_011198 |
| Actb | F: GGCTGTATTCCCCTCCATCG R: CCAGTTGGTAACAATGCCATGT | NM_007393 |
Disclaimer/Publisher’s Note: The statements, opinions and data contained in all publications are solely those of the individual author(s) and contributor(s) and not of MDPI and/or the editor(s). MDPI and/or the editor(s) disclaim responsibility for any injury to people or property resulting from any ideas, methods, instructions or products referred to in the content. |
© 2024 by the authors. Licensee MDPI, Basel, Switzerland. This article is an open access article distributed under the terms and conditions of the Creative Commons Attribution (CC BY) license (https://creativecommons.org/licenses/by/4.0/).
Share and Cite
Yang, A.Y.; Kim, J.-Y.; Gwon, M.-G.; Kwon, H.H.; Leem, J.; Jeon, E.-J. Protective Effects of Tormentic Acid on Unilateral Ureteral Obstruction-Induced Renal Injury, Inflammation, and Fibrosis: A Comprehensive Approach to Reducing Oxidative Stress, Apoptosis, and Ferroptosis. Antioxidants 2025, 14, 13. https://doi.org/10.3390/antiox14010013
Yang AY, Kim J-Y, Gwon M-G, Kwon HH, Leem J, Jeon E-J. Protective Effects of Tormentic Acid on Unilateral Ureteral Obstruction-Induced Renal Injury, Inflammation, and Fibrosis: A Comprehensive Approach to Reducing Oxidative Stress, Apoptosis, and Ferroptosis. Antioxidants. 2025; 14(1):13. https://doi.org/10.3390/antiox14010013
Chicago/Turabian StyleYang, Ah Young, Jung-Yeon Kim, Mi-Gyeong Gwon, Hyun Hee Kwon, Jaechan Leem, and Eon-Ju Jeon. 2025. "Protective Effects of Tormentic Acid on Unilateral Ureteral Obstruction-Induced Renal Injury, Inflammation, and Fibrosis: A Comprehensive Approach to Reducing Oxidative Stress, Apoptosis, and Ferroptosis" Antioxidants 14, no. 1: 13. https://doi.org/10.3390/antiox14010013
APA StyleYang, A. Y., Kim, J.-Y., Gwon, M.-G., Kwon, H. H., Leem, J., & Jeon, E.-J. (2025). Protective Effects of Tormentic Acid on Unilateral Ureteral Obstruction-Induced Renal Injury, Inflammation, and Fibrosis: A Comprehensive Approach to Reducing Oxidative Stress, Apoptosis, and Ferroptosis. Antioxidants, 14(1), 13. https://doi.org/10.3390/antiox14010013

