Abstract
This study investigates agro-industrial by-products as sources of bioactive compounds, particularly focusing on phenolic compounds known for their antioxidant properties. With growing interest in natural alternatives to synthetic antioxidants due to safety concerns, this study highlights the health benefits of plant-derived phenolic compounds in food preservation and healthcare products. Traditional and advanced analytical techniques were used to obtain phytochemical profiles of various residue extracts, including espresso (SCG) and cold-brew spent coffee grounds (CBCG), pineapple peel (PP), beetroot pomace (BP), apple pomace (AP), black carrot pomace (BCP), and garlic peel (GP). Assessments of total phenolic content (TPC), total flavonoid content (TFC), and antioxidant capacity (AC) supported their revalorization. CBCG showed the highest TPC, TFC, and AC. TPC content in by-products decreased in the order CBCG > SCG > GP > BCP > PP > AP > BP, with a similar trend for TFC and AC. Phytochemical profiling via FI-ESI-FTICR-MS enabled the preliminary putative identification of a range of compounds, with polyphenols and terpenes being the most abundant. Univariate and multivariate analyses revealed key patterns among samples. Strong positive correlations (Pearson’s R > 0.8) indicated significant contribution of polyphenols to antioxidant capacities. These findings highlight the potential of agro-industrial residues as natural antioxidants, advocating for their sustainable utilization.
1. Introduction
The concern regarding the use of synthetic antioxidants such as butylated hydroxytoluene (BHT) and butylated hydroxyanisole (BHA) has prompted the exploration of safer alternatives from natural sources [1]. Phenolic compounds, abundant in plant extracts, have been extensively studied for their antioxidant and antimicrobial properties, as well as health benefits. However, their widespread application faces challenges related to their availability and the adequacy of starting materials for industrial extraction [2]. To address these challenges, researchers have turned their attention to abundant but often overlooked agricultural by-products. Repurposing these by-products for bioactive compounds extraction could help mitigate environmental issues while contributing to sustainable agriculture and improved food systems [3].
Coffee, a globally consumed beverage, holds significant economic importance but also contributes to a substantial waste stream. Spent coffee grounds have been found rich in bioactive compounds whose presence and concentration are influenced by the brewing method [4]. Industrial pineapple processing also produces significant amounts of residues, presenting an opportunity to utilize by-products like peels to extract bioactive compounds [5]. Apple pomace, a residual from juice extraction, is esteemed for its phenolic richness and health benefits [6], while beetroot pomace garners attention for its phenolic content and antioxidant properties [7]. Additionally, carrots, with their diverse colors reflecting unique chemical compositions, offer various attributes, with black carrots notably boasting superior antioxidant activity and anthocyanin content [8]. Black carrot concentrate generates a pomace waste stream [9]. Finally, despite often being overlooked, garlic peel extracts are rich in phenolic compounds, displaying promising antioxidant and antimicrobial activities [10,11]. This study focuses on evaluating the phenolic content and antioxidant activities of ethanolic extracts derived from these agro-industrial residues.
In addition to traditional assays for phenolic content and antioxidant activity, this study employs direct injection ion cyclotron Fourier transform mass spectrometry (FT-ICR-MS) untargeted analyses to profile the metabolites present in the extracts. FT-ICR-MS offers ultra-high resolution and ultra-high mass accuracy, making it a powerful tool for metabolite profiling in complex mixtures [3]. This study aims to serve as an exploratory analysis to provide insights into the bioactive compounds of these by-products to promote their revalorization.
2. Materials and Methods
2.1. Agro-Industrial By-Product Materials, Reagents, and Solvents
All agro-industrial samples were provided by companies or local agribusiness from the states of Puebla and Tlaxcala, Mexico. Spent coffee grounds (SCG) and cold-brew coffee grounds (CBCG) samples were collected from the same coffee shop, resulting from espresso (92–95 °C, 15–25 s) and cold-brew extraction (full immersion method, 4 °C, 7 h) of medium roast arabica coffee, respectively. Pineapple peel (PP) samples were acquired from a pineapple processing plant that produces cut-fresh and dehydrated fruit. Beetroot pomace (BP) and apple pomace (AP) samples were obtained from a local juice shop. Black carrot pomace (BCP) samples were produced from juice extraction using a domestic juice extractor. Garlic peel (GP) samples were obtained as a by-product of a garlic paste producing plant and were composed of a mixture of external and internal garlic bulb peels. All samples were air-dried at 40 °C for 18 h, ground, sieved (2 mm mesh), and stored in dark glass containers at 4 °C until further utilization. All chemical reagents and solvents used in this study were purchased from Sigma-Aldrich, Inc. (Toluca, Mexico) and J.T. Baker (Mexico City, Mexico), respectively.
2.2. Extract Preparation
Agro-industrial by-product samples were macerated with 75% ethanol at 53 °C for 77 min using a sample/solvent ratio of 1:25 (w/v), based on previous studies [11]. After extraction time concluded, extracts were filtered using Whatman N°4 paper and evaporated to dryness using a rotary evaporator. Dry extracts were stored in dark glass containers at 4 °C.
2.3. Total Phenolic Content (TPC) and Total Flavonoid Content (TFC) Determinations
Absorbances were measured using a Multiskan GO microplate spectrophotometer (Thermo Fisher Scientific, Waltham, MA, USA). To ensure dilution and stability of both polar and non-polar compounds, dry extracts were previously diluted in 2% (v/v) dimethyl sulfoxide (DMSO). Final concentration was adjusted to 1 mg/mL and results were expressed as milligrams of standard equivalents per gram of dry extract based on calibration curves (Supplementary Table S1).
For TPC, 100 µL of each extract sample were mixed with 100 µL of Folin–Ciocalteu reagent (0.1 N) and 1.5 mL of distilled water. The mixture was allowed to stand for 10 min, followed by the addition of 300 µL of 20% (w/v) sodium carbonate (Na2CO3). The resulting mixture was then incubated for 1 h at room temperature (22 ± 3 °C) in the dark. Absorbance was measured at 765 nm and results were expressed as milligrams of gallic acid equivalents per gram of dry extract (mg GAE/g) based on the gallic acid calibration curve (at a linearity range of 0–0.35 mg/mL, with the equation y = 2.795x + 0.015).
For TFC, 200 µL of each extract sample was mixed with 400 µL of distilled water and 60 µL of 5% (w/v) NaNO2 and incubated for 5 min. Subsequently, 60 µL of 10% AlCl3 (w/v) was added. After 6 min, 400 µL of NaOH 1 N and 400 µL of distilled water were added. The mixture was then allowed to rest for 5 min in darkness before measuring absorbance at 510 nm. Results were expressed as milligrams of quercetin equivalents per gram of dry extract (mg QE/g) based on the quercetin calibration curve (at a linearity range of 0–0.7 mg/mL, with the equation y = 1.49x − 0.022).
2.4. Antioxidant Assays
The antioxidant capacities of the agro-industrial by-product extracts were assessed using 1,1-diphenyl-2-picrylhydrazyl (DPPH) [11], 2,20-azino-bis(3-ethylbenzothiazoline-6-sulfonate) (ABTS) [12], and ferric reducing antioxidant power (FRAP) assays [13]. Dry extracts were diluted with adequate volumes of 2% (v/v) DMSO to produce extracts with varying concentrations up to 6 mg/mL.
For the DPPH assay, various concentrations of the extract (50 µL) were combined with DPPH ethanolic solution (150 µL, 90 µM) and incubated at 37 °C in the absence of light for 30 min. The absorbance was read at 517 nm. In the ABTS assay, a stock solution of ABTS radical was prepared by mixing ABTS (7 mM) and potassium persulfate (2.45 mM) in equal volumes and allowing the mixture to incubate in darkness for 12 h. This stock solution was diluted with distilled water to achieve an absorbance of 0.70 ± 0.02 at 734 nm. Subsequently, different concentrations of each extract (10 µL) were mixed with diluted ABTS (190 µL) and incubated in darkness for 7 min. The absorbance was measured at 734 nm. The radical scavenging percentage was determined by assessing the change in absorbance resulting from the reduction in DPPH and ABTS compared with the control. IC50 values, representing the concentration of extracts necessary to inhibit 50% of radicals, were determined by plotting extract concentrations against radical scavenging percentages. FRAP assay was employed to assess the antioxidant capacity of samples by measuring their ability to reduce ferric iron (Fe3+) to ferrous iron (Fe2+). Fresh FRAP reagent was added to each well in a microplate along with 10 µL of each extract at 1 mg/mL. The absorbance was measured after incubation at 37 °C for 30 min. For Trolox-equivalent antioxidant capacity (TEAC) determination, all assays were also conducted using 6-hydroxy-2,5,7,8-tetramethylchroman-2-carboxylic acid (Trolox) as a standard to express the results as µmol of Trolox equivalents per gram of dry extract (µmol TE/g).
2.5. Untargeted Phytochemical Profiling by FI-ESI-FTICR-MS
Untargeted phytochemical profiling analyses were conducted for each agro-industrial by-product extract using a Bruker Solarix XR 7T (Bruker Daltonics, Bremen, Germany) Fourier transform ion cyclotron resonance mass spectrometer (ICR-MS). The instrument was equipped with a direct infusion electrospray ionization (ESI) source operating via flow injection (FI) and calibrated with sodium trifluoroacetate standard. Extract samples were prepared for FI-ESI-FTICR-MS analyses by diluting 1 mg of dry extract in 1 mL of water/ethanol/acetic acid (24:74:2 v/v/v) and filtering through a 0.22 µm Merck syringe filter. Extract samples were injected in triplicate via a Hamilton 250 μL syringe at a flow rate of 120 μL/h, employing both positive and negative ESI modes under the following parameters: 3500 V, 2499 nA capillary; −500 V, 62.207 nA end plate offset, and 8 M resolving power. Full-scan MS data were acquired across an m/z range of 43–3000, averaging 100 scans, with an accumulation time of 0.1 s. The source gas tune comprised N2, nebulized at 2 bars, with a dry gas flow of 4 L/min and a temperature of 180 °C. Data processing was performed by Compass DataAnalysis v.6.0 software (Bruker Daltonics), and MetaboScape 2022 b v.9.0.1 (Bruker Daltonics) was employed for the putative annotation of metabolites. Theoretical masses were calculated using ChemCalc [14].
2.6. Statistical Analyses
All experiments were conducted in triplicate. Values were expressed as mean ± standard deviation. One-way statistical analyses of variance (ANOVAs), with mean differences assessed through Tukey’s post hoc test (α = 0.05), were carried out using Minitab 19 for Windows (Minitab Inc., State College, PA, USA). Plots, Pearson’s correlations, and IC50 calculations were performed using GraphPad Prism 9 for Windows (GraphPad Software, San Diego, CA, USA), with data fitted to a three-parameter logistic dose–response regression model. Univariate analysis in phytochemical profiling, principal component analysis (PCA), hierarchical clustering, and partial least squares discriminant analysis (PLS-DA) were conducted using the web tool MetaboAnalyst 6.0 (https://www.metaboanalyst.ca) (accessed on 11 april 2024), using sum normalized and Pareto scaled FI-ESI-FTICR-MS data (peak intensities with mass error up to 20 ppm in each ESI mode). PLS-DA models’ validation tests are shown in Supplementary Figure S1.
3. Results and Discussion
3.1. Total Phenolic Content, Total Flavonoid Content, and Antioxidant Capacity
Assessments of TPC, TFC, and AC were conducted for each of the studied agro-industrial by-product extracts, as depicted in Supplementary Table S2. Figure 1 illustrates the average TPC (A) and TFC (B) values observed in each set of samples, while Figure 2C presents the corresponding AC data obtained from DPPH, ABTS, and FRAP assays. Additionally, Figure 2A,B depict extract concentration vs. DPPH and ABTS radical scavenging percentage curves, respectively, from which IC50 values were calculated.
Figure 1.
(A) Total phenolic content and (B) total flavonoid content of agro-industrial by-products extracts. SCG—spent coffee grounds, CBCG—cold-brew spent coffee grounds, GP—garlic peel, BCP—black carrot pomace, PP—pineapple peel, AP—apple pomace, BP—beetroot pomace. Different lower-case letters indicate significant differences between extracts (Tukey’s post hoc test, α = 0.05).
Figure 2.
Antioxidant capacity of agro-industrial by-products extracts. (A) DPPH and (B) ABTS dose–response curves following three-parameter regression models for IC50 radical scavenging capacity determination. (C) Trolox equivalent antioxidant capacity (TEAC) values. SCG—spent coffee grounds, CBCG—cold-brew spent coffee grounds, GP—garlic peel, BCP—black carrot pomace, PP—pineapple peel, AP—apple pomace, BP—beetroot pomace. Different lower-case letters indicate significant differences between extracts (Tukey’s post hoc test, α = 0.05).
It can be observed in Figure 1A that the cold-brew coffee grounds (CBCG) and spent coffee grounds (SCG) extracts were the ones with the highest TPC; the levels were in the range of 159.94 to 95.64 mg GAE/g, respectively. These extracts also resulted in the highest TFC, exhibiting levels of 128.37 and 47.93 mg QE/g (Figure 1B). There were no significant differences (p > 0.05) observed in TFC levels between the black carrot pomace (BCP) and pineapple peel (PP) samples, nor between the apple pomace (AP) and beetroot pomace (BP) samples, although the TPC levels differed significantly (p < 0.05) among all samples in the following decreasing order: CBCG > SCG > GP > BCP > PP > AP > BP. For TFC, levels followed the same tendency as TPC for all samples.
AC of extracts (Figure 2C) followed overall a very similar tendency as TPC (Figure 1A), with the extracts from coffee by-products being the ones with the highest AC and decreasing in the order of CBCG > SCG > GP > BCP > PP > AP > BP. Regarding the samples with the highest TPC, TFC, and AC levels, it is noteworthy that both CBCG and SCG samples were by-products coming from the same starting material, which was medium roast Arabica coffee, the brewing method being the differentiating point between them. SCG were obtained after espresso extraction, which involved high water temperatures and short extraction times. Conversely, CBCG were obtained through a cold-brew method characterized by prolonged extraction times and low temperatures. A recent analysis of spent coffee grounds from various initial brewing processes reported higher TPC levels in spent grounds from cold brew compared with espresso, the reported levels being 420.5 and 313.5 mg GAE/L, respectively. Additionally, higher AC values, as measured by DPPH, ABTS, and FRAP assays, were observed in cold-brew spent grounds compared with espresso spent grounds, consistent with our findings [4].
The above findings can be attributed to the fact that the extraction of bioactive compounds assessed on these samples represents a secondary extraction of the compounds remaining after the brewing of coffee beverages. Consequently, a fraction of the bioactive molecules initially present in the coffee grounds end up in the beverages or are lost through volatilization [15]. Therefore, it is expected to observe higher levels of bioactive compounds in samples subjected to a less efficient primary extraction process. Studies have evidenced that the TPC in espresso is generally higher compared with cold brew (CB), resulting in a larger fraction of unextracted compounds remaining in the CB spent grounds [16,17]. Another study corroborated these findings, demonstrating that classical espresso brewing methods achieve higher concentrations of bioactive compounds per milliliter than CB [18]. It has been suggested that hot brew (HB) coffee, especially at increased roasting levels, tends to have a higher TPC than its CB counterpart. This is attributed to the enhanced solubility of antioxidant compounds like melanoidins in hot water, which benefits from temperature-induced solubility enhancements [19].
As depicted in Figure 1 and Figure 2, after the spent coffee grounds samples, garlic peel (GP) exhibited the highest TPC (53.35 mg GAE/g), TFC (20.52 mg QE/g), and AC levels (for µmol TE/g, the results were 112.88 for DPPH, 138.01 for ABTS, and 130.59 for FRAP). These results are in agreeance with previously reported data on GP extracts obtained with 70% ethanol at 50 °C for 1 h, consisting of levels of TPC of 50.41 mg GAE/g, TFC of 47.58 mg QE/g, DPPH-TEAC of 82.59 µmol TE/g, and ABTS-TEAC of 199.07 µmol TE/g [11]. The antioxidant activity of garlic peel is mostly attributed to its high phenolic content, which helps scavenge free radicals and prevent oxidative damage. Black carrot is recognized as a rich source of polyphenols with high bioaccessibility levels [8]. However, it has been evidenced that processing can lead to a reduction in both TPC and antioxidant capacity [9]. Despite this, black carrot by-products such as peel and pomace remain substantial sources of polyphenols. Slightly lower than our results (Figure 1) but consistent in magnitude, TPC values of 2.30 mg GAE/g have been reported for black carrot pomace [20]. Under optimized conditions using microwave-assisted extraction (MAE), the TPC of a black carrot pomace was found to be 264.9 mg GAE/100 mL, while values of AC (FRAP) ranging from 2.82 to 14.24 µmol TE/mL were reported [21].
For PP extracts, various studies have reported different TPC values. For instance, values ranging from 219.75 to 405.06 mg GAE/ 100 g were found in ultrasound-assisted extractions [22]. TPC of 208.899 mg GAE/kg was reported for a methanolic extract [23]. These differences demonstrate the influence of extraction methods, solvents, and operational conditions on the phenolic compound yield from plant material. In the case of AP extracts, a study reported the highest TPC levels in aqueous extracts using a water-to-pomace ratio of 20:1 at 90 °C for 15 min, yielding 1148 µgGAE/g [24]. This value was slightly lower but comparable to the TPC level found in our study (Figure 1). Moreover, a TPC of 9.95 mg GAE/g was reported for an extract prepared using a 50% water/ethanol solution at 60 °C [25]. Remarkably similar to our findings, this result may be attributed to the similar extraction conditions employed. Regarding AC, FRAP activity of 5.07 mmol ascorbic acid equivalents (AAE)/100 g and DPPH scavenging activity of 3.74 mmol Trolox/100 g were reported [25].
BP is another rich source of phenolics. TPC of 376.4 mg GAE/g of dry extract has been reported in a study analyzing ethanolic BP extracts [26]. The authors determined AC by DPPH assay and concluded that the reducing power of the beetroot pomace extracts increased with increasing concentrations. They reported DPPH scavenging activities as IC50 ranging from 0.133 mg/mL to 0.275 mg/mL. Agreeing with our findings, significant correlation was observed between phytochemical components and scavenging activity. Recognizing that the employed extraction method may not be optimal for all samples, potentially affecting the results, in-depth studies are needed to compare various extraction techniques to optimize the recovery of specific compounds from each by-product.
3.2. Untargeted Phytochemical Profiling by FI-ESI-FTICR-MS
An untargeted metabolomic strategy was employed to comprehensively screen and profile the phytochemical compounds extracted from the agro-industrial by-product samples through FI-ESI-FTICR-MS analysis. It is important to note that direct injection in high-resolution mass spectrometry lacks the retention time and fragmentation pattern information that is necessary for confidently identifying molecular structures. However, the ultra-high resolution of FT-ICR-MS provides accurate mass data and allows for specific formula assignment down to sub-part-per-billion (ppb) levels. This enables the preliminary putative characterization of isotopic metabolites. Our data were deemed adequate for the putative characterization of compounds (level 3), particularly in identifying compound classes based on characteristic physicochemical properties or spectral similarity to known compounds within the same class [27].
A total of 4729 and 6151 ions (peaks) were identified in both positive and negative electrospray ionization modes (ESI+, ESI−), and 734 compounds were annotated from the databases (284 in ESI+ mode and 450 in ESI− mode). Matches with a mass error under 20 ppm were selected for untargeted metabolomic analysis, resulting in 99 from ESI+ and 160 from ESI− (Table 1). Identified peaks with mass error up to 20 ppm in both ESI modes are shown in Supplementary Tables S3 and S4. This assessment revealed the presence of a diverse array of phytochemicals, which were classified into the following families: alkaloids, carbohydrates, polyphenols, terpenes, organosulfur and N-containing compounds (such as glucosinolates, isothiocyanates, amino acids, proteins, nucleosides, and nucleotides), and miscellaneous phytochemicals and other organic compounds (including fatty acids, lipids, organic acids, and vitamins). Considering that 13 phytochemicals were identified in both ionization modes (5 polyphenols, 5 terpenes, 2 lipids, and 1 carbohydrate), 246 different phytochemicals with a mass error under 20 ppm were considered for the phytochemical profiling analysis presented in Figure 3.
Table 1.
Summary of compound matches found in positive and negative ESI modes and their classification.
Figure 3.
Phytochemical profile charts. (A) Percentage composition of each compound family in each agro-industrial by-product extract (bar plot) and global composition (pie chart), (B) number of polyphenols, (C) number of flavonoids, and (D) number of terpenes and their sub-classes found in each extract. SCG—spent coffee grounds, CBCG—cold-brew spent coffee grounds, GP—garlic peel, BCP—black carrot pomace, PP—pineapple peel, AP—apple pomace, BP—beetroot pomace.
As can be seen in Figure 3A (pie chart), the global composition of all extracts consisted of 23 alkaloids, 12 carbohydrates, 17 organosulfur and N-containing compounds, 95 polyphenols, 62 terpenes, 13 miscellaneous phytochemicals, and 24 other organic compounds. Polyphenols and terpenes were the most abundant families of the matched phytochemicals, comprising 38.6 and 25.2% of the global composition, respectively. Polyphenolic metabolites were also classified into the following classes: alkylresorcinols, bromophenols, flavonoids, lignans, miscellaneous polyphenols, phenolic acids, and tannins (flavonoids being the major phenolic class in all extracts) (Figure 3B). Consequently, the annotated flavonoids were classified into the sub-classes of anthocyanins, chalcones, dihydrochalcones, flavan-3-ols, flavanones, flavones, flavanols, isoflavones, phenylpropanoids, coumarins, and furanocoumarins (Figure 3C), where anthocyanins predominated among the flavonoid classes. Accordingly, compounds of the terpene family were classified into classes as carotenoids, phytosterols, saponins, sesquiterpenoids, monoterpenoids, diterpenoids, triterpenoids, and miscellaneous terpenoids (Figure 3D), with a higher presence of terpenoids. Regarding the composition of each extract, it was observed that the profiles of the coffee samples (SCG and CBSG) were similar, with polyphenols constituting over 30 percent of the composition in both extracts, followed by terpenes.
Also, GP and BCP extracts displayed comparable phytochemical compositions, with a greater abundance of terpenes over polyphenols and the other compounds. In contrast, AP, BP, and PP extracts showcased a predominance of polyphenols over terpenes. To explore the phenolic and terpene composition within the sub-products, an analysis of the top abundant phenolic and terpene peaks for each extract was conducted, as detailed in Table 2 and Table 3.
Table 2.
Abundant polyphenol peaks identified in agro-industrial by-product extracts via FI-ESI-FTICR-MS analysis. Mean intensity from three replicates (×106).
Table 3.
Abundant terpene peaks identified in agro-industrial by-product extracts via FI-ESI-FTICR-MS analysis. Mean intensity from three replicates (×106).
Ferulic acid is a hydroxycinnamic acid derivative and is one of the most abundant phenolic compounds found in plants [28]. A significant number of ferulic acid ester derivatives, such as campesteryl ferulate and methylcholestanol ferulate, were identified in the studied samples. These compounds are esters formed by the conjugation of ferulic acid with sterols. Ferulic acid derivatives are commonly found in grains but their presence has also been documented in other plant tissues, including roots [29]. Furthermore, ferulic acid and its derivatives possess a wide range of biological activities, including anticancer, antibacterial, anticarcinogenic, and anti-inflammatory activity [28].
Polyphenols exhibiting higher abundances in SCG extract included kaempferol3-o-(6-malonyl-glucoside), nonadecatrienyl-resorcinol, methylcholestanol ferulate, cardanol, and delphinidin-3-arabinoside. Similarly, in CBCG extract, the polyphenols with higher abundance comprised kaempferol3-O-(6-malonyl-glucoside), nonadecatrienyl-resorcinol, 6″-O-acetylglycitin, paradisin B, and delphinidin-3-arabinoside. Kaempferol, a flavonoid known for its antioxidant properties, and its glycosidic derivative, kaempferol-3-O-glucoside, have been identified in coffee [30]. Isoflavonoid 6″-O-acetylglycitin was detected in Geisha coffee beans [31]. GP extract contained bergapten, nonadecatrienyl-resorcinol, kaempferol-3-O-galactoside7-O-rhamnoside, and epicatechin-(2α-7)(4α-8)-epicatechin 3-O-galactoside as its prominent polyphenols. Bergapten has been identified in the peels of Sulmona red garlic [32] and the presence of kaempferol in garlic has been reported [33]. Epicatechin has been found in extracts of plants of the Allium genus such as onions [34]. BCP extract showcased campesteryl ferulate, methylcholestanol ferulate, nonadecatrienyl-resorcinol, nobiletin, and bergapten among its polyphenolic compounds with higher abundance. In a study on the furocoumarin contents in popularly consumed foods in the U.S., the presence of bergapten in carrots was addressed [35]. Storing root vegetables below 4 °C prevented an increase in furanocoumarin levels including bergapten, which may occur when the crop is kept at higher temperatures [36]. AP extract displayed benzoic acid, echinatin, 7-hydroxymatairesinol, tetramethylscutellarein, and bergapten as its dominant polyphenols. Benzoic acid has been found to be naturally occurring as an antifungal compound associated with the resistance of apples to rotting [37] and is utilized as a preservative in apple juice [38]. Furthermore, BP extract was characterized by kaempferol 3-O-(6-malonyl-glucoside), epicatechin-(2α-7)(4α-8)-epicatechin 3-O-galactoside, nonadecatrienyl-resorcinol, cyanidin 3-(feruloyl)(sinapoyl)-triglucoside-5-glucoside, and methylcholestanol ferulate as its polyphenols with major abundance.
Epicatechin has been addressed as a main flavonoid present in beetroot extracts [39,40,41], possessing several desirable biological activities, including antioxidant, anti-inflammatory, hepatoprotective, and antitumor properties [40]. An HPLC analysis of BP extract showed that catechin was the most abundant flavonoid, followed by myricetin and epicatechin, with small quantities of apigenin, luteolin, quercetin, and isorhamnetin also detected [42]. LC-MS analysis of beetroot peel extract also identified myricetin, epicatechin, epigallocatechin, catechin, umbelliferone, luteolin, rutin, hesperetin, and kaempferol [43]. Accordingly, kaempferol and epicatechin derivatives were found to be abundant in BP extract. Lastly, PP extract exhibited kaempferol3-o-(6-malonyl-glucoside), nonadecatrienyl-resorcinol, bergapten, and methylcholestanol ferulate as noteworthy polyphenols. Kaempferol has been previously identified in pineapple peels [44].
Regarding terpenes, sterols such as cycloartenol, 24-methylenecyloartanol, cycloeucalenol, obtusifoliol, citrostadienol, 24-methylenelophenol, stigmasterol, sitosterol, campesterol, stigmastanol, and campestanol have been previously reported in Arabica coffee [45]. Coffee is also an important source of diterpenes, such as cafestol and kahweol, predominantly found in unfiltered brews such as espresso [46]. HPLC–DAD was used for the analysis of some diterpene esters in Arabica coffee brew where cafestol stearate was quantified [47]. In the present work, cafestol stearate and a ferulated derivative of stigmastanol were identified in SCG and CBCG extracts, as along with diterpene fatty acid esters, namely caffarolides B, F, and G, which have been isolated from green beans of Arabica coffee before [48]. Neoxanthin, a chloroplast pigment, has been also previously identified in coffee pulp and peel [49]. Terpenes are found in carrots mainly in the form of glycosides as precursors of volatile compounds [50]. BCP extract resulted in abundances of terpenoids and sesquiterpenoids such as lettucenin A. In a study on the identification and characterization of terpene synthases potentially involved in the formation of volatile terpenes in carrot, more than 41 terpenes were detected via SPME−GC−MS, among which 23 were identified as monoterpenes and 17 as sesquiterpenes [51]. Saponin terpenoids and betulinic acid were abundant in AP extract. Triterpenic acids are commonly found in a variety of plants, either in their free acid form or as aglycones within triterpenoid saponins [52]. Betulinic acid has been found in various parts of the apple, although notably the higher concentrations have been encountered in the peels [53]. It was reported to have anti-inflammatory, antiviral, antibacterial, antimalarial, and antioxidant properties [54]. In a recent work on beetroot, 40 saponins across various varieties were identified via UHPLC-HRMS, demonstrating a high content of triterpene saponins, including soyasaponin III [55], which was identified in the BP extract.
Carotenoids, including neoxanthin and flavoxanthin, are pigments found in various fruits, flowers, and vegetables such as tomato, carrot, pineapple, papaya, sunflower, saffron, and green leaves. They contribute to the vibrant yellow, orange, and red colors observed in plants and are widely used commercially as natural colorants and nutritional supplement ingredients [56]. Carotenoids exhibit antioxidant properties, with some being precursors of vitamin A [57]. These compounds are synthesized within chloroplasts. Notably, a PP analysis via HPLC-DAD-APCI-MS revealed a distinctive profile containing chloroplast-specific pigments such as β-carotene, violaxanthin, neoxanthin, and lutein [58], aligning with the carotenoid composition observed in the PP extract. GP extract also showed abundant carotenoids and triterpenoids, which have been reported in garlic extract along with steroids, flavonoids, alkaloids, saponins, tannins, and glycosides [59].
3.3. Univariate and Multivariate Analyses of Phytochemical Profiles in Agro-Industrial Sub-Products
Univariate and multivariate analyses, such as one-way ANOVA, Tukey’s post hoc analysis, PCA, and PLS-DA, were used as exploratory tools to uncover relationships and patterns among the extracts, revealing key features that contributed to variance in phytochemical profiles. These methods provided a detailed examination of the mass spectrometry data, facilitating interpretation and understanding of the phytochemical composition in each agro-industrial sub-product.
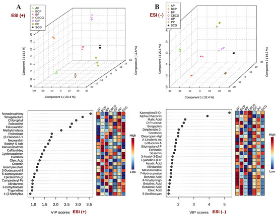
Figure 4 displays the PCA scores plots (A) alongside the hierarchical clustering dendrograms (B) of the ESI+ and ESI− datasets, offering an initial understanding of the data structure and clustering patterns. In both PCA score plots, hierarchical clustering of the samples is displayed. Replicates of each extract formed distinct clusters, evidencing the appropriateness of the selected analytical conditions. The resulting dendrograms revealed that, in ESI+ mode, the primary cluster initially grouped SCG, CBSG, and PP samples together, while subsequent clustering led to the separation of BP from the remaining samples. In the ESI− mode, the samples displayed improved distribution, with the main principal components (PC) explaining a greater variance (64.1%) compared with ESI+ (50.1%). The clusters were distinctly separated on the scatterplot, making them easier to distinguish. Similar to ESI+, the first cluster consisted of SCG and CBSG, distinct from a second cluster comprising GP and BCP. A third cluster included AP, PP, and BP, setting them apart from the first two clusters.
Figure 4.
Overview of the primary untargeted metabolomic analysis from agro-industrial by-products extracts. (A) principal component analysis (PCA) score plots and (B) dendrograms from hierarchical cluster analysis (HiCA) using Euclidean distance and Ward linkage. FI-ESI-FTICR-MS positive (+) and negative (−) ESI modes. SCG—spent coffee grounds, CBCG—cold-brew spent coffee grounds, GP—garlic peel, BCP—black carrot pomace, PP—pineapple peel, AP—apple pomace, BP—beetroot pomace.
This analysis provides a structured method to group the extracts based on their similarities and differences, helping to categorize and interpret the variations observed among the different samples. As expected, coffee residues extracts (SCG, CBSG) clustered together since, as has been mentioned before, they come from the same source material, differing only in the brewing method. Interestingly, GP and BCP also exhibited similarities since they clustered together in both ionization modes, while the rest of extracts clustered differently depending on the ionization modes.
Additionally, heatmap analysis was conducted to identify the main differences in the phytochemical profiles of the extracts. Figure 5 displays color-coded 2D heatmaps generated through hierarchical clustering of features and samples using Euclidean distance and Ward’s method. These heatmaps showcase the top 25 features identified from one-way ANOVA and post hoc analysis in both ESI modes. This visualization offers insights into the distribution of the top phytochemicals among the extracts that were statistically different within each other (p < 0.05), highlighting compounds unique to specific samples and facilitating comparison of compound levels, with red zones indicating higher concentrations.
Figure 5.
Heatmap analysis of the compounds detected in agro-industrial by-products extracts via by FI-ESI-FTICR-MS in (A) positive and (B) negative ESI modes that were significantly different in abundance (p < 0.05 after Tukey’s post hoc testing). Both features (rows) and samples (columns) were clustered and reordered by the similarity of the intensity patterns. Red zones indicate higher concentrations of compounds within samples. SCG—spent coffee grounds, CBCG—cold-brew spent coffee grounds, GP—garlic peel, BCP—black carrot pomace, PP—pineapple peel, AP—apple pomace, BP—beetroot pomace.
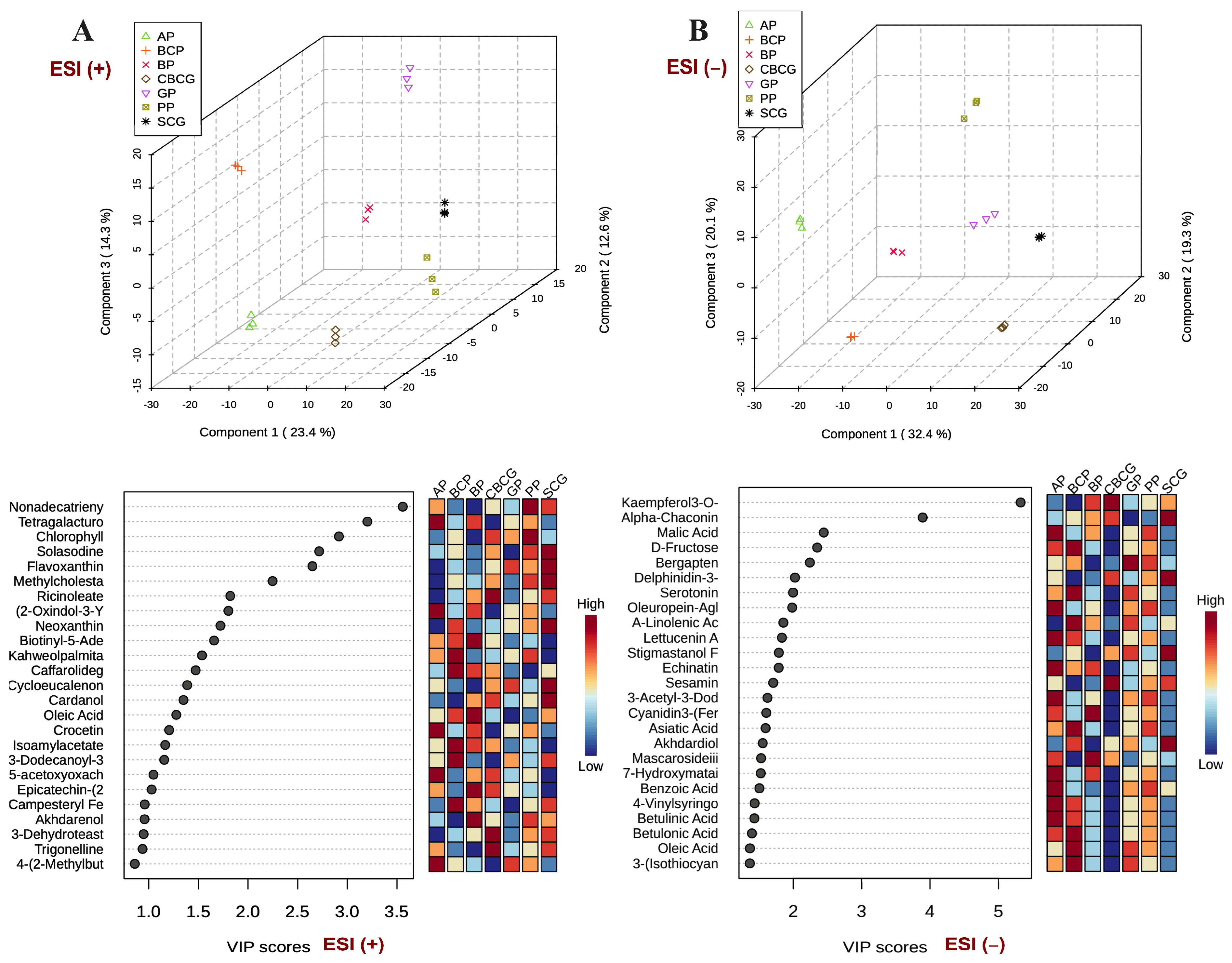
Both 3D score plots in Figure 6 showed distinct clusters conformed by the replicates of each agro-industrial by-product extract. This clustering indicated high similarity within each extract group and significant differences between extracts based on their phytochemical compositions, validating the reproducibility and discriminative power of PLSDA in distinguishing between extracts, aiding in the identification of unique chemical signatures for each agro-industrial by-product. Features with VIP scores > 1 were considered especially influential in the separation achieved by PLSDA, suggesting their potential significance in defining the unique phytochemical profiles of each extract.
Figure 6.
Partial least-squares discriminant analysis (PLS-DA) 3D score plots of differential metabolites detected in agro-industrial by-products extracts via FI-ESI-FTICR-MS in (A) positive and (B) negative ESI modes and their corresponding variable importance in projection (VIP) scores. SCG—spent coffee grounds, CBCG—cold-brew spent coffee grounds, GP—garlic peel, BCP—black carrot pomace, PP—pineapple peel, AP—apple pomace, BP—beetroot pomace.
SCG samples exhibited higher levels of various polyphenols, including methylcholestanol ferulate and cardanol, as well as terpenes such as carotenoids (flavoxanthin, neoxanthin) and terpenoids (cycloeucalenone, stigmastanol ferulate, akhdardiol). Additionally, alkaloids like solasodine and α-chaconine were also more abundant in SCG samples.
CBSG samples exhibited heightened levels of various polyphenols, notably kaempferol 3-O-(6-malonyl-glucoside) and sesamin, alongside an abundance of trigonelline (alkaloid) and lipidic metabolites such as ricinoleate and 3-dehydroteasterone. GP samples revealed a significant presence of a coumarin compound (bergapten). BCP samples resulted in an abundance of a phenolic acid (campesteryl ferulate) and terpenoids like caffarolide G and asiatic and betulonic acids. Additionally, an organosulfur compound (3-(isothiocyanatomethyl)-1H-indole), alongside other organic compounds such as fatty acids (A-linolenic, oleic) and carbohydrates (D-fructose, 3-dodecanoyl-3-isobutanoyl-4-(3-methylbutanoyl)-sucrose), and miscellaneous phytochemicals like kahweol palmitate and isoamyl acetate were notable in BCP samples.
PP samples demonstrated elevated levels of nonadecatrienyl-resorcinol (phenolic alkylresorcinol) and chlorophyll. AP samples resulted richer in phenolic acids (benzoic, 4-vinylsyringol) and flavonoids such as echinatin. Moreover, terpenes like carotenoids (crocetin), terpenoids, and sesquiterpenoids (betulinic acid, oleuropein-aglycone, 5-acetoxyoxachamigrene, lettucenin A) were prevalent, alongside other compounds like (2-oxindol-3-Yl)-acetyl-L-aspartate (amino acid) and tetragalacturonic acid (organic acid). BP samples showcased richness in flavonoids like epicatechin-(2α-7)(4α-8)-epicatechin 3-O-galactoside and cyanidin 3-(feruloyl)(sinapoyl)-triglucoside-5-glucoside, and the terpenoid mascaroside III. Additionally, other compounds like biotinyl-5-adenylate (vitamin) and oleic acid (Fatty acid) were notable in BP samples.
3.4. Bioactive Properties and Phytochemical Content Correlation Matrix
Potential correlations among all the studied parameters (TPC, TFC, AC, and phytochemical abundance via FI-ESI-FTICR-MS) were examined using Pearson’s correlation test. The resulting correlation matrix is presented in Figure 7. A similar trend between TFC levels and TPC across all samples was observed, as shown in Figure 1, while Figure 2C shows a comparable pattern regarding AC. This observation suggested a potential positive correlation among these parameters, which was further supported by Pearson’s correlation test, where a robust positive correlation with a coefficient r > 0.9 (p < 0.05) was noted between TPC, TFC, and AC, indicating that polyphenols present in the sub-products contribute significantly to the antioxidant capacity of these extracts.
Figure 7.
Pearson’s correlation coefficient matrix for the phytochemical content and antioxidant capacity of agro-industrial by-products extracts. Values denote Pearson’s coefficients for each pair of parameters. Lighter gradients denote higher associations. All coefficients were found to be statistically significant (p < 0.05).
The polyphenols, flavonoids, and terpenes detected via FI-ESI-FTICR-MS also resulted in a strong correlation (p < 0.05) with AC. These findings suggest that, within the selected samples in this study, the phenolics and terpenes in the sub-product extracts significantly contributed to the observed antioxidant activities. This underscores the potential of these natural compounds as effective antioxidants and highlights their importance in various applications, including functional foods, nutraceuticals, and pharmaceuticals. Additionally, strong positive correlations among antioxidant assays were also observed. The correlation between DPPH and ABTS assays suggests that the compounds contributing to free radical scavenging activity share comparable hydrophilicity, since the ABTS assay is applicable to both hydrophilic and lipophilic systems, whereas the DPPH assay is constrained to hydrophobic conditions [60]. FRAP was also highly correlated with both DPPH and ABTS. This indicates that compounds capable of scavenging DPPH and ABTS radicals may also exhibit the ability to reduce ferric ions. Furthermore, the dual capability of compounds to scavenge various types of radicals suggests broader applicability and efficacy in combating oxidative stress.
TPC and TFC are commonly positively correlated because many flavonoids are phenolic compounds themselves, and are synthesized through common biosynthetic pathways, often co-occurring in plant tissues [61,62]. Phenolic compounds, abundant in fruits, vegetables, and plant-derived beverages, display potent antioxidant properties, which may significantly contribute to the protective effects of the foods in vivo [63]. Moreover, recent studies have revealed that certain phenolic and flavonoid compounds demonstrate superior antioxidant activity compared with synthetic antioxidants [64,65]. Numerous studies across various plant sources have demonstrated a significant correlation between TPC and TFC levels with AC [66,67,68]. However, the correlation indexes observed in some studies have not been as high as those found in the present work [69,70]. The notably high correlation indexes identified in our study (Figure 7) may suggest that the antioxidant activity is predominantly attributable to compounds of phenolic nature. Nonetheless, some studies have evidenced a lack of correlation between TPC and antioxidant activity [71], indicating that, while the correlation is often observed, it may not be universally applicable across all plant materials. Thus, the potential contribution of non-phenolic compounds to antioxidant capacity should not be overlooked.
4. Conclusions
This comprehensive study underscores the significant potential of agro-industrial residues as sustainable and valuable sources of bioactive compounds, particularly phenolic compounds known for their remarkable antioxidant properties. These findings indicate that, among the various agro-industrial by-products analyzed, cold-brew spent coffee grounds demonstrated significant levels of TPC, TFC, and AC, making them a prime candidate for revalorization in the development of natural preservatives.
The use of advanced analytical techniques, such as FI-ESI-FTICR-MS coupled with univariate and multivariate analysis, allowed for an in-depth exploration of the phytochemical diversity within the residues. Direct injection of the extracts into a high-resolution mass spectrometer revealed over 250 molecular formulas and emphasized the abundance of phenolics, terpenes, alkaloids, and other organic compounds, all with mass errors under 20 ppm. Statistical analysis revealed distinctive patterns among the samples, showcasing unique compounds found in specific by-products.
Strong positive correlations between AC, TPC, TFC, and polyphenols, flavonoids, and terpenes detected via FI-ESI-FTICR-MS demonstrated the significant contribution of these compounds to the antioxidant activities of the extracts.
This multimethodological approach provided a detailed fingerprint of the agro-industrial residues, suggesting their potential for reuse in various applications due to their rich composition as reservoirs of natural antioxidants. The presence of polyphenols, flavonoids, and terpenes underscores the potential of these residues as natural antioxidants, with promising applications in the cosmetic, pharmaceutical, and food supplement industries.
Supplementary Materials
The following supporting information can be downloaded at: https://www.mdpi.com/article/10.3390/antiox13080925/s1, Table S1: Standard calibration curves; Table S2: Phytochemical content and antioxidant capacity in agro-industrial by-products extracts (summary); Table S3: Identified peaks in by-product extracts via FI-ESI-FTICR-MS analysis in positive ESI mode: mean intensity from three replicates (×106); Table S4: Identified peaks in by-product extracts via FI-ESI-FTICR-MS analysis in negative ESI mode: mean intensity from three replicates (×106); Figure S1: PLS-DA model validation in (A) positive and (B) negative ESI modes datasets by permutation tests based on separation distance. The p value based on permutation is p < 0.001 (0/1000).
Author Contributions
Conceptualization, I.Y.H.-M., D.F.C.-D., O.L.-Z., L.T.-L., M.R.-M., and C.R.-L.; methodology, I.Y.H.-M., D.F.C.-D., Y.C.-N., O.L.-Z., L.T.-L., M.R.-M., C.E.O.-V., and C.R.-L.; software, I.Y.H.-M., D.F.C.-D., Y.C.-N., and C.R.-L.; validation, I.Y.H.-M., D.F.C.-D., Y.C.-N., and C.R.-L.; formal analysis, I.Y.H.-M., D.F.C.-D., C.E.O.-V., and C.R.-L.; investigation, I.Y.H.-M., D.F.C.-D., O.L.-Z., L.T.-L., M.R.-M., and C.R.-L.; resources, I.Y.H.-M., D.F.C.-D., Y.C.-N., and C.R.-L.; data curation, I.Y.H.-M., D.F.C.-D., Y.C.-N., P.H.-C., C.E.O.-V., and C.R.-L.; writing—original draft, I.Y.H.-M., D.F.C.-D., C.E.O.-V., and C.R.-L.; writing—review and editing, C.E.O.-V. and C.R.-L.; visualization, I.Y.H.-M., D.F.C.-D., P.H.-C., C.E.O.-V., and C.R.-L.; supervision, C.E.O.-V. and C.R.-L.; project administration, C.E.O.-V. and C.R.-L.; funding acquisition, C.R.-L. All authors have read and agreed to the published version of the manuscript.
Funding
This research was funded by the Instituto Politécnico Nacional (SIP20241215) and the Inter-institutional Project (IPN-BUAP).
Institutional Review Board Statement
Not applicable.
Informed Consent Statement
Not applicable.
Data Availability Statement
The data presented in this study are available on request from the corresponding author.
Acknowledgments
Itzel Yoali Hernández-Montesinos (CVU 1127582) and David Fernando Carreón-Delgado (CVU 963544) acknowledge their scholarship from the Consejo Nacional de Humanidades, Ciencias y Tecnologías (CONAHCyT).
Conflicts of Interest
The authors declare no conflicts of interest.
References
- Altemimi, A.; Lakhssassi, N.; Baharlouei, A.; Watson, D.G.; Lightfoot, D.A. Phytochemicals: Extraction, Isolation, and Identification of Bioactive Compounds from Plant Extracts. Plants 2017, 6, 42. [Google Scholar] [CrossRef] [PubMed]
- Alara, O.R.; Abdurahman, N.H.; Ukaegbu, C.I. Extraction of Phenolic Compounds: A Review. Curr. Res. Food Sci. 2021, 4, 200–214. [Google Scholar] [CrossRef]
- Maia, M.; Ferreira, A.E.N.; Laureano, G.; Marques, A.P.; Torres, V.M.; Silva, A.B.; Matos, A.R.; Cordeiro, C.; Figueiredo, A.; Silva, M.S. Vitis Vinifera ‘Pinot Noir’ Leaves as a Source of Bioactive Nutraceutical Compounds. Food Funct. 2019, 10, 3822–3827. [Google Scholar] [CrossRef] [PubMed]
- Yust, B.G.; Rao, N.Z.; Schwarzmann, E.T.; Peoples, M.H. Quantification of Spent Coffee Ground Extracts by Roast and Brew Method, and Their Utility in a Green Synthesis of Gold and Silver Nanoparticles. Molecules 2022, 27, 5124. [Google Scholar] [CrossRef] [PubMed]
- Meena, L.; Sengar, A.S.; Neog, R.; Sunil, C.K. Pineapple Processing Waste (PPW): Bioactive Compounds, Their Extraction, and Utilisation: A Review. J. Food Sci. Technol. 2022, 59, 4152–4164. [Google Scholar] [CrossRef] [PubMed]
- Pollini, L.; Cossignani, L.; Juan, C.; Mañes, J. Extraction of Phenolic Compounds from Fresh Apple Pomace by Different Non-Conventional Techniques. Molecules 2021, 26, 4272. [Google Scholar] [CrossRef] [PubMed]
- Majerska, J.; Michalska, A.; Figiel, A. A Review of New Directions in Managing Fruit and Vegetable Processing By-Products. Trends Food Sci. Technol. 2019, 88, 207–219. [Google Scholar] [CrossRef]
- Blando, F.; Marchello, S.; Maiorano, G.; Durante, M.; Signore, A.; Laus, M.N.; Soccio, M.; Mita, G. Bioactive Compounds and Antioxidant Capacity in Anthocyanin-Rich Carrots: A Comparison between the Black Carrot and the Apulian Landrace “Polignano” Carrot. Plants 2021, 10, 564. [Google Scholar] [CrossRef] [PubMed]
- Suzme, S.; Boyacioglu, D.; Toydemir, G.; Capanoglu, E. Effect of Industrial Juice Concentrate Processing on Phenolic Profile and Antioxidant Capacity of Black Carrots. Int. J. Food Sci. Technol. 2014, 49, 819–829. [Google Scholar] [CrossRef]
- Carreón-Delgado, D.F.; Hernández-Montesinos, I.Y.; Rivera-Hernández, K.N.; del Sugeyrol Villa-Ramírez, M.; Ochoa-Velasco, C.E.; Ramírez-López, C. Evaluation of Pretreatments and Extraction Conditions on the Antifungal and Antioxidant Effects of Garlic (Allium Sativum) Peel Extracts. Plants 2023, 12, 217. [Google Scholar] [CrossRef]
- Hernández-Montesinos, I.Y.; Carreón-Delgado, D.F.; Ocaranza-Sánchez, E.; Ochoa-Velasco, C.E.; Suárez-Jacobo, Á.; Ramírez-López, C. Garlic (Allium sativum) Peel Extracts and Their Potential as Antioxidant and Antimicrobial Agents for Food Applications: Influence of Pretreatment and Extraction Solvent. Int. J. Food Sci. Technol. 2023, 58, 6794–6805. [Google Scholar] [CrossRef]
- Vijaya Kumar Reddy, C.; Sreeramulu, D.; Raghunath, M. Antioxidant Activity of Fresh and Dry Fruits Commonly Consumed in India. Food Res. Int. 2010, 43, 285–288. [Google Scholar] [CrossRef]
- Benzie, I.F.F.; Strain, J.J. The Ferric Reducing Ability of Plasma (FRAP) as a Measure of “Antioxidant Power”: The FRAP Assay. Anal. Biochem. 1996, 239, 70–76. [Google Scholar] [CrossRef]
- Patiny, L.; Borel, A. ChemCalc: A Building Block for Tomorrow’s Chemical Infrastructure. J. Chem. Inf. Model. 2013, 53, 1223–1228. [Google Scholar] [CrossRef] [PubMed]
- Andrade, C.; Perestrelo, R.; Câmara, J.S. Bioactive Compounds and Antioxidant Activity from Spent Coffee Grounds as a Powerful Approach for Its Valorization. Molecules 2022, 27, 7504. [Google Scholar] [CrossRef]
- Alves, R.C.; Costa, A.S.G.; Jerez, M.; Casal, S.; Sineiro, J.; Núñez, M.J.; Oliveira, B. Antiradical Activity, Phenolics Profile, and Hydroxymethylfurfural in Espresso Coffee: Influence of Technological Factors. J. Agric. Food Chem. 2010, 58, 12221–12229. [Google Scholar] [CrossRef]
- Pan, L.; Xiao, Y.; Jiang, F.; Jiang, T.; Zhu, J.; Tang, W.; Liu, X.; Zhou, Y.; Yu, L. Comparison of Characterization of Cold Brew and Hot Brew Coffee Prepared at Various Roasting Degrees. J. Food Process. Preserv. 2023, 2023, 1–15. [Google Scholar] [CrossRef]
- Angeloni, G.; Guerrini, L.; Masella, P.; Bellumori, M.; Daluiso, S.; Parenti, A.; Innocenti, M. What Kind of Coffee Do You Drink? An Investigation on Effects of Eight Different Extraction Methods. Food Res. Int. 2019, 116, 1327–1335. [Google Scholar] [CrossRef]
- Rao, N.Z.; Fuller, M.; Grim, M.D. Physiochemical Characteristics of Hot and Cold Brew Coffee Chemistry: The Effects of Roast Level and Brewing Temperature on Compound Extraction. Foods 2020, 9, 902. [Google Scholar] [CrossRef]
- Gölge, E.; Ova, G.; Kemahlıoğlu, Ö.K.; Demirağ, M.K. Effect of Black Carrot (Daucus carota L.) Pomace in Cake and Cookie Formulations as a Functional Ingredient on Sensory Analysis. Food Health 2022, 8, 103–110. [Google Scholar] [CrossRef]
- Kumar, M.; Dahuja, A.; Sachdev, A.; Kaur, C.; Varghese, E.; Saha, S.; Sairam, K.V.S.S. Valorisation of Black Carrot Pomace: Microwave Assisted Extraction of Bioactive Phytoceuticals and Antioxidant Activity Using Box–Behnken Design. J. Food Sci. Technol. 2019, 56, 995–1007. [Google Scholar] [CrossRef]
- Zampar, G.G.; Zampar, I.C.; Beserra da Silva de Souza, S.; da Silva, C.; Bolanho Barros, B.C. Effect of Solvent Mixtures on the Ultrasound-Assisted Extraction of Compounds from Pineapple by-Product. Food Biosci. 2022, 50, 102098. [Google Scholar] [CrossRef]
- Samarakoon, S.M.G.K.; Rajapakse, C.S.K. Peel of Pineapple (Ananas Comosus) as a Potential Source of Antioxidants and Photo-Protective Agents for Sun Protection Cosmetics. Med. Plants Int. J. Phytomed. Relat. Ind. 2022, 14, 95–104. [Google Scholar] [CrossRef]
- Candrawinata, V.I.; Golding, J.B.; Roach, P.D.; Stathopoulos, C.E. Total Phenolic Content and Antioxidant Activity of Apple Pomace Aqueous Extract: Effect of Time, Temperature and Water to Pomace Ratio. Int. Food Res. J. 2014, 21, 2337–2344. [Google Scholar]
- Xavier, L.; Pisani, J.; Meghirditchian, G.; de Mattos, R.; Vieitez, I.; Barrenengoa, M.; Zecchi, B. Extraction of Phenolic Compounds from Apple Pomace, Process Modeling and Antioxidant Potential Evaluation of Extracts. Int. J. Food Eng. 2022, 18, 547–558. [Google Scholar] [CrossRef]
- Čanadanović-Brunet, J.M.; Savatović, S.S.; Ćetković, G.S.; Vulić, J.J.; Djilas, S.M.; Markov, S.L.; Cvetković, D.D. Antioxidant and Antimicrobial Activities of Beet Root Pomace Extracts. Czech J. Food Sci. 2011, 29, 575–585. [Google Scholar] [CrossRef]
- Sumner, L.W.; Amberg, A.; Barrett, D.; Beale, M.H.; Beger, R.; Daykin, C.A.; Fan, T.W.-M.; Fiehn, O.; Goodacre, R.; Griffin, J.L.; et al. Proposed Minimum Reporting Standards for Chemical Analysis. Metabolomics 2007, 3, 211–221. [Google Scholar] [CrossRef] [PubMed]
- Zheng, Y.-Z.; Zhou, Y.; Guo, R.; Fu, Z.-M.; Chen, D.-F. Structure-Antioxidant Activity Relationship of Ferulic Acid Derivatives: Effect of Ester Groups at the End of the Carbon Side Chain. LWT 2020, 120, 108932. [Google Scholar] [CrossRef]
- Phuong, N.T.M.; Cuong, T.T.; Quang, D.N. Anti-Inflammatory Activity of Methyl Ferulate Isolated from Stemona Tuberosa Lour. Asian Pac. J. Trop. Med. 2014, 7, S327–S331. [Google Scholar] [CrossRef]
- Górecki, M.; Hallmann, E. The Antioxidant Content of Coffee and Its In Vitro Activity as an Effect of Its Production Method and Roasting and Brewing Time. Antioxidants 2020, 9, 308. [Google Scholar] [CrossRef]
- Tan, Y.; Wu, H.; Shi, L.; Barrow, C.; Dunshea, F.R.; Suleria, H.A.R. Impacts of Fermentation on the Phenolic Composition, Antioxidant Potential, and Volatile Compounds Profile of Commercially Roasted Coffee Beans. Fermentation 2023, 9, 918. [Google Scholar] [CrossRef]
- Lasalvia, A.; Cairone, F.; Cesa, S.; Maccelli, A.; Crestoni, M.E.; Menghini, L.; Carradori, S.; Marinacci, B.; Gallorini, M.; Elsallabi, O.; et al. Characterization and Valorization of ‘Sulmona Red Garlic’ Peels and Small Bulbs. Antioxidants 2022, 11, 2088. [Google Scholar] [CrossRef] [PubMed]
- Gorinstein, S.; Leontowicz, H.; Leontowicz, M.; Namiesnik, J.; Najman, K.; Drzewiecki, J.; Cvikrová, M.; Martincová, O.; Katrich, E.; Trakhtenberg, S. Comparison of the Main Bioactive Compounds and Antioxidant Activities in Garlic and White and Red Onions after Treatment Protocols. J. Agric. Food Chem. 2008, 56, 4418–4426. [Google Scholar] [CrossRef] [PubMed]
- Zeng, Y.; Li, Y.; Yang, J.; Pu, X.; Du, J.; Yang, X.; Yang, T.; Yang, S. Therapeutic Role of Functional Components in Alliums for Preventive Chronic Disease in Human Being. Evid.-Based Complement. Altern. Med. 2017, 2017, 1–13. [Google Scholar] [CrossRef] [PubMed]
- Melough, M.M.; Lee, S.G.; Cho, E.; Kim, K.; Provatas, A.; Perkins, C.; Park, M.K.; Qureshi, A.; Chun, O.K. Identification and Quantitation of Furocoumarin Contents in Popularly Consumed Foods in the U.S. Using UPLC-MS/MS. FASEB J. 2017, 31, 790.15. [Google Scholar] [CrossRef]
- Peroutka, R.; Schulzová, V.; Botek, P.; Hajšlová, J. Analysis of Furanocoumarins in Vegetables (Apiaceae) and Citrus Fruits (Rutaceae). J. Sci. Food Agric. 2007, 87, 2152–2163. [Google Scholar] [CrossRef]
- Brown, A.E.; Swinburne, T.R. Benzoic Acid: An Antifungal Compound Formed in Bramley’s Seedling Apple Fruits Following Infection by Nectria Galligena Bres. Physiol. Plant Pathol. 1971, 1, 469–475. [Google Scholar] [CrossRef]
- del Olmo, A.; Calzada, J.; Nuñez, M. Benzoic Acid and Its Derivatives as Naturally Occurring Compounds in Foods and as Additives: Uses, Exposure, and Controversy. Crit. Rev. Food Sci. Nutr. 2017, 57, 3084–3103. [Google Scholar] [CrossRef]
- Borjan, D.; Šeregelj, V.; Andrejč, D.C.; Pezo, L.; Šaponjac, V.T.; Knez, Ž.; Vulić, J.; Marevci, M.K. Green Techniques for Preparation of Red Beetroot Extracts with Enhanced Biological Potential. Antioxidants 2022, 11, 805. [Google Scholar] [CrossRef]
- Vulić, J.J.; Ćebović, T.N.; Čanadanović-Brunet, J.M.; Ćetković, G.S.; Čanadanović, V.M.; Djilas, S.M.; Tumbas Šaponjac, V.T. In Vivo and in Vitro Antioxidant Effects of Beetroot Pomace Extracts. J. Funct. Foods 2014, 6, 168–175. [Google Scholar] [CrossRef]
- Chhikara, N.; Kushwaha, K.; Sharma, P.; Gat, Y.; Panghal, A. Bioactive Compounds of Beetroot and Utilization in Food Processing Industry: A Critical Review. Food Chem. 2019, 272, 192–200. [Google Scholar] [CrossRef] [PubMed]
- Maqbool, H.; Safeena, M.P.; Abubacker, Z.; Azhar, M.; Kumar, S. Effect of Beetroot Peel Dip Treatment on the Quality Preservation of Deccan Mahseer (Tor Khudree) Steaks during Frozen Storage (−18 °C). LWT 2021, 151, 112222. [Google Scholar] [CrossRef]
- Tumbas Šaponjac, V.; Čanadanović-Brunet, J.; Ćetković, G.; Jakišić, M.; Djilas, S.; Vulić, J.; Stajčić, S.D.S. Encapsulation of Beetroot Pomace Extract: RSM Optimization, Storage and Gastrointestinal Stability. Molecules 2016, 21, 584. [Google Scholar] [CrossRef] [PubMed]
- Suleria, H.A.R.; Barrow, C.J.; Dunshea, F.R. Screening and Characterization of Phenolic Compounds and Their Antioxidant Capacity in Different Fruit Peels. Foods 2020, 9, 1206. [Google Scholar] [CrossRef] [PubMed]
- Nagasampagi, B.A.; Rowe, J.W.; Simpson, R.; Goad, L.J. Sterols of Coffee. Phytochemistry 1971, 10, 1101–1107. [Google Scholar] [CrossRef]
- Alstadhaug, K.B.; Tzoulis, C.; Simonsen, A.M. Beverages, Caffeine, and Parkinson’s Disease. In Diet and Nutrition in Neurological Disorders; Elsevier: Amsterdam, The Netherlands, 2023; pp. 699–715. [Google Scholar]
- Erny, G.L.; Moeenfard, M.; Alves, A. Liquid Chromatography with Diode Array Detection Combined with Spectral Deconvolution for the Analysis of Some Diterpene Esters in Arabica Coffee Brew. J. Sep. Sci. 2015, 38, 612–620. [Google Scholar] [CrossRef] [PubMed]
- Wang, X.; Meng, Q.; Peng, X.; Hu, G.; Qiu, M. Identification of New Diterpene Esters from Green Arabica Coffee Beans, and Their Platelet Aggregation Accelerating Activities. Food Chem. 2018, 263, 251–257. [Google Scholar] [CrossRef] [PubMed]
- Esquivel, P.; Viñas, M.; Steingass, C.B.; Gruschwitz, M.; Guevara, E.; Carle, R.; Schweiggert, R.M.; Jiménez, V.M. Coffee (Coffea arabica L.) by-Products as a Source of Carotenoids and Phenolic Compounds—Evaluation of Varieties With Different Peel Color. Front. Sustain. Food Syst. 2020, 4, 590597. [Google Scholar] [CrossRef]
- Tian, Z.; Dong, T.; Wang, S.; Sun, J.; Chen, H.; Zhang, N.; Wang, S. A Comprehensive Review on Botany, Chemical Composition and the Impacts of Heat Processing and Dehydration on the Aroma Formation of Fresh Carrot. Food Chem. X 2024, 22, 101201. [Google Scholar] [CrossRef]
- Yahyaa, M.; Tholl, D.; Cormier, G.; Jensen, R.; Simon, P.W.; Ibdah, M. Identification and Characterization of Terpene Synthases Potentially Involved in the Formation of Volatile Terpenes in Carrot (Daucus carota L.) Roots. J. Agric. Food Chem. 2015, 63, 4870–4878. [Google Scholar] [CrossRef]
- Nile, S.H.; Nile, A.; Liu, J.; Kim, D.H.; Kai, G. Exploitation of Apple Pomace towards Extraction of Triterpenic Acids, Antioxidant Potential, Cytotoxic Effects, and Inhibition of Clinically Important Enzymes. Food Chem. Toxicol. 2019, 131, 110563. [Google Scholar] [CrossRef] [PubMed]
- Butkevičiūtė, A.; Janulis, V.; Kviklys, D. Triterpene Content in Flesh and Peel of Apples Grown on Different Rootstocks. Plants 2022, 11, 1247. [Google Scholar] [CrossRef] [PubMed]
- Yogeeswari, P.; Sriram, D. Betulinic Acid and Its Derivatives: A Review on Their Biological Properties. Curr. Med. Chem. 2005, 12, 657–666. [Google Scholar] [CrossRef] [PubMed]
- Mikołajczyk-Bator, K.; Błaszczyk, A.; Czyżniejewski, M.; Kachlicki, P.; Stochmal, A. Metabolite Profiling of Triterpene Saponins from Different Red Beetroot Cultivars Using Ultra-High Performance Liquid Chromatography High-Resolution Mass Spectrometry. J. Food Compos. Anal. 2024, 130, 106141. [Google Scholar] [CrossRef]
- González-Peña, M.A.; Ortega-Regules, A.E.; Anaya de Parrodi, C.; Lozada-Ramírez, J.D. Chemistry, Occurrence, Properties, Applications, and Encapsulation of Carotenoids—A Review. Plants 2023, 12, 313. [Google Scholar] [CrossRef]
- Saini, R.K.; Nile, S.H.; Park, S.W. Carotenoids from Fruits and Vegetables: Chemistry, Analysis, Occurrence, Bioavailability and Biological Activities. Food Res. Int. 2015, 76, 735–750. [Google Scholar] [CrossRef]
- Steingass, C.B.; Vollmer, K.; Lux, P.E.; Dell, C.; Carle, R.; Schweiggert, R.M. HPLC-DAD-APCI-MS Analysis of the Genuine Carotenoid Pattern of Pineapple (Ananas comosus [L.] Merr.) Infructescence. Food Res. Int. 2020, 127, 108709. [Google Scholar] [CrossRef]
- Meriga, B.; Mopuri, R.; MuraliKrishna, T. Insecticidal, Antimicrobial and Antioxidant Activities of Bulb Extracts of Allium Sativum. Asian Pac. J. Trop. Med. 2012, 5, 391–395. [Google Scholar] [CrossRef]
- Volk, R.-B. A Newly Developed Assay for the Quantitative Determination of Antimicrobial (Anticyanobacterial) Activity of Both Hydrophilic and Lipophilic Test Compounds without Any Restriction. Microbiol. Res. 2008, 163, 161–167. [Google Scholar] [CrossRef]
- Martínez, S.; Fuentes, C.; Carballo, J. Antioxidant Activity, Total Phenolic Content and Total Flavonoid Content in Sweet Chestnut (Castanea sativa Mill.) Cultivars Grown in Northwest Spain under Different Environmental Conditions. Foods 2022, 11, 3519. [Google Scholar] [CrossRef]
- Karapandzova, M.; Stefkov, G.; Cvetkovikj, I.; Stanoeva, J.P.; Stefova, M.; Kulevanova, S. Flavonoids and Other Phenolic Compounds in Needles of Pinus Peuce and Other Pine Species from the Macedonian Flora. Nat. Prod. Commun. 2015, 10, 987–990. [Google Scholar] [CrossRef] [PubMed]
- Seeram, N.P.; Heber, D. Impact of Berry Phytochemicals on Human Health: Effects beyond Antioxidation. J. Nutr. Food Sci. 2007, 06, 326–336. [Google Scholar]
- Hassanpour, S.H.; Doroudi, A. Review of the Antioxidant Potential of Flavonoids as a Subgroup of Polyphenols and Partial Substitute for Synthetic Antioxidants. Avicenna J. Phytomed. 2023, 13, 354–376. [Google Scholar] [PubMed]
- Hossein Maleki, M.; Daneshniya, M.; Latifi, Z.; Pirouz Zarrin, Y.; Behzadinia, M.; Morakabati, N. Evaluating the Potential of Phytochemicals as Natural Substitute for Synthetic Antioxidant: A Review. Asian J. Res. Biochem. 2022, 36–62. [Google Scholar] [CrossRef]
- Attard, K.; Oztop, M.H.; Lia, F. The Effect of Hydrolysis on the Antioxidant Activity of Olive Mill Waste. Appl. Sci. 2022, 12, 12187. [Google Scholar] [CrossRef]
- Jia, R.; Tang, C.; Chen, J.; Zhang, X.; Wang, Z. Total Phenolics and Anthocyanins Contents and Antioxidant Activity in Four Different Aerial Parts of Leafy Sweet Potato (Ipomoea batatas L.). Molecules 2022, 27, 3117. [Google Scholar] [CrossRef] [PubMed]
- Saini, S. In Vitro Antioxidant Activity and Total Phenolic Content of Digera Muricata Leaves. World J. Biol. Pharm. Health Sci. 2023, 14, 105–112. [Google Scholar] [CrossRef]
- Limmongkon, A.; Janhom, P.; Amthong, A.; Kawpanuk, M.; Nopprang, P.; Poohadsuan, J.; Somboon, T.; Saijeen, S.; Surangkul, D.; Srikummool, M.; et al. Antioxidant Activity, Total Phenolic, and Resveratrol Content in Five Cultivars of Peanut Sprouts. Asian Pac. J. Trop. Biomed. 2017, 7, 332–338. [Google Scholar] [CrossRef]
- Russo, R.; Reggiani, R. Phenolics and Antioxidant Activity in Flax Varieties with Different Productive Attitude. Int. Food Res. J. 2015, 22, 1736–1739. [Google Scholar]
- Terpinc, P.; Čeh, B.; Ulrih, N.P.; Abramovič, H. Studies of the Correlation between Antioxidant Properties and the Total Phenolic Content of Different Oil Cake Extracts. Ind. Crops Prod. 2012, 39, 210–217. [Google Scholar] [CrossRef]
Disclaimer/Publisher’s Note: The statements, opinions and data contained in all publications are solely those of the individual author(s) and contributor(s) and not of MDPI and/or the editor(s). MDPI and/or the editor(s) disclaim responsibility for any injury to people or property resulting from any ideas, methods, instructions or products referred to in the content. |
© 2024 by the authors. Licensee MDPI, Basel, Switzerland. This article is an open access article distributed under the terms and conditions of the Creative Commons Attribution (CC BY) license (https://creativecommons.org/licenses/by/4.0/).






