Examining the Alterations in Metabolite Constituents and Antioxidant Properties in Mountain-Cultivated Ginseng (Panax ginseng C.A. Meyer) Organs during a Two-Month Maturation Period
Abstract
1. Introduction
2. Materials and Methods
2.1. Plant Sources and Chemicals
2.2. Instruments
2.3. Weight of Organs (Such as Leaves, Stems, and Roots)
2.4. Preparation of Extract Concentrates
2.5. TPC and TFC Analyses
2.6. Antioxidant Activities Based on Radical and FRAP Assays
2.7. DNA Protection Capacity
= (SF DNA band intensity/pUC18 plasmid DNA band intensity) × 100
2.8. Evaluation of Fatty Acid Contents
2.9. Evaluation of Amino Acid Contents
2.10. Preparation of Samples and Calibration Curves for Ginsenoside and Phenolic Phytochemical Contents
2.11. HPLC Operation Conditions for the Quantification of Ginsenosides and Phenolic Phytochemicals
2.12. Data Processing
3. Results
3.1. Weight of Organs According to Maturation Periods
3.2. Comparisons of TPC and TFC in Mountain-Cultivated Ginseng Organs through Different Maturation Periods
3.3. Variations of Antioxidant Effects in Mountain-Cultivated Ginseng Organs through Different Maturation Times
3.4. Comparison of DNA Protection Properties in Mountain-Cultivated Ginseng Organs through Different Maturation Times
3.5. Changes in Fatty Acid Contents in Three Organs of Mountain-Cultivated Ginseng during Different Maturation Times
3.6. Changes in Amino Acid Contents in Three Organs of Mountain-Cultivated Ginseng during Different Maturation Times
3.7. Fluctuation of Ginsenosides in Mountain-Cultivated Ginseng Organs during Different Maturation Times
3.8. Fluctuation of Phenolic Phytochemicals in Mountain-Cultivated Ginseng Organs during Different Maturation Times
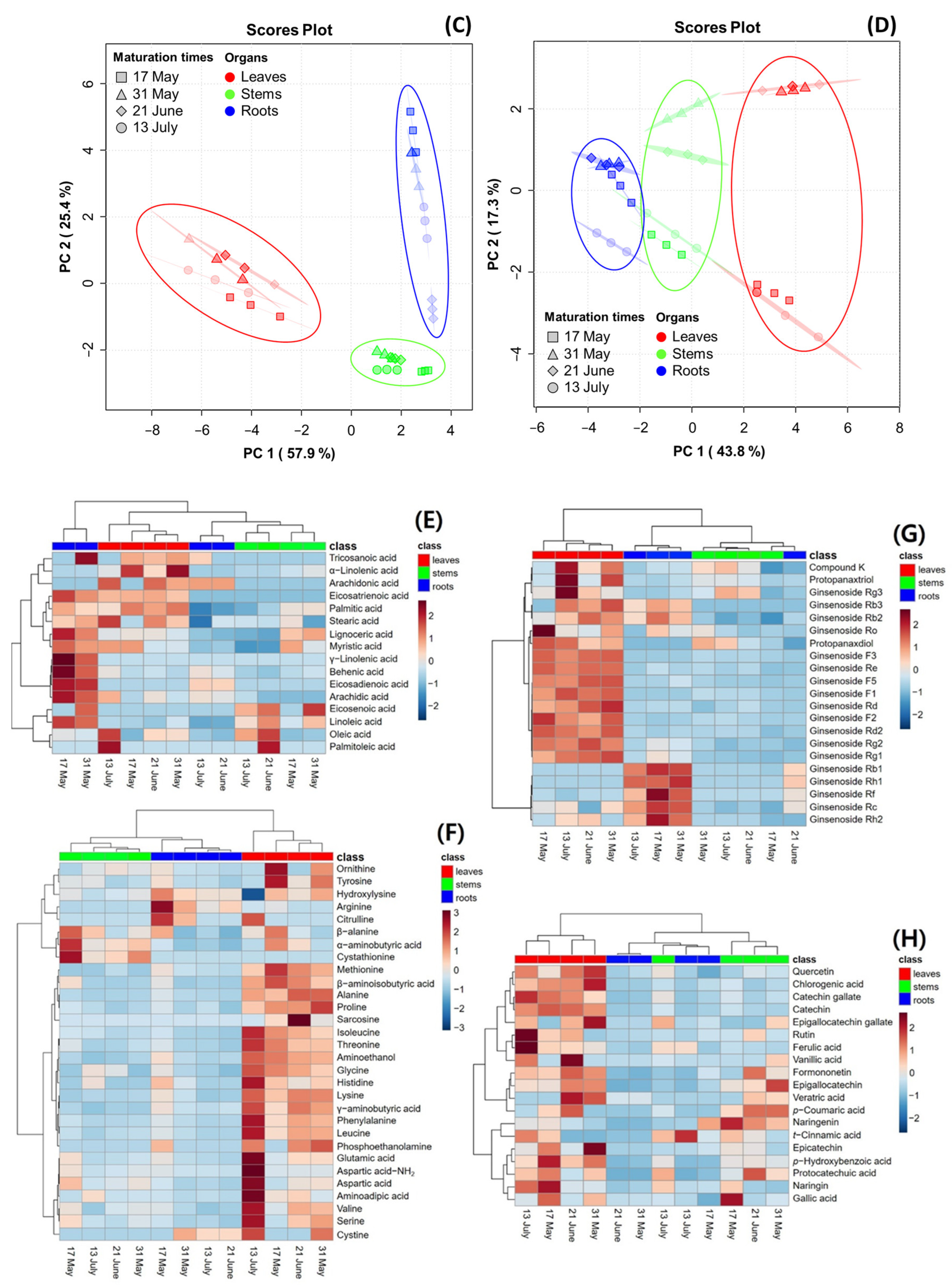
3.9. Correlation Analysis of Metabolite Constituents in Three Mountain-Cultivated Ginseng Organs at Four Maturation Times
4. Discussion
5. Conclusions
Supplementary Materials
Author Contributions
Funding
Institutional Review Board Statement
Informed Consent Statement
Data Availability Statement
Conflicts of Interest
References
- Bai, L.; Gao, J.; Wei, F.; Zhao, J.; Wang, D.; Wei, J. Therapeutic potential of ginsenosides as an adjuvant treatment for diabetes. Front. Pharmacol. 2018, 9, 423. [Google Scholar] [CrossRef] [PubMed]
- Fang, X.; Zhou, X.; Wang, Y.; Zhang, W.; Wu, H.; Xu, L.; Sun, M.; Xiao, H. Determining the genetic basis of ginsenosides variation during ginseng domestication by evolutionary transcriptomics. Ind. Crop. Prod. 2024, 212, 118369. [Google Scholar] [CrossRef]
- Hwang, C.R.; Lee, S.H.; Jang, G.Y.; Hwang, I.G.; Kim, H.Y.; Woo, K.S.; Lee, J.S.; Jeong, H.S. Changes in ginsenoside compositions and antioxidant activities of hydroponic-cultured ginseng roots and leaves with heating temperature. J. Ginseng Res. 2014, 38, 180–186. [Google Scholar] [CrossRef] [PubMed]
- Valdés-González, J.A.; Sánchez, M.; Moratilla-Rivera, I.; Iglesias, I.; Gómez-Serranillos, M.P. Immunomodulatory, Anti-Inflammatory, and Anti-Cancer Properties of Ginseng: A Pharmacological Update. Molecules 2023, 28, 3863. [Google Scholar] [CrossRef] [PubMed]
- Zhang, F.; Tang, S.; Yang, X.; Yao, Y. Stem-leaves of Panax as a rich and sustainable source of less-polar ginsenosides: Comparison of ginsenosides from Panax ginseng, American ginseng and Panax notoginseng prepared by heating and acid treatment. J. Ginseng Res. 2021, 45, 163–175. [Google Scholar] [CrossRef] [PubMed]
- Lee, J.H.; Kim, S.C.; Lee, H.Y.; Cho, D.Y.; Jung, J.K.; Kang, D.; Kang, S.S.; Cho, K.M. Changes in nutritional compositions of processed mountain-cultivated ginseng sprouts (Panax ginseng) and screening for their antioxidant and anti-inflammatory properties. J. Funct. Food. 2021, 86, 104668. [Google Scholar] [CrossRef]
- Xu, X.; Cheng, X.; Lin, Q.; Li, S.; Jia, Z.; Han, T.; Lin, R.; Wang, D.; Wei, F.; Li, X. Identification of mountain-cultivated ginseng and cultivated ginseng using UPLC/oa-TOF MSE with a multivariate statistical sample-profiling strategy. J. Ginseng Res. 2016, 40, 344–350. [Google Scholar] [CrossRef] [PubMed]
- Liu, D.; Li, Y.G.; Xu, H.; Sun, S.Q.; Wang, Z.T. Differentiation of the root of cultivated ginseng, mountain cultivated ginseng and mountain wild ginseng using FT-IR and two-dimensional correlation IR spectroscopy. J. Mol. Struct. 2008, 883–884, 228–235. [Google Scholar] [CrossRef]
- Dewir, Y.H.; Chakragarty, D.; Wu, C.H.; Hahn, E.J.; Jeon, W.K.; Paek, K.Y. Influences of polyunsaturated fatty acid (PUFAs) on growth and secondary metabolite accumulation in Panax ginseng C.A. Meyer adventitious roots cultured in air-lift bioreactors. S. Afr. J. Bot. 2010, 76, 354–358. [Google Scholar] [CrossRef]
- Guo, N.; Yang, Y.; Yang, X.; Guan, Y.; Yang, J.; Qu, J.; Yan, H.; Hou, W.; Zhang, G. Growth age of mountain cultivated ginseng affects its chemical composition. Ind. Crop. Prod. 2021, 167, 113531. [Google Scholar] [CrossRef]
- Sun, H.; Liu, F.; Sun, L.; Liu, J.; Wang, M.; Chen, X.; Xu, X.; Ma, R.; Feng, K.; Jiang, R. Proteomic analysis of amino acid metabolism differences between wild and cultivated Panax ginseng. J. Ginseng Res. 2016, 40, 113–120. [Google Scholar] [CrossRef] [PubMed]
- Kim, M.S.; Jeon, S.J.; Youn, S.J.; Lee, H.; Park, Y.J.; Kim, D.O.; Kim, B.Y.; Kim, W.; Baik, M.Y. Enhancement of Minor Ginsenosides Contents and Antioxidant Capacity of American and Canadian Ginsengs (Panax quinquefolius) by Puffing. Antioxidants 2019, 8, 527. [Google Scholar] [CrossRef] [PubMed]
- Baranauskaite, J.; Ockun, M.A.; Uner, B.; Gungor, B.; Duman, G.; Tas, C.; Yesilada, E. Development and In vitro characterization of pullulan fast dissolving films loaded with Panax ginseng extract, antioxidant properties and cytotoxic efficiency on lung and breast cancer cell lines. J. Drug Deliv. Sci. Technol. 2022, 76, 103701. [Google Scholar] [CrossRef]
- Sun, G.; Wang, J.; Xu, X.; Zhai, L.; Li, Z.; Liu, J.; Zhao, D.; Jiang, R.; Sun, L. Panax ginseng Meyer cv. Silvatica phenolic acids protect DNA from oxidative damage by activating Nrf2 to protect HFF-1 cells from UVA-induced photoaging. J. Ethnopharmacol. 2023, 302, 115883. [Google Scholar] [CrossRef]
- Cho, K.M.; Lee, H.Y.; Lee, Y.M.; Seo, E.Y.; Kim, D.H.; Son, K.H.; Lee, J.H.; Cho, D.Y.; Lee, J.H. Comparative assessment of compositional constituents and antioxidant effects in ginseng sprouts (Panax ginseng) through aging and fermentation processes. LWT-Food Sci. Technol. 2022, 164, 113644. [Google Scholar] [CrossRef]
- Chung, I.M.; Lim, J.J.; Ahn, M.S.; Jeong, H.N.; An, T.J.; Kim, S.H. Comparative phenolic compound profiles and antioxidative activity of the fruit, leaves, and roots of Korean ginseng (Panax ginseng Meyer) according to cultivation years. J. Ginseng Res. 2016, 40, 68–75. [Google Scholar] [CrossRef] [PubMed]
- Diana, M.; Rafecas, M.; Arco, C.; Quilez, J. Free amino acid profiles of Spanish artisanal cheeses: Important of gamma-aminobutyric acid (GABA) and ornithine content. J. Food Compos. Anal. 2014, 35, 94–100. [Google Scholar] [CrossRef]
- Walley, J.W.; Kliebenstein, D.J.; Bostock, R.M.; Dehesh, K. Fatty acids and early detection of pathogens. Curr. Opin. Plant Biol. 2013, 16, 520–526. [Google Scholar] [CrossRef] [PubMed]
- Lee, J.W.; Choi, B.R.; Kim, Y.C.; Choi, D.J.; Lee, Y.S.; Kim, G.S.; Baek, N.I.; Kim, S.Y.; Lee, D.Y. Comprehensive profiling and quantification of ginsenosides in the root, stem leaf, and berry of Panax ginseng by UPLC-QTOF/MS. Molecules 2017, 22, 2147. [Google Scholar] [CrossRef]
- Lee, S.G.; Lee, Y.J.; Jang, M.H.; Kwon, T.R.; Nam, J.O. Panax ginseng leaf extracts exert anti-obesity effects in high-fat diet-induced obese rats. Nutrients 2017, 9, 999. [Google Scholar] [CrossRef]
- Shi, W.; Wang, Y.; Li, J.; Zhang, H.; Ding, L. Investigation of ginsenosides in different parts and ages of Panax ginseng. Food Chem. 2007, 102, 664–668. [Google Scholar] [CrossRef]
- Song, Y.N.; Hong, H.G.; Son, J.S.; Kwon, Y.O.; Lee, H.H.; Kim, H.J.; Park, J.H.; Son, M.J.; Oh, J.G.; Yoon, M.H. Investigation of ginsenosides and antioxidant activities in the roots, leaves, and stems of hydroponic-cultured ginseng (Panax ginseng Myer). Prev. Nutr. Food Sci. 2019, 24, 283–292. [Google Scholar] [CrossRef] [PubMed]
- Bai, Y.; Xu, Y.; Wang, B.; Li, S.; Guo, F.; Hua, H.; Zhao, Y.; Yu, Z. Comparison of phenolic compounds, antioxidant and antidiabetic activities between selected edible beans and their different growth periods leaves. J. Funct. Food. 2017, 35, 694–702. [Google Scholar] [CrossRef]
- Ha, T.J.; Song, S.B.; Ko, J.; Park, C.H.; Ko, J.M.; Choe, M.E.; Kwak, D.Y.; Lee, J.H. Isolation and identification of α-glucosidase inhibitory constituents from the seeds of Vigna nakashimae: Enzyme kinetic study with active phytochemical. Food Chem. 2018, 266, 483–489. [Google Scholar] [CrossRef] [PubMed]
- Lee, J.H.; Seo, E.Y.; Lee, J.H. Comparative investigation on variations of nutritional components in whole seeds and seed coats of Korean black soybeans for different crop years and screening of their antioxidant and anti-aging properties. Food Chem. X 2023, 17, 100572. [Google Scholar] [CrossRef] [PubMed]
- Rahman, M.J.; Ambigaipalan, P.; Shahidi, F. Biological activities of Camelina and Sophia seeds phenolics: Inhibition of LDL oxidation, DNA damage, and pancreatic lipase and α-glucosidase activities. J. Food Sci. 2018, 83, 237–245. [Google Scholar] [CrossRef]
- Nour, V.; Trandafir, I.; Cosmulescu, S. Antioxidant capacity, phenolic compounds and minerals content of blackcurrant (Ribes nigrum L.) leaves as influenced by harvesting date and extraction method. Ind. Crop. Prod. 2014, 53, 133–139. [Google Scholar] [CrossRef]
- Pang, Z.; Zhou, G.; Ewald, J.; Chang, L.; Hacariz, O.; Basu, N.; Xia, J. Using MetaboAnalyst 5.0 for LC–HRMS spectra processing, multi-omics integration and covariate adjustment of global metabolomics data. Nat. Protoc. 2022, 17, 1735–1761. [Google Scholar] [CrossRef]
- Floegel, A.; Kim, D.O.; Chung, S.J.; Koo, S.I.; Chun, O.K. Comparison of ABTS/DPPH assays to measure antioxidant capacity in popular antioxidant-rich US foods. J. Food Compos. Anal. 2011, 24, 1043–1048. [Google Scholar] [CrossRef]
- Wang, J.; Kan, L.; Nie, S.; Chen, H.; Cui, S.W.; Phillips, A.O.; Phillips, G.O.; Li, Y.; Xie, M. A comparison of chemical composition, bioactive components and antioxidant activity of natural and cultured Cordyceps sinensis. LWT-Food Sci. Technol. 2015, 63, 2–7. [Google Scholar] [CrossRef]
- Kim, D.H.; Yang, W.T.; Cho, K.M.; Lee, J.H. Comparative analysis of isoflavone aglycones using microwave-assisted acid hydrolysis from soybean organs at different growth times and screening for their digestive enzyme inhibition and antioxidant properties. Food Chem. 2020, 305, 125462. [Google Scholar] [CrossRef]
- Cho, K.M.; Lee, Y.M.; Lee, H.Y.; Lee, J.H. Comparative assessment of nutritional metabolites in yellow soybeans at different growth years and their antioxidant and α-glucosidase inhibition properties. Agronomy 2023, 13, 2914. [Google Scholar] [CrossRef]
- Shahidi, F.; Ambigaipalan, P. Phenolics and polyphenolics in foods, beverages, and spices: Antioxidant activity and health effects-A review. J. Funct Food. 2015, 18, 820–897. [Google Scholar] [CrossRef]
- Suo, H.; Peng, Z.; Guo, Z.; Wu, C.; Liu, J.; Wang, L.; Xiao, J.; Li, X. Deep eutectic solvent-based ultrasonic-assisted extraction of phenolic compounds from different potato genotypes: Comparison of free and bound phenolic profiles and antioxidant activity. Food Chem. 2022, 388, 133058. [Google Scholar] [CrossRef]
- del Baño, M.J.; Lorente, J.; Castillo, J.; Benavente-Garcia, O.; del Rio, J.A.; Ortuño, A.; Quirin, K.W.; Gerard, D. Phenolic diterpenes, flavones, and rosmarinic acid distribution during the development of leaves, flowers, stems, and roots of Rosmarinus officinalis antioxidant activity. J. Agric. Food Chem. 2003, 51, 4247–4253. [Google Scholar] [CrossRef]
- Tsao, R.; Papadopoulos, Y.; Yang, R.; Young, J.C.; Mcrae, K. Isoflavone profile of red clovers and their distribution in different parts harvested at different growing stages. J. Agric. Food Chem. 2006, 54, 5797–5805. [Google Scholar] [CrossRef]
- Jung, C.H.; Seog, H.M.; Choi, I.W.; Cho, H.Y. Antioxidant activities of cultivated and wild Korean ginseng leaves. Food Chem. 2005, 92, 535–540. [Google Scholar] [CrossRef]
- Dixon, R.A.; Pacia, N.L. Stress-induced phenylpropanoid metabolism. Plant Cell 1995, 7, 1085–1097. [Google Scholar] [CrossRef]
- Sunagar, R.R.; Sreerama, Y.N. Implication of solvent polarities on browntop millet (Urochloa ramosa) phenolic antioxidants and their ability to protect oxidative DNA damage and inhibit α-amylase and α-glucosidase enzymes. Food Chem. 2023, 411, 135474. [Google Scholar] [CrossRef]
- Madi, L.; Wang, X.; Kobiler, I.; Lichter, A.; Prusky, D. Stress on avocado fruits regulates 9-stearoyl ACP desaturase expression, fatty acid composition, antifungal diene level and resistance to Colletotrichum gloeosporioides attack. Physiol. Mol. Plant Pathol. 2003, 62, 277–283. [Google Scholar] [CrossRef]
- Rather, S.A.; Masoodi, F.A.; Rather, J.A.; Gani, A.; Wani, S.M.; Ganaie, T.A.; Akhter, R. Impact of thermal processing and storage on fatty acid composition and cholesterol oxidation of canned traditional low-fat meat product of India. LWT-Food Sci. Technol. 2021, 139, 110503. [Google Scholar] [CrossRef]
- Zhang, X.J.; Huang, L.L.; Cai, X.J.; Li, P.; Wang, Y.T.; Wan, J.B. Fatty acid variability in three medicinal herbs of Panax species. Chem. Cent. J. 2013, 7, 12. [Google Scholar] [CrossRef] [PubMed]
- Yaeno, T.; Matsuda, O.; Iba, K. Role of chloroplast trienoic fatty acids in plant disease defense responses. Plant J. 2004, 40, 931–941. [Google Scholar] [CrossRef] [PubMed]
- Ongena, M.; Duby, F.; Rossignol, F.; Fauconnier, M.; Dommes, J.; Thonart, P. Stimulation of the lipoxygenase pathway is associated with systemic resistance induced in bean by a nonpathogenic Pseudomonas strain. Mol. Plant-Microbe Interact. 2004, 17, 1009–1018. [Google Scholar] [CrossRef]





| Content (mg/100 g) a | Maturation Times/Organs | ||||||||||||
|---|---|---|---|---|---|---|---|---|---|---|---|---|---|
| 17 May | 31 May | 21 June | 13 July | ||||||||||
| Leaves | Stems | Roots | Leaves | Stems | Roots | Leaves | Stems | Roots | Leaves | Stems | Roots | ||
| Saturated fatty acids | |||||||||||||
| Myristic acid (C14:0) | 11.3 ± 0.1 b | 11.0 ± 0.3 b | 12.7 ± 0.1 a | 7.6 ± 0.2 c | 7.8 ± 0.1 c | 11.3 ± 0.1 b | 7.5 ± 0.1 c | 4.2 ± 0.0 f | 6.0 ± 0.1 d | 11.2 ± 0.2 b | 4.0 ± 0.0 f | 5.6 ± 0.1 e | |
| Palmitic acid (C16:0) | 240.6 ± 3.2 a | 183.9 ± 1.8 e | 221.0 ± 2.2 b | 242.9 ± 1.9 a | 186.2 ± 1.8 e | 197.6 ± 2.1 c | 225.1 ± 2.0 b | 149.0 ± 1.5 f | 119.0 ± 1.3 h | 190.1 ± 1.5 d | 127.9 ± 1.1 g | 100.2 ± 1.5 i | |
| Stearic acid (C18:0) | 52.2 ± 0.5 h | 58.6 ± 0.6 f | 62.4 ± 0.6 e | 63.0 ± 1.5 d | 45.1 ± 0.9 b | 66.1 ± 1.2 c | 69.5 ± 0.7 b | 53.6 ± 0.5 g | 54.8 ± 0.6 g | 75.5 ± 0.7 a | 54.3 ± 0.3 g | 39.3 ± 0.5 i | |
| Arachidic acid (C20:0) | 1.7 ± 0.0 i | nd | 10.4 ± 0.1 a | 2.3 ± 0.0 g | nd | 8.3 ± 0.1 b | 3.7 ± 0.0 e | nd | 3.2 ± 0.0 f | 5.9 ± 0.1 c | 2.0 ± 0.0 h | 3.8 ± 0.0 d | |
| Behenic acid (C22:0) | 4.8 ± 0.1 g | 4.8 ± 0.1 g | 16.3 ± 0.2 a | 4.6 ± 0.1 h | 5.4 ± 0.1 f | 12.4 ± 0.2 b | 5.4 ± 0.0 f | 3.4 ± 0.0 j | 5.9 ± 0.1 e | 6.7 ± 0.1 d | 4.1 ± 0.0 i | 7.0 ± 0.0 c | |
| Lignoceric acid (C24:0) | 5.6 ± 0.1 e | 6.8 ± 0.1 d | 10.3 ± 0.1 a | 5.0 ± 0.1 g | 7.6 ± 0.2 c | 8.3 ± 0.1 b | 5.6 ± 0.0 e | 2.6 ± 0.0 i | 3.1 ± 0.0 i | 5.3 ± 0.0 f | 2.9 ± 0.0 i | 3.5 ± 0.0 h | |
| Sum | 316.2 | 265.1 | 333.1 | 325.4 | 252.1 | 304.0 | 316.8 | 212.8 | 192.0 | 294.7 | 195.2 | 159.4 | |
| Unsaturated fatty acids | |||||||||||||
| Palmitoleic acid (C16:1) | nd b | nd | nd | nd | nd | nd | nd | 2.3 ± 0.0 a | nd | 2.4 ± 0.0 a | nd | nd | |
| Oleic acid (C18:1n9c) | 28.8 ± 0.3 k | 34.5 ± 0.4 i | 82.6 ± 0.8 f | 100.0 ± 2.0 e | 41.9 ± 0.8 h | 72.7 ± 0.7 g | 105.7 ± 1.0 d | 186.9 ± 2.0 b | 31.8 ± 0.3 j | 188.5 ± 1.3 a | 138.8 ± 1.5 c | 42.8 ± 0.0 h | |
| Linoleic acid (C18:2n6c) | 241.0 ± 2.4 h | 277.1 ± 2.9 f | 476.1 ± 4.8 a | 274.1 ± 4.5 f | 361.3 ± 3.4 d | 440.7 ± 2.5 b | 224.1 ± 2.2 i | 410.6 ± 4.3 c | 192.3 ± 2.5 j | 251.9 ± 3.2 g | 322.1 ± 3.3 e | 188.4 ± 2.3 k | |
| γ-Linolenic acid (C18:3n6) | nd | nd | 11.7 ± 0.1 a | nd | nd | 7.80 ± 0.1 b | nd | nd | nd | nd | nd | nd | |
| α-Linolenic acid (C18:3n3) | 294.0 ± 2.9 b | 58.6 ± 0.6 e | 29.2 ± 0.3 g | 345.2 ± 6.9 a | 80.3 ± 0.8 d | 33.7 ± 0.5 f | 126.3 ± 1.5 c | 30.6 ± 0.3 g | 14.4 ± 0.2 i | 81.8 ± 0.8 d | 33.5 ± 0.5 f | 17.4 ± 0.1 h | |
| Eicosenoic acid (C20:1) | nd | nd | nd | nd | 4.6 ± 0.0 a | 4.1 ± 0.1 b | nd | 3.9 ± 0.0 c | nd | nd | 2.9 ± 0.0 d | nd | |
| Eicosadienoic acid (C20:2) | nd | nd | 6.6 ± 0.1 a | nd | nd | 6.1 ± 0.1 b | nd | nd | 2.7 ± 0.0 c | nd | nd | 2.8 ± 0.0 c | |
| Eicosatrienoic acid (C20:3n-3) | 5.7 ± 0.1 c | nd | 8.5 ± 1.2 a | 5.1 ± 0.1 f | nd | 6.6 ± 0.1 b | 5.9 ± 0.1 c | nd | nd | 5.5 ± 0.0 d | nd | nd | |
| Arachidonic acid (C20:4n6) | nd | nd | nd | 1.7 ± 0.1 b | nd | nd | 2.2 ± 0.0 a | nd | 1.8 ± 0.0 b | 2.3 ± 0.0 a | nd | 1.8 ± 0.0 b | |
| Tricosanoic acid (20:4n6) | 3.1 ± 0.1 b | nd | nd | 3.3 ± 0.0 b | nd | 5.7 ± 0.0 a | 2.8 ± 0.0 c | nd | nd | nd | nd | 2.4 ± 0.0 d | |
| Sum | 575.5 | 370.2 | 621.8 | 732.5 | 488.1 | 584.3 | 470.5 | 634.3 | 246.3 | 536.5 | 497.3 | 255.6 | |
| Total fatty acids | 891.7 | 635.3 | 954.9 | 1057.9 | 740.2 | 888.3 | 787.3 | 847.1 | 438.3 | 831.2 | 692.5 | 415.0 | |
| Content (mg/100 g) a | Maturation Times/Organs | |||||||||||
|---|---|---|---|---|---|---|---|---|---|---|---|---|
| 17 May | 31 May | 21 June | 13 July | |||||||||
| Leaves | Stems | Roots | Leaves | Stems | Roots | Leaves | Stems | Roots | Leaves | Stems | Roots | |
| Non-essential amino acids | ||||||||||||
| Phosphoethanolamine | nd b | nd | 47.3 ± 1.5 c | 74.9 ± 3.5 a | nd | nd | 62.0 ± 2.8 b | nd | nd | 64.6 ± 3.6 b | nd | nd |
| Proline | 31.4 ± 1.5 b | 15.6 ± 0.9 d | 16.5 ± 0.7 d | 39.9 ± 0.9 a | 12.3 ± 0.4 g | 11.4 ± 0.3 h | 31.2 ± 1.2 b | 10.3 ± 0.2 i | 9.0 ± 0.1 j | 24.9 ± 1.2 c | 13.2 ± 0.5 f | 14.3 ± 0.3 e |
| Aspartic acid | 23.6 ± 0.7 h | 79.1 ± 3.8 b | 30.9 ± 1.3 f | 54.9 ± 2.6 c | 48.8 ± 2.5 d | 12.5 ± 0.4 j | 49.7 ± 2.1 d | 36.8 ± 1.4 e | 10.2 ± 0.2 k | 177.0 ± 16.3 a | 28.9 ± 0.6 g | 17.1 ± 0.4 i |
| Serine | 21.5 ± 0.3 h | 41.0 ± 2.5 d | 24.2 ± 0.9 f | 60.1 ± 2.4 b | 28.3 ± 1.1 e | 14.9 ± 0.3 k | 47.8 ± 2.3 c | 19.4 ± 0.7 i | 11.7 ± 0.2 l | 95.2 ± 4.0 a | 22.8 ± 0.5 g | 17.7 ± 0.7 j |
| Aspartic acid-NH2 | 28.5 ± 0.5 d | 64.0 ± 2.6 b | 35.1 ± 1.4 c | 32.5 ± 0.9 d | 32.8 ± 1.3 cd | 15.8 ± 0.7 f | 34.3 ± 1.7 c | 18.7 ± 0.6 e | 9.6 ± 0.3 i | 324.9 ± 31.2 a | 10.5 ± 0.2 h | 14.0 ± 0.5 g |
| Glutamic acid | 21.8 ± 0.4 e | 35.3 ± 1.5 c | 29.4 ± 1.3 d | 39.2 ± 1.2 b | 17.7 ± 0.5 f | 13.1 ± 0.2 g | 40.6 ± 2.0 b | 13.4 ± 0.7 g | 8.5 ± 0.3 j | 118.9 ± 15.7 a | 11.3 ± 0.2 h | 10.2 ± 0.4 i |
| Sarcosine | 1.3 ± 0.1 b | nd | nd | 0.7 ± 0.0 c | nd | nd | 6.1 ± 0.2 a | nd | nd | nd | nd | nd |
| Aminoadipic acid | 4.4 ± 0.1 d | 0.7 ± 0.0 h | 1.4 ± 0.2 f | 2.0 ± 0.3 e | 1.4 ± 0.1 f | nd | 6.3 ± 0.2 b | 1.1 ± 0.1 g | nd | 20.4 ± 0.7 a | 5.1 ± 0.2 c | 0.7 ± 0.0 h |
| Glycine | 15.7 ± 0.2 b | 6.3 ± 0.7 h | 10.0 ± 0.6 e | 12.2 ± 0.5 d | 5.9 ± 0.3 i | 7.5 ± 0.2 g | 14.2 ± 0.4 c | 9.5 ± 0.2 f | 5.7 ± 0.2 i | 17.7 ± 0.3 a | 10.5 ± 0.1 e | 6.7 ± 0.3 h |
| Alanine | 84.1 ± 3.9 c | 28.8 ± 1.2 e | 45.2 ± 2.4 d | 125.3 ± 10.6 a | 23.8 ± 0.7 f | 28.7 ± 0.6 e | 128.6 ± 11.1 a | 23.1 ± 0.8 g | 23.2 ± 1.1 g | 100.0 ± 9.8 b | 21.2 ± 0.5 h | 24.9 ± 0.9 f |
| Citrulline | nd | nd | 3.0 ± 0.3 a | nd | nd | 1.6 ± 0.1 b | nd | nd | nd | 2.7 ± 0.1 a | nd | nd |
| α-aminobutyric acid | 41.5 ± 1.5 b | 56.3 ± 2.2 a | 14.6 ± 0.6 f | 10.9 ± 0.3 g | 30.6 ± 1.1 c | 4.1 ± 0.3 i | 24.0 ± 1.0 e | 24.8 ± 0.6 e | 2.5 ± 0.1 j | 10.9 ± 0.2 g | 20.4 ± 0.3 d | 6.7 ± 0.3 h |
| Cystine | nd | nd | nd | 4.3 ± 0.2 b | nd | 3.3 ± 0.3 c | nd | nd | 2.2 ± 0.1 d | 5.1 ± 0.1 a | nd | 2.2 ± 0.2 d |
| Cystathionine | nd | 41.4 ± 2.4 a | nd | nd | 25.4 ± 0.8 b | nd | nd | 14.0 ± 0.4 c | nd | nd | 10.4 ± 0.2 d | nd |
| Tyrosine | 51.3 ± 1.9 a | 18.1 ± 1.1 d | 22.5 ± 0.8 c | 39.3 ± 10.1 b | 13.2 ± 0.6 e | 12.7 ± 0.7 f | 21.1 ± 0.8 c | 10.6 ± 0.4 g | 9.1 ± 0.3 h | 12.7 ± 0.3 f | 18.7 ± 0.5 d | 13.4 ± 0.7 e |
| β-alanine | 22.5 ± 0.7 b | 24.6 ± 1.3 a | 19.2 ± 0.7 c | 8.3 ± 0.4 | 13.4 ± 0.4 e | 5.8 ± 0.2 i | 11.5 ± 0.5 f | 9.7 ± 0.3 g | 5.2 ± 0.2 i | 13.7 ± 0.2 e | 17.2 ± 0.5 d | 8.5 ± 0.6 h |
| β-aminoisobutyric acid | 26.0 ± 0.5 a | 12.1 ± 0.5 e | 9.8 ± 0.3 f | 15.1 ± 0.5 d | 4.1 ± 0.3 g | 2.9 ± 0.1 i | 21.7 ± 0.7 b | 3.6 ± 0.2 h | 3.5 ± 0.2 h | 18.9 ± 0.6 c | 3.9 ± 0.1 g | 4.0 ± 0.3 g |
| γ-aminobutyric acid | 106.7 ± 6.5 d | 44.5 ± 1.6 h | 94.5 ± 5.9 e | 158.0 ± 10.8 c | 34.9 ± 1.2 j | 60.4 ± 1.5 f | 181.5 ± 13.2 b | 37.4 ± 2.0 i | 61.8 ± 2.7 f | 211.7 ± 19.5 a | 23.0 ± 0.8 k | 52.5 ± 2.3 g |
| Aminoethanol | 17.6 ± 0.3 b | 6.8 ± 0.3 fg | 11.0 ± 0.6 e | 14.6 ± 0.3 d | 6.6 ± 0.3 g | 7.3 ± 0.9 f | 15.4 ± 0.5 c | 5.6 ± 0.2 h | 6.9 ± 0.6 fg | 19.0 ± 0.5 a | 4.8 ± 0.1 i | 6.4 ± 0.2 g |
| Hydroxylysine | 1.8 ± 0.1 a | 1.3 ± 0.4 bc | 2.0 ± 0.2 a | 1.8 ± 0.1 a | 1.4 ± 0.1 bc | 1.6 ± 0.3 b | 1.5 ± 0.1 b | 1.3 ± 0.1 c | 1.5 ± 0.2 b | nd | 1.2 ± 0.1 c | 1.5 ± 0.1 b |
| Ornithine | 16.2 ± 0.2 a | 4.5 ± 0.7 g | 7.5 ± 0.3 c | 11.2 ± 0.4 b | 6.6 ± 0.2 d | 5.5 ± 0.5 e | 4.4 ± 0.1 g | 7.4 ± 0.2 c | 4.8 ± 0.3 f | 5.0 ± 0.2 f | 6.5 ± 0.3 d | 5.3 ± 0.3 e |
| Arginine | 79.4 ± 3.8 d | 21.2 ± 0.6 j | 382.4 ± 25.3 a | 37.5 ± 0.9 f | 27.6 ± 0.7 h | 194.0 ± 16.0 b | 33.9 ± 0.8 g | 23.0 ± 1.1 i | 140.0 ± 11.1 | 50.6 ± 1.3 e | 25.1 ± 0.9 h | 89.4 ± 4.1 c |
| Total | 595.3 | 501.6 | 806.5 | 742.7 | 334.8 | 403.1 | 735.8 | 269.7 | 315.4 | 1293.9 | 254.7 | 295.5 |
| Essential amino acids | ||||||||||||
| Threonine | 55.8 ± 2.5 b | 25.3 ± 0.7 e | 25.0 ± 0.5 e | 41.3 ± 1.3 d | 20.2 ± 0.4 f | 15.1 ± 0.5 g | 41.8 ± 1.2 c | 15.6 ± 0.6 g | 12.2 ± 0.4 i | 69.9 ± 2.7 a | 14.2 ± 0.4 h | 15.3 ± 1.1 g |
| Valine | 37.5 ± 1.4 f | 47.5 ± 2.3 d | 39.1 ± 0.9 e | 72.2 ± 3.8 c | 40.4 ± 0.9 e | 22.1 ± 0.7 h | 78.2 ± 3.3 b | 34.8 ± 1.2 g | 16.3 ± 0.2 i | 136.0 ± 10.1 a | 12.3 ± 0.2 j | 10.4 ± 0.7 k |
| Methionine | 37.6 ± 1.6 a | nd | 12.8 ± 0.1 e | 22.8 ± 0.7 c | nd | 6.6 ± 0.3 f | 27.8 ± 1.3 b | 5.4 ± 0.2 g | 4.6 ± 0.1 h | 18.3 ± 0.3 d | nd | 5.4 ± 0.2 g |
| Isoleucine | 75.2 ± 2.8 b | 26.9 ± 1.3 e | 25.8 ± 0.0 e | 50.2 ± 2.6 d | 19.9 ± 0.5 g | 13.9 ± 0.3 i | 65.3 ± 2.5 c | 17.0 ± 0.5 h | 9.7 ± 0.2 j | 105.3 ± 9.7 a | 24.2 ± 0.7 f | 13.3 ± 0.5 i |
| Leucine | 52.0 ± 2.3 c | 25.5 ± 1.4 e | 36.0 ± 1.4 d | 77.1 ± 3.2 b | 23.7 ± 0.7 f | 23.3 ± 0.5 f | 80.3 ± 2.7 b | 21.0 ± 0.4 e | 16.5 ± 0.6 g | 132.8 ± 10.5 a | 12.7 ± 0.4 h | 15.4 ± 0.2 g |
| Phenylalanine | 46.6 ± 1.5 d | 21.0 ± 0.9 f | 29.4 ± 0.7 e | 64.9 ± 2.4 c | 13.8 ± 0.4 g | 15.7 ± 0.7 f | 73.0 ± 2.0 b | 12.7 ± 0.5 h | 12.0 ± 0.7 h | 127.6 ± 12.4 a | 11.5 ± 0.6 h | 10.3 ± 0.2 i |
| Lysine | 50.1 ± 1.4 c | 13.8 ± 0.7 f | 37.8 ± 1.2 d | 67.7 ± 2.3 b | 18.4 ± 0.3 e | 23.7 ± 0.7 | 68.9 ± 1.4 b | 16.9 ± 0.3 f | 14.1 ± 0.5 g | 77.3 ± 3.8 a | 18.6 ± 1.0 e | 11.8 ± 0.3 h |
| Histidine | 15.1 ± 0.7 b | 4.9 ± 0.3 g | 15.5 ± 0.6 b | 14.4 ± 0.5 c | 4.9 ± 0.1 g | 8.9 ± 0.3 e | 11.4 ± 0.4 d | 4.6 ± 0.1 g | 5.7 ± 0.2 f | 28.1 ± 1.2 a | 11.3 ± 0.8 d | 5.4 ± 0.2 f |
| Total | 369.9 | 164.9 | 221.4 | 410.6 | 141.3 | 129.3 | 446.7 | 128.0 | 91.1 | 695.3 | 104.8 | 87.3 |
| Total amino acids | 965.2 | 666.5 | 1027.9 | 1153.3 | 476.1 | 532.4 | 1182.5 | 397.7 | 406.5 | 1989.2 | 359.5 | 382.8 |
| Content (mg/g) a | Maturation Times/Organs | |||||||||||
|---|---|---|---|---|---|---|---|---|---|---|---|---|
| 17 May | 31 May | 21 June | 13 July | |||||||||
| Leaves | Stems | Roots | Leaves | Stems | Roots | Leaves | Stems | Roots | Leaves | Stems | Roots | |
| Protopanaxtriol | ||||||||||||
| Ginsenoside Rg1 (1) | 4.5 ± 0.8 c | 1.0 ± 0.1 h | 3.2 ± 0.2 d | 6.2 ± 0.5 a | 1.4 ± 0.5 g | 2.6 ± 0.6 e | 5.6 ± 0.4 b | 1.2 ± 0.2 g | 1.3 ± 0.2 g | 5.5 ± 0.3 b | 1.3 ± 0.4 g | 1.9 ± 0.3 f |
| Ginsenoside Re (2) | 19.1 ± 1.2 a | 2.3 ± 0.3 f | 5.7 ± 0.4 c | 18.2 ± 1.4 a | 4.9 ± 0.9 d | 4.2 ± 0.8 d | 17.3 ± 1.3 b | 4.8 ± 0.3 d | 2.6 ± 0.2 f | 16.9 ± 1.2 b | 3.6 ± 0.7 e | 3.3 ± 0.4 e |
| Ginsenoside Rf (4) | 0.2 ± 0.0 d | 0.2 ± 0.0 d | 1.2 ± 0.1 a | 0.2 ± 0.0 d | 0.2 ± 0.0 d | 0.9 ± 0.1 b | 0.2 ± 0.0 d | 0.2 ± 0.0 d | 0.4 ± 0.0 c | 0.1 ± 0.0 d | 0.2 ± 0.0 d | 0.6 ± 0.0 c |
| Ginsenoside F5 (5) | 2.0 ± 0.2 a | nd b | 0.2 ± 0.0 d | 2.4 ± 0.6 a | 0.2 ± 0.0 d | 0.5 ± 0.0 c | 2.3 ± 0.6 a | 0.1 ± 0.0 d | 0.1 ± 0.0 d | 1.9 ± 0.5 b | 0.1 ± 0.0 d | 0.2 ± 0.0 d |
| Ginsenoside F3 (6) | 7.9 ± 0.5 a | 0.4 ± 0.0 d | nd | 7.2 ± 0.9 ab | 0.9 ± 0.0 c | nd | 7.6 ± 0.8 a | 0.7 ± 0.0 d | nd | 6.9 ± 0.9 b | 0.6 ± 0.1 d | nd |
| Ginsenoside Rg2 (7) | 1.5 ± 0.3 a | 0.3 ± 0.0 d | 0.7 ± 0.1 b | 1.4 ± 0.1 a | 0.4 ± 0.0 c | 0.6 ± 0.0 b | 1.5 ± 0.2 a | 0.3 ± 0.0 d | 0.2 ± 0.0 d | 1.6 ± 0.1 a | 0.2 ± 0.0 d | 0.4 ± 0.0 c |
| Ginsenoside Rh1(8) | nd | nd | 0.5 ± 0.0 a | nd | nd | 0.6 ± 0.0 a | nd | nd | 0.3 ± 0.0 b | nd | nd | 0.5 ± 0.0 a |
| Ginsenoside F1 (11) | 2.2 ± 0.3 b | 0.2 ± 0.0 c | nd | 3.0 ± 0.1 a | 0.4 ± 0.0 | nd | 2.8 ± 0.3 a | 0.3 ± 0.0 c | nd | 3.1 ± 0.2 a | 0.3 ± 0.0 c | nd |
| Protopanaxtriol (18) | 0.4 ± 0.0 d | 0.1 ± 0.0 e | 0.1 ± 0.0 e | 2.2 ± 0.2 b | 0.6 ± 0.0 c | 0.3 ± 0.0 d | 0.5 ± 0.0 c | 0.5 ± 0.0 c | 0.2 ± 0.0 e | 2.8 ± 0.2 a | 0.6 ± 0.0 c | 0.2 ± 0.0 e |
| Sum | 37.8 | 4.5 | 11.6 | 40.8 | 9.0 | 9.7 | 37.8 | 8.1 | 5.1 | 38.8 | 6.9 | 7.1 |
| Protopanaxdiol | ||||||||||||
| Ginsenoside Rb1 (9) | 0.8 ± 0.0 e | nd | 10.3 ± 0.7 a | 0.9 ± 0.1 e | 0.7 ± 0.0 f | 9.5 ± 0.4 b | 0.8 ± 0.1 e | 0.6 ± 0.0 f | 4.3 ± 0.7 d | 0.8 ± 0.0 e | 0.5 ± 0.0 g | 7.6 ± 0.7 c |
| Ginsenoside Rc (10) | 1.5 ± 0.3 d | nd | 4.0 ± 0.3 a | 2.9 ± 0.4 b | 0.6 ± 0.0 e | 3.7 ± 0.2 a | 2.0 ± 0.2 c | 0.5 ± 0.0 e | 1.6 ± 0.4 d | 1.9 ± 0.3 c | 0.2 ± 0.0 f | 2.9 ± 0.3 b |
| Ginsenoside Rb2 (12) | 1.9 ± 0.2 e | nd | 3.7 ± 0.3 b | 4.3 ± 0.6 a | 1.0 ± 0.2 | 2.8 ± 0.2 c | 4.0 ± 0.7 a | 0.7 ± 0.1 g | 1.2 ± 0.1 f | 2.7 ± 0.3 c | 0.4 ± 0.0 h | 2.3 ± 0.2 d |
| Ginsenoside Rb3 (13) | nd | nd | 0.6 ± 0.0 b | 0.8 ± 0.1 a | nd | 0.5 ± 0.0 c | 0.6 ± 0.0 b | nd | nd | 0.8 ± 0.0 a | nd | 0.4 ± 0.0 c |
| Ginsenoside Rd (14) | 8.5 ± 0.7 b | 1.3 ± 0.8 f | 2.4 ± 0.1 d | 14.8 ± 0.8 a | 4.0 ± 0.6 c | 2.6 ± 0.3 d | 13.0 ± 1.2 a | 2.8 ± 0.4 d | 1.3 ± 0.1 f | 8.7 ± 0.8 b | 1.8 ± 0.5 e | 2.0 ± 0.2 e |
| Ginsenoside Rd2 (15) | 8.4 ± 0.9 a | 0.2 ± 0.0 f | 0.9 ± 0.1 e | 7.6 ± 0.6 b | 1.3 ± 0.2 d | 1.4 ± 0.2 d | 7.7 ± 0.8 b | 1.4 ± 0.5 d | 0.8 ± 0.1 | 7.0 ± 0.9 c | 1.5 ± 0.3 d | 1.4 ± 0.1 d |
| Ginsenoside F2 (16) | 13.1 ± 0.9 a | 0.5 ± 0.1 g | 0.1 ± 0.0 h | 10.1 ± 0.7 b | 1.4 ± 0.1 d | 0.5 ± 0.0 g | 10.8 ± 0.6 b | 1.1 ± 0.2 e | 0.7 ± 0.0 f | 9.5 ± 0.8 c | 1.6 ± 0.3 d | 0.7 ± 0.0 f |
| Ginsenoside Rg3 (17) | 0.6 ± 0.0 b | 0.1 ± 0.0 f | 0.2 ± 0.0 d | 0.5 ± 0.0 c | 0.4 ± 0.0 c | 0.3 ± 0.0 d | 0.7 ± 0.0 b | 0.7 ± 0.1 b | 0.2 ± 0.0 d | 1.5 ± 0.3 a | 0.8 ± 0.1 b | 0.2 ± 0.0 d |
| Compound K (19) | 0.4 ± 0.0 d | 0.1 ± 0.0 f | 0.4 ± 0.0 d | 0.9 ± 0.1 b | 0.6 ± 0.0 c | 0.4 ± 0.0 d | 0.6 ± 0.0 c | 0.5 ± 0.0 d | 0.2 ± 0.0 f | 1.2 ± 0.2 a | 0.7 ± 0.1 c | 0.3 ± 0.0 e |
| Ginsenoside Rh2 (20) | 0.5 ± 0.0 e | 0.1 ± 0.0 f | 2.5 ± 0.2 a | 0.4 ± 0.0 e | 0.4 ± 0.0 e | 1.9 ± 0.2 b | 1.2 ± 0.1 d | 0.4 ± 0.0 e | 0.1 ± 0.0 f | 1.1 ± 0.2 d | 0.4 ± 0.0 e | 1.4 ± 0.3 c |
| Protopanaxdiol (21) | 1.5 ± 0.2 a | 0.5 ± 0.1 c | 0.4 ± 0.0 cf | 1.0 ± 0.1 b | 1.0 ± 0.1 b | 0.4 ± 0.0 cf | 0.9 ± 0.1 b | 0.6 ± 0.0 c | 0.3 ± 0.0 d | 0.7 ± 0.1 bc | 0.9 ± 0.1 b | 0.4 ± 0.0 cf |
| Sum | 37.2 | 2.8 | 25.5 | 44.2 | 11.4 | 24.0 | 42.3 | 9.3 | 10.7 | 35.9 | 8.8 | 19.6 |
| Oleanane | ||||||||||||
| Ginsenoside Ro (3) | 9.8 ± 0.7 a | 0.9 ± 0.0 f | 3.7 ± 0.6 b | 3.7 ± 0.8 b | 2.6 ± 0.5 c | 2.2 ± 0.2 d | 2.1 ± 0.3 d | 0.5 ± 0.0 h | 0.7 ± 0.1 g | 3.6 ± 0.5 b | 1.2 ± 0.2 e | 0.4 ± 0.0 h |
| Sum | 9.8 | 0.9 | 3.7 | 3.7 | 2.6 | 2.2 | 2.1 | 0.5 | 0.7 | 3.6 | 1.2 | 0.4 |
| Total ginsenosides | 84.8 | 8.2 | 40.8 | 88.7 | 23.0 | 35.9 | 82.2 | 17.9 | 16.5 | 78.3 | 16.9 | 27.1 |
| Content (μg/g) a | Maturation Times/Organs | |||||||||||
|---|---|---|---|---|---|---|---|---|---|---|---|---|
| 17 May | 31 May | 21 June | 13 July | |||||||||
| Leaves | Stems | Roots | Leaves | Stems | Roots | Leaves | Stems | Roots | Leaves | Stems | Roots | |
| Phenolic acids | ||||||||||||
| Gallic acid | 6.8 ± 0.2 b | 7.4 ± 0.9 a | 4.9 ± 0.7 d | 6.2 ± 0.1 b | 5.5 ± 0.1 c | 5.5 ± 0.3 c | 5.5 ± 0.6 c | 5.3 ± 0.3 c | 5.2 ± 0.8 c | 5.6 ± 0.6 c | 5.3 ± 0.8 c | 5.3 ± 0.4 c |
| Protocatechuic acid | 6.0 ± 0.3 b | 2.5 ± 0.3 e | 0.5 ± 0.0 g | 4.2 ± 0.2 c | 3.5 ± 0.1 d | nd b | 1.9 ± 0.2 f | 6.7 ± 0.4 a | nd | 4.2 ± 0.3 c | 4.9 ± 0.9 c | nd |
| Chlorogenic acid | 57.9 ± 1.5 b | 24.6 ± 1.3 d | 19.9 ± 1.1 e | 82.3 ± 2.8 a | 18.1 ± 1.2 ef | 12.7 ± 1.5 g | 58.8 ± 3.4 b | 12.3 ± 0.8 g | 12.5 ± 0.9 g | 46.4 ± 7.5 c | 21.0 ± 1.3 e | 12.1 ± 1.3 g |
| p-Hydroxybenzoic acid | 36.0 ± 0.9 a | 12.3 ± 0.9 e | 2.1 ± 0.3 g | 27.8 ± 1.3 b | 10.9 ± 0.9 | 2.4 ± 0.7 f | 18.6 ± 1.2 c | 13.3 ± 0.7 e | 1.6 ± 0.3 h | 15.8 ± 1.4 d | 12.2 ± 1.2 e | 2.0 ± 0.4 f |
| Vanillic acid | nd | nd | nd | nd | 1.1 ± 0.2 c | nd | 3.7 ± 0.7 a | nd | nd | 2.1 ± 0.5 b | 0.3 ± 0.0 d | nd |
| p-Coumaric acid | 2.0 ± 0.3 b | 1.9 ± 0.4 b | nd | nd | 3.8 ± 0.6 a | nd | 4.0 ± 0.5 a | 3.8 ± 0.3 a | nd | 0.6 ± 0.1 d | 1.0 ± 0.2 c | nd |
| Ferulic acid | 4.0 ± 0.7 b | 1.3 ± 0.1 e | nd | 2.9 ± 0.1 d | 0.7 ± 0.0 f | nd | 3.9 ± 0.3 b | 0.9 ± 0.1 f | 0.4 ± 0.0 g | 12.2 ± 0.9 a | 3.6 ± 0.6 c | 3.5 ± 0.3 c |
| Veratric acid | nd | nd | nd | 8.8 ± 0.2 b | 4.0 ± 0.5 c | 2.0 ± 0.4 d | 10.8 ± 0.7 a | 4.8 ± 0.5 c | 1.8 ± 0.2 d | nd | nd | nd |
| Benzoic acid | nd | nd | nd | nd | nd | nd | nd | nd | nd | nd | nd | nd |
| t-Cinnamic acid | 1.7 ± 0.1 c | 1.8 ± 0.1 c | 1.1 ± 0.2 d | 0.5 ± 0.0 f | 0.9 ± 0.1 e | 0.6 ± 0.0 f | 0.5 ± 0.0 f | 1.3 ± 0.3 d | 0.6 ± 0.0 f | 2.3 ± 0.5 b | 1.8 ± 0.2 c | 2.9 ± 0.2 a |
| Total phenolic acids | 114.4 | 51.8 | 28.4 | 132.7 | 48.5 | 23.2 | 107.7 | 48.4 | 22.2 | 89.2 | 50.1 | 25.8 |
| Flavonols | ||||||||||||
| Epigallocatechin | 52.2 ± 2.5 c | 51.5 ± 2.5 c | 36.3 ± 1.3 d | 76.4 ± 1.9 b | 90.6 ± 3.9 a | 25.2 ± 1.2 e | 77.8 ± 3.9 b | 56.2 ± 2.3 c | 23.9 ± 1.3 e | 54.2 ± 3.9 c | 31.7 ± 3.6 d | 26.6 ± 2.3 e |
| Catechin | 125.5 ± 9.3 a | 27.1 ± 1.3 e | 11.0 ± 0.6 g | 99.4 ± 2.5 d | 11.5 ± 0.7 g | 5.4 ± 0.3 h | 119.2 ± 8.7 b | 13.4 ± 0.7 f | 4.4 ± 0.9 h | 102.9 ± 12.0 c | 30.0 ± 3.5 e | 1.4 ± 0.5 i |
| Epicatechin | 48.9 ± 1.6 b | 20.2 ± 1.4 c | 10.6 ± 0.7 f | 80.5 ± 3.1 a | 3.1 ± 0.2 h | 1.8 ± 0.2 i | 13.4 ± 1.1 e | 17.1 ± 0.9 d | 1.8 ± 0.4 i | 17.2 ± 1.2 d | 5.8 ± 0.7 g | 5.0 ± 0.9 g |
| Epigallocatechin gallate | nd | nd | 4.9 ± 0.2 d | 28.0 ± 0.9 a | 11.7 ± 0.6 c | 3.1 ± 0.2 e | 14.9 ± 1.2 b | nd | 3.0 ± 0.7 e | 14.5 ± 0.8 b | 15.2 ± 1.2 b | 3.0 ± 0.3 e |
| Vanillin | nd | nd | nd | nd | nd | nd | nd | nd | nd | nd | nd | nd |
| Rutin | 6.3 ± 0.2 c | 2.2 ± 0.2 d | 2.4 ± 0.3 d | nd | 2.1 ± 0.3 d | 1.3 ± 0.1 e | 8.1 ± 0.9 b | 6.2 ± 0.6 c | 1.0 ± 0.2 e | 17.7 ± 1.3 a | 1.9 ± 0.6 d | 0.8 ± 0.1 f |
| Catechin gallate | 8.0 ± 0.3 b | 4.1 ± 0.3 e | 3.2 ± 0.5 e | 5.5 ± 0.3 d | 3.8 ± 0.5 e | 2.7 ± 0.3 ef | 7.5 ± 0.7 c | 3.1 ± 0.5 ef | 2.5 ± 0.7 f | 9.3 ± 0.7 a | 4.7 ± 0.9 cd | 2.6 ± 0.7 f |
| Quercetin | 131.7 ± 8.7 c | 100.9 ± 9.1 e | 82.4 ± 3.9 f | 197.9 ± 12.0 a | 113.4 ± 7.1 d | 107.9 ± 8.5 d | 177.7 ± 13.9 b | 119.1 ± 11.3 d | 99.1 ± 9.3 e | 172.6 ± 14.3 b | 128.7 ± 16.5 c | 99.7 ± 12.7 e |
| Naringin | 17.4 ± 0.9 a | 7.4 ± 0.6 c | 2.4 ± 0.3 e | 3.7 ± 0.2 d | nd | 1.0 ± 0.0 f | 3.7 ± 0.5 d | 0.8 ± 0.1 f | nd | 12.9 ± 0.6 b | 7.4 ± 0.8 c | 2.1 ± 0.4 e |
| Naringenin | 15.2 ± 0.7 d | 34.5 ± 1.4 a | 23.3 ± 1.0 b | 7.8 ± 0.2 f | 20.3 ± 1.3 c | 4.3 ± 0.6 g | 10.3 ± 0.7 e | 25.6 ± 0.9 b | 4.2 ± 0.8 g | 14.0 ± 0.7 d | 7.1 ± 0.9 f | 7.9 ± 0.5 f |
| Formonoetin | 5.2 ± 0.5 b | 3.1 ± 0.3 d | 3.8 ± 0.2 d | 6.4 ± 0.1 a | 4.8 ± 0.8 c | 2.5 ± 0.3 e | 7.2 ± 0.6 a | 6.8 ± 0.7 a | 2.7 ± 0.5 e | 5.6 ± 0.8 b | 2.9 ± 0.5 e | 2.6 ± 0.7 e |
| Total flavonols | 410.4 | 251.0 | 180.3 | 505.6 | 261.3 | 155.2 | 440.1 | 248.2 | 142.6 | 420.9 | 235.4 | 151.7 |
| Total phenolics | 524.8 | 302.8 | 208.7 | 638.3 | 309.8 | 178.4 | 547.8 | 296.6 | 164.8 | 510.1 | 285.5 | 177.5 |
Disclaimer/Publisher’s Note: The statements, opinions and data contained in all publications are solely those of the individual author(s) and contributor(s) and not of MDPI and/or the editor(s). MDPI and/or the editor(s) disclaim responsibility for any injury to people or property resulting from any ideas, methods, instructions or products referred to in the content. |
© 2024 by the authors. Licensee MDPI, Basel, Switzerland. This article is an open access article distributed under the terms and conditions of the Creative Commons Attribution (CC BY) license (https://creativecommons.org/licenses/by/4.0/).
Share and Cite
Lee, H.Y.; Cho, D.Y.; Kim, D.H.; Park, J.-H.; Jeong, J.B.; Jeon, S.H.; Lee, J.H.; Ko, E.J.; Cho, K.M.; Lee, J.H. Examining the Alterations in Metabolite Constituents and Antioxidant Properties in Mountain-Cultivated Ginseng (Panax ginseng C.A. Meyer) Organs during a Two-Month Maturation Period. Antioxidants 2024, 13, 612. https://doi.org/10.3390/antiox13050612
Lee HY, Cho DY, Kim DH, Park J-H, Jeong JB, Jeon SH, Lee JH, Ko EJ, Cho KM, Lee JH. Examining the Alterations in Metabolite Constituents and Antioxidant Properties in Mountain-Cultivated Ginseng (Panax ginseng C.A. Meyer) Organs during a Two-Month Maturation Period. Antioxidants. 2024; 13(5):612. https://doi.org/10.3390/antiox13050612
Chicago/Turabian StyleLee, Hee Yul, Du Yong Cho, Du Hyun Kim, Jong-Hwan Park, Jong Bin Jeong, Se Hyeon Jeon, Ji Ho Lee, Eun Jeong Ko, Kye Man Cho, and Jin Hwan Lee. 2024. "Examining the Alterations in Metabolite Constituents and Antioxidant Properties in Mountain-Cultivated Ginseng (Panax ginseng C.A. Meyer) Organs during a Two-Month Maturation Period" Antioxidants 13, no. 5: 612. https://doi.org/10.3390/antiox13050612
APA StyleLee, H. Y., Cho, D. Y., Kim, D. H., Park, J.-H., Jeong, J. B., Jeon, S. H., Lee, J. H., Ko, E. J., Cho, K. M., & Lee, J. H. (2024). Examining the Alterations in Metabolite Constituents and Antioxidant Properties in Mountain-Cultivated Ginseng (Panax ginseng C.A. Meyer) Organs during a Two-Month Maturation Period. Antioxidants, 13(5), 612. https://doi.org/10.3390/antiox13050612

