Analysis of the Preventive Effect of Lonicera caerulea Pomace and Its Isolated Components on Colitis in Mice Based on Gut Microbiota and Serum Metabolomics
Abstract
1. Introduction
2. Materials and Methods
2.1. Chemical and Reagents
2.2. LCP Preparation and Supplemental Dose Evidence
2.3. Preparation and Nutrient Composition Determination of LCP and Its Separated Components
2.4. Qualitative and Quantitative Analysis of Polyphenols
2.4.1. Sample Pretreatment
2.4.2. Pretreatment of Standard Samples
2.4.3. Qualitative Analysis Conditions for Polyphenols Chromatographic Conditions
2.4.4. Chromatographic Conditions for Quantitative Analysis of Polyphenols
2.5. Animal Experimental Design
2.6. Myeloperoxidase (MPO) and Enzyme-Linked Immunosorbent Assay (ELISA)
2.7. Immunohistochemical Analysis
2.8. Serum Metabolomics Analysis
2.9. Fecal Microbial Gene Sequencing and Analysis
2.10. Statistical Analysis
3. Results
3.1. Compositional Analysis of Separated Fractions of LCP
3.2. The Ameliorative Effects of LCP and Its Fractions on Colitis Symptoms
3.3. Effects of LCP and Its Fractions on Colon Tissue Damage and the Inflammatory Response Associated with Colitis
3.4. Effect of LCP and Its Fractions on Colonic Tight Junction Proteins in Colitis Mice
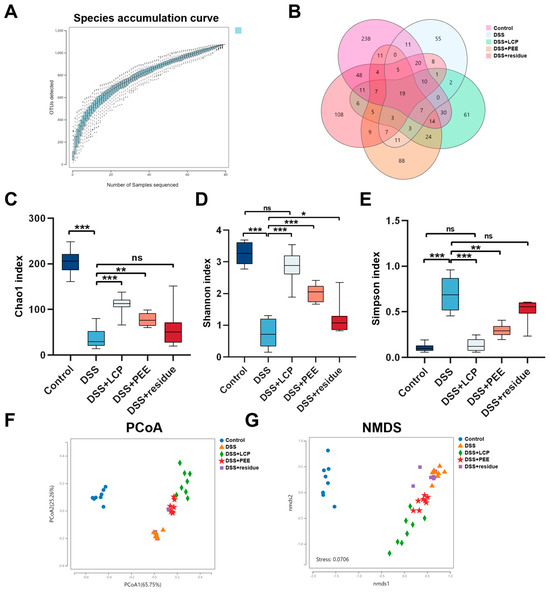
3.5. Modulation of LCP and Its Fractions on the Gut Microbiota
3.6. Effect of LCP and Its Fractions on Serum Metabolites in Colitis Mice
3.7. Correlation Analysis of Differential Gut Microbes and Differential Metabolites
4. Discussion
5. Conclusions
Author Contributions
Funding
Institutional Review Board Statement
Informed Consent Statement
Data Availability Statement
Acknowledgments
Conflicts of Interest
References
- Baumgart, D.C.; Carding, S.R. Inflammatory bowel disease: Cause and immunobiology. Lancet 2007, 369, 1627–1640. [Google Scholar] [CrossRef] [PubMed]
- Eom, T.; Kim, Y.S.; Choi, C.H.; Sadowsky, M.J.; Unno, T. Current understanding of microbiota- and dietary-therapies for treating inflammatory bowel disease. J. Microbiol. 2018, 56, 189–198. [Google Scholar] [CrossRef] [PubMed]
- Zhao, Y.; Jiang, Q. Roles of the Polyphenol–Gut Microbiota Interaction in Alleviating Colitis and Preventing Colitis-Associated Colorectal Cancer. Adv. Nutr. 2021, 12, 546–565. [Google Scholar] [CrossRef] [PubMed]
- Pandey, H.; Jain, D.; Tang, D.W.T.; Wong, S.H.; Lal, D. Gut microbiota in pathophysiology, diagnosis, and therapeutics of inflammatory bowel Disease. Intest. Res. 2024, 22, 15–43. [Google Scholar] [CrossRef] [PubMed]
- Cao, C.; Wang, L.; Ai, C.; Gong, G.; Wang, Z. Impact of Lycium barbarum arabinogalactan on the fecal metabolome in a DSS-induced chronic colitis mouse Model. Food Funct. 2022, 13, 8703–8716. [Google Scholar] [CrossRef] [PubMed]
- Du, C.; Li, Z.; Zhang, J.; Yin, N.; Tang, L. The protective effect of carnosic acid on dextran sulfate sodium-induced colitis based on metabolomics and gut microbiota analysis. Food Sci. Hum. Wellness 2023, 12, 1212–1223. [Google Scholar] [CrossRef]
- Liu, Y.; Huang, W.; Zhu, Y.; Zhao, T.; Xiao, F. Acteoside, the Main Bioactive Compound in Osmanthus fragrans Flowers, Palliates Experimental Colitis in Mice by Regulating the Gut Microbiota. J. Agric. Food Chem. 2022, 70, 1148–1162. [Google Scholar] [CrossRef]
- Maurer, L.H.; Cazarin, C.B.B.; Quatrin, A.; Minuzzi, N.M.; Costa, E.L. Grape peel powder promotes intestinal barrier homeostasis in acute TNBS-colitis: A major role for dietary fiber and fiber-bound Polyphenols. Food Res. Int. 2019, 123, 425–439. [Google Scholar] [CrossRef]
- Alhagamhmad, M.H.; Day, A.S.; Lemberg, D.A.; Leach, S.T. An overview of the bacterial contribution to Crohn disease pathogenesis. J. Med. Microbiol. 2016, 65, 1049–1059. [Google Scholar] [CrossRef]
- Xiao, Y.; Feng, Y.; Zhao, J.; Chen, W.; Lu, W. Achieving healthy aging through gut Microbiota-directed dietary intervention: Focusing on microbial biomarkers and host Mechanisms. J. Adv. Res. 2024, S2090123224000924. [Google Scholar] [CrossRef]
- Khavandegar, A.; Heidarzadeh, A.; Angoorani, P.; Hasani, R.S.; Ejtahed, H.S. Adherence to the Mediterranean diet can beneficially affect the gut microbiota composition: A systematic Review. BMC Med. Genom. 2024, 17, 91. [Google Scholar] [CrossRef] [PubMed]
- Xu, X.; Zhang, F.; Ren, J.; Zhang, H.; Jing, C. Dietary intervention improves metabolic levels in patients with type 2 diabetes through the gut microbiota: A systematic review and meta-analysis. Front. Nutr. 2024, 10, 1243095. [Google Scholar] [CrossRef]
- Zhang, B.; Huang, X.; Niu, L.; Chen, X.; Hu, B. Lonicera caerulea Pomace Alleviates DSS-Induced Colitis via Intestinal Barrier Improvement and Gut Microbiota Modulation. Foods 2023, 12, 3329. [Google Scholar] [CrossRef] [PubMed]
- Guo, L.; Qiao, J.; Zhang, L.; Yan, W.; Zhang, M. Critical review on anthocyanins in blue honeysuckle (Lonicera caerulea L.) and their Function. Plant Physiol. Biochem. 2023, 204, 108090. [Google Scholar] [CrossRef] [PubMed]
- Ji, R.; Zhang, X.; Liu, C.; Zhang, W.; Han, X. Effects of extraction methods on the structure and functional properties of soluble dietary fiber from blue honeysuckle (Lonicera caerulea L.) Berry. Food Chem. 2024, 431, 137135. [Google Scholar] [CrossRef] [PubMed]
- Sharma, A.; Lee, H.-J. Lonicera caerulea: An updated account of its phytoconstituents and health-promoting Activities. Trends Food Sci. Technol. 2021, 107, 130–149. [Google Scholar] [CrossRef]
- Zhang, B.; Niu, L.; Huang, X. Lonicera caerulea Juice Alleviates Alcoholic Liver Disease by Regulating Intestinal Flora and the FXR-FGF15 Signaling Pathway. Nutrients 2023, 15, 4025. [Google Scholar] [CrossRef]
- Liu, S.; You, L.; Zhao, Y.; Chang, X. Wild Lonicera caerulea berry polyphenol extract reduces cholesterol accumulation and enhances antioxidant capacity in vitro and in Vivo. Food Res. Int. 2018, 107, 73–83. [Google Scholar] [CrossRef]
- Liu, S.; Wu, Z.; Guo, S.; Meng, X.; Chang, X. Polyphenol-rich extract from wild Lonicera caerulea berry reduces cholesterol accumulation by mediating the expression of hepatic miR-33 and miR-122, HMGCR, and CYP7A1 in Rats. J. Funct. Foods 2018, 40, 648–658. [Google Scholar] [CrossRef]
- Wang, Y.; Zhu, J.; Meng, X.; Liu, S.; Mu, J. Comparison of polyphenol, anthocyanin and antioxidant capacity in four varieties of Lonicera caerulea berry Extracts. Food Chem. 2016, 197, 522–529. [Google Scholar] [CrossRef]
- Song, G.; Gan, Q.; Qi, W.; Wang, Y.; Xu, M. Fructose Stimulated Colonic Arginine and Proline Metabolism Dysbiosis, Altered Microbiota and Aggravated Intestinal Barrier Dysfunction in DSS-Induced Colitis Rats. Nutrients 2023, 15, 782. [Google Scholar] [CrossRef] [PubMed]
- Yu, J.; Zhao, J.; Xie, H.; Cai, M.; Yao, L. Dendrobium huoshanense polysaccharides ameliorate ulcerative colitis by improving intestinal mucosal barrier and regulating gut microbiota. J. Funct. Foods 2022, 96, 105231. [Google Scholar] [CrossRef]
- Loo, Y.T.; Howell, K.; Chan, M.; Zhang, P.; Ng, K. Modulation of the human gut microbiota by phenolics and phenolic fiber-rich Foods. Compr. Rev. Food Sci. Food Saf. 2020, 19, 1268–1298. [Google Scholar] [CrossRef] [PubMed]
- Rocchetti, G.; Gregorio, R.P.; Lorenzo, J.M.; Barba, F.J.; Oliveira, P.G. Functional implications of bound phenolic compounds and phenolics–food interaction: A Review. Compr. Rev. Food Sci. Food Saf. 2022, 21, 811–842. [Google Scholar] [CrossRef] [PubMed]
- Xi, Y.; Li, W.; Wang, J.; Yu, M.; Zeng, X. Cyanidin-3- O -glucoside alleviates trimethyltin chloride-induced neurodegeneration by maintaining glutamate homeostasis through modulation of the gut Microbiota. Food Sci. Hum. Wellness 2024, 13, 1093–1107. [Google Scholar] [CrossRef]
- Loo, Y.T.; Howell, K.; Suleria, H.; Zhang, P.; Gu, C. Sugarcane polyphenol and fiber to affect production of Short-chain fatty acids and microbiota composition using in vitro digestion and pig faecal fermentation Model. Food Chem. 2022, 385, 132665. [Google Scholar] [CrossRef] [PubMed]
- Mao, T.; Akshit, F.; Matiwalage, I.; Sasidharan, S.; Caren, M.A. Preferential Binding of Polyphenols in Blackcurrant Extracts with Milk Proteins and the Effects on the Bioaccessibility and Antioxidant Activity of Polyphenols. Foods 2024, 13, 515. [Google Scholar] [CrossRef]
- Ayami, K.; Van, H.T.; Yoko, N.; Noahiro, F.; Takuya, S. Citrus kawachiensis peel powder reduces intestinal barrier defects and inflammation in colitic mice. J. Agric. Food Chem. 2018, 66, 10991–10999. [Google Scholar]
- Thanh, T.N.T.; Cynthia, S.G.; Yoshinari, Y.; Takuya, S. Citrus limon Peel Powder Reduces Intestinal Barrier Defects and Inflammation in a Colitic Murine Experimental Model. Foods 2021, 10, 240. [Google Scholar] [CrossRef]
- Shannon, R.-S.; Minakshi, N.; Nihal, A. Dose translation from animal to human studies revisited. FASEB J. Off. Publ. Fed. Am. Soc. Exp. Biol. 2008, 22, 659–661. [Google Scholar]
- Horwitz, W.; Latimer, G.W. AOAC Official Methods of Analysis, 18th ed.; Association of Official Analytical Chemists: Gaithersburgs, MD, USA, 2006. [Google Scholar]
- Prosky, L.; Asp, N.; Schweizer, T.F.; Devries, J.W.; Furda, I. Determination of Insoluble and Soluble Dietary Fiber in Foods and Food-Products—Collaborative Study. J. Aoac Int. 1992, 75, 360–367. [Google Scholar] [CrossRef]
- Yu, F.; Zhang, Z.; Xu, J.; Niu, T.; Lü, X.; Liu, M. Effects of monosaccharide composition on quantitative analysis of total sugar content by phenol-sulfuric acid method. Front. Nutr. 2022, 9, 963318. [Google Scholar] [CrossRef] [PubMed]
- Lewis, J.D.; Abreu, M.T. Diet as a Trigger or Therapy for Inflammatory Bowel Diseases. Gastroenterology 2017, 152, 398–414.e6. [Google Scholar] [CrossRef] [PubMed]
- Li, Z.; Li, M.; Fang, X.; Yu, D.; Hu, X. Dietary Lactobacillus johnsonii-derived extracellular vesicles ameliorate acute colitis by regulating gut microbiota and maintaining intestinal barrier homeostasis. Food Funct. 2024. [Google Scholar] [CrossRef] [PubMed]
- Chassaing, B.; Darfeuille–Michaud, A. The Commensal Microbiota and Enteropathogens in the Pathogenesis of Inflammatory Bowel Diseases. Gastroenterology 2011, 140, 1720–1728.e3. [Google Scholar] [CrossRef] [PubMed]
- Llewellyn, S.R.; Britton, G.J.; Contijoch, E.J.; Vennaro, O.H.; Mortha, A. Interactions Between Diet and the Intestinal Microbiota Alter Intestinal Permeability and Colitis Severity in Mice. Gastroenterology 2018, 154, 1037–1046.e2. [Google Scholar] [CrossRef]
- Chezanoglou, E.; Mourtzinos, I.; Goula, A.M. Sweet Cherry and Its By-Products as Sources of Valuable Phenolic Compounds. Trends Food Sci. Technol. 2024, 145, 104367. [Google Scholar] [CrossRef]
- Bramhall, M.; Flórez-Vargas, O.; Stevens, R.; Brass, A.; Cruickshank, S. Quality of Methods Reporting in Animal Models of Colitis. Inflamm. Bowel Dis. 2015, 1, 1248–1259. [Google Scholar] [CrossRef]
- Desai, M.S.; Seekatz, A.M.; Koropatkin, N.M.; Kamada, N.; Hickey, C.A. A Dietary Fiber-Deprived Gut Microbiota Degrades the Colonic Mucus Barrier and Enhances Pathogen Susceptibility. Cell 2016, 167, 1339–1353.e21. [Google Scholar] [CrossRef]
- Cheng, Y.; Wu, T.; Tang, S.; Liang, F.; Fang, Y. Fermented blueberry pomace ameliorates intestinal barrier function through the NF-κB-MLCK signaling pathway in high-fat diet Mice. Food Funct. 2020, 11, 3167–3179. [Google Scholar] [CrossRef] [PubMed]
- Furuse, M. Molecular Basis of the Core Structure of Tight Junctions. Cold Spring Harb. Perspect. Biol. 2010, 2, a002907. [Google Scholar] [CrossRef] [PubMed]
- Martini, E.; Krug, S.M.; Siegmund, B.; Neurath, M.F.; Becker, C. The Epithelial Barrier and its Relationship With Mucosal Immunity in Inflammatory Bowel Disease. Cell. Mol. Gastroenterol. Hepatol. 2017, 4, 33–46. [Google Scholar] [CrossRef] [PubMed]
- Tomas, M.; García-Pérez, P.; Rivera-Pérez, A.; Patrone, V.; Giuberti, G. The addition of polysaccharide gums to Aronia melanocarpa purees modulates the bioaccessibility of phenolic compounds and gut microbiota: A multiomics data fusion approach following in vitro digestion and Fermentation. Food Chem. 2024, 439, 138231. [Google Scholar] [CrossRef] [PubMed]
- Tomas, M.; Rocchetti, G.; Ghisoni, S.; Giuberti, G.; Capanoglu, E. Effect of different soluble dietary fibres on the phenolic profile of blackberry puree subjected to in vitro gastrointestinal digestion and large intestine Fermentation. Food Res. Int. 2020, 130, 108954. [Google Scholar] [CrossRef] [PubMed]
- Brecht, P.; Dring, J.C.; Yanez, F.; Styczeń, A.; Mertowska, P. How Do Minerals, Vitamins, and Intestinal Microbiota Affect the Development and Progression of Heart Disease in Adult and Pediatric Patients? Nutrients 2023, 15, 3264. [Google Scholar] [CrossRef] [PubMed]
- Hibberd, M.C.; Wu, M.; Rodionov, D.A.; Li, X.; Cheng, J. The effects of micronutrient deficiencies on bacterial species from the human gut Microbiota. Sci. Transl. Med. 2017, 9, eaal4069. [Google Scholar] [CrossRef]
- Derrien, M.; Vaughan, E.E.; Plugge, C.M.; de Vos, W.M. Akkermansia muciniphila gen. nov., sp. nov., a human intestinal mucin-degrading Bacterium. Int. J. Syst. Evol. Microbiol. 2004, 54, 1469–1476. [Google Scholar] [CrossRef] [PubMed]
- Wang, Y.; Gao, N.; Nieto-Veloza, A.; Zhou, L.; Sun, X. Lonicera caerulea polyphenols inhibit fat absorption by regulating Nrf2-ARE pathway mediated epithelial barrier dysfunction and special Microbiota. Food Sci. Hum. Wellness 2023, 12, 1309–1322. [Google Scholar] [CrossRef]
- Everard, A.; Belzer, C.; Geurts, L.; Ouwerkerk, J.P.; Druart, C. Cross-talk between Akkermansia muciniphila and intestinal epithelium controls diet-induced Obesity. Proc. Natl. Acad. Sci. USA 2013, 110, 9066–9071. [Google Scholar] [CrossRef]
- Anhê, F.F.; Pilon, G.; Roy, D.; Desjardins, Y.; Levy, E. Triggering Akkermansia with dietary polyphenols: A new weapon to combat the metabolic Syndrome? Gut Microbes 2016, 7, 146–153. [Google Scholar] [CrossRef]
- Gao, T.; Hu, S.; Xu, W.; Wang, Z.; Guo, T. Targeted LC-MS/MS profiling of bile acids reveals primary/secondary bile acid ratio as a novel biomarker for necrotizing Enterocolitis. Anal. Bioanal. Chem. 2024, 416, 287–297. [Google Scholar] [CrossRef] [PubMed]
- Machado, T.O.X.; Portugal, I.; Kodel, H.D.A.C.; Almeida, D.D.; Lima, M.D.S. Therapeutic potential of grape pomace extracts: A review of scientific Evidence. Food Biosci. 2024, 60, 104210. [Google Scholar] [CrossRef]
- Iqbal, Y.; Ponnampalam, E.N.; Cottrell, J.J.; Suleria, H.A.R.; Dunshea, F.R. Extraction and Characterization of Polyphenols from Non-Conventional Edible Plants and Their Antioxidant Activities. Food Res. Int. 2022, 157, 111205. [Google Scholar] [CrossRef] [PubMed]
- Sahraeian, S.; Rashidinejad, A.; Golmakani, M.-T. Recent Advances in the Conjugation Approaches for Enhancing the Bioavailability of Polyphenols. Food Hydrocoll. 2024, 146, 109221. [Google Scholar] [CrossRef]
- Aurelia, S.; Barbara, L.; Federica, B.; Stefania, D.S.; Giulio, V. The Chelating Ability of Plant Polyphenols Can Affect Iron Homeostasis and Gut Microbiota. Antioxidants 2023, 12, 630. [Google Scholar] [CrossRef]
- Manuela, L.; Livio, M.; Laura, D.; Roberta, B.; Luca, S. Polyphenols Extracts from Oil Production Waste Products (OPWPs) Reduce Cell Viability and Exert Anti-Inflammatory Activity via PPAR γ Induction in Colorectal Cancer Cells. Antioxidants 2022, 11, 624. [Google Scholar]
- Danielski, R.; Kumari, S.; Sarkar, S.; Berry, M.D.; Shahidi, F. Polyphenols from unconventional fruit by-products protect human epithelial intestinal cells from oxidative damage. Food Biosci. 2024, 62, 105302. [Google Scholar] [CrossRef]
- Xu, S.-Q.; Liu, H.-X.; Yan, J.-N.; Wang, C.; Lai, B. Interaction Mechanism and Binding Mode between Different Polyphenols and Gellan Gum. Food Hydrocoll. 2024, 153, 110014. [Google Scholar] [CrossRef]
- Marchetti, F.; Gugel, I.; Costa, S.; Baldisserotto, A.; Foletto, A. A Sustainable Approach to Valuable Polyphenol and Iridoid Antioxidants from Medicinal Plant By-Products. Antioxidants 2024, 13, 1014. [Google Scholar] [CrossRef]
- Reynoso-Camacho, R.; Rodríguez-Villanueva, L.D.; Sotelo-González, A.M.; Ramos-Gómez, M.; Pérez-Ramírez, I.F. Citrus decoction by-product represents a rich source of carotenoid, phytosterol, extractable and non-extractable polyphenols. Food Chem. 2021, 350, 129239. [Google Scholar] [CrossRef] [PubMed]










| Composition/g | Standard Diet | DSS + LCP | DSS + PEE | DSS + Residue |
|---|---|---|---|---|
| Casein | 140.000 | 128.760 | 139.250 | 130.630 |
| Corn starch | 465.692 | 422.800 | 344.400 | 462.400 |
| Maltodextrin | 155.000 | 155.000 | 155.000 | 155.000 |
| Sucrose | 100.000 | 100.000 | 100.000 | 100.000 |
| Soybean oil | 40.000 | 35.200 | 38.400 | 36.200 |
| Cellulose | 50.000 | 11.200 | 49.000 | 17.400 |
| Mineral | 35.000 | 35.000 | 35.000 | 35.000 |
| Vitamin | 10.000 | 10.000 | 10.000 | 10.000 |
| L-cysteine | 1.800 | 1.800 | 1.800 | 1.800 |
| Choline Bitartrate | 2.500 | 2.500 | 2.500 | 2.500 |
| TBHQ | 0.008 | 0.008 | 0.008 | 0.008 |
| Supplement | 0.000 | 100.000 | 125.732 | 50.000 |
| Total | 1000.000 | 1002.268 | 1001.090 | 1000.938 |
| Calorie/% | ||||
| Lipids | 9.22 | 9.20 | 9.21 | 9.19 |
| Protein | 14.35 | 14.36 | 14.35 | 14.32 |
| Carbohydrates | 76.43 | 76.44 | 76.43 | 76.50 |
| Total | 100.00 | 100.00 | 100.00 | 100.00 |
| Composition/(% Dry Weight) | LCP | PEE | Residue |
|---|---|---|---|
| Ash | 2.35 ± 0.04 | 2.59 ± 0.04 | 1.81 ± 0.00 |
| Lipids | 4.77 ± 0.34 | 3.62 ± 0.04 | 7.63 ± 0.03 |
| Protein | 11.24 ± 0.77 | 1.75 ± 0.12 | 18.75 ± 1.26 |
| Total dietary fiber | 38.77 ± 0.20 | 2.27 ± 0.11 | 65.20 ± 0.15 |
| Soluble dietary fiber | 12.09 ± 0.80 | 2.27 ± 0.11 | 19.85 ± 0.08 |
| Insoluble dietary fiber | 26.67 ± 0.60 | ND | 45.34 ± 0.23 |
| Total phenolics | 9.45 ± 0.44 | 25.81 ± 0.11 | ND |
| No. | Name | RT/min | Molecular Formula | Transition | Linearity (r2) | Dynamic Range (ng/mL) | Quantification/ (mg/100 g LCP) |
|---|---|---|---|---|---|---|---|
| 1 | Astragalin | 4.91 | C21H20O11 | 447.1–255.0 | 0.99270 | 2–500 | 1.32 ± 0.03 |
| 2 | Isochlorogenic acid C | 4.92 | C25H24O12 | 515.0–353.0 | 0.99017 | 2–500 | 46.95 ± 0.94 |
| 3 | Naringenin | 6.10 | C15H12O5 | 271.0–151.0 | 0.99748 | 2–500 | 0.81 ± 0.02 |
| 4 | Daidzin | 4.25 | C21H20O9 | 415.0–252.0 | 0.99919 | 2–500 | 0.00 ± 0.00 |
| 5 | Neodiosmin | 4.97 | C28H32O15 | 607.0–299.0 | 0.99880 | 2–500 | 2.02 ± 0.04 |
| 6 | Cyanidin-3-O-galactoside | 3.80 | C21H21ClO11 | 447.0–284.0 | 0.99984 | 2–500 | 231.35 ± 2.31 |
| 7 | Aromadendrin | 5.28 | C15H12O6 | 287.0–125.0 | 0.99791 | 2–500 | 0.57 ± 0.01 |
| 8 | Amentoflavone | 6.35 | C30H18O10 | 537.0–375.0 | 0.99783 | 2–500 | 0.78 ± 0.02 |
| 9 | 1,5-Dicaffeoylquinic acid | 4.25 | C25H24O12 | 515.0–353.0 | 0.99533 | 2–500 | 0.01 ± 0.00 |
| 10 | 7-Hydroxycoumarin | 4.91 | C9H6O3 | 161.0–133.0 | 0.99419 | 2–500 | 0.48 ± 0.01 |
| 11 | Procyanidin B2 | 4.04 | C30H26O12 | 577.0–289.0 | 0.99947 | 2–500 | 0.57 ± 0.01 |
| 12 | Cyanidin-3-O-glucoside | 3.78 | C21H21ClO11 | 447.0–147.0 | 0.99867 | 2–500 | 388.31 ± 8.93 |
| 13 | Epicatechin | 4.22 | C15H14O6 | 289.0–109.0 | 0.99727 | 2–500 | 1.07 ± 0.02 |
| 14 | Catechin | 3.94 | C15H14O6 | 289.0–109.0 | 0.99604 | 2–500 | 21.62 ± 0.43 |
| 15 | Chlorogenic acid | 3.92 | C16H18O9 | 353.0–191.0 | 0.99489 | 2–500 | 55.22 ± 1.10 |
| 16 | Quercetin | 5.65 | C15H10O7 | 301.0–151.0 | 0.99962 | 2–500 | 19.60 ± 0.39 |
| 17 | Caffeic acid | 4.18 | C9H8O4 | 179.0–135.0 | 0.99818 | 2–500 | 3.23 ± 0.06 |
| 18 | Phlorizin | 5.19 | C21H24O10 | 435.0–273.0 | 0.99930 | 2–500 | 4.26 ± 0.09 |
| 19 | Phloretin | 6.04 | C15H14O5 | 273.0–123.0 | 0.99878 | 2–500 | 0.10 ± 0.00 |
| No | Name | DSS/Control | DSS + LCP/DSS | ||
|---|---|---|---|---|---|
| Trend | FC | Trend | FC | ||
| 1 | quinone sulfate | ↓ ** | 0.0706 | ↑ ** | 191.0376 |
| 2 | 3-Decenoic acid | ↓ ** | 0.2587 | ↑ ** | 2.5648 |
| 3 | Sebacic acid | ↓ *** | 0.1405 | ↑ ** | 4.1414 |
| 4 | Prostaglandin B1 | ↓ ** | 0.3287 | ↑ * | 2.5800 |
| 5 | Perillic acid | ↓ *** | 0.3302 | ↑ * | 1.6749 |
| 6 | Indoleacetic acid | ↓ ** | 0.3949 | ↑ * | 2.2045 |
| 7 | Isoquinoline | ↓ ** | 0.3638 | ↑ * | 1.8321 |
| 8 | Retinol | ↑ *** | 4.9682 | ↓ *** | 0.2622 |
| 9 | Cortisol | ↑ ** | 6.8051 | ↓ ** | 0.1572 |
| 10 | Andrographolide | ↑ ** | 21.5829 | ↓ ** | 0.0643 |
| 11 | Eicosapentaenoate | ↑ *** | 8.6958 | ↓ ** | 0.2499 |
| 12 | Isotretinoin | ↑ ** | 4.9295 | ↓ * | 0.2666 |
| 13 | ibuprofen | ↑ ** | 2.2656 | ↓ * | 0.5363 |
| 14 | 3-Hydroxybutyric acid | ↑ *** | 2.0353 | ↓ * | 0.6467 |
| 15 | Cannabidiolic acid | ↑ ** | 4.7801 | ↓ * | 0.3106 |
| No | Pathway | DSS/Control | DSS + LCP/DSS | Pathway ID | ||
|---|---|---|---|---|---|---|
| Trend | DA Scorea | Trend | DA Scorea | |||
| 1 | Steroid hormone biosynthesis | ↑*** | 0.78 | ↓ * | −1.00 | map00140 |
| 2 | Bile secretion | ↓ *** | −0.25 | ↑ * | 1.00 | map04976 |
| 3 | Prolactin signaling | ↑ *** | 1.00 | ↓ *** | −0.33 | map04917 |
| 4 | Cushing’s syndrome | ↑ *** | 1.00 | ↓ *** | 0.00 | map04934 |
| 5 | Linoleic acid metabolism | ↑ ** | 1.00 | ↓ * | 0.00 | map00591 |
Disclaimer/Publisher’s Note: The statements, opinions and data contained in all publications are solely those of the individual author(s) and contributor(s) and not of MDPI and/or the editor(s). MDPI and/or the editor(s) disclaim responsibility for any injury to people or property resulting from any ideas, methods, instructions or products referred to in the content. |
© 2024 by the authors. Licensee MDPI, Basel, Switzerland. This article is an open access article distributed under the terms and conditions of the Creative Commons Attribution (CC BY) license (https://creativecommons.org/licenses/by/4.0/).
Share and Cite
Zhou, Z.; Huang, X.; Zhang, B. Analysis of the Preventive Effect of Lonicera caerulea Pomace and Its Isolated Components on Colitis in Mice Based on Gut Microbiota and Serum Metabolomics. Antioxidants 2024, 13, 1478. https://doi.org/10.3390/antiox13121478
Zhou Z, Huang X, Zhang B. Analysis of the Preventive Effect of Lonicera caerulea Pomace and Its Isolated Components on Colitis in Mice Based on Gut Microbiota and Serum Metabolomics. Antioxidants. 2024; 13(12):1478. https://doi.org/10.3390/antiox13121478
Chicago/Turabian StyleZhou, Zinuo, Xinwen Huang, and Baixi Zhang. 2024. "Analysis of the Preventive Effect of Lonicera caerulea Pomace and Its Isolated Components on Colitis in Mice Based on Gut Microbiota and Serum Metabolomics" Antioxidants 13, no. 12: 1478. https://doi.org/10.3390/antiox13121478
APA StyleZhou, Z., Huang, X., & Zhang, B. (2024). Analysis of the Preventive Effect of Lonicera caerulea Pomace and Its Isolated Components on Colitis in Mice Based on Gut Microbiota and Serum Metabolomics. Antioxidants, 13(12), 1478. https://doi.org/10.3390/antiox13121478

