Investigation of the Fermentation Process of Moringa oleifera Leaves and Its Effects on the Growth Performance, Antioxidant Capacity, and Intestinal Microbiome of Procambarus clarkii
Abstract
1. Introduction
2. Materials and Methods
2.1. M. oleifera Leaves, Probiotics, and Crayfish
2.2. Exploration of the Optimal Fermentation Conditions of M. oleifera Leaves
2.2.1. Preparation of Bacterial Suspension and Fermented M. oleifera Leaves
2.2.2. Single-Factor Fermentation Test
The Optimal Material/Water Ratio of the Fermented M. oleifera Leaves
The Optimal Fermentation Temperature of the Fermented M. oleifera Leaves
The Optimal Fermentation Strains of the Fermented M. oleifera Leaves
The Optimal Fermentation Time of the Fermented M. oleifera Leaves
2.2.3. Orthogonal Experiment of Fermented M. oleifera Leaves
2.2.4. Determination of the Total Protein Content
2.2.5. Determination of the Flavonoid Content
2.2.6. Determination of the Total Phenol Content
2.2.7. Determination of the Tannin Content
2.2.8. Determination of the Total Amino Acid Content
2.3. Experimental Culture of Crayfish
2.3.1. Experimental Design and Diet
2.3.2. Feeding Management
2.3.3. Sample Collection and Growth Indicator Determination
2.3.4. Determination of Digestive Enzymatic Activities
2.3.5. Determination of the Antioxidant Enzymatic Activities
2.3.6. Microbiome Analysis
2.3.7. Bioinformatic Analysis
2.4. Statistical Analysis
3. Results
3.1. Exploration of the Optimal Fermentation Conditions of M. oleifera Leaves
3.1.1. The Optimal Material/Water Ratio of the Fermented M. oleifera Leaves
3.1.2. The Optimal Fermentation Temperature of the Fermented M. oleifera Leaves
3.1.3. The Optimal Fermentation Strains of the Fermented M. oleifera Leaves
3.1.4. The Optimal Fermentation Time of the Fermented M. oleifera Leaves
3.1.5. Orthogonal Experiment of Fermented M. oleifera Leaves
3.2. Changes in Nutrient Composition and Tannin Content of Fermented M. oleifera Leaves
3.3. Effect of Fermented M. oleifera Leaves on the Growth Performance of the Crayfish
3.4. Effect of Fermented M. oleifera Leaves on the Digestive Enzymes of the Crayfish
3.5. Effect of Fermented M. oleifera Leaves on the Antioxidant Capacity of the Crayfish
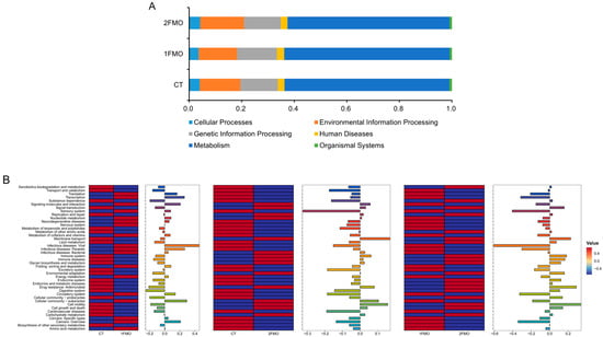
3.6. Effect of Fermented M. oleifera Leaves on the Intestinal Microbiome of the Crayfish
3.6.1. Diversity Analysis of Intestinal Communities
3.6.2. Analysis of the Structure of the Intestinal Microbiome of the Crayfish
3.6.3. Differential Analysis of the Intestinal Microbiome of the Crayfish
3.6.4. KEGG Analysis
3.7. Correlational Analysis of Microbial Genera with Antioxidant Indices
4. Discussion
5. Conclusions
Author Contributions
Funding
Institutional Review Board Statement
Informed Consent Statement
Data Availability Statement
Acknowledgments
Conflicts of Interest
References
- Cao, J.R.; Shi, T.T.; Wang, H.M.; Zhu, F.; Wang, J.H.; Wang, Y.S.; Cao, F.L.; Su, E.Z. Moringa oleifera leaf protein: Extraction, characteristics and applications. J. Food Compos. Anal. 2023, 119, 105234. [Google Scholar] [CrossRef]
- Adi, A.C.; Rachmah, Q.; Arimbi, A.N. The Acceptance and Nutritional Value of Crispy Noodles Supplemented with Moringa oleifera as a Functional Snack for Children in a Food Insecure Area. Prev. Nutr. Food Sci. 2019, 24, 387–392. [Google Scholar] [CrossRef] [PubMed]
- Shija, A.E.; Rumisha, S.F.; Oriyo, N.M.; Kilima, S.P.; Massaga, J.J. Effect of Moringa oleifera leaf powder supplementation on reducing anemia in children below two years in Kisarawe District, Tanzania. Food Sci. Nutr. 2019, 7, 2584–2594. [Google Scholar] [CrossRef] [PubMed]
- Brar, S.; Haugh, C.; Robertson, N.; Owuor, P.M.; Waterman, C.; Fuchs, G.J.; Attia, S.L. The impact of Moringa oleifera leaf supplementation on human and animal nutrition, growth, and milk production: A systematic review. Phytother. Res. 2022, 36, 1600–1615. [Google Scholar] [CrossRef] [PubMed]
- Zhang, X.H.; Sun, Z.Y.; Cai, J.F.; Wang, J.H.; Wang, G.B.; Zhu, Z.L.; Cao, F.L. Effects of dietary fish meal replacement by fermented moringa (Moringa oleifera Lam.) leaves on growth performance, nonspecific immunity and disease resistance against Aeromonas hydrophila in juvenile gibel carp (Carassius auratus gibelio var. CAS III). Fish Shellfish Immunol. 2020, 102, 430–439. [Google Scholar] [CrossRef] [PubMed]
- Morsy, T.A.; Gouda, G.A.; Kholif, A.E. In vitro fermentation and production of methane and carbon dioxide from rations containing Moringa oleifera leave silage as a replacement of soybean meal: In vitro assessment. Environ. Sci. Pollut. Res. 2022, 29, 69743–69752. [Google Scholar] [CrossRef]
- Vargas-Sánchez, K.; Garay-Jaramillo, E.; González-Reyes, R.E. Effects of Moringa oleifera on Glycaemia and Insulin Levels: A Review of Animal and Human Studies. Nutrients 2019, 11, 2907. [Google Scholar] [CrossRef]
- Maurus, G.; Ho, T.H.; Lee, P.-T. Effects of dietary Scutellaria baicalensis extract on growth performance, immune-related genes expression, and resistance against Vibrio parahaemolyticus in white shrimp (Litopenaeus vannamei). Res. Vet. Sci. 2023, 159, 160–170. [Google Scholar] [CrossRef]
- Zeng, B.; Luo, J.Y.; Wang, P.; Yang, L.; Chen, T.; Sun, J.J.; Xie, M.Y.; Li, M.; Zhang, H.J.; He, J.J.; et al. The beneficial effects of Moringa oleifera leaf on reproductive performance in mice. Food Sci. Nutr. 2019, 7, 738–746. [Google Scholar] [CrossRef]
- Meziani, S.; Aissani, A.; Khemis, I.; Oomah, B.D.; Zaidi, F. Physicochemical characterization and antibacterial activity of Moringa oleifera Lam leaf powder treated at different temperatures. Bioact. Carbohydr. Diet. Fibre 2023, 30, 100389. [Google Scholar] [CrossRef]
- Khalid, S.; Arshad, M.; Mahmood, S.; Ahmed, W.; Siddique, F.; Khalid, W.; Zarlasht, M.; Asar, T.O.; Hassan, F.A.M. Nutritional and phytochemical screening of Moringa oleifera leaf powder in aqueous and ethanol extract. Int. J. Food Prop. 2023, 26, 2338–2348. [Google Scholar] [CrossRef]
- Sun, H.X.; Kang, X.Y.; Tan, H.Z.; Cai, H.Y.; Chen, D. Progress in Fermented Unconventional Feed Application in Monogastric Animal Production in China. Fermentation 2023, 9, 947. [Google Scholar] [CrossRef]
- Siddik, M.A.B.; Julien, B.B.; Islam, S.M.M.; Francis, D.S. Fermentation in aquafeed processing: Achieving sustainability in feeds for global aquaculture production. Rev. Aquacult. 2024, 16, 1244–1265. [Google Scholar] [CrossRef]
- Nkhata, S.G.; Ayua, E.; Kamau, E.H.; Shingiro, J.B. Fermentation and germination improve nutritional value of cereals and legumes through activation of endogenous enzymes. Food Sci. Nutr. 2018, 6, 2446–2458. [Google Scholar] [CrossRef]
- Wang, C.Z.; Li, W.J. Optimization Technology of the LHS-1 Strain for Degrading Gallnut Water Extract and Appraisal of Benzene Ring Derivatives from Fermented Gallnut Water Extract Pyrolysis by Py-GC/MS. Molecules 2017, 22, 2253. [Google Scholar] [CrossRef]
- Zhang, M.M.; Huang, Y.W.; Zhao, H.C.; Wang, T.F.; Xie, C.Q.; Zhang, D.Y.; Wang, X.J.; Sheng, J. Solid-state fermentation of Moringa oleifera leaf meal using Bacillus pumilus CICC 10440. J. Chem. Technol. Biotechnol. 2017, 92, 2083–2089. [Google Scholar] [CrossRef]
- Wang, J.Q.; Ye, J.W.; Zhang, Z.X.; An, Z.H.; Wang, T.; Dong, X.J. Comparison of the nutrient value, nonspecific immunity, and intestinal microflora of red swamp crayfish (Procambarus clarkii) in different culture modes. Aquacult. Rep. 2023, 31, 101683. [Google Scholar] [CrossRef]
- Siddik, M.A.B.; Fotedar, R.; Chaklader, M.R.; Foysal, M.J.; Nahar, A.; Howieson, J. Fermented Animal Source Protein as Substitution of Fishmeal on Intestinal Microbiota, Immune-Related Cytokines and Resistance to Vibrio mimicus in Freshwater Crayfish (Cherax cainii). Front. Physiol. 2020, 1, 1635. [Google Scholar] [CrossRef]
- Jerimoth, K.E.; Arnold, E.I.; Ruth, E.A. Performance and gut microbiota of catfish (Clarias gariepinus) fed powdered Moringa oleifera leave as additive (Probiotics). Aquac. Fish. 2023, in press. [Google Scholar]
- Kaleo, I.V.; Gao, Q.; Liu, B.; Sun, C.X.; Zhou, Q.L.; Zhang, H.M.; Shan, F.; Xiong, Z.; Liu, B.; Song, C.Y. Effects of Moringa oleifera leaf extract on growth performance, physiological and immune response, and related immune gene expression of Macrobrachium rosenbergii with Vibrio anguillarum and ammonia stress. Fish Shellfish Immunol. 2019, 89, 603–613. [Google Scholar] [CrossRef]
- Kamble, M.T.; Gallardo, W.; Salin, K.R.; Pumpuang, S.; Chavan, R.B.; Bhujel, R.B.; Medhe, S.V.; Kettewan, A.; Thompson, K.D.; Pirarat, N. Effect of Moringa oleifera Leaf Extract on the Growth Performance, Hematology, Innate Immunity, and Disease Resistance of Nile Tilapia (Oreochromis niloticus) against Streptococcus agalactiae Biotype 2. Animals 2024, 14, 953. [Google Scholar] [CrossRef] [PubMed]
- Sirisantimethakom, L.; Laopaiboon, L.; Sanchanda, P.; Chatleudmongkol, J.; Laopaiboon, P. Improvement of butanol production from sweet sorghum juice by Clostridium beijerinckii using an orthogonal array design. Ind. Crops Prod. 2016, 79, 287–294. [Google Scholar] [CrossRef]
- Loffler, B.M.; Kunze, H. Refinement of the coomassie brilliant blue-G assay for quantitative protein determination. Anal. Biochem. 1989, 177, 100–102. [Google Scholar] [CrossRef] [PubMed]
- Xue, M.Y.; Jiang, N.; Fan, Y.D.; Yang, T.; Li, M.; Liu, W.Z.; Li, Y.Q.; Li, B.; Zeng, L.B.; Zhou, Y. White spot syndrome virus (WSSV) infection alters gut histopathology and microbiota composition in crayfish (Procambarus clarkii). Aquacult. Rep. 2022, 22, 101006. [Google Scholar] [CrossRef]
- Kashyap, P.; Kumar, S.; Riar, C.S.; Jindal, N.; Baniwal, P.; Guiné, R.P.F.; Correia, P.M.R.; Mehra, R.; Kumar, H. Recent Advances in Drumstick (Moringa oleifera) Leaves Bioactive Compounds: Composition, Health Benefits, Bioaccessibility, and Dietary Applications. Antioxidants 2022, 11, 402. [Google Scholar] [CrossRef]
- Li, J.H.; Shi, L.; Xu, S.Y.; Gu, S.Y.; Wen, X.; Xu, D.Y.; Luo, J.Y.; Huang, Y.Y.; Wang, M. Optimal fermentation time for Nigrospora-fermented tea rich in bostrycin. J. Sci. Food Agric. 2021, 101, 2483–2490. [Google Scholar] [CrossRef]
- Ali, M.W.; Ilays, M.Z.; Saeed, M.T.; Shin, D.H. Comparative assessment regarding antioxidative and nutrition potential of Moringa oleifera leaves by bacterial fermentation. J. Food Sci. Technol. 2020, 57, 1110–1118. [Google Scholar] [CrossRef]
- Heng, X.Y.; Chen, H.Y.; Lu, C.X.; Feng, T.; Li, K.Y.; Gao, E.B. Study on synergistic fermentation of bean dregs and soybean meal by multiple strains and proteases. LWT-Food Sci. Technol. 2022, 154, 112626. [Google Scholar] [CrossRef]
- Chen, X.D.; Song, C.; Zhao, J.; Xiong, Z.; Peng, L.X.; Zou, L.; Liu, B.L.; Li, Q. Effect of a New Fermentation Strain Combination on the Fermentation Process and Quality of Highland Barley Yellow Wine. Foods 2024, 13, 2193. [Google Scholar] [CrossRef]
- Chang, X.L.; Kang, M.R.; Yun, L.L.; Shen, Y.H.; Feng, J.C.; Yang, G.K.; Zhang, J.X.; Meng, X.L. Sodium gluconate increases Bacillus velezensis R-71003 growth to improve the health of the intestinal tract and growth performance in the common carp (Cyprinus carpio L.). Aquaculture 2023, 563, 738980. [Google Scholar] [CrossRef]
- Nor-Khaizura, M.A.R.; Flint, S.H.; McCarthy, O.J.; Palmer, J.S.; Golding, M. Modelling the effect of fermentation temperature and time on starter culture growth, acidification and firmness in made-in-transit yoghurt. LWT-Food Sci. Technol. 2019, 106, 113–121. [Google Scholar] [CrossRef]
- Hallsworth, J.E. Water is a preservative of microbes. Microb. Biotechnol. 2022, 15, 191–214. [Google Scholar] [CrossRef] [PubMed]
- Zhang, Y.T.; Yu, B.; Lu, Y.H.; Wang, J.; Liang, J.B.; Tufarelli, V.; Laudadio, V.; Liao, X.D. Optimization of the Fermentation Conditions to Reduce Anti-Nutritive Factors in Soybean Meal. J. Food Process. Preserv. 2017, 41, e13114. [Google Scholar] [CrossRef]
- du Toit, E.S.; Sithole, J.; Vorster, J. Leaf harvesting severity affects total phenolic and tannin content of fresh and dry leaves of Moringa oleifera Lam. trees growing in Gauteng, South Africa. S. Afr. J. Bot. 2020, 129, 336–340. [Google Scholar] [CrossRef]
- Rahimnejad, S.; Zhang, J.J.; Wang, L.; Sun, Y.Z.; Zhang, C.X. Evaluation of Bacillus pumillus SE5 fermented soybean meal as a fish meal replacer in spotted seabass (Lateolabrax maculatus) feed. Aquaculture 2021, 531, 735975. [Google Scholar] [CrossRef]
- Flefil, N.S.; Ezzat, A.; Aboseif, A.M.; Negm El-Dein, A. Lactobacillus-fermented wheat bran, as an economic fish feed ingredient, enhanced dephytinization, micronutrients bioavailability, and tilapia performance in a biofloc system. Biocatal. Agric. Biotechnol. 2022, 45, 102521. [Google Scholar] [CrossRef]
- Vo, B.V.; Siddiki, M.A.B.; Chaklader, M.R.; Fotedar, R.; Nahar, A.; Foysal, M.J.; Bui, D.P.; Nguyen, H.Q. Growth and health of juvenile barramundi (Lates calcarifer) challenged with DO hypoxia after feeding various inclusions of germinated, fermented and untreated peanut meals. PLoS ONE 2020, 15, e0232278. [Google Scholar] [CrossRef]
- Soltani, M.; Badzohreh, G.; Mirzargar, S.; Farhangi, M.; Shekarabi, P.H.; Lymbery, A. Growth Behavior and Fatty Acid Production of Probiotics, Pediococcus acidilactici and Lactococcus lactis, at Different Concentrations of Fructooligosaccharide: Studies Validating Clinical Efficacy of Selected Synbiotics on Growth Performance of Caspian Roach (Rutilus frisii kutum) Fry. Probiot. Antimicrob. Proteins 2019, 11, 765–773. [Google Scholar]
- Das, K.C.; Mohanty, S.; Sahoo, P.K.; Sahoo, S.; Prakash, B.; Swain, P. Inclusion of different levels of solid-state fermented mahua oil cake on growth, digestibility and immunological parameters of rohu (Labeo rohita). Aquaculture 2022, 553, 738049. [Google Scholar] [CrossRef]
- Mugwanya, M.; Dawood, M.A.O.; Kimera, F.; Sewilam, H. Replacement of fish meal with fermented plant proteins in the aquafeed industry: A systematic review and meta-analysis. Rev. Aquacult. 2022, 15, 62–88. [Google Scholar] [CrossRef]
- Dai, W.F.; Yu, W.N.; Zhang, J.J.; Zhu, J.Y.; Tao, Z.; Xiong, J.B. The gut eukaryotic microbiota influences the growth performance among cohabitating shrimp. Appl. Microbiol. Biotechnol. 2017, 101, 6447–6457. [Google Scholar] [CrossRef] [PubMed]
- Yang, H.; Li, Z.B.; Chen, Q.; Li, W.J.; Sun, Y.Z.; Lu, J. Effect of fermented Enteromopha prolifera on the growth performance, digestive enzyme activities and serum non-specific immunity of red tilapia (Oreochromis mossambicus × Oreochromis niloticus). Aquacult. Res. 2016, 47, 4024–4031. [Google Scholar] [CrossRef]
- Cao, X.T.; Pan, X.Y.; Sun, M.; Liu, Y.; Lan, J.F. Hepatopancreas-Specific Lectin Participates in the Antibacterial Immune Response by Regulating the Expression of Antibacterial Proteins. Front. Immunol. 2021, 12, 679767. [Google Scholar] [CrossRef] [PubMed]
- Pan, W.J.; Miao, L.H.; Lin, Y.; Huang, X.; Ge, X.P.; Moosa, S.L.; Liu, B.; Ren, M.C.; Zhou, Q.L.; Liang, H.L.; et al. Regulation mechanism of oxidative stress induced by high glucose through PI3K/Akt/Nrf2 pathway in juvenile blunt snout bream (Megalobrama amblycephala). Fish Shellfish Immunol. 2017, 70, 66–75. [Google Scholar] [CrossRef] [PubMed]
- Fawole, F.J.; Sahu, N.P.; Shamna, N.; Phulia, V.; Emikpe, B.O.; Adeoye, A.A.; Aderolu, A.Z.; Popoola, O.M. Effects of detoxified Jatropha curcas protein isolate on growth performance, nutrient digestibility and physio-metabolic response of Labeo rohita fingerlings. Aquacult. Nutr. 2018, 24, 1223–1233. [Google Scholar] [CrossRef]
- Zhou, X.X.; Tian, Z.Q.; Wang, Y.B.; Li, W.F. Effect of treatment with probiotics as water additives on tilapia (Oreochromis niloticus) growth performance and immune response. Fish Physiol. Biochem. 2010, 36, 501–509. [Google Scholar] [CrossRef]
- Zhang, M.Z.; Pan, L.Q.; Fan, D.P.; He, J.J.; Su, C.; Gao, S.; Zhang, M.Y. Study of fermented feed by mixed strains and their effects on the survival, growth, digestive enzyme activity and intestinal flora of Penaeus vannamei. Aquaculture 2021, 530, 735703. [Google Scholar] [CrossRef]
- Catalán, N.; Villasante, A.; Wacyk, J.; Ramírez, C.; Romero, J. Fermented Soybean Meal Increases Lactic Acid Bacteria in Gut Microbiota of Atlantic Salmon (Salmo salar). Probiot. Antimicrob. Proteins 2018, 10, 566–576. [Google Scholar] [CrossRef]
- Cheng, A.C.; Yeh, S.P.; Hu, S.Y.; Lin, H.L.; Liu, C.H. Intestinal microbiota of white shrimp, Litopenaeus vannamei, fed diets containing Bacillus subtilis E20-fermented soybean meal (FSBM) or an antimicrobial peptide derived from B. subtilis E20-FSBM. Aquacult. Res. 2020, 51, 41–50. [Google Scholar] [CrossRef]
- Tran, N.T.; Li, Z.Z.; Wang, S.Q.; Zheng, H.P.; Aweya, J.J.; Wen, X.B.; Li, S.K. Progress and perspectives of short-chain fatty acids in aquaculture. Rev. Aquacult. 2020, 12, 283–298. [Google Scholar] [CrossRef]
- Rasmussen-Ivey, C.R.; Figueras, M.J.; McGarey, D.; Liles, M.R. Virulence Factors of Aeromonas hydrophila: In the Wake of Reclassification. Front. Microbiol. 2016, 7, 1337. [Google Scholar] [CrossRef] [PubMed]
- Wang, Z.M.; He, Z.F.; Emara, A.M.; Gan, X.; Li, H.J. Effects of malondialdehyde as a byproduct of lipid oxidation on protein oxidation in rabbit meat. Food Chem. 2019, 288, 405–412. [Google Scholar] [CrossRef] [PubMed]













| Number | Factors | |||
|---|---|---|---|---|
| Strain A | Material/Water Ratio (%) B | Temperature (°C) C | Time (h) D | |
| 1 | 1 (S1X-15) | 1 (7.5%) | 1 (30 °C) | 1 (24 h) |
| 2 | 1 (S1X-15) | 2 (10.0%) | 2 (35 °C) | 2 (48 h) |
| 3 | 1 (S1X-15) | 3 (12.5%) | 3 (40 °C) | 3 (72 h) |
| 4 | 2 (IIIA-2) | 1 (7.5%) | 2 (35 °C) | 3 (72 h) |
| 5 | 2 (IIIA-2) | 2 (10.0%) | 3 (40 °C) | 1 (24 h) |
| 6 | 2 (IIIA-2) | 3 (12.5%) | 1 (30 °C) | 2 (48 h) |
| 7 | 3 (JY-24) | 1 (7.5%) | 3 (40 °C) | 2 (48 h) |
| 8 | 3 (JY-24) | 2 (10.0%) | 1 (30 °C) | 3 (72 h) |
| 9 | 3 (JY-24) | 3 (12.5%) | 2 (35 °C) | 1 (24 h) |
| Ingredient | Diet | ||||
|---|---|---|---|---|---|
| CT (Basal Diet) | 0.25FMO (Basal Diet + 0.25FMO) | 0.5FMO (Basal Diet + 0.5FMO) | 0.5FMO (Basal Diet + 1FMO) | 2FMO (Basal Diet + 2FMO) | |
| Domestic fish meal | 5.0 | 5.0 | 5.0 | 5.0 | 5.0 |
| Soybean meal | 25.0 | 25.0 | 25.0 | 25.0 | 25.0 |
| Rapeseed meal | 18.0 | 18.0 | 18.0 | 18.0 | 18.0 |
| Shrimp meal | 3.0 | 3.0 | 3.0 | 3.0 | 3.0 |
| Peanut meal | 5.0 | 5.0 | 5.0 | 5.0 | 5.0 |
| Spray-dried blood cell powder | 5.0 | 5.0 | 5.0 | 5.0 | 5.0 |
| Domestic DDGS | 3.0 | 3.0 | 3.0 | 3.0 | 3.0 |
| α-starch | 18.79 | 18.54 | 18.29 | 17.79 | 16.79 |
| Rice bran | 4.0 | 4.0 | 4.0 | 4.0 | 4.0 |
| Soybean oil | 3.0 | 3.0 | 3.0 | 3.0 | 3.0 |
| MCP | 2.0 | 2.0 | 2.0 | 2.0 | 2.0 |
| Premix | 2.0 | 2.0 | 2.0 | 2.0 | 2.0 |
| Carboxymethyl cellulose | 0.5 | 0.5 | 0.5 | 0.5 | 0.5 |
| Salt | 0.3 | 0.3 | 0.3 | 0.3 | 0.3 |
| Ecdysone | 0.01 | 0.01 | 0.01 | 0.01 | 0.01 |
| Squid paste | 3.0 | 3.0 | 3.0 | 3.0 | 3.0 |
| Choline chloride | 0.5 | 0.5 | 0.5 | 0.5 | 0.5 |
| Calcium bicarbonate | 1.5 | 1.5 | 1.5 | 1.5 | 1.5 |
| Methionine | 0.4 | 0.4 | 0.4 | 0.4 | 0.4 |
| M. oleifera | 0 | 0.25 | 0.5 | 1 | 2 |
| Total | 100 | 100 | 100 | 100 | 100 |
| Nutrient composition | |||||
| Crude protein | 29.94% | 29.94% | 29.94% | 29.94% | 29.94% |
| Crude lipid | 9.05% | 9.05% | 9.05% | 9.05% | 9.05% |
| Moisture | 12.43% | 12.43% | 12.43% | 12.43% | 12.43% |
| Strain A | Material/Water Ratio (%) B | Temperature (°C) C | Time (h) D | Protein Content (mg g−1) | |
|---|---|---|---|---|---|
| 1 | 1 (S1X-15) | 1 (7.5%) | 1 (30 °C) | 1 (24 h) | 257.6 ± 28.12 |
| 2 | 1 (S1X-15) | 2 (10%) | 2 (35 °C) | 2 (48 h) | 211.46 ± 18.59 |
| 3 | 1 (S1X-15) | 3 (12.5%) | 3 (40 °C) | 3 (72 h) | 128.63 ± 18.59 |
| 4 | 2 (IIIA-2) | 1 (7.5%) | 2 (35 °C) | 3 (72 h) | 77.04 ± 8.72 |
| 5 | 2 (IIIA-2) | 2 (10%) | 3 (40 °C) | 1 (24 h) | 192.32 ± 34.18 |
| 6 | 2 (IIIA-2) | 3 (12.5%) | 1 (30 °C) | 2 (48 h) | 205.16 ± 4.64 |
| 7 | 3 (JY-24) | 1 (7.5%) | 3 (40 °C) | 2 (48 h) | 213.84 ± 13.93 |
| 8 | 3 (JY-24) | 2 (10%) | 1 (30 °C) | 3 (72 h) | 325.48 ± 29.98 |
| 9 | 3 (JY-24) | 3 (12.5%) | 2 (35 °C) | 1 (24 h) | 171.43 ± 18.05 |
| k1 | 579.69 | 548.48 | 788.24 | 621.35 | |
| k2 | 474.96 | 729.26 | 459.93 | 630.46 | |
| k3 | 710.75 | 505.22 | 534.79 | 531.15 | |
| R | 235.79 | 224.04 | 328.31 | 99.31 | |
| Primary–secondary factors | C > A > B > D | ||||
| Optimal combination | C1 A3 B2 D2 | ||||
| Before Fermentation | After Fermentation | p-Value | |
|---|---|---|---|
| Total protein (mg g−1) | 314.71 ± 28.41 | 416.53 ± 20.75 | 0.009 |
| Total phenols (mg g−1) | 6.93 ± 2.49 | 39.57 ± 4.12 | 0.001 |
| Flavonoids (mg g−1) | 0.32 ± 0.03 | 0.78 ± 0.09 | 0.007 |
| Amino acids (µmol g−1) | 235.58 ± 14.58 | 369.84 ± 4.23 | 0.002 |
| Tannins (nmol mg protein−1) | 0.22 ± 0.02 | 0.20 ± 0.005 | 0.012 |
| CT | 0.25FMO | 0.5FMO | 1FMO | 2FMO | |
|---|---|---|---|---|---|
| IBW (g) | 9.14 ± 0.03 a | 9.07 ± 0.06 a | 9.12 ± 0.08 a | 9.13 ± 0.12 a | 9.10 ± 0.03 a |
| FBW (g) | 21.43 ± 1.85 bc | 19.62 ± 1.33 c | 23.10 ± 1.51 ab | 25.62 ± 1.67 a | 23.02 ± 1.32 ab |
| FCR | 1.73 ± 0.03 a | 1.55 ± 0.11 a | 1.53 ± 0.46 a | 1.63 ± 0.25 a | 1.97 ± 0.81 a |
| WGR (%) | 134.43 ± 19.48 bc | 116.15 ± 13.26 c | 153.44 ± 18.77 b | 180.41 ± 14.65 a | 152.94 ± 13.53 ab |
| SGR (%) | 1.70 ± 0.17 bc | 1.54 ± 0.13 c | 1.86 ± 0.15 ab | 2.06 ± 0.10 a | 1.86 ± 0.11 ab |
Disclaimer/Publisher’s Note: The statements, opinions and data contained in all publications are solely those of the individual author(s) and contributor(s) and not of MDPI and/or the editor(s). MDPI and/or the editor(s) disclaim responsibility for any injury to people or property resulting from any ideas, methods, instructions or products referred to in the content. |
© 2024 by the authors. Licensee MDPI, Basel, Switzerland. This article is an open access article distributed under the terms and conditions of the Creative Commons Attribution (CC BY) license (https://creativecommons.org/licenses/by/4.0/).
Share and Cite
Li, Z.; Luo, W.; Zhou, Q.; Sun, C.; Zheng, X.; Liu, B.; Mpange, K.; Zhu, A.; Wang, A. Investigation of the Fermentation Process of Moringa oleifera Leaves and Its Effects on the Growth Performance, Antioxidant Capacity, and Intestinal Microbiome of Procambarus clarkii. Antioxidants 2024, 13, 1355. https://doi.org/10.3390/antiox13111355
Li Z, Luo W, Zhou Q, Sun C, Zheng X, Liu B, Mpange K, Zhu A, Wang A. Investigation of the Fermentation Process of Moringa oleifera Leaves and Its Effects on the Growth Performance, Antioxidant Capacity, and Intestinal Microbiome of Procambarus clarkii. Antioxidants. 2024; 13(11):1355. https://doi.org/10.3390/antiox13111355
Chicago/Turabian StyleLi, Zhengzhong, Weizhu Luo, Qunlan Zhou, Cunxin Sun, Xiaochuan Zheng, Bo Liu, Kaunda Mpange, Aimin Zhu, and Aimin Wang. 2024. "Investigation of the Fermentation Process of Moringa oleifera Leaves and Its Effects on the Growth Performance, Antioxidant Capacity, and Intestinal Microbiome of Procambarus clarkii" Antioxidants 13, no. 11: 1355. https://doi.org/10.3390/antiox13111355
APA StyleLi, Z., Luo, W., Zhou, Q., Sun, C., Zheng, X., Liu, B., Mpange, K., Zhu, A., & Wang, A. (2024). Investigation of the Fermentation Process of Moringa oleifera Leaves and Its Effects on the Growth Performance, Antioxidant Capacity, and Intestinal Microbiome of Procambarus clarkii. Antioxidants, 13(11), 1355. https://doi.org/10.3390/antiox13111355

