Far-Ultraviolet C Disinfection Reduces Oxidative Damage to the Cornea Compared to Povidone-Iodine Disinfection
Abstract
1. Introduction
2. Materials and Methods
2.1. Study Design
2.2. Animals
2.3. Measurement of Far-UVC Dosage
2.4. Bacterial Inoculation and Identification
2.5. Preparation of Corneal Sections
2.6. Hematoxylin and Eosin (H&E) Stain
2.7. TUNEL Assay for Apoptosis
2.8. Quantification of ROS Production
2.9. Statistical Analysis
3. Results
3.1. The Exposure Limit of Far-UVC on Rat Cornea Is 15 mJ/cm2 to Avoid Corneal Damage
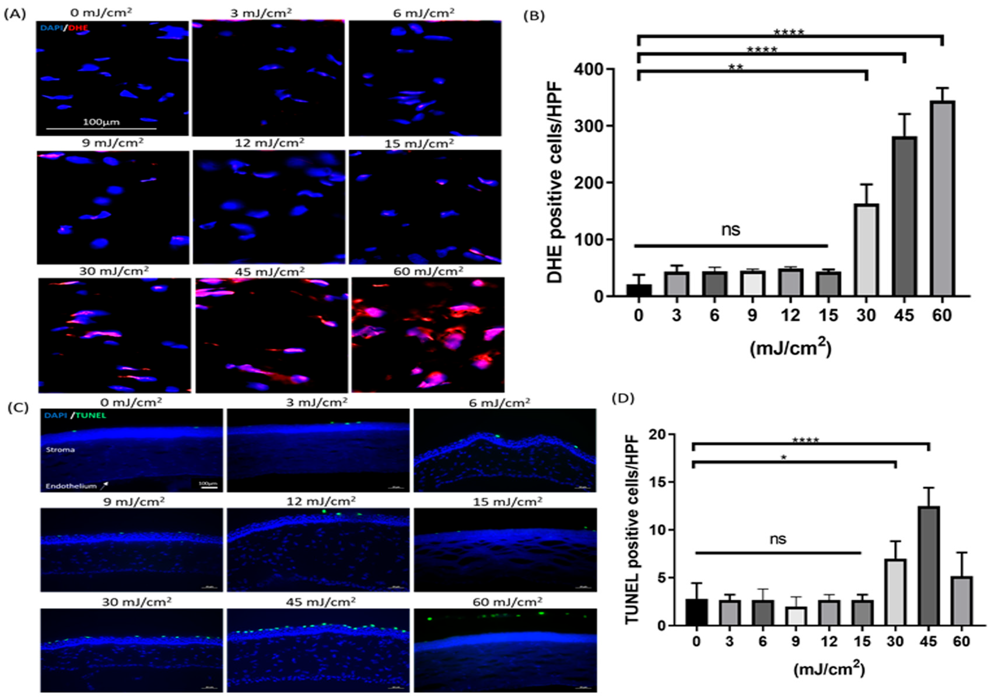
3.2. The Exposure Limit of Far-UVC on Rat Cornea Is 15 mJ/cm2 to Prevent Oxidative Damage and Epithelium Apoptosis in the Cornea
3.3. Nine mJ/cm2 Is the Optimal Dose of Far-UVC for Safe Disinfection on the Ocular Surface
3.4. Disinfection Efficacy of the Optimal Dose of Far-UVC Is Similar to 5% PVP-I Treatment
3.5. Far-UVC Exposure of 9 mJ/cm2 on the Cornea Induced Lower Oxidative Stress and Epithelium Apoptosis than 5% PVP-I Treatment
4. Discussion
5. Conclusions
Author Contributions
Funding
Institutional Review Board Statement
Informed Consent Statement
Data Availability Statement
Acknowledgments
Conflicts of Interest
References
- Cheung, N.; Nagra, P.; Hammersmith, K. Emerging trends in contact lens-related infections. Curr. Opin. Ophthalmol. 2016, 27, 327–332. [Google Scholar] [CrossRef] [PubMed]
- de Kaspar, H.M.; Kreidl, K.O.; Singh, K.; Ta, C.N. Comparison of preoperative conjunctival bacterial flora in patients undergoing glaucoma or cataract surgery. J. Glaucoma 2004, 13, 507–509. [Google Scholar] [CrossRef] [PubMed]
- Eggers, M. Infectious Disease Management and Control with Povidone Iodine. Infect. Dis. Ther. 2019, 8, 581–593. [Google Scholar] [CrossRef]
- Miño de Kaspar, H.; Chang, R.T.; Singh, K.; Egbert, P.R.; Blumenkranz, M.S.; Ta, C.N. Prospective randomized comparison of 2 different methods of 5% povidone-iodine applications for anterior segment intraocular surgery. Arch. Ophthalmol. 2005, 123, 161–165. [Google Scholar] [CrossRef]
- Jongkhajornpong, P.; Nimworaphan, J.; Lekhanont, K.; Chuckpaiwong, V.; Rattanasiri, S. Predicting factors and prediction model for discriminating between fungal infection and bacterial infection in severe microbial keratitis. PLoS ONE 2019, 14, e0214076. [Google Scholar] [CrossRef]
- Durani, P.; Leaper, D. Povidone-iodine: Use in hand disinfection, skin preparation and antiseptic irrigation. Int. Wound J. 2008, 5, 376–387. [Google Scholar] [CrossRef]
- Lepelletier, D.; Maillard, J.Y.; Pozzetto, B.; Simon, A. Povidone Iodine: Properties, Mechanisms of Action, and Role in Infection Control and Staphylococcus aureus Decolonization. Antimicrob. Agents Chemother. 2020, 64, e00682-20. [Google Scholar] [CrossRef] [PubMed]
- Avery, R.L.; Bakri, S.J.; Blumenkranz, M.S.; Brucker, A.J.; Cunningham, E.T., Jr.; D’Amico, D.J.; Dugel, P.U.; Flynn, H.W., Jr.; Freund, K.B.; Haller, J.A.; et al. Intravitreal injection technique and monitoring: Updated guidelines of an expert panel. Retina 2014, 34 (Suppl. 12), S1–S18. [Google Scholar] [CrossRef] [PubMed]
- Hartwick, A.; Shorter, E.; Margolis, M.; Johnson, S.; Than, T. Letter to the Editor: Effect of Povidone Iodine 5% on the Cornea, Vision, and Subjective Comfort. Optom. Vis. Sci. 2017, 94, 1070. [Google Scholar] [CrossRef]
- Ridder, W.H., 3rd; Oquindo, C.; Dhamdhere, K.; Burke, J. Effect of Povidone Iodine 5% on the Cornea, Vision, and Subjective Comfort. Optom. Vis. Sci. 2017, 94, 732–741. [Google Scholar] [CrossRef]
- Arbez-Evangelista, C.; Arroyo-Xochihua, O.; Ortega-Ibarra, I.H.; Ortega-Ibarra, E.; De León-Ramírez, Y.M.; Cuevas-Romero, E.; Arroyo-Helguera, O. Excess Iodine Consumption Induces Oxidative Stress and Pancreatic Damage Independently of Chemical Form in Male Wistar Rats: Participation of PPAR-γ and C/EBP-β. Biology 2024, 13, 466. [Google Scholar] [CrossRef] [PubMed]
- Nair, S.; Zhu, A.; Jaffry, M.; Choudhry, H.; Dastjerdi, M.H. Povidone-Iodine Adverse Effects and Alternatives for Ocular Procedures. J. Ocul. Pharmacol. Ther. 2023, 39, 207–214. [Google Scholar] [CrossRef] [PubMed]
- Chou, S.F.; Lin, C.H.; Chang, S.W. Povidone-iodine application induces corneal cell death through fixation. Br. J. Ophthalmol. 2011, 95, 277–283. [Google Scholar] [CrossRef]
- Thai, T.P.; Keast, D.H.; Campbell, K.E.; Woodbury, M.G.; Houghton, P.E. Effect of ultraviolet light C on bacterial colonization in chronic wounds. Ostomy Wound Manag. 2005, 51, 32–45. [Google Scholar]
- Ponnaiya, B.; Buonanno, M.; Welch, D.; Shuryak, I.; Randers-Pehrson, G.; Brenner, D.J. Far-UVC light prevents MRSA infection of superficial wounds in vivo. PLoS ONE 2018, 13, e0192053. [Google Scholar] [CrossRef]
- Buonanno, M.; Welch, D.; Shuryak, I.; Brenner, D.J. Far-UVC light (222 nm) efficiently and safely inactivates airborne human coronaviruses. Sci. Rep. 2020, 10, 10285. [Google Scholar] [CrossRef] [PubMed]
- Yamano, N.; Kunisada, M.; Nishiaki-Sawada, A.; Ohashi, H.; Igarashi, T.; Nishigori, C. Evaluation of Acute Reactions on Mouse Skin Irradiated with 222 and 235 nm UV-C. Photochem. Photobiol. 2021, 97, 770–777. [Google Scholar] [CrossRef]
- Buonanno, M.; Ponnaiya, B.; Welch, D.; Stanislauskas, M.; Randers-Pehrson, G.; Smilenov, L.; Lowy, F.D.; Owens, D.M.; Brenner, D.J. Germicidal Efficacy and Mammalian Skin Safety of 222-nm UV Light. Radiat. Res. 2017, 187, 483–491. [Google Scholar] [CrossRef]
- Wickert, H.; Zaar, K.; Grauer, A.; John, M.; Zimmermann, M.; Gillardon, F. Differential induction of proto-oncogene expression and cell death in ocular tissues following ultraviolet irradiation of the rat eye. Br. J. Ophthalmol. 1999, 83, 225–230. [Google Scholar] [CrossRef]
- Gavrieli, Y.; Sherman, Y.; Ben-Sasson, S.A. Identification of programmed cell death in situ via specific labeling of nuclear DNA fragmentation. J. Cell Biol. 1992, 119, 493–501. [Google Scholar] [CrossRef]
- Tsai, R.K.; Chang, C.H.; Sheu, M.M.; Huang, Z.L. Anti-apoptotic effects of human granulocyte colony-stimulating factor (G-CSF) on retinal ganglion cells after optic nerve crush are PI3K/AKT-dependent. Exp. Eye Res. 2010, 90, 537–545. [Google Scholar] [CrossRef] [PubMed]
- Wan, L.; Bai, X.; Zhou, Q.; Chen, C.; Wang, H.; Liu, T.; Xue, J.; Wei, C.; Xie, L. The advanced glycation end-products (AGEs)/ROS/NLRP3 inflammasome axis contributes to delayed diabetic corneal wound healing and nerve regeneration. Int. J. Biol. Sci. 2022, 18, 809–825. [Google Scholar] [CrossRef] [PubMed]
- Delic, N.C.; Lyons, J.G.; Di Girolamo, N.; Halliday, G.M. Damaging Effects of Ultraviolet Radiation on the Cornea. Photochem. Photobiol. 2017, 93, 920–929. [Google Scholar] [CrossRef]
- Zhou, W.P.; Zhu, Y.F.; Zhang, B.; Qiu, W.Y.; Yao, Y.F. The role of ultraviolet radiation in the pathogenesis of pterygia (Review). Mol. Med. Rep. 2016, 14, 3–15. [Google Scholar] [CrossRef]
- Notara, M.; Lentzsch, A.; Coroneo, M.; Cursiefen, C. The Role of Limbal Epithelial Stem Cells in Regulating Corneal (Lymph)angiogenic Privilege and the Micromilieu of the Limbal Niche following UV Exposure. Stem Cells Int. 2018, 2018, 8620172. [Google Scholar] [CrossRef]
- Balasubramanian, D. Ultraviolet radiation and cataract. J. Ocul. Pharmacol. Ther. 2000, 16, 285–297. [Google Scholar] [CrossRef]
- Narita, K.; Asano, K.; Morimoto, Y.; Igarashi, T.; Hamblin, M.R.; Dai, T.; Nakane, A. Disinfection and healing effects of 222-nm UVC light on methicillin-resistant Staphylococcus aureus infection in mouse wounds. J. Photochem. Photobiol. B 2018, 178, 10–18. [Google Scholar] [CrossRef]
- Kaidzu, S.; Sugihara, K.; Sasaki, M.; Nishiaki, A.; Igarashi, T.; Tanito, M. Evaluation of acute corneal damage induced by 222-nm and 254-nm ultraviolet light in Sprague-Dawley rats. Free Radic. Res. 2019, 53, 611–617. [Google Scholar] [CrossRef] [PubMed]
- Kaidzu, S.; Sugihara, K.; Sasaki, M.; Nishiaki, A.; Ohashi, H.; Igarashi, T.; Tanito, M. Re-Evaluation of Rat Corneal Damage by Short-Wavelength UV Revealed Extremely Less Hazardous Property of Far-UV-C(†). Photochem. Photobiol. 2021, 97, 505–516. [Google Scholar] [CrossRef]
- Yamano, N.; Kunisada, M.; Kaidzu, S.; Sugihara, K.; Nishiaki-Sawada, A.; Ohashi, H.; Yoshioka, A.; Igarashi, T.; Ohira, A.; Tanito, M.; et al. Long-term Effects of 222-nm ultraviolet radiation C Sterilizing Lamps on Mice Susceptible to Ultraviolet Radiation. Photochem. Photobiol. 2020, 96, 853–862. [Google Scholar] [CrossRef]
- Fukui, T.; Niikura, T.; Oda, T.; Kumabe, Y.; Ohashi, H.; Sasaki, M.; Igarashi, T.; Kunisada, M.; Yamano, N.; Oe, K.; et al. Exploratory clinical trial on the safety and bactericidal effect of 222-nm ultraviolet C irradiation in healthy humans. PLoS ONE 2020, 15, e0235948. [Google Scholar] [CrossRef] [PubMed]
- Kaidzu, S.; Sugihara, K.; Sasaki, M.; Nishiaki, A.; Ohashi, H.; Igarashi, T.; Tanito, M. Safety Evaluation of Far-UV-C Irradiation to Epithelial Basal Cells in the Corneal Limbus. Photochem. Photobiol. 2023, 99, 1142–1148. [Google Scholar] [CrossRef] [PubMed]
- Pitts, D.G.; Tredici, T.J. The effects of ultraviolet on the eye. Am. Ind. Hyg. Assoc. J. 1971, 32, 235–246. [Google Scholar] [CrossRef] [PubMed]
- Pitts, D.G. The ocular ultraviolet action spectrum and protection criteria. Health Phys. 1973, 25, 559–566. [Google Scholar] [CrossRef] [PubMed]
- Hanna, C.; Bicknell, D.S.; O’Brien, J.E. Cell turnover in the adult human eye. Arch. Ophthalmol. 1961, 65, 695–698. [Google Scholar] [CrossRef]
- Ikuta, Y.; Aoyagi, S.; Tanaka, Y.; Sato, K.; Inada, S.; Koseki, Y.; Onodera, T.; Oikawa, H.; Kasai, H. Creation of nano eye-drops and effective drug delivery to the interior of the eye. Sci. Rep. 2017, 7, 44229. [Google Scholar] [CrossRef] [PubMed]
- Taylor, K.A.; Glaeser, R.M. Electron diffraction of frozen, hydrated protein crystals. Science 1974, 186, 1036–1037. [Google Scholar] [CrossRef]
- Grzybowski, A.; Kanclerz, P.; Myers, W.G. The use of povidone-iodine in ophthalmology. Curr. Opin. Ophthalmol. 2018, 29, 19–32. [Google Scholar] [CrossRef]
- Shimada, H.; Nakashizuka, H.; Grzybowski, A. Prevention and Treatment of Postoperative Endophthalmitis Using Povidone-Iodine. Curr. Pharm. Des. 2017, 23, 574–585. [Google Scholar] [CrossRef]
- Isenberg, S.J.; Apt, L.; Campeas, D. Ocular applications of povidone-iodine. Dermatology 2002, 204 (Suppl. 1), 92–95. [Google Scholar] [CrossRef]
- Gonnering, R.; Edelhauser, H.F.; Van Horn, D.L.; Durant, W. The pH tolerance of rabbit and human corneal endothelium. Investig. Ophthalmol. Vis. Sci. 1979, 18, 373–390. [Google Scholar]
- Ferguson, A.W.; Scott, J.A.; McGavigan, J.; Elton, R.A.; McLean, J.; Schmidt, U.; Kelkar, R.; Dhillon, B. Comparison of 5% povidone-iodine solution against 1% povidone-iodine solution in preoperative cataract surgery antisepsis: A prospective randomised double blind study. Br. J. Ophthalmol. 2003, 87, 163–167. [Google Scholar] [CrossRef] [PubMed]
- Speaker, M.G.; Menikoff, J.A. Prophylaxis of endophthalmitis with topical povidone-iodine. Ophthalmology 1991, 98, 1769–1775. [Google Scholar] [CrossRef] [PubMed]
- Grosso, A.; Pertile, G.; Marchini, G.; Scarpa, G.; Ceruti, P.; Prigione, G.; Romano, M.R.; Bert, F.; Gili, R.; Panico, C.; et al. Adherence to European Society for Cataract and Refractive Surgery recommendations among Italian cataract surgeons: A survey. Eur. J. Ophthalmol. 2016, 26, 398–404. [Google Scholar] [CrossRef] [PubMed]
- Oliverio, G.W.; Spinella, R.; Postorino, E.I.; Inferrera, L.; Aragona, E.; Aragona, P. Safety and Tolerability of an Eye Drop Based on 0.6% Povidone-Iodine Nanoemulsion in Dry Eye Patients. J. Ocul. Pharmacol. Ther. 2021, 37, 90–96. [Google Scholar] [CrossRef]
- Isenberg, S.J.; Apt, L.; Yoshimori, R.; Pham, C.; Lam, N.K. Efficacy of topical povidone-iodine during the first week after ophthalmic surgery. Am. J. Ophthalmol. 1997, 124, 31–35. [Google Scholar] [CrossRef]
- Kim, S.; Ahn, Y.; Lee, Y.; Kim, H. Toxicity of Povidone-iodine to the ocular surface of rabbits. BMC Ophthalmol. 2020, 20, 359. [Google Scholar] [CrossRef]
- Jiang, J.; Wu, M.; Shen, T. The toxic effect of different concentrations of povidone iodine on the rabbit’s cornea. Cutan. Ocul. Toxicol. 2009, 28, 119–124. [Google Scholar] [CrossRef]
- Kruk, J.; Kubasik-Kladna, K.; Aboul-Enein, H.Y. The Role Oxidative Stress in the Pathogenesis of Eye Diseases: Current Status and a Dual Role of Physical Activity. Mini Rev. Med. Chem. 2015, 16, 241–257. [Google Scholar] [CrossRef]
- Sugihara, K.; Kaidzu, S.; Sasaki, M.; Ichioka, S.; Takayanagi, Y.; Shimizu, H.; Sano, I.; Hara, K.; Tanito, M. One-year Ocular Safety Observation of Workers and Estimations of Microorganism Inactivation Efficacy in the Room Irradiated with 222-nm Far Ultraviolet-C Lamps. Photochem. Photobiol. 2023, 99, 967–974. [Google Scholar] [CrossRef]





Disclaimer/Publisher’s Note: The statements, opinions and data contained in all publications are solely those of the individual author(s) and contributor(s) and not of MDPI and/or the editor(s). MDPI and/or the editor(s) disclaim responsibility for any injury to people or property resulting from any ideas, methods, instructions or products referred to in the content. |
© 2024 by the authors. Licensee MDPI, Basel, Switzerland. This article is an open access article distributed under the terms and conditions of the Creative Commons Attribution (CC BY) license (https://creativecommons.org/licenses/by/4.0/).
Share and Cite
Chen, T.-W.; Tsai, R.-K.; Zou, C.-E.; Huang, C.-T.; Ali, M.; Hsu, T.-C.; Lin, K.-L.; Wen, Y.-T. Far-Ultraviolet C Disinfection Reduces Oxidative Damage to the Cornea Compared to Povidone-Iodine Disinfection. Antioxidants 2024, 13, 1344. https://doi.org/10.3390/antiox13111344
Chen T-W, Tsai R-K, Zou C-E, Huang C-T, Ali M, Hsu T-C, Lin K-L, Wen Y-T. Far-Ultraviolet C Disinfection Reduces Oxidative Damage to the Cornea Compared to Povidone-Iodine Disinfection. Antioxidants. 2024; 13(11):1344. https://doi.org/10.3390/antiox13111344
Chicago/Turabian StyleChen, Tu-Wen, Rong-Kung Tsai, Cheng-En Zou, Chin-Te Huang, Maisam Ali, Tzu-Chao Hsu, Keh-Liang Lin, and Yao-Tseng Wen. 2024. "Far-Ultraviolet C Disinfection Reduces Oxidative Damage to the Cornea Compared to Povidone-Iodine Disinfection" Antioxidants 13, no. 11: 1344. https://doi.org/10.3390/antiox13111344
APA StyleChen, T.-W., Tsai, R.-K., Zou, C.-E., Huang, C.-T., Ali, M., Hsu, T.-C., Lin, K.-L., & Wen, Y.-T. (2024). Far-Ultraviolet C Disinfection Reduces Oxidative Damage to the Cornea Compared to Povidone-Iodine Disinfection. Antioxidants, 13(11), 1344. https://doi.org/10.3390/antiox13111344

