Oxidative Stress in Polycystic Ovary Syndrome: Impact of Combined Oral Contraceptives
Abstract
1. Introduction
2. Materials and Methods
2.1. Participants and Study Design
2.2. Inclusion and Exclusion Criteria
2.3. Biochemical Analysis
2.4. PBMC Isolation
2.5. RNA Sequencing
2.6. Metabolite Measurement
2.7. Ferric Reducing Ability of Plasma (FRAP)
2.8. Enzymatic Activity
2.9. Statistics
3. Results
3.1. Anthropometric, Clinical, and Biochemical Data of the Sample
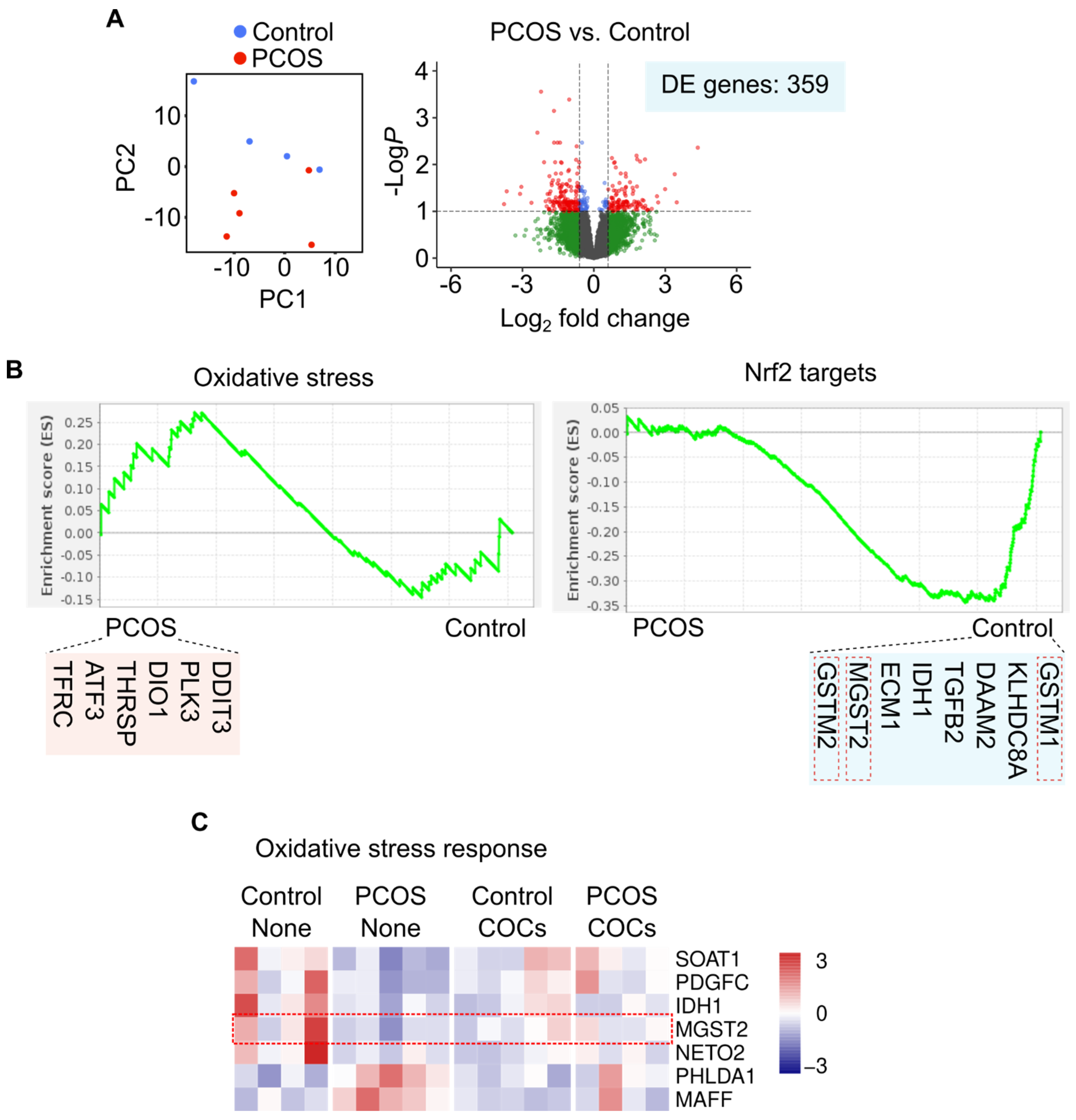
3.2. Transcriptomic Changes in PCOS
3.3. Antioxidant Enzymes
3.4. Markers of the Oxidative Status in Plasma
3.5. Glutathione Metabolism
3.6. Estimating the Effect of Androgens on Levels of Oxidative Status Markers
4. Discussion
5. Conclusions
Supplementary Materials
Author Contributions
Funding
Institutional Review Board Statement
Informed Consent Statement
Data Availability Statement
Acknowledgments
Conflicts of Interest
References
- Joham, A.E.; Norman, R.J.; Stener-Victorin, E.; Legro, R.S.; Franks, S.; Moran, L.J.; Boyle, J.; Teede, H.J. Polycystic Ovary Syndrome. Lancet Diabetes Endocrinol. 2022, 10, 668–680. [Google Scholar] [CrossRef]
- Azziz, R. New Insights into the Genetics of Polycystic Ovary Syndrome. Nat. Rev. Endocrinol. 2016, 12, 74–75. [Google Scholar] [CrossRef] [PubMed]
- Christ, J.P.; Cedars, M.I. Current Guidelines for Diagnosing PCOS. Diagnostics 2023, 13, 1113. [Google Scholar] [CrossRef] [PubMed]
- Moran, L.J.; Misso, M.L.; Wild, R.A.; Norman, R.J. Impaired Glucose Tolerance, Type 2 Diabetes and Metabolic Syndrome in Polycystic Ovary Syndrome: A Systematic Review and Meta-Analysis. Hum. Reprod. Update 2010, 16, 347–363. [Google Scholar] [CrossRef] [PubMed]
- de Groot, P.C.M.; Dekkers, O.M.; Romijn, J.A.; Dieben, S.W.M.; Helmerhorst, F.M. PCOS, Coronary Heart Disease, Stroke and the Influence of Obesity: A Systematic Review and Meta-Analysis. Hum. Reprod. Update 2011, 17, 495–500. [Google Scholar] [CrossRef]
- Singh, S.; Pal, N.; Shubham, S.; Sarma, D.K.; Verma, V.; Marotta, F.; Kumar, M. Polycystic Ovary Syndrome: Etiology, Current Management, and Future Therapeutics. J. Clin. Med. 2023, 12, 1454. [Google Scholar] [CrossRef]
- Pizzino, G.; Irrera, N.; Cucinotta, M.; Pallio, G.; Mannino, F.; Arcoraci, V.; Squadrito, F.; Altavilla, D.; Bitto, A. Oxidative Stress: Harms and Benefits for Human Health. Oxidative Med. Cell. Longev. 2017, 2017, 8416763. [Google Scholar] [CrossRef]
- Mirończuk-Chodakowska, I.; Witkowska, A.M.; Zujko, M.E. Endogenous non-enzymatic antioxidants in the human body. Adv. Med. Sci. 2018, 63, 68–78. [Google Scholar] [CrossRef]
- Ighodaro, O.M.; Akinloye, O.A. First Line Defence Antioxidants-Superoxide Dismutase (SOD), Catalase (CAT) and Glutathione Peroxidase (GPX): Their Fundamental Role in the Entire Antioxidant Defence Grid. Alex. J. Med. 2018, 54, 287–293. [Google Scholar] [CrossRef]
- De Almeida, A.J.P.O.; De Oliveira, J.C.P.L.; Da Silva Pontes, L.V.; De Souza Júnior, J.F.; Gonçalves, T.A.F.; Dantas, S.H.; De Almeida Feitosa, M.S.; Silva, A.O.; De Medeiros, I.A. ROS: Basic Concepts, Sources, Cellular Signaling, and Its Implications in Aging Pathways. Oxidative Med. Cell. Longev. 2022, 2022, 1225578. [Google Scholar] [CrossRef]
- Zeber-Lubecka, N.; Ciebiera, M.; Hennig, E.E. Polycystic Ovary Syndrome and Oxidative Stress—From Bench to Bedside. Int. J. Mol. Sci. 2023, 24, 14126. [Google Scholar] [CrossRef] [PubMed]
- Oguz, S.H.; Yildiz, B.O. An Update on Contraception in Polycystic Ovary Syndrome. Endocrinol. Metab. 2021, 36, 296–311. [Google Scholar] [CrossRef] [PubMed]
- Sitruk-Ware, R.; Nath, A. Characteristics and Metabolic Effects of Estrogen and Progestins Contained in Oral Contraceptive Pills. Best. Pract. Res. Clin. Endocrinol. Metab. 2013, 27, 13–24. [Google Scholar] [CrossRef] [PubMed]
- Sitruk-Ware, R.; Nath, A. The Use of Newer Progestins for Contraception. Contraception 2010, 82, 410–417. [Google Scholar] [CrossRef]
- Teede, H.J.; Misso, M.L.; Costello, M.F.; Dokras, A.; Laven, J.; Moran, L.; Piltonen, T.; Norman, R.J.; Andersen, M.; Azziz, R.; et al. Recommendations from the International Evidence-Based Guideline for the Assessment and Management of Polycystic Ovary Syndrome. Fertil. Steril. 2018, 110, 364–379. [Google Scholar] [CrossRef]
- Cauci, S.; Xodo, S.; Buligan, C.; Colaninno, C.; Barbina, M.; Barbina, G.; Francescato, M.P. Oxidative Stress Is Increased in Combined Oral Contraceptives Users and Is Positively Associated with High-Sensitivity C-Reactive Protein. Molecules 2021, 26, 1070. [Google Scholar] [CrossRef]
- Quinn, K.M.; Cox, A.J.; Roberts, L.; Pennell, E.N.; McKeating, D.R.; Fisher, J.J.; Perkins, A.V.; Minahan, C. Temporal Changes in Blood Oxidative Stress Biomarkers across the Menstrual Cycle and with Oral Contraceptive Use in Active Women. Eur. J. Appl. Physiol. 2021, 121, 2607–2620. [Google Scholar] [CrossRef]
- Swanepoel, A.C.; Bester, J.; Emmerson, O.; Soma, P.; Beukes, D.; Van Reenen, M.; Loots, D.T.; Du Preez, I. Serum Metabolome Changes in Relation to Prothrombotic State Induced by Combined Oral Contraceptives with Drospirenone and Ethinylestradiol. OMICS 2020, 24, 404–414. [Google Scholar] [CrossRef]
- Uçkan, K.; Demir, H.; Turan, K.; Sarıkaya, E.; Demir, C. Role of Oxidative Stress in Obese and Nonobese PCOS Patients. Int. J. Clin. Pract. 2022, 2022, 4579831. [Google Scholar] [CrossRef]
- Yildiz, B.O.; Bolour, S.; Woods, K.; Moore, A.; Azziz, R. Visually Scoring Hirsutism. Hum. Reprod. Update 2010, 16, 51. [Google Scholar] [CrossRef]
- Tremblay, A.J.; Morrissette, H.; Gagné, J.M.; Bergeron, J.; Gagné, C.; Couture, P. Validation of the Friedewald Formula for the Determination of Low-Density Lipoprotein Cholesterol Compared with β-Quantification in a Large Population. Clin. Biochem. 2004, 37, 785–790. [Google Scholar] [CrossRef] [PubMed]
- Al Kindi, M.K.; Al Essry, F.S.; Al Essry, F.S.; Mula-Abed, W.A.S. Validity of Serum Testosterone, Free Androgen Index, and Calculated Free Testosterone in Women with Suspected Hyperandrogenism. Oman Med. J. 2012, 27, 471. [Google Scholar] [CrossRef] [PubMed]
- Pincemail, J.; Vanbelle, S.; Gaspard, U.; Collette, G.; Haleng, J.; Cheramy-Bien, J.P.; Charlier, C.; Chapelle, J.P.; Giet, D.; Albert, A.; et al. Effect of Different Contraceptive Methods on the Oxidative Stress Status in Women Aged 40 48 Years from the ELAN Study in the Province of Liege, Belgium. Hum. Reprod. 2007, 22, 2335–2343. [Google Scholar] [CrossRef] [PubMed]
- Chen, J.T.; Kotani, K. Oral Contraceptive Therapy Increases Oxidative Stress in Pre-Menopausal Women. Int. J. Prev. Med. 2012, 3, 893–896. [Google Scholar] [CrossRef]
- Stener-Victorin, E.; Teede, H.; Norman, R.J.; Legro, R.; Goodarzi, M.O.; Dokras, A.; Laven, J.; Hoeger, K.; Piltonen, T.T. Polycystic ovary syndrome. Nat. Rev. Dis. Primers 2024, 10, 27. [Google Scholar] [CrossRef] [PubMed]
- Mounier, C.; Dumas, V.; Posner, B.I. Regulation of Hepatic Insulin-like Growth Factor-Binding Protein-1 Gene Expression by Insulin: Central Role for Mammalian Target of Rapamycin Independent of Forkhead Box O Proteins. Endocrinology 2006, 147, 2383–2391. [Google Scholar] [CrossRef][Green Version]
- Xing, C.; Zhang, J.; Zhao, H.; He, B. Effect of Sex Hormone-Binding Globulin on Polycystic Ovary Syndrome: Mechanisms, Manifestations, Genetics, and Treatment. Int. J. Womens Health 2022, 14, 91. [Google Scholar] [CrossRef]
- Abraham Gnanadass, S.; Divakar Prabhu, Y.; Valsala Gopalakrishnan, A. Association of Metabolic and Inflammatory Markers with Polycystic Ovarian Syndrome (PCOS): An Update. Arch. Gynecol. Obstet. 2021, 303, 631–643. [Google Scholar] [CrossRef]
- Vrbíková, J.; Cibula, D. Combined Oral Contraceptives in the Treatment of Polycystic Ovary Syndrome. Hum. Reprod. Update 2005, 11, 277–291. [Google Scholar] [CrossRef]
- Raudrant, D.; Rabe, T. Progestogens with Antiandrogenic Properties. Drugs 2003, 63, 463–492. [Google Scholar] [CrossRef]
- De Leo, V.; Musacchio, M.C.; Cappelli, V.; Piomboni, P.; Morgante, G. Hormonal Contraceptives: Pharmacology Tailored to Women’s Health. Hum. Reprod. Update 2016, 22, 634–646. [Google Scholar] [CrossRef] [PubMed]
- De Leo, V.; Morgante, G.; Piomboni, P.; Musacchio, M.C.; Petraglia, F.; Cianci, A. Evaluation of Effects of an Oral Contraceptive Containing Ethinylestradiol Combined with Drospirenone on Adrenal Steroidogenesis in Hyperandrogenic Women with Polycystic Ovary Syndrome. Fertil. Steril. 2007, 88, 113–117. [Google Scholar] [CrossRef] [PubMed]
- De Leo, V.; Di Sabatino, A.; Musacchio, M.C.; Morgante, G.; Scolaro, V.; Cianci, A.; Petraglia, F. Effect of Oral Contraceptives on Markers of Hyperandrogenism and SHBG in Women with Polycystic Ovary Syndrome. Contraception 2010, 82, 276–280. [Google Scholar] [CrossRef] [PubMed]
- Siddiqui, S.; Mateen, S.; Ahmad, R.; Moin, S. A Brief Insight into the Etiology, Genetics, and Immunology of Polycystic Ovarian Syndrome (PCOS). J. Assist. Reprod. Genet. 2022, 39, 2439–2473. [Google Scholar] [CrossRef]
- Hybertson, B.M.; Gao, B.; Bose, S.K.; McCord, J.M. Oxidative Stress in Health and Disease: The Therapeutic Potential of Nrf2 Activation. Mol. Aspects Med. 2011, 32, 234–246. [Google Scholar] [CrossRef]
- Bellezza, I.; Giambanco, I.; Minelli, A.; Donato, R. Nrf2-Keap1 Signaling in Oxidative and Reductive Stress. Biochim. Biophys. Acta Mol. Cell Res. 2018, 1865, 721–733. [Google Scholar] [CrossRef]
- Ngo, V.; Duennwald, M.L. Nrf2 and Oxidative Stress: A General Overview of Mechanisms and Implications in Human Disease. Antioxidants 2022, 11, 2345. [Google Scholar] [CrossRef]
- Kokosar, M.; Benrick, A.; Perfilyev, A.; Fornes, R.; Nilsson, E.; Maliqueo, M.; Behre, C.J.; Sazonova, A.; Ohlsson, C.; Ling, C.; et al. Epigenetic and Transcriptional Alterations in Human Adipose Tissue of Polycystic Ovary Syndrome. Sci. Rep. 2016, 6, 22883. [Google Scholar] [CrossRef]
- Kabel, A.M.; Al-Shehri, A.H.; Al-Talhi, R.A.; Abd Elmaaboud, M.A. The Promising Effect of Linagliptin and/or Indole-3-Carbinol on Experimentally-Induced Polycystic Ovarian Syndrome. Chem. Biol. Interact. 2017, 273, 190–199. [Google Scholar] [CrossRef]
- Yang, L.Y.; Chen, W.L.; Lin, J.W.; Lee, S.F.; Lee, C.C.; Hung, T.I.; Wei, Y.H.; Shih, C.M. Differential Expression of Antioxidant Enzymes in Various Hepatocellular Carcinoma Cell Lines. J. Cell. Biochem. 2005, 96, 622–631. [Google Scholar] [CrossRef]
- Gonzalez-Candia, A.; Veliz, M.; Carrasco-Pozo, C.; Castillo, R.L.; Cárdenas, J.C.; Ebensperger, G.; Reyes, R.V.; Llanos, A.J.; Herrera, E.A. Antenatal Melatonin Modulates an Enhanced Antioxidant/pro-Oxidant Ratio in Pulmonary Hypertensive Newborn Sheep. Redox Biol. 2019, 22, 101128. [Google Scholar] [CrossRef] [PubMed]
- D’Autréaux, B.; Toledano, M.B. ROS as Signalling Molecules: Mechanisms That Generate Specificity in ROS Homeostasis. Nat. Rev. Mol. Cell Biol. 2007, 8, 813–824. [Google Scholar] [CrossRef] [PubMed]
- De Groote, D.; d’Hauterive, S.P.; Pintiaux, A.; Balteau, B.; Gerday, C.; Claesen, J.; Foidart, J.M. Effects of Oral Contraception with Ethinylestradiol and Drospirenone on Oxidative Stress in Women 18–35 Years Old. Contraception 2009, 80, 187–193. [Google Scholar] [CrossRef] [PubMed]
- Wagner, A.H.; Schroeter, M.R.; Hecker, M. 17beta-Estradiol Inhibition of NADPH Oxidase Expression in Human Endothelial Cells. FASEB J. 2001, 15, 2121–2130. [Google Scholar] [CrossRef]
- Wassmann, K.; Wassmann, S.; Nickenig, G. Progesterone Antagonizes the Vasoprotective Effect of Estrogen on Antioxidant Enzyme Expression and Function. Circ. Res. 2005, 97, 1046–1054. [Google Scholar] [CrossRef]
- Prokai-Tatrai, K.; Prokai, L. Impact of Metabolism on the Safety of Estrogen Therapy. Ann. N. Y. Acad. Sci. 2005, 1052, 243–257. [Google Scholar] [CrossRef]
- Jusko, W.J. Perspectives on Variability in Pharmacokinetics of an Oral Contraceptive Product. Contraception 2017, 95, 5–9. [Google Scholar] [CrossRef]
- Chai, Y.C.; Mieyal, J.J. Glutathione and Glutaredoxin-Key Players in Cellular Redox Homeostasis and Signaling. Antioxidants 2023, 12, 1553. [Google Scholar] [CrossRef]
- Averill-Bates, D.A. The Antioxidant Glutathione. Vitam. Horm. 2023, 121, 109–141. [Google Scholar] [CrossRef]
- Liu, T.; Sun, L.; Zhang, Y.; Wang, Y.; Zheng, J. Imbalanced GSH/ROS and Sequential Cell Death. J. Biochem. Mol. Toxicol. 2022, 36, e22942. [Google Scholar] [CrossRef]





| Parameter | Control (n = 4) | Control—COCs (n = 5) | PCOS (n = 5) | PCOS—COCs (n = 4) | p-Value |
|---|---|---|---|---|---|
| Age (years) | 25.8 ± 3.3 | 26.6 ± 4.8 | 25.0 ± 6.1 | 24.3 ± 2.8 | ns |
| BMI (kg/m2) | 22.5 ± 2.2 | 23.9 ± 3.7 * | 30.5 ± 4 # | 25.8 ± 1.1 | 0.008 |
| Ferriman–Gallwey score system | 3 (2.25–3.75) | 0 (0–0.15) * | 12 (11–15.5) # | 7.5 (2.5–10.3) * | <0.001 |
| SBP (mmHg) | 105.5 ± 9 | 118.4 ± 10 | 124.4 ± 4 # | 117 ± 9 | 0.02 |
| DBP (mmHg) | 65.3 ± 6 | 73.6 ± 6 | 72.8 ± 7.3 | 72.8 ± 5.5 | ns |
| Glucose (mg/dL) | 82 ± 5.5 | 80.8 ± 4 | 85.4 ± 2.9 | 83.5 ± 6.6 | ns |
| Insulin (mU/L) | 7.5 ± 3.1 | 9.1 ± 2.6 | 14.6 ± 8.1 | 11.1 ± 6.8 | ns |
| HOMA-IR index | 1.55 ± 0.7 | 1.82 ± 0.5 | 3.06 ± 1.7 | 2.35 ± 1.6 | ns |
| Total Chol (mg/dL) | 149.8 ± 20 | 195 ± 50 | 163 ± 39 | 209.5 ± 34 | 0.06 |
| HDL-Chol (mg/dL) | 50.7 (41–65) | 74.4 (61–103) * | 43.4 (39–52) | 63.4 (54–78) | 0.01 |
| LDL-Chol (mg/dL) | 78.1 (57–109) | 72.8 (60–128) | 100 (64–120) | 112 (97–142) | ns |
| Triglycerides (mg/dL) | 81.2 ± 26 | 123.2 ± 47 | 122 ± 62 | 114.5 ± 65 | ns |
| Parameter | Control (n = 4) | Control—COCs (n = 5) | PCOS (n = 5) | PCOS—COCs (n = 4) | p-Value |
|---|---|---|---|---|---|
| Testosterone (ng/mL) | 0.5 ± 0.1 | 0.6 ± 0.1 | 1.1 ± 1 | 0.68 ± 0.3 | ns |
| SHBG (nmol/L) | 54.8 ± 15 | 146 ± 60 * | 22.1 ± 9 | 120.4 ± 95 | 0.01 |
| FAI (%) | 3.5 ± 1.0 | 1.7 ± 0.9 * | 20.5 ± 18.2 | 3.4 ± 2.6 | 0.03 |
| Androstenedione (ng/mL) | 3.2 ± 0.7 | 2.6 ± 0.3 * | 4.5 ± 1.4 | 2.8 ± 0.7 | 0.02 |
| FSH (mUI/mL) | 5.4 ± 1.5 | 7.1 ± 2.2 | 6 ± 2.6 | 5.3 ± 2.5 | ns |
| LH (mUI/mL) | 5 ± 1.2 | 4.1 ± 2.9 | 12.1 ± 11.8 | 5.8 ± 4.3 | ns |
| Estradiol (pg/mL) | 57.6 ± 8.5 | 75.1 ± 23.4 | 132.9 ± 159.6 | 77.5 ± 54.1 | ns |
| 17-OHP (ng/mL) | 1.6 ± 0.2 | 1.4 ± 0.3 | 2.3 ± 1.4 | 1.7 ± 0.3 | ns |
| AMH (ng/mL) | 4.84 ± 3.5 | 3.26 ± 0.9 * | 7.61 ± 2.6 | 4.9 ± 1.2 | 0.05 |
Disclaimer/Publisher’s Note: The statements, opinions and data contained in all publications are solely those of the individual author(s) and contributor(s) and not of MDPI and/or the editor(s). MDPI and/or the editor(s) disclaim responsibility for any injury to people or property resulting from any ideas, methods, instructions or products referred to in the content. |
© 2024 by the authors. Licensee MDPI, Basel, Switzerland. This article is an open access article distributed under the terms and conditions of the Creative Commons Attribution (CC BY) license (https://creativecommons.org/licenses/by/4.0/).
Share and Cite
Santander, N.; Figueroa, E.G.; González-Candia, A.; Maliqueo, M.; Echiburú, B.; Crisosto, N.; Salas-Pérez, F. Oxidative Stress in Polycystic Ovary Syndrome: Impact of Combined Oral Contraceptives. Antioxidants 2024, 13, 1168. https://doi.org/10.3390/antiox13101168
Santander N, Figueroa EG, González-Candia A, Maliqueo M, Echiburú B, Crisosto N, Salas-Pérez F. Oxidative Stress in Polycystic Ovary Syndrome: Impact of Combined Oral Contraceptives. Antioxidants. 2024; 13(10):1168. https://doi.org/10.3390/antiox13101168
Chicago/Turabian StyleSantander, Nicolás, Esteban G. Figueroa, Alejandro González-Candia, Manuel Maliqueo, Bárbara Echiburú, Nicolás Crisosto, and Francisca Salas-Pérez. 2024. "Oxidative Stress in Polycystic Ovary Syndrome: Impact of Combined Oral Contraceptives" Antioxidants 13, no. 10: 1168. https://doi.org/10.3390/antiox13101168
APA StyleSantander, N., Figueroa, E. G., González-Candia, A., Maliqueo, M., Echiburú, B., Crisosto, N., & Salas-Pérez, F. (2024). Oxidative Stress in Polycystic Ovary Syndrome: Impact of Combined Oral Contraceptives. Antioxidants, 13(10), 1168. https://doi.org/10.3390/antiox13101168

