Selective Pharmacological Inhibition of NOX2 by GSK2795039 Improves Bladder Dysfunction in Cyclophosphamide-Induced Cystitis in Mice
Abstract
1. Introduction
2. Materials and Methods
2.1. Chemicals
2.2. Animals
2.3. Experimental Design
2.4. Measurement of Superoxide Dismutase (SOD) Activity in Bladder Tissue
2.5. Measurement of Peroxidase Activity and H2O2 Levels
2.6. Measurement of Superoxide Anion (O2−)
2.7. qPCR—RNA Extraction
2.8. qPCR—Reverse Transcription
2.9. Western Blotting
2.10. Bladder Histology
2.11. Void Spot Assay (VSA)
2.12. Anesthetized Cystometry
2.13. Mechanical Allodynia Assessment by von Frey
2.14. Statistical Analysis
3. Results
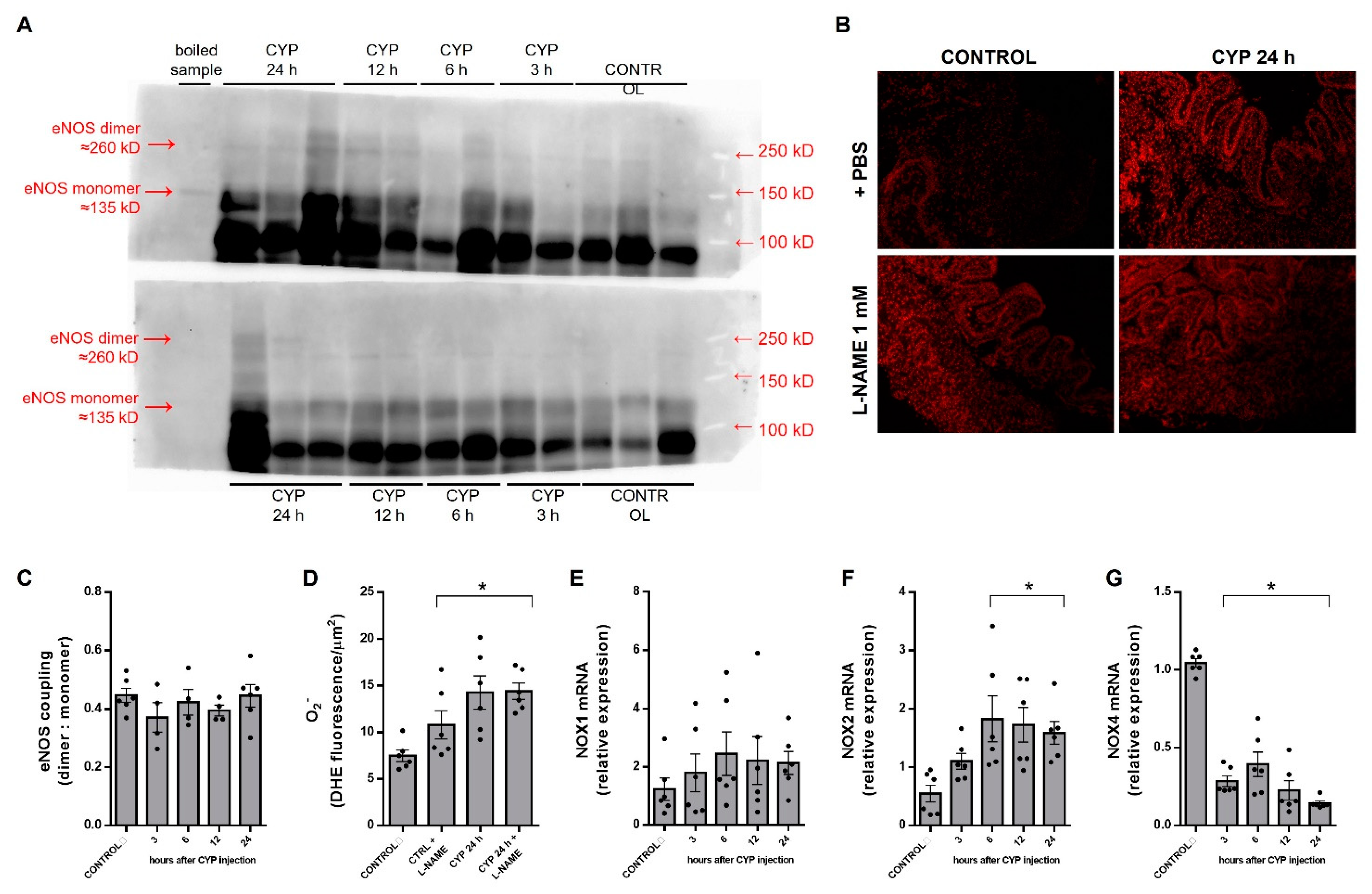
3.1. Time Course of ROS Generation and Degradation in CYP-Induced Cystitis
3.2. Coupled eNOS Is Preserved, but NOX Isoforms Are Modulated in CYP-Induced Cystitis
3.3. Inhibition of NOX2, but Not NOX1/4, Attenuates CYP-Induced Bladder Histological Damage
3.4. Inhibition of NOX2, but Not NOX1/4, Improved CYP-Induced Bladder Dysfunction In Vivo
3.5. Pain Induced by CYP Was Fully Inhibited by GSK2795039, but Not by GKT137831
3.6. NOX2-Derived Superoxide Anion Generation
4. Discussion
5. Conclusions
Author Contributions
Funding
Institutional Review Board Statement
Informed Consent Statement
Data Availability Statement
Acknowledgments
Conflicts of Interest
References
- Doggweiler, R.; Whitmore, K.E.; Meijlink, J.M.; Drake, M.J.; Frawley, H.C.; Nordling, J.; Hanno, P.; Fraser, M.O.; Homma, Y.; Garrido, G.; et al. A standard for terminology in chronic pelvic pain syndromes: A report from the chronic pelvic pain working group of the international continence society. Neurourol. Urodynamics 2016, 36, 984–1008. [Google Scholar] [CrossRef] [PubMed]
- Dobberfuhl, A.D. Pathophysiology, assessment, and treatment of overactive bladder symptoms in patients with interstitial cystitis/bladder pain syndrome. Neurourol. Urodyn. 2022, 41, 1958–1966. [Google Scholar] [CrossRef]
- Emadi, A.; Jones, R.J.; Brodsky, R.A. Cyclophosphamide and cancer: Golden anniversary. Nat. Rev. Clin. Oncol. 2009, 6, 638–647. [Google Scholar] [CrossRef] [PubMed]
- Augé, C.; Chene, G.; Dubourdeau, M.; Desoubzdanne, D.; Corman, B.; Palea, S.; Lluel, P.; Vergnolle, N.; Coelho, A.-M. Relevance of the cyclophosphamide-induced cystitis model for pharmacological studies targeting inflammation and pain of the bladder. Eur. J. Pharmacol. 2013, 707, 32–40. [Google Scholar] [CrossRef] [PubMed]
- De Oliveira, M.G.; Calmasini, F.B.; Alexandre, E.C.; De Nucci, G.; Mónica, F.Z.; Antunes, E. Activation of soluble guanylyl cyclase by BAY 58-2667 improves bladder function in cyclophosphamide-induced cystitis in mice. Am. J. Physiol. Physiol. 2016, 311, F85–F93. [Google Scholar] [CrossRef] [PubMed]
- De Oliveira, M.G.; Mónica, F.Z.; Calmasini, F.B.; Alexandre, E.C.; Tavares, E.B.G.; Soares, A.G.; Costa, S.K.P.; Antunes, E. Deletion or pharmacological blockade of TLR4 confers protection against cyclophosphamide-induced mouse cystitis. Am. J. Physiol. Physiol. 2018, 315, F460–F468. [Google Scholar] [CrossRef] [PubMed]
- D’Amico, R.; Salinaro, A.T.; Cordaro, M.; Fusco, R.; Impellizzeri, D.; Interdonato, L.; Scuto, M.; Ontario, M.; Crea, R.; Siracusa, R.; et al. Hidrox® and Chronic Cystitis: Biochemical Evaluation of Inflammation, Oxidative Stress, and Pain. Antioxidants 2021, 10, 1046. [Google Scholar] [CrossRef]
- Gonzalez, E.J.; Peterson, A.; Malley, S.; Daniel, M.; Lambert, D.; Kosofsky, M.; Vizzard, M.A. The Effects of Tempol on Cyclophosphamide-Induced Oxidative Stress in Rat Micturition Reflexes. Sci. World J. 2015, 2015, 545048. [Google Scholar] [CrossRef]
- Barut, E.N.; Engin, S.; Barut, B.; Kaya, C.; Kerimoglu, G.; Ozel, A.; Kadioglu, M. Uroprotective effect of ambroxol in cyclophosphamide-induced cystitis in mice. Int. Urol. Nephrol. 2019, 51, 803–810. [Google Scholar] [CrossRef]
- Liu, Q.; Wu, Z.; Liu, Y.; Chen, L.; Zhao, H.; Guo, H.; Zhu, K.; Wang, W.; Chen, S.; Zhou, N.; et al. Cannabinoid receptor 2 activation decreases severity of cyclophosphamide-induced cystitis via regulating autophagy. Neurourol. Urodynamics 2019, 39, 158–169. [Google Scholar] [CrossRef]
- Ni, B.; Chen, Z.; Shu, L.; Shao, Y.; Huang, Y.; Tamrat, N.E.; Wei, Z.; Shen, B. Nrf2 Pathway Ameliorates Bladder Dysfunction in Cyclophosphamide-Induced Cystitis via Suppression of Oxidative Stress. Oxidative Med. Cell. Longev. 2021, 2021, 4009308. [Google Scholar] [CrossRef] [PubMed]
- Jiang, Y.-H.; Jhang, J.-F.; Ho, H.-C.; Chiou, D.-Y.; Kuo, H.-C. Urine Oxidative Stress Biomarkers as Novel Biomarkers in Interstitial Cystitis/Bladder Pain Syndrome. Biomedicines 2022, 10, 1701. [Google Scholar] [CrossRef] [PubMed]
- Keleş, I.; Bozkurt, M.F.; Cemek, M.; Karalar, M.; Hazini, A.; Alpdağtaş, S.; Keleş, H.; Yildiz, T.; Ceylan, C.; Büyükokuroğlu, M.E.; et al. Prevention of cyclophosphamide-induced hemorrhagic cystitis by resveratrol: A comparative experimental study with mesna. Int. Urol. Nephrol. 2014, 46, 2301–2310. [Google Scholar] [CrossRef]
- Amanat, S.; Shal, B.; Seo, E.K.; Ali, H.; Khan, S. Icariin attenuates cyclophosphamide-induced cystitis via down-regulation of NF-кB and up-regulation of Nrf-2/HO-1 signaling pathways in mice model. Int. Immunopharmacol. 2022, 106, 108604. [Google Scholar] [CrossRef]
- Katske, F.; Shoskes, D.A.; Sender, M.; Poliakin, R.; Gagliano, K.; Rajfer, J. Treatment of interstitial cystitis with a quercetin supple-ment. Tech. Urol. 2001, 7, 44–46. [Google Scholar]
- Murina, F.; Graziottin, A.; Felice, R.; Gambini, D. Alpha Lipoic Acid Plus Omega-3 Fatty Acids for Vestibulodynia Associated with Painful Bladder Syndrome. J. Obstet. Gynaecol. Can. 2017, 39, 131–137. [Google Scholar] [CrossRef] [PubMed]
- Milkovic, L.; Cipak Gasparovic, A.; Cindric, M.; Mouthuy, P.-A.; Zarkovic, N. Short Overview of ROS as Cell Function Regulators and Their Implications in Therapy Concepts. Cells 2019, 8, 793. [Google Scholar] [CrossRef]
- Casas, A.I.; Nogales, C.; Mucke, H.A.M.; Petraina, A.; Cuadrado, A.; Rojo, A.I.; Ghezzi, P.; Jaquet, V.; Augsburger, F.; Dufrasne, F.; et al. On the Clinical Pharmacology of Reactive Oxygen Species. Pharmacol. Rev. 2020, 72, 801–828. [Google Scholar] [CrossRef]
- Vermot, A.; Petit-Härtlein, I.; Smith, S.; Fieschi, F. NADPH Oxidases (NOX): An Overview from Discovery, Molecular Mechanisms to Physiology and Pathology. Antioxidants 2021, 10, 890. [Google Scholar] [CrossRef]
- Ogboo, B.C.; Grabovyy, U.V.; Maini, A.; Scouten, S.; van der Vliet, A.; Mattevi, A.; Heppner, D.E. Architecture of the NADPH oxidase family of enzymes. Redox Biol. 2022, 52, 102298. [Google Scholar] [CrossRef]
- Calmasini, F.B.; de Oliveira, M.G.; Alexandre, E.C.; Silva, F.H.; Tavares, E.B.; André, D.M.; Zapparoli, A.; Antunes, E. Obesity-induced mouse benign prostatic hyperplasia (BPH) is improved by treatment with resveratrol: Implication of oxidative stress, insulin sensitivity and neuronal growth factor. J. Nutr. Biochem. 2017, 55, 53–58. [Google Scholar] [CrossRef] [PubMed]
- Alexandre, E.C.; Calmasini, F.B.; Sponton, A.C.S.; de Oliveira, M.G.; André, D.M.; Silva, F.; Delbin, M.; Mónica, F.Z.; Antunes, E. Influence of the periprostatic adipose tissue in obesity-associated mouse urethral dysfunction and oxidative stress: Effect of resveratrol treatment. Eur. J. Pharmacol. 2018, 836, 25–33. [Google Scholar] [CrossRef] [PubMed]
- Huang, H.-S.; Liu, Z.-M.; Chen, P.-C.; Tseng, H.-Y.; Yeh, B.-W. TG-interacting factor-induced superoxide production from NADPH oxidase contributes to the migration/invasion of urothelial carcinoma. Free Radic. Biol. Med. 2012, 53, 769–778. [Google Scholar] [CrossRef] [PubMed]
- Shimada, K.; Fujii, T.; Anai, S.; Fujimoto, K.; Konishi, N. ROS generation via NOX4 and its utility in the cytological diagnosis of urothelial carcinoma of the urinary bladder. BMC Urol. 2011, 11, 22. [Google Scholar] [CrossRef]
- Elbatreek, M.H.; Mucke, H.; Schmidt, H.H.H.W. NOX Inhibitors: From Bench to Naxibs to Bedside. In Reactive Oxygen Species; Springer: Cham, Switzerland, 2020; Volume 264, pp. 145–168. [Google Scholar] [CrossRef]
- Hirano, K.; Chen, W.S.; Chueng, A.L.; Dunne, A.A.; Seredenina, T.; Filippova, A.; Ramachandran, S.; Bridges, A.; Chaudry, L.; Pettman, G.; et al. Discovery of GSK2795039, a Novel Small Molecule NADPH Oxidase 2 Inhibitor. Antioxidants Redox Signal. 2015, 23, 358–374. [Google Scholar] [CrossRef]
- Cui, Y.; Wang, Y.; Li, G.; Ma, W.; Zhou, X.-S.; Wang, J.; Liu, B. The Nox1/Nox4 inhibitor attenuates acute lung injury induced by ischemia-reperfusion in mice. PLoS ONE 2018, 13, e0209444. [Google Scholar] [CrossRef]
- Gorin, Y.; Cavaglieri, R.C.; Khazim, K.; Lee, D.-Y.; Bruno, F.; Thakur, S.; Fanti, P.; Szyndralewiez, C.; Barnes, J.L.; Block, K.; et al. Targeting NADPH oxidase with a novel dual Nox1/Nox4 inhibitor attenuates renal pathology in type 1 diabetes. Am. J. Physiol. Physiol. 2015, 308, F1276–F1287. [Google Scholar] [CrossRef]
- Davel, A.P.; Victorio, J.A.; Delbin, M.A.; Fukuda, L.E.; Rossoni, L.V. Enhanced endothelium-dependent relaxation of rat pulmonary artery following β-adrenergic overstimulation: Involvement of the NO/cGMP/VASP pathway. Life Sci. 2015, 125, 49–56. [Google Scholar] [CrossRef]
- Oliveira, A.L.; Medeiros, M.L.; de Oliveira, M.G.; Teixeira, C.J.; Mónica, F.Z.; Antunes, E. Enhanced RAGE Expression and Excess Reactive-Oxygen Species Production Mediates Rho Kinase-Dependent Detrusor Overactivity After Methylglyoxal Exposure. Front. Physiol. 2022, 13, 860342. [Google Scholar] [CrossRef]
- Kim, A.K.; Hamadani, C.; Zeidel, M.L.; Hill, W.G. Urological complications of obesity and diabetes in males and females of three mouse models: Temporal manifestations. Am. J. Physiol. Physiol. 2020, 318, F160–F174. [Google Scholar] [CrossRef]
- Yu, W.; MacIver, B.; Zhang, L.; Bien, E.M.; Ahmed, N.; Chen, H.; Hanif, S.Z.; de Oliveira, M.G.; Zeidel, M.L.; Hill, W.G. Deletion of mechanosensory β1-integrin from bladder smooth muscle results in voiding dysfunction and tissue remodeling. Function 2022, 3, zqac042. [Google Scholar] [CrossRef]
- Deuis, J.R.; Dvorakova, L.S.; Vetter, I. Methods Used to Evaluate Pain Behaviors in Rodents. Front. Mol. Neurosci. 2017, 10, 284. [Google Scholar] [CrossRef] [PubMed]
- Ener, K.; Keske, M.; Aldemir, M.; Ozcan, M.F.; Okulu, E.; Özayar, A.; Ergin, M.; Doluoglu, O.G.; Çakmak, S.; Erel, O.; et al. Evaluation of oxidative stress status and antioxidant capacity in patients with painful bladder syndrome/interstitial cystitis: Preliminary results of a randomised study. Int. Urol. Nephrol. 2015, 47, 1297–1302. [Google Scholar] [CrossRef] [PubMed]
- Łuczak, A.; Madej, M.; Kasprzyk, A.; Doroszko, A. Role of the eNOS Uncoupling and the Nitric Oxide Metabolic Pathway in the Pathogenesis of Autoimmune Rheumatic Diseases. Oxidative Med. Cell. Longev. 2020, 2020, 1417981. [Google Scholar] [CrossRef]
- Geiszt, M.; Kopp, J.B.; Várnai, P.; Leto, T.L. Identification of Renox, an NAD(P)H oxidase in kidney. Proc. Natl. Acad. Sci. USA 2000, 97, 8010–8014. [Google Scholar] [CrossRef] [PubMed]
- Shimada, K.; Nakamura, M.; Anai, S.; De Velasco, M.; Tanaka, M.; Tsujikawa, K.; Ouji, Y.; Konishi, N. A Novel Human AlkB Homologue, ALKBH8, Contributes to Human Bladder Cancer Progression. Cancer Res. 2009, 69, 3157–3164. [Google Scholar] [CrossRef]
- Shimada, K.; Fujii, T.; Tsujikawa, K.; Anai, S.; Fujimoto, K.; Konishi, N. ALKBH3 Contributes to Survival and Angiogenesis of Human Urothelial Carcinoma Cells through NADPH Oxidase and Tweak/Fn14/VEGF Signals. Clin. Cancer Res. 2012, 18, 5247–5255. [Google Scholar] [CrossRef]
- Chocry, M.; Leloup, L. The NADPH Oxidase Family and Its Inhibitors. Antioxidants Redox Signal. 2020, 33, 332–353. [Google Scholar] [CrossRef]
- Teixeira, G.; Szyndralewiez, C.; Molango, S.; Carnesecchi, S.; Heitz, F.; Wiesel, P.; Wood, J.M. Therapeutic potential of NADPH oxidase 1/4 inhibitors. Br. J. Pharmacol. 2016, 174, 1647–1669. [Google Scholar] [CrossRef]
- Zeng, S.-Y.; Yang, L.; Yan, Q.-J.; Gao, L.; Lu, H.-Q.; Yan, P.-K. Nox1/4 dual inhibitor GKT137831 attenuates hypertensive cardiac remodelling associating with the inhibition of ADAM17-dependent proinflammatory cytokines-induced signalling pathways in the rats with abdominal artery constriction. Biomed. Pharmacother. 2018, 109, 1907–1914. [Google Scholar] [CrossRef]
- Zheng, H.; Xu, N.; Zhang, Z.; Wang, F.; Xiao, J.; Ji, X. Setanaxib (GKT137831) Ameliorates Doxorubicin-Induced Cardiotoxicity by Inhibiting the NOX1/NOX4/Reactive Oxygen Species/MAPK Pathway. Front. Pharmacol. 2022, 13, 823975. [Google Scholar] [CrossRef] [PubMed]
- Jeong, B.Y.; Lee, H.Y.; Park, C.G.; Kang, J.; Yu, S.-L.; Choi, D.-R.; Han, S.-Y.; Park, M.H.; Cho, S.; Lee, S.Y.; et al. Oxidative stress caused by activation of NADPH oxidase 4 promotes contrast-induced acute kidney injury. PLoS ONE 2018, 13, e0191034. [Google Scholar] [CrossRef] [PubMed]
- Gray, S.P.; Jha, J.C.; Kennedy, K.; van Bommel, E.; Chew, P.; Szyndralewiez, C.; Touyz, R.M.; Schmidt, H.H.H.W.; Cooper, M.E.; Jandeleit-Dahm, K.A.M. Combined NOX1/4 inhibition with GKT137831 in mice provides dose-dependent reno- and atheroprotection even in established micro- and macrovascular disease. Diabetologia 2017, 60, 927–937. [Google Scholar] [CrossRef] [PubMed]
- Sedeek, M.; Gutsol, A.; Montezano, A.C.; Burger, D.; Cat, A.N.D.; Kennedy, C.R.J.; Burns, K.D.; Cooper, M.E.; Jandeleit-Dahm, K.; Page, P.; et al. Renoprotective effects of a novel Nox1/4 inhibitor in a mouse model of Type 2 diabetes. Clin. Sci. 2012, 124, 191–202. [Google Scholar] [CrossRef]
- Schildknecht, S.; Weber, A.; Gerding, H.R.; Pape, R.; Robotta, M.; Drescher, M.; Marquardt, A.; Daiber, A.; Ferger, B.; Leist, M. The NOX1/4 Inhibitor GKT136901 as Selective and Direct Scavenger of Peroxynitrite. Curr. Med. Chem. 2013, 21, 365–376. [Google Scholar] [CrossRef] [PubMed]
- Szekeres, F.L.M.; Walum, E.; Wikström, P.; Arner, A. A small molecule inhibitor of Nox2 and Nox4 improves contractile function after ischemia–reperfusion in the mouse heart. Sci. Rep. 2021, 11, 11970. [Google Scholar] [CrossRef]
- Wang, M.; Luo, L. An Effective NADPH Oxidase 2 Inhibitor Provides Neuroprotection and Improves Functional Outcomes in Animal Model of Traumatic Brain Injury. Neurochem. Res. 2020, 45, 1097–1106. [Google Scholar] [CrossRef]
- Keay, S.; Leitzell, S.; Ochrzcin, A.; Clements, G.; Zhan, M.; Johnson, D. A mouse model for interstitial cystitis/painful bladder syndrome based on APF inhibition of bladder epithelial repair: A pilot study. BMC Urol. 2012, 12, 17. [Google Scholar] [CrossRef]
- Kreft, M.E.; Hudoklin, S.; Jezernik, K.; Romih, R. Formation and maintenance of blood–urine barrier in urothelium. Protoplasma 2010, 246, 3–14. [Google Scholar] [CrossRef]
- Zhang, C.-O.; Wang, J.-Y.; Koch, K.R.; Keay, S. Regulation of tight junction proteins and bladder epithelial paracellular permeability by an antiproliferative factor from patients with interstitial cystitis. J. Urol. 2005, 174, 2382–2387. [Google Scholar] [CrossRef]
- Lee, J.-D.; Lee, M.-H. Decreased expression of zonula occludens-1 and occludin in the bladder urothelium of patients with interstitial cystitis/painful bladder syndrome. J. Formos. Med. Assoc. 2014, 113, 17–22. [Google Scholar] [CrossRef] [PubMed]
- Kim, D.; You, B.; Jo, E.-K.; Han, S.-K.; Simon, M.I.; Lee, S.J. NADPH oxidase 2-derived reactive oxygen species in spinal cord microglia contribute to peripheral nerve injury-induced neuropathic pain. Proc. Natl. Acad. Sci. USA 2010, 107, 14851–14856. [Google Scholar] [CrossRef] [PubMed]
- Diebold, B.A.; Wilder, S.G.; De Deken, X.; Meitzler, J.L.; Doroshow, J.H.; McCoy, J.W.; Zhu, Y.; Lambeth, J.D. Guidelines for the Detection of NADPH Oxidases by Immunoblot and RT-qPCR. In NADPH Oxidases; Springer: Berlin/Heidelberg, Germany, 2019; Volume 1982, pp. 191–229. [Google Scholar] [CrossRef]







| Gene | Forward | Reverse |
|---|---|---|
| Nox1 | AATGCCCAGGATCGAGGT | GATGGAAGCAAAGGGAGTGA |
| Nox2/Cybb | TTGGGTCAGCACTGGCTCTG | TGGCGGTGTGCAGTGCTATC |
| Nox4 | TGAACTACAGTGAAGATTTCCTTGAAC | GACACCCGTCAGACCAGGAA |
| Ocln | AAGTCAACACCTCTGGTGCC | TCATAGTGGTCAGGGTCCGT |
| Actb | GCAATGAGCGGTTCCGAT | TAGTTTCATGGATGCCACAGGAT |
| 18S rRNA | GTAACCCGTTGAACCCCATT | CCAT CCAATCGGTAGTAGCG |
Disclaimer/Publisher’s Note: The statements, opinions and data contained in all publications are solely those of the individual author(s) and contributor(s) and not of MDPI and/or the editor(s). MDPI and/or the editor(s) disclaim responsibility for any injury to people or property resulting from any ideas, methods, instructions or products referred to in the content. |
© 2022 by the authors. Licensee MDPI, Basel, Switzerland. This article is an open access article distributed under the terms and conditions of the Creative Commons Attribution (CC BY) license (https://creativecommons.org/licenses/by/4.0/).
Share and Cite
de Oliveira, M.G.; Monica, F.Z.; Passos, G.R.; Victorio, J.A.; Davel, A.P.; Oliveira, A.L.L.; Parada, C.A.; D’Ancona, C.A.L.; Hill, W.G.; Antunes, E. Selective Pharmacological Inhibition of NOX2 by GSK2795039 Improves Bladder Dysfunction in Cyclophosphamide-Induced Cystitis in Mice. Antioxidants 2023, 12, 92. https://doi.org/10.3390/antiox12010092
de Oliveira MG, Monica FZ, Passos GR, Victorio JA, Davel AP, Oliveira ALL, Parada CA, D’Ancona CAL, Hill WG, Antunes E. Selective Pharmacological Inhibition of NOX2 by GSK2795039 Improves Bladder Dysfunction in Cyclophosphamide-Induced Cystitis in Mice. Antioxidants. 2023; 12(1):92. https://doi.org/10.3390/antiox12010092
Chicago/Turabian Stylede Oliveira, Mariana G., Fabíola Z. Monica, Gabriela R. Passos, Jamaira A. Victorio, Ana Paula Davel, Anna Lethicia Lima Oliveira, Carlos A. Parada, Carlos A. L. D’Ancona, Warren G. Hill, and Edson Antunes. 2023. "Selective Pharmacological Inhibition of NOX2 by GSK2795039 Improves Bladder Dysfunction in Cyclophosphamide-Induced Cystitis in Mice" Antioxidants 12, no. 1: 92. https://doi.org/10.3390/antiox12010092
APA Stylede Oliveira, M. G., Monica, F. Z., Passos, G. R., Victorio, J. A., Davel, A. P., Oliveira, A. L. L., Parada, C. A., D’Ancona, C. A. L., Hill, W. G., & Antunes, E. (2023). Selective Pharmacological Inhibition of NOX2 by GSK2795039 Improves Bladder Dysfunction in Cyclophosphamide-Induced Cystitis in Mice. Antioxidants, 12(1), 92. https://doi.org/10.3390/antiox12010092

