Abstract
Bronchopulmonary dysplasia (BPD) is a morbid lung disease distinguished by lung alveolar and vascular simplification. Hyperoxia, an important BPD causative factor, increases extracellular signal-regulated kinases (ERK)-1/2 expression, whereas decreased lung endothelial cell ERK2 expression reduces angiogenesis and potentiates hyperoxia-mediated BPD in mice. However, ERK1′s role in experimental BPD is unclear. Thus, we hypothesized that hyperoxia-induced experimental BPD would be more severe in global ERK1-knockout (ERK1-/-) mice than their wild-type (ERK1+/+ mice) littermates. We determined the extent of lung development, ERK1/2 expression, inflammation, and oxidative stress in ERK1-/- and ERK1+/+ mice exposed to normoxia (FiO2 21%) or hyperoxia (FiO2 70%). We also quantified the extent of angiogenesis and hydrogen peroxide (H2O2) production in hyperoxia-exposed neonatal human pulmonary microvascular endothelial cells (HPMECs) with normal and decreased ERK1 signaling. Compared with ERK1+/+ mice, ERK1-/- mice displayed increased pulmonary ERK2 activation upon hyperoxia exposure. However, the extent of hyperoxia-induced inflammation, oxidative stress, and interrupted lung development was similar in ERK1-/- and ERK1+/+ mice. ERK1 knockdown in HPMECs increased ERK2 activation at baseline, but did not affect in vitro angiogenesis and hyperoxia-induced H2O2 production. Thus, we conclude ERK1 is dispensable for hyperoxia-induced experimental BPD due to compensatory ERK2 activation.
1. Introduction
Bronchopulmonary dysplasia (BPD) remains the most common lung complication of extremely preterm neonates despite significant advances in the medical care of these infants [1]. BPD is also the most expensive neonatal disease; the costs required to provide medical care for a BPD infant are double that of a non-BPD infant in the first year of life [2]. Further, BPD has long-lasting effects on the health of preterm infants and affects the psychosocial and emotional well-being of their parents [3,4,5,6,7].
The lungs of BPD infants have fewer alveoli and blood vessels BPD [8,9]. Several studies have consistently shown the importance and necessary role of healthy lung blood vessels for normal lung development and for the ability of the lungs to recover from insults efficiently [10,11,12,13]. The well-known angiogenic molecules, vascular endothelial growth factor (VEGF) and nitric oxide (NO), are required for lung development in health and disease in neonatal animals. VEGF mitigates experimental BPD and pulmonary hypertension (PH) via the endothelial nitric oxide synthase pathway [14,15,16]. However, neither prophylactic nor rescue inhaled NO therapies decreased the BPD burden in humans [17,18]. However, evidence from human studies suggests that using combination therapies can reduce the BPD burden [19]. Thus, we sought to investigate molecular targets complementing NO therapy to protect and advance lung vascular health.
Mitogen-activated protein (MAP) kinases are targets of growth factors that facilitate lung development [20]. Among these kinases, the extracellular signal-regulated kinase (ERK) 1/2 promotes proliferation and differentiation of many cell types, including the endothelial and epithelial cells, whereas c-Jun NH2-terminal kinases and p38 kinase induce cell apoptosis [21]. During development, ERK1/2 are active [22,23] and modulate morphogenesis in several organs, including the lungs [24,25,26]. Further, we showed that ERK1/2 is necessary for human lung microvascular endothelial cell (HPMEC) tubule formation, and hyperoxia activates these enzymes in neonatal HPMECs and murine lungs [27]. Using Tie-2 Cre-mediated decrease in lung endothelial cell ERK2 expression, we also demonstrated that endothelial ERK2 deficiency augments experimental BPD-associated PH [28]. However, the role of the ERK1 gene in neonatal lung injury is not well studied. Therefore, we investigated if ERK1 deficiency decreases angiogenesis and potentiates hyperoxic injury in neonatal murine lungs in this study. Because hyperoxia leads to BPD and the phenotypes of neonatal murine hyperoxia-induced lung injury and human BPD [29,30,31,32] are similar, we used our mouse hyperoxia model [32] to investigate the role of ERK1 signaling in experimental BPD. We hypothesized that hyperoxia-induced experimental BPD would be more severe in global ERK1-knockout (ERK1-/-) mice than their wild-type (ERK1+/+ mice) littermates. We also used HPMECs to examine the contributory role of ERK1 in angiogenesis and oxidative stress in developing human lungs.
2. Materials and Methods
2.1. In Vitro Experiments
2.1.1. Cell Culture
Immortalized microvascular endothelial cells isolated from human neonatal lungs (HULEC-5a) were obtained from American Type Culture Collection (ATCC, Manassas, VA; CRL-3244) and grown in 95% air and 5% CO2 at 37 °C, as described recently [33]. We used cells between Passages 6 and 12 for our studies.
2.1.2. Transfection Experiments
The HULEC-5a cells were transfected for up to 48 h with either 50 nM control siRNA (Dharmacon, Lafayette, CO, USA; d-001810) or 50 nM ERK1 siRNA (Dharmacon; L-003592) using Lipofectamine RNAiMAX (Life Technologies, Grand Island, NY, USA; 13778075). We determined the effects of ERK1 knockdown on ERK1/2 expression and activation, tubule formation, and hydrogen peroxide (H2O2) generation at the indicated time points.
2.1.3. Exposure of Cells to Hyperoxia
Hyperoxia experiments were conducted in a plexiglass, sealed chamber into which a mixture of 70% O2 and 5% CO2 was circulated continuously using a ProOx 110 Compact O2 Controller (BioSpherix, Parish, NY, USA).
2.1.4. Western Blot Assays
Cells were grown on six-well plates to 60% confluence and exposed to normoxia (21% O2 and 5% CO2) or hyperoxia (70% O2 and 5% CO2) for up to 48 h. In a separate set of experiments, cells grown on six-well plates to 60–70% confluence under normoxic conditions (21% O2 and 5% CO2) were transfected with control or ERK1 siRNA for 48 h, as described above, after which whole-cell protein extracts were obtained and subjected to immunoblotting with the following primary antibodies: anti-phospho ERK1/2 (Cell Signaling, Danvers, MA, USA; 9106, dilution 1:1000), anti-total ERK1/2 (Cell Signaling, Danvers, MA, USA; 4695, dilution 1:1000), and anti-vinculin (Cell Signaling Technology; 13901, 1:8000) antibodies. The immunoreactive bands were detected and quantified, as described before [34]. Vinculin was used as the reference protein.
2.1.5. Tubule Formation Assay
Tubule formation was determined by Matrigel assay [35,36]. Briefly, HULEC-5a cells transfected with control or ERK1 siRNA and exposed to normoxia (21% O2 and 5% CO2) or hyperoxia (70% O2 and 5% CO2) for 48 h were grown in 15-well µ-slide microplates (Ibidi, Gräfelfing, Germany; 81506) containing growth-factor-reduced Matrigel (Corning, New York, NY, USA; 356230) at a density of 8 × 103 cells per well. We quantified the tubule number following an 18 h incubation period by imaging with a 4× objective using the Keyence microscope (Keyence Corporation, Itasca, IL, USA). The tubule number was quantified using the Image J software (version 1.8; https://imagej.nih.gov, accessed on 1 June 2022; National Institutes of Health, Bethesda, MD, USA).
2.1.6. Measurement of H2O2 Generation
The H2O2 production was quantified by the ROS-Glo™ H2O2 Assay (Promega, Madison, WI, USA; G8820) according to the manufacturer’s protocol. Briefly, cells grown on 96-well plates to 60–70% confluence were transfected with 50 nM control or ERK1 siRNA for 24 h. The siRNA-transfected cells were then exposed to normoxia (21% O2 and 5% CO2) or hyperoxia (70% O2 and 5% CO2) for 24 h. Six hours prior to the completion of hyperoxia exposure experiments, the H2O2 substrate was added to the wells, and the cell culture plates were returned to the incubator for the remainder of the experiment. At the end of the experiments, the cells were incubated with ROS-Glo™ detection solution for 20 min at room temperature before the relative luminescence units were measured using the Spectramax M3 luminescence microplate reader.
2.1.7. Statistical Analyses
We analyzed the results using the GraphPad Prism 9 software. The experiments were repeated at least more than one time. Data are expressed as mean ± SD. The differential effects of ERK1 siRNA transfection on the outcomes of interest were determined by t-test or ANOVA. A value of p < 0.05 was considered significant.
2.2. In Vivo Experiments
2.2.1. Animals
This study was approved and conducted in strict accordance with the federal guidelines for the humane care and use of laboratory animals by the Institutional Animal Care and Use Committee of Baylor College of Medicine (Protocol Number: AN-5631). ERK1-/- mice (B6.129 (Cg)-Mapk3tm1Gela/J, 019113) were obtained from the Jackson Laboratory (Bar Harbor, ME, USA). Timed-pregnant mice raised in our animal facility were used for the experiments. We determined the genotype of the mice, as recommended by the Jackson Laboratory.
2.2.2. Hyperoxia Experiments
ERK1-sufficient (ERK1+/+) or -knockout (ERK1-/-) mice were exposed to normoxia (FiO2 21%) or hyperoxia (FiO2 70%) from postnatal day (PND) 1 to PND14, as described before [37]. We rotated the dams between normoxia- and hyperoxia-exposed litters every 24 h during our study to avoid oxygen toxicity in the dams.
2.2.3. Analyses of Lung Alveolarization and Vascularization
On PND14, we inflated and fixed the lungs with 4% paraformaldehyde, as mentioned previously. Paraffin-embedded lung sections were obtained for the analysis of lung alveolarization and vascularization [37]. Alveolarization was determined by radial alveolar counts (RAC) and mean linear intercepts (MLI), whereas pulmonary vessel density was determined by quantifying von Willebrand factor (vWF) stained blood vessels less than 150 µm in diameter [32].
2.2.4. Lung Tissue Extraction for Genomic and Proteomic Studies
The lungs were snap-frozen in liquid nitrogen on PND7 and stored at −80 °C for subsequent RNA and protein studies. Total lung RNA was extracted and reverse transcribed to cDNA [38]. Whole lung protein was extracted as follows: the lung tissue was homogenized with a mortar and pestle in T-PER™ Tissue Protein Extraction Reagent (Thermo Fisher Scientific; 78,510) with Halt™ Protease and Phosphatase Inhibitor Cocktail (Thermo Fisher Scientific; 78,442). The homogenate was centrifuged at 10,000× g for 5 min at 4 °C, and the supernatant, protein lysate, was stored at −80 °C.
2.2.5. Real-Time RT- PCR Assays
Real-time quantitative RT-PCR analysis was done using the following TaqMan gene specific primers: chemokine (C-C motif) ligand 2 (CCL2; Mm00441242_m1), CCL3 (Mm00441259_g1); ERK1 (Mm01973540_g1); ERK2 (Mm00442479_m1); heme oxygenase 1 (HO1; Mm00516005_m1), intercellular adhesion molecule-1 (ICAM-1; Mm00516023_m1), interleukin (IL)-1β (IL-1β; Mm00434228_m1), IL-10 (Mm01288386_m1); NAD(P)H quinone dehydrogenase 1 (NQO1; Mm01253561_m1), tumor necrosis factor-α (TNF-α; Mm00443258_m1), glutathione peroxidase 2 (GPX2; Mm00850074_g1); and glyceraldehyde 3-phosphate dehydrogenase (GAPDH; Mm99999915_g1).
2.2.6. Western Blot Assays
Immunoblotting assays were performed as described above using the following primary antibodies: anti-phospho ERK1/2 (Cell Signaling, Danvers, MA, USA; 9106, dilution 1:1000), anti-total ERK1/2 (Cell Signaling, Danvers, MA, USA; 4695, dilution 1:1000), anti-SOD1 (Santa Cruz Biotechnologies; Santa Cruz, CA, sc-8637, dilution 1:1000), anti-SOD2 (Santa Cruz Biotechnologies; sc-137254, dilution 1:1000), and anti-vinculin (Cell Signaling Technology; 13901, 1:8000) antibodies.
2.2.7. Statistical Analyses
GraphPad Prism 9 software was used to analyze the results. The experiments were repeated at least more than one time. Data are expressed as mean ± SD. The individual and interactive effects of ERK1 gene expression and hyperoxia exposure on lung inflammation, antioxidant enzyme expression, alveolarization, and pulmonary vascularization were assessed using analysis of variance (ANOVA). A p value of < 0.05 was considered significant.
3. Results
Expression and activation of ERK1 and ERK2 in HULEC-5a at baseline and following hyperoxia exposure: We initially sought to determine the relative expression and activation of ERK1 and ERK2 protein at baseline and following hyperoxia exposure in transformed human lung microvascular endothelial cells derived from a neonate (HULEC-5a) because hyperoxia and pulmonary microvascular endothelial cells play crucial roles in BPD pathogenesis. Our immunoblotting analyses suggest that the expression and activation of ERK2 protein (Figure 1A,C,E) are 1.3-fold to 2.5-fold greater than that of ERK1 (Figure 1A,B,D) at baseline in human pulmonary microvascular endothelial cells. Following hyperoxia exposure, the activation of ERK1 and ERK2 decrease initially at 6 h, followed by an increase at 48 h (Figure 1A–E). Consistent with the findings at baseline, the expression and activation of ERK2 (Figure 1A,C,E) were 1.2-fold to 2.7-fold greater than that of ERK1 (Figure 1A,B,D) following hyperoxia exposure.
Figure 1.
ERK1 and ERK2 expression and activation in HULEC-5a at baseline and following hyperoxia exposure. Cells grown on six-well plates to 60–70% confluence were exposed to normoxia (21% O2 and 5% CO2) or hyperoxia (70% O2 and 5% CO2) for up to 48 h. The cells were then harvested for protein expression studies at 6 h, 24 h, and 48 h of exposure. (A) Determination of total and phosphorylated ERK1 and ERK2 protein levels by immunoblotting. (B–E) Quantification and normalization of total (t)-ERK1 (B) and t-ERK2 (C) band intensities and phospho (p)-ERK1 (D) and p-ERK2 (E) band intensities to those of vinculin. Values represent the mean ± SD (n = 4/group). Significant differences between exposures at different time points are indicated by *, p < 0.05 and **, p < 0.01 (ANOVA). ns = not significant.
ERK1 knockdown increases ERK2 activation in HULEC-5a: We next used HULEC-5a to investigate the effects of ERK1 deficiency in hyperoxic lung injury. We used ERK1 siRNA to knockdown ERK1 protein. ERK1 siRNA reduced ERK1 protein expression and activation by greater than 2-fold to 7-fold (Figure 2A,B,D). ERK1 knockdown increased ERK2 activation at basal conditions, as evidenced by increased phosphorylated ERK2 protein levels in ERK1-deficient cells (Figure 2A,E).
Figure 2.
Effects of ERK1 knockdown on ERK1/2 expression and activation in HULEC-5a. Cells grown on six-well plates to 60% confluence were transfected with 50 nM control or ERK1 siRNA and exposed to normoxia (21% O2 and 5% CO2) for 48 h. The transfected cells were then harvested for protein expression studies. (A) Determination of total and phosphorylated ERK1 and ERK2 protein levels by immunoblotting. (B–E) Quantification and normalization of total (t)-ERK1 (B) and t-ERK2 (C) band intensities and phospho (p)-ERK1 (D) and p-ERK2 (E) band intensities to those of vinculin. Values represent the mean ± SD (n = 3/group). Significant differences between transfected cells are indicated by *, p < 0.05 and ***, p < 0.001 (t-test). ns = not significant.
ERK1 is not required for HULEC-5a tubule formation: Our previous studies demonstrated that pharmacological inhibition of ERK1/2 signaling [27] and genetic inhibition of ERK2 signaling [28] decrease human pulmonary microvascular endothelial cell tubule formation. So, we investigated if ERK1 signaling is necessary for human neonatal lung angiogenesis by performing the tubule formation assay using normoxia (21% O2 and 5% CO2) and hyperoxia (70% O2 and 5% CO2) exposed ERK1-sufficient and -deficient HULEC-5a cells. Unlike genetic inhibition of ERK2 signaling, knockdown of ERK1 did not decrease HULEC-5a tubule formation either in normoxic or hyperoxic conditions (Figure 3).
Figure 3.
Effects of ERK1 knockdown on HULEC-5a tubule formation. Cells grown on six-well plates to 60% confluence were transfected with control or ERK1 siRNA and exposed to normoxia (21% O2 and 5% CO2) or hyperoxia (70% O2 and 5% CO2) for 48 h. The transfected cells were then harvested for tubule formation assay. (A–D) Representative photographs showing tubule formation of cells transfected with control (A,C) and ERK1 (B,D) siRNA and exposed to normoxia (A,B) or hyperoxia (C,D). Scale bar = 100 µm. (E) Quantification of tubule formation. Values are presented as mean ± SD (n = 7–8/group). Significant differences between exposures are indicated by ***, p < 0.001 and ****, p < 0.0001 (ANOVA). ns = not significant.
Knockdown of ERK1 does not potentiate hyperoxia-induced H2O2 generation in HULEC-5a: Reactive oxygen species (ROS) such as H2O2 are widely implicated in BPD pathogenesis. So, we investigated the effects of decreased ERK1 signaling on H2O2 generation in our in vitro model of hyperoxic lung injury. In normoxic conditions, H2O2 levels were comparable between ERK1-sufficient and -deficient cells (Figure 4), indicating that the knockdown of ERK1 does not affect H2O2 generation at baseline. Hyperoxic exposure increased H2O2 generation; however, the extent of this hyperoxia effect was similar in ERK1-sufficient and -deficient cells (Figure 4), suggesting that ERK1 is not a major regulator of H2O2 generation even in hyperoxic conditions in HULEC-5a cells.
Figure 4.
Effects of ERK1 knockdown on H2O2 generation in HULEC-5a. Cells grown on 96-well plates to 60–70% confluence were transfected with control or ERK1 siRNA for 24 h, before being exposed to normoxia (21% O2 and 5% CO2) or hyperoxia (70% O2 and 5% CO2) for another 24 h. The transfected and exposed cells were then harvested for ROS-Glo™ H2O2 assay and quantified. Values represent the mean ± SD (n = 8/group). Significant differences between exposures are indicated by ****, p < 0.0001 (ANOVA). ns = not significant.
Lung ERK2 activation is increased in global ERK1-knockout (ERK1-/-) mice: We recently observed that ERK2 deficiency increases ERK1 activation in fetal HPMECs [28]. Therefore, we initially determined whether ERK1-/- mice display increased pulmonary ERK2 activation than ERK1+/+ mice. ERK1 mRNA (Figure 5A) and protein levels (Figure 5C–E) were unmeasurable in the lungs of ERK1-/- mice. Further, while the pulmonary ERK2 mRNA (Figure 5B) and ERK2 protein expression and activation (Figure 5C,F,G) were comparable between ERK1-/- and ERK1+/+ mice at basal conditions, the pulmonary phosphorylated ERK2 protein levels (Figure 5C,F) were greater in ERK1-/- mice than in ERK1+/+ mice upon hyperoxia exposure. These findings indicate that global ERK1-/- mice display compensatory overactivation of ERK2 in our experimental conditions.
Figure 5.
ERK1 and ERK2 expression and activation in the lungs of global ERK1-sufficient (ERK1+/+) and -knockout (ERK1-/-) mice. The gene and protein expression studies were done on PND7 following exposure of ERK1+/+ or ERK1-/- mice to either 21% O2 (normoxia) or 70% O2 (hyperoxia) from PND to PND7. (A,B) RT-PCR analyses-based determination of ERK1 (A) and ERK2 (B) mRNA levels. (C). Determination of total and phosphorylated ERK1 and ERK2 protein levels by immunoblotting. (D–G): Quantification and normalization of phospho (p)-ERK1 (D), total (t)-ERK1 (E), p-ERK2 (F), and t-ERK2 (G) band intensities to those of vinculin. Values are presented as mean ± SD (n = 4–7/genotype/exposure). Significant differences between genotypes and exposures are indicated by *, p < 0.05, **, p < 0.01, ***, p < 0.001, and ****, p < 0.0001 (ANOVA). ns = not significant.
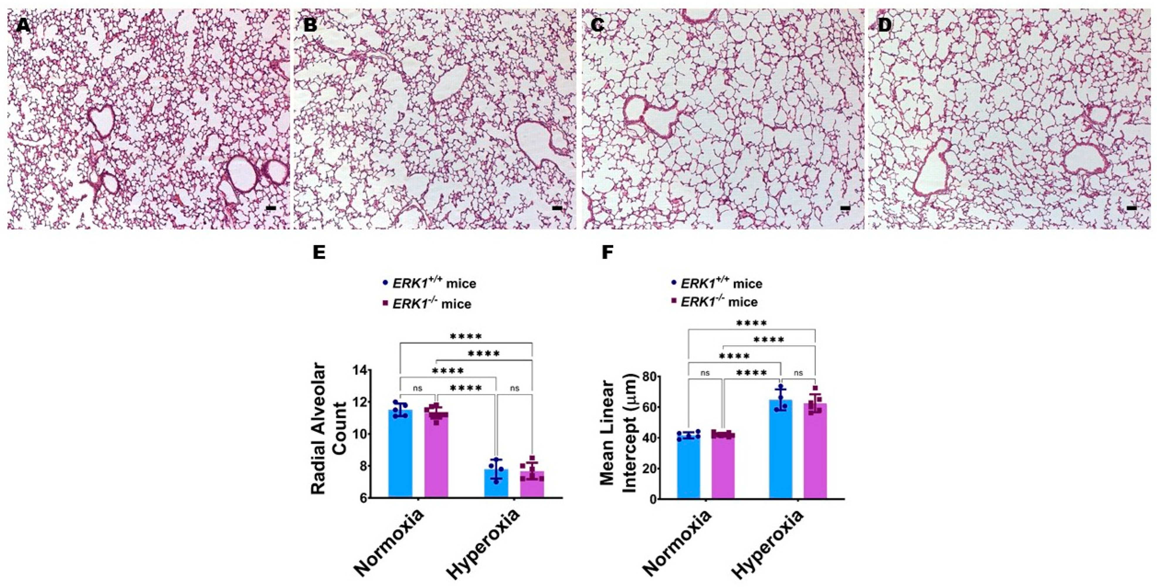
Global ERK1 deficiency does not potentiate hyperoxia-induced alveolar simplification in neonatal mice: We investigated if the absence of the ERK1 impacts lung alveolarization by analyzing radial alveolar counts (RAC) and mean linear intercepts (MLI). Hyperoxia reduced RAC (Figure 6A,C,E) while increasing the MLI (Figure 6A,C,F), suggesting that there were fewer and larger alveoli, respectively, in hyperoxia-exposed mice. However, the extent of hyperoxia-induced alveolar simplification was comparable between ERK1-/- and ERK1+/+ mice (Figure 6C–F), indicating that isolated ERK1 deficiency does not potentiate or attenuate hyperoxia-induced alveolar simplification.
Figure 6.
Lung alveolar development in global ERK1-sufficient (ERK1+/+) and -knockout (ERK1-/-) mice. Alveolarization was quantified on PND14 in ERK1+/+ or ERK1-/- mice exposed to either 21% O2 (normoxia) or 70% O2 (hyperoxia) from PND1 to PND14. (A–D) Representative hematoxylin and eosin-stained lung sections from ERK1+/+ (A,C) and ERK1-/- (B,D) mice exposed to normoxia (A,B) or hyperoxia (C,D). Scale bar = 100 µm. (E,F) Alveolarization was quantified by determining RAC (E) and MLI (F). Values are presented as the mean ± SD (n = 4–8/genotype/exposure). Significant differences between genotypes and exposures are indicated by ****, p < 0.0001 (ANOVA). ns = not significant.
Global ERK1 deficiency does not potentiate hyperoxia-induced pulmonary vascular simplification in neonatal mice: In addition to alveolar simplification, fewer and dysmorphic lung blood vessels, i.e., pulmonary vascular simplification, is a hallmark of experimental BPD. Neonatal mice exposed to hyperoxia displayed fewer von Willebrand factor (vWF)-stained lung blood vessels (Figure 7A,C,E). However, the extent of hyperoxia-induced pulmonary vascular simplification was comparable between ERK1-/- and ERK1+/+ mice (Figure 7C–E), indicating that isolated ERK1 deficiency does not potentiate or attenuate hyperoxia-induced pulmonary vascular simplification.
Figure 7.
Lung vascular development in global ERK1-sufficient (ERK1+/+) and -knockout (ERK1-/-) mice. Lung vascularization was quantified on PND14 in ERK1+/+ or ERK1-/- mice exposed to either 21% O2 (normoxia) or 70% O2 (hyperoxia) from PND1 to PND14. (A–D) Representative vWF-stained lung sections from ERK1+/+ (A,C) and ERK1-/- (B,D) mice exposed to normoxia (A,B) or hyperoxia (C,D). Scale bar = 100 µm. (E) Quantitative analysis of vWF-stained lung blood vessels per high-power field (HPF). Values are presented as the mean ± SD (n = 4–8/genotype/exposure). Significant differences between genotypes and exposures are indicated by *, p < 0.05 and **, p < 0.01 (ANOVA). ns = not significant.
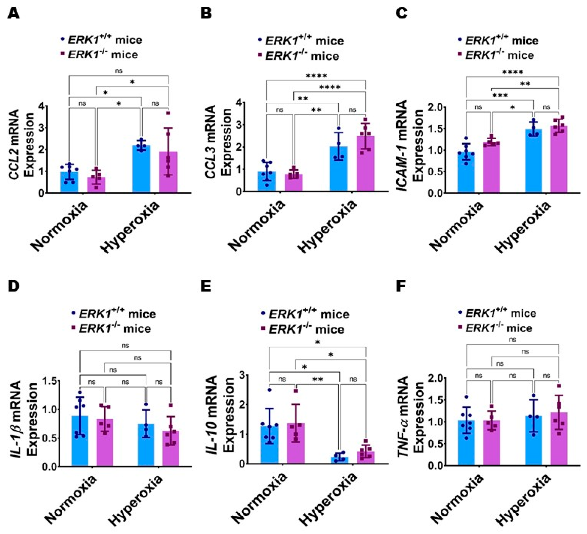
Global ERK1 deficiency does not potentiate hyperoxia-induced lung inflammation in neonatal mice: Lung inflammation was evaluated by quantifying the mRNA levels of the pro-inflammatory cytokines (chemokine (C-C motif) ligand [CCL] 2, CCL3, intercellular adhesion molecule [ICAM]-1, interleukin [IL]-1β, and tumor necrosis factor [TNF]-α) and anti-inflammatory cytokine (IL-10) in lung tissues. Hyperoxia increased the expression of pro-inflammatory cytokines, CCL2 (Figure 8A), CCL3 (Figure 8B), and ICAM-1 (Figure 8C), and decreased the mRNA level of the anti-inflammatory cytokine, IL-10 (Figure 8E) without affecting the expression of the pro-inflammatory cytokines, IL-1β (Figure 8D) and TNF-α (Figure 8F) in our model. However, the effects of hyperoxia on the mRNA levels of these cytokines were comparable between ERK1-/- and ERK1+/+ mice (Figure 8A–F), indicating that isolated ERK1 deficiency does not potentiate or attenuate hyperoxia-induced lung inflammation in neonatal mice.
Figure 8.
Lung inflammation in global ERK1-sufficient (ERK1+/+) and -knockout (ERK1-/-) mice. On PND7, the lungs of ERK1+/+ or ERK1-/- mice exposed to either 21% O2 (normoxia) or 70% O2 (hyperoxia) from PND1 to PND7 were collected for the analyses of inflammatory genes. (A–F) RT-PCR analyses-based determination of CCL2 (A), CCL3 (B), ICAM-1 (C), IL-1β (D), IL-10 (E), and TNF-α (F) mRNA levels. Values are presented as mean ± SD (n = 4–7/genotype/exposure). Significant differences between genotypes and exposures are indicated by *, p < 0.05, **, p < 0.01, ***, p < 0.001, and ****, p < 0.0001 (ANOVA). ns = not significant.
Global ERK1 deficiency does not potentiate hyperoxia-induced oxidative stress in neonatal mice: We estimated oxidative stress in our model by analyzing the expression of the well-known antioxidant enzymes, NAD(P)H quinone dehydrogenase 1 (NQO1), heme oxygenase 1 (HO1), glutathione peroxidase 2 (GPX2), superoxide dismutase (SOD) 1, and SOD2 in lung tissues by real-time RT-PCR analysis and immunoblotting. Hyperoxia increased the mRNA levels of NQO1 (Figure 9A), HO1 (Figure 9B), and GPX2 (Figure 9C), and protein levels of SOD2 (Figure 9D,F); however, the effects of hyperoxia on the mRNA and protein levels of these enzymes were comparable between ERK1-/- and ERK1+/+ mice (Figure 9A–D,F). Additionally, hyperoxia significantly increased SOD1 protein levels in ERK1-deficient but not ERK1-sufficient mice; however, there was no significant difference in SOD1 protein levels between the genotypes in normoxic or hyperoxic conditions (Figure 9D,E). These findings suggest that isolated ERK1 deficiency does not potentiate or attenuate hyperoxia-induced oxidative stress in neonatal mice.
Figure 9.
Lung antioxidant enzyme expression in global ERK1-sufficient (ERK1+/+) and -knockout (ERK1-/-) mice. On PND7, the lungs of ERK1+/+ or ERK1-/- mice exposed to either 21% O2 (normoxia) or 70% O2 (hyperoxia) from PND1 to PND7 were collected for quantifying the expression of antioxidant enzymes. (A–C) RT-PCR analyses-based determination of NQO1 (A), HO1 (B), and GPX2 (C) mRNA levels. (D) Immunoblot determination of SOD1, SOD2, and vinculin protein levels. E-F Densitometric analysis wherein SOD1 (E) and SOD2 (F) band intensities were quantified and normalized to vinculin. Values are presented as mean ± SD (n = 4–7/genotype/exposure). Significant differences between genotypes and exposures are indicated by *, p < 0.05, **, p < 0.01, ***, p < 0.001, and ****, p < 0.0001 (ANOVA). ns = not significant.
4. Discussion
In this study, we investigated the effects of ERK1 deficiency on human neonatal lung microvascular endothelial cell tubule formation and redox homeostasis in vitro and those of global ERK1 deficiency on hyperoxic lung injury in neonatal mice in vivo. Our in vitro experiments suggest that ERK1 deficiency alone is not necessary for both lung angiogenesis and maintaining pulmonary redox homeostasis. Further, our in vivo experiments indicate that global ERK1 deficiency alone does not augment alveolar and pulmonary vascular simplification, inflammation, and oxidative stress in hyperoxia-exposed neonatal murine lungs.
Lung endothelial cell health plays a vital role in maintaining lung health across the life span in both humans and rodents. In BPD infants, lung angiogenesis is disrupted [8,9,10,12,39]. Similarly, in rodents with experimental BPD, the structurally and functionally abnormal lung vasculature promotes alveolar simplification and lung dysfunction and delays the resolution of neonatal lung injury [1,11,13,14,15,16,40]. These findings emphasize that lung endothelial cells are important in BPD pathogenesis and, thereby, are important therapeutic targets to improve the mortality and morbidities of BPD infants. However, the mechanisms through which these cells contribute to BPD pathogenesis remain unclear and are the focus of many preclinical and translational studies. Our previous studies demonstrate that pharmacological inhibition of ERK1/2 signaling [27] and genetic inhibition of ERK2 signaling [28] decrease HPMEC angiogenesis in vitro. We also demonstrated that deficient ERK2 signaling in the endothelial cells potentiates experimental BPD and PH [28]. However, whether ERK1 and ERK2 have distinct or redundant functions in developing lungs remains unclear. Therefore, we sought to investigate the mechanistic role of ERK1 signaling in BPD. Initially, we investigated the relative expression of ERK1 and ERK2 protein levels in the human lung microvascular endothelial cells. Consistent with the existent literature [41,42], we observed that levels of ERK2 protein are greater than those of ERK1 in these cells at baseline. We also observed a similar finding when these cells were exposed to hyperoxia. Further, ERK1 inhibition did not exert an antiangiogenic effect in vitro. Additionally, we observed a similar finding in vivo. Global ERK1 deficiency in neonatal mice did not decrease lung angiogenesis at baseline and following hyperoxia exposure. Several studies [43,44], including ours [27], have demonstrated that inhibition of both ERK1 and ERK2 decreases angiogenesis. We have also shown a similar antiangiogenic effect when ERK2 signaling is inhibited [28]. However, this study is one of the few studies to investigate the effect of ERK1 signaling on lung endothelial cell heath. Our in vitro and in vivo findings suggest that isolated ERK1 deficiency does not have a vascular phenotype, which is consistent with the findings by Pages and colleagues [45]. In a recent study by Ricard et al. [46], isolated endothelial ERK1 deficiency did not affect arteriogenesis, whereas global ERK1 deficiency or combined endothelial and macrophage ERK1 deficiency resulted in increased but dysfunctional arteriogenesis in a mouse model of acute hindlimb ischemia. They observed increased macrophage infiltration at the arteriogenesis site after inducing ischemia. Their findings indicate that ERK1 may interact with other cells and affect vascular health in pathologic states. However, we did not observe increased lung inflammation or lung angiogenesis after neonatal exposure in global ERK1 deficient mice. Some of the reasons for these discrepant findings may be due to the differences in the nature of the insult, organs studied, and the developmental stage of mice. Our recent and current findings suggest that ERK2 may play a major role than ERK1 in maintaining lung endothelial cell health, both at baseline and under pathological conditions.
Hyperoxia causes experimental and human BPD by affecting pathways necessary for lung development and repair [47,48]. Further, the lung phenotype of our hyperoxia mouse model resembles human BPD [31,32]. So, we investigated if ERK1 signaling regulates hyperoxic lung injury using global ERK1 deficient mice. Kim et al. [49] showed that the formyl peptide receptor 2 agonist, WKYMVm hexapeptide-mediated ERK1/2 activation mitigates hyperoxia-induced neonatal lung injury in mice. We also recently showed that endothelial ERK2 deficiency potentiates hyperoxic lung injury in neonatal mice [28]. However, Zhang et al. [50] and Carnesecchi et al. [51] noted an opposite effect of ERK1/2 activation on hyperoxia-induced lung injury in adult rodents. A similar finding of potentiation of hyperoxic lung injury due to ERK1/2 activation was noted in neonatal rodents, mainly mediated through fibroblasts [52,53]. Differentiation of alveolar interstitial fibroblast into lipofibroblast is necessary for lung development [54,55], whereas their differentiation into myofibroblast inhibits alveolarization [55]. These discrepant findings may be due to differences in the cell type and organ studied, activation of ERK1 and ERK2 isoforms, and the interactions between ERK1/2 and other pathways. Therefore, we investigated the effects of the ERK1 isoform and found that isolated deficiency of this isoform does not potentiate hyperoxia-induced alveolar simplification in neonatal mice. Additionally, ERK1 deficiency did not potentiate hyperoxia-induced lung inflammation in neonatal mice. Finally, we determined the effect of isolated ERK1 deficiency on hyperoxia-induced oxidative stress because the latter is one of the major BPD risk factors [56,57]. We determined oxidative stress in vivo indirectly by quantifying the expression of antioxidant enzymes since it is difficult to quantify the highly unstable reactive oxygen species in real time. Our findings indicate that, unlike endothelial ERK2 deficiency, isolated deficiency of ERK1 does not influence the hyperoxia-induced expression of antioxidant enzyme expression in neonatal mice. We also show that ERK1 knockdown does not affect hyperoxia-induced H2O2 generation in HPMECs. Collectively, the findings from our recent [28] and current studies highlight that ERK2 rather than ERK1 plays a mechanistic role in the pathogenesis of hyperoxia-induced neonatal lung injury. It is possible that increased ERK2 activation in global ERK1 knockout mice may have protected them from worsening lung injury when exposed to hyperoxia because the outcomes may be ultimately dependent on the total ERK1/2 activity, as demonstrated recently. In an elegant study, Fremin et al. [41] demonstrated that the severe developmental defects seen in ERK2-knockout mice can be rescued by increasing the total ERK1/2 activity from the transgenic expression of ERK1. These findings indicate that the phenotype positively correlates with the total ERK1/2 activity, highlighting the functional redundancy of ERK1 and ERK2. In our future studies, we will use genetic approaches to increase ERK1 expression in ERK2-deficient endothelial cells to further differentiate the redundant and distinct functions of ERK1 and ERK2 in neonatal hyperoxic lung injury. It is also possible that ERK1 may regulate neonatal lung injury in a sex-specific manner. Additionally, ERK1 may preferentially affect lung function rather than lung development. Finally, ERK1 may have a pathogenic role in developmental lung injury mediated by other insults, including lipopolysaccharide. We plan to address these gaps in our future studies. Nevertheless, we used robust genetic approaches using both human pulmonary microvascular endothelial cells and neonatal mice and performed rigorous studies to determine the mechanistic role of ERK1 signaling in hyperoxia-induced neonatal lung injury.
In summary, we demonstrate that isolated ERK1 signaling is not required for HPMEC tubule formation and, thereby, probably for human lung angiogenesis. We also show that ERK1 is not a major regulator of hyperoxia-induced oxidative stress in these cells. Further, our in vivo studies demonstrate that global ERK1 deficiency is dispensable for hyperoxia-induced neonatal murine lung injury. To the best of our knowledge, this is the first study to investigate the role of isolated ERK1 signaling in hyperoxia-induced experimental BPD. Our findings reinforce that targeting ERK2 rather than ERK1 may improve BPD outcomes.
5. Conclusions
ERK1 is dispensable for hyperoxia-induced experimental BPD due to compensatory ERK2 overactivation.
Author Contributions
R.T.M. and B.S. conceived and designed research; R.T.M., S.T., A.K.S. and B.S. performed experiments; R.T.M., S.T., A.K.S. and B.S. analyzed data; interpreted results; prepared figures; and drafted the manuscript; R.T.M., S.T., A.K.S., R.B. and B.S. edited, revised, and approved the final version of the manuscript. All authors have read and agreed to the published version of the manuscript.
Funding
This work was supported by the National Institutes of Science Grant (R01HL139594 and R03HD103823 to B.S. and P30DK056338 to the Digestive Disease Center Core at Baylor College of Medicine) and funding from Texas Children’s Hospital Pediatric Pilot Award and Baseball for Babies to B.S.
Institutional Review Board Statement
This study was approved by the Institutional Animal Care and Use Committee of Baylor College of Medicine (Protocol Number: AN-5631; date of approval: 12 December 2019).
Informed Consent Statement
Not applicable.
Data Availability Statement
The data presented in this study are available in the article.
Acknowledgments
We thank Pamela Parsons for her timely processing of histopathology slides.
Conflicts of Interest
The authors declare no conflict of interest.
References
- Thébaud, B.; Goss, K.N.; Laughon, M.; Whitsett, J.A.; Abman, S.H.; Steinhorn, R.H.; Aschner, J.L.; Davis, P.G.; McGrath-Morrow, S.A.; Soll, R.F.; et al. Bronchopulmonary dysplasia. Nat. Rev. Dis. Primers 2019, 5, 78. [Google Scholar] [CrossRef] [PubMed]
- Lapcharoensap, W.; Bennett, M.V.; Xu, X.; Lee, H.C.; Dukhovny, D. Hospitalization costs associated with bronchopulmonary dysplasia in the first year of life. J. Perinatol. 2020, 40, 130–137. [Google Scholar] [CrossRef] [PubMed]
- Slaughter, J.L.; Pakrashi, T.; Jones, D.E.; South, A.P.; Shah, T.A. Echocardiographic detection of pulmonary hypertension in extremely low birth weight infants with bronchopulmonary dysplasia requiring prolonged positive pressure ventilation. J. Perinatol. 2011, 31, 635–640. [Google Scholar] [CrossRef] [Green Version]
- Arjaans, S.; Zwart, E.A.H.; Ploegstra, M.J.; Bos, A.F.; Kooi, E.M.W.; Hillege, H.L.; Berger, R.M.F. Identification of gaps in the current knowledge on pulmonary hypertension in extremely preterm infants: A systematic review and meta-analysis. Paediatr. Perinat. Epidemiol. 2018, 32, 258–267. [Google Scholar] [CrossRef]
- Nakanishi, H.; Uchiyama, A.; Kusuda, S. Impact of pulmonary hypertension on neurodevelopmental outcome in preterm infants with bronchopulmonary dysplasia: A cohort study. J. Perinatol. 2016, 36, 890–896. [Google Scholar] [CrossRef] [Green Version]
- Berkelhamer, S.K.; Mestan, K.K.; Steinhorn, R. An update on the diagnosis and management of bronchopulmonary dysplasia (BPD)-associated pulmonary hypertension. Semin. Perinatol. 2018, 42, 432–443. [Google Scholar] [CrossRef]
- Critser, P.J.; Higano, N.S.; Tkach, J.A.; Olson, E.S.; Spielberg, D.R.; Kingma, P.S.; Fleck, R.J.; Lang, S.M.; Moore, R.A.; Taylor, M.D.; et al. Cardiac MRI Evaluation of Neonatal Bronchopulmonary Dysplasia Associated Pulmonary Hypertension. Am. J. Respir. Crit. Care Med. 2020, 201, 73–82. [Google Scholar] [CrossRef]
- Husain, A.N.; Siddiqui, N.H.; Stocker, J.T. Pathology of arrested acinar development in postsurfactant bronchopulmonary dysplasia. Hum. Pathol. 1998, 29, 710–717. [Google Scholar] [CrossRef]
- Coalson, J.J. Pathology of new bronchopulmonary dysplasia. Semin. Neonatol. 2003, 8, 73–81. [Google Scholar] [CrossRef]
- Thebaud, B.; Abman, S.H. Bronchopulmonary dysplasia: Where have all the vessels gone? Roles of angiogenic growth factors in chronic lung disease. Am. J. Respir. Crit. Care Med. 2007, 175, 978–985. [Google Scholar] [CrossRef] [Green Version]
- Appuhn, S.V.; Siebert, S.; Myti, D.; Wrede, C.; Solaligue, D.E.S.; Pérez-Bravo, D.; Brandenberger, C.; Schipke, J.; Morty, R.E.; Grothausmann, R.; et al. Capillary Changes Precede Disordered Alveolarization in a Mouse Model of Bronchopulmonary Dysplasia. Am. J. Respir. Cell Mol. Biol. 2021, 65, 81–91. [Google Scholar] [CrossRef] [PubMed]
- Sehgal, A.; Gwini, S.M.; Menahem, S.; Allison, B.J.; Miller, S.L.; Polglase, G.R. Preterm growth restriction and bronchopulmonary dysplasia: The vascular hypothesis and related physiology. J. Physiol. 2019, 597, 1209–1220. [Google Scholar] [CrossRef] [PubMed]
- Wallace, B.; Peisl, A.; Seedorf, G.; Nowlin, T.; Kim, C.; Bosco, J.; Kenniston, J.; Keefe, D.; Abman, S.H. Anti-sFlt-1 Therapy Preserves Lung Alveolar and Vascular Growth in Antenatal Models of Bronchopulmonary Dysplasia. Am. J. Respir. Crit. Care Med. 2018, 197, 776–787. [Google Scholar] [CrossRef] [PubMed]
- Lin, Y.J.; Markham, N.E.; Balasubramaniam, V.; Tang, J.R.; Maxey, A.; Kinsella, J.P.; Abman, S.H. Inhaled nitric oxide enhances distal lung growth after exposure to hyperoxia in neonatal rats. Pediatric Res. 2005, 58, 22–29. [Google Scholar] [CrossRef] [Green Version]
- Tang, J.R.; Markham, N.E.; Lin, Y.J.; McMurtry, I.F.; Maxey, A.; Kinsella, J.P.; Abman, S.H. Inhaled nitric oxide attenuates pulmonary hypertension and improves lung growth in infant rats after neonatal treatment with a VEGF receptor inhibitor. Am. J. Physiol. Lung Cell. Mol. Physiol. 2004, 287, L344–L351. [Google Scholar] [CrossRef]
- Kunig, A.M.; Balasubramaniam, V.; Markham, N.E.; Seedorf, G.; Gien, J.; Abman, S.H. Recombinant human VEGF treatment transiently increases lung edema but enhances lung structure after neonatal hyperoxia. Am. J. Physiol. Lung Cell. Mol. Physiol. 2006, 291, L1068–L1078. [Google Scholar] [CrossRef] [Green Version]
- Allen, M.C.; Donohue, P.; Gilmore, M.; Cristofalo, E.; Wilson, R.F.; Weiner, J.Z.; Robinson, K. Inhaled nitric oxide in preterm infants. Evid. Rep. Technol. Assess. 2010, 195, 1–315. [Google Scholar]
- Donohue, P.K.; Gilmore, M.M.; Cristofalo, E.; Wilson, R.F.; Weiner, J.Z.; Lau, B.D.; Robinson, K.A.; Allen, M.C. Inhaled nitric oxide in preterm infants: A systematic review. Pediatrics 2011, 127, e414–e422. [Google Scholar] [CrossRef]
- Gadhia, M.M.; Cutter, G.R.; Abman, S.H.; Kinsella, J.P. Effects of early inhaled nitric oxide therapy and vitamin A supplementation on the risk for bronchopulmonary dysplasia in premature newborns with respiratory failure. J. Pediatrics 2014, 164, 744–748. [Google Scholar] [CrossRef] [Green Version]
- Madurga, A.; Mizikova, I.; Ruiz-Camp, J.; Morty, R.E. Recent advances in late lung development and the pathogenesis of bronchopulmonary dysplasia. Am. J. Physiol. Lung Cell. Mol. Physiol. 2013, 305, L893–L905. [Google Scholar] [CrossRef]
- English, J.; Pearson, G.; Wilsbacher, J.; Swantek, J.; Karandikar, M.; Xu, S.; Cobb, M.H. New insights into the control of MAP kinase pathways. Exp. Cell Res. 1999, 253, 255–270. [Google Scholar] [CrossRef] [PubMed]
- Gabay, L.; Seger, R.; Shilo, B.Z. MAP kinase in situ activation atlas during Drosophila embryogenesis. Development 1997, 124, 3535–3541. [Google Scholar] [CrossRef] [PubMed]
- Kashimata, M.; Sayeed, S.; Ka, A.; Onetti-Muda, A.; Sakagami, H.; Faraggiana, T.; Gresik, E.W. The ERK-1/2 signaling pathway is involved in the stimulation of branching morphogenesis of fetal mouse submandibular glands by EGF. Dev. Biol. 2000, 220, 183–196. [Google Scholar] [CrossRef] [PubMed]
- Karihaloo, A.; O’Rourke, D.A.; Nickel, C.; Spokes, K.; Cantley, L.G. Differential MAPK pathways utilized for HGF- and EGF-dependent renal epithelial morphogenesis. J. Biol. Chem. 2001, 276, 9166–9173. [Google Scholar] [CrossRef] [Green Version]
- Niemann, C.; Brinkmann, V.; Birchmeier, W. Hepatocyte growth factor and neuregulin in mammary gland cell morphogenesis. Adv. Exp. Med. Biol. 2000, 480, 9–18. [Google Scholar] [CrossRef]
- Kling, D.E.; Lorenzo, H.K.; Trbovich, A.M.; Kinane, T.B.; Donahoe, P.K.; Schnitzer, J.J. MEK-1/2 inhibition reduces branching morphogenesis and causes mesenchymal cell apoptosis in fetal rat lungs. Am. J. Physiol. Lung Cell. Mol. Physiol. 2002, 282, L370–L378. [Google Scholar] [CrossRef]
- Menon, R.T.; Shrestha, A.K.; Barrios, R.; Shivanna, B. Hyperoxia Disrupts Extracellular Signal-Regulated Kinases 1/2-Induced Angiogenesis in the Developing Lungs. Int. J. Mol. Sci. 2018, 19, 1525. [Google Scholar] [CrossRef] [Green Version]
- Menon, R.T.; Shrestha, A.K.; Barrios, R.; Reynolds, C.; Shivanna, B. Tie-2 Cre-Mediated Deficiency of Extracellular Signal-Regulated Kinase 2 Potentiates Experimental Bronchopulmonary Dysplasia-Associated Pulmonary Hypertension in Neonatal Mice. Int. J. Mol. Sci. 2020, 21, 2408. [Google Scholar] [CrossRef] [Green Version]
- Aslam, M.; Baveja, R.; Liang, O.D.; Fernandez-Gonzalez, A.; Lee, C.; Mitsialis, S.A.; Kourembanas, S. Bone marrow stromal cells attenuate lung injury in a murine model of neonatal chronic lung disease. Am. J. Respir. Crit. Care Med. 2009, 180, 1122–1130. [Google Scholar] [CrossRef] [Green Version]
- Lee, K.J.; Berkelhamer, S.K.; Kim, G.A.; Taylor, J.M.; O’Shea, K.M.; Steinhorn, R.H.; Farrow, K.N. Disrupted Pulmonary Artery cGMP Signaling in Mice with Hyperoxia-Induced Pulmonary Hypertension. Am J Respir Cell Mol Biol 2014, 50, 369–378. [Google Scholar] [CrossRef] [Green Version]
- Menon, R.T.; Shrestha, A.K.; Reynolds, C.L.; Barrios, R.; Shivanna, B. Long-term pulmonary and cardiovascular morbidities of neonatal hyperoxia exposure in mice. Int. J. Biochem. Cell Biol. 2018, 94, 119–124. [Google Scholar] [CrossRef] [PubMed]
- Reynolds, C.L.; Zhang, S.; Shrestha, A.K.; Barrios, R.; Shivanna, B. Phenotypic assessment of pulmonary hypertension using high-resolution echocardiography is feasible in neonatal mice with experimental bronchopulmonary dysplasia and pulmonary hypertension: A step toward preventing chronic obstructive pulmonary disease. Int. J. Chronic Obstr. Pulm. Dis. 2016, 11, 1597–1605. [Google Scholar] [CrossRef] [Green Version]
- Elsaie, A.; Menon, R.T.; Shrestha, A.K.; Gowda, S.H.; Varghese, N.P.; Barrios, R.J.; Blanco, C.L.; Konduri, G.G.; Shivanna, B. Endothelial Adenosine Monophosphate-Activated Protein Kinase-Alpha1 Deficiency Potentiates Hyperoxia-Induced Experimental Bronchopulmonary Dysplasia and Pulmonary Hypertension. Antioxidants 2021, 10, 1913. [Google Scholar] [CrossRef] [PubMed]
- Shrestha, A.K.; Bettini, M.L.; Menon, R.T.; Gopal, V.Y.N.; Huang, S.; Edwards, D.P.; Pammi, M.; Barrios, R.; Shivanna, B. Consequences of Early Postnatal Lipopolysaccharide Exposure on Developing Lungs in Mice. Am. J. Physiol. Lung Cell. Mol. Physiol. 2019, 316, L229–L244. [Google Scholar] [CrossRef]
- Arnaoutova, I.; Kleinman, H.K. In vitro angiogenesis: Endothelial cell tube formation on gelled basement membrane extract. Nat. Protoc. 2010, 5, 628–635. [Google Scholar] [CrossRef]
- Ribatti, D.; Guidolin, D.; Conconi, M.T.; Nico, B.; Baiguera, S.; Parnigotto, P.P.; Vacca, A.; Nussdorfer, G.G. Vinblastine inhibits the angiogenic response induced by adrenomedullin in vitro and in vivo. Oncogene 2003, 22, 6458–6461. [Google Scholar] [CrossRef] [Green Version]
- Shivanna, B.; Zhang, W.; Jiang, W.; Welty, S.E.; Couroucli, X.I.; Wang, L.; Moorthy, B. Functional deficiency of aryl hydrocarbon receptor augments oxygen toxicity-induced alveolar simplification in newborn mice. Toxicol. Appl. Pharmacol. 2013, 267, 209–217. [Google Scholar] [CrossRef] [Green Version]
- Shivanna, B.; Chu, C.; Welty, S.E.; Jiang, W.; Wang, L.; Couroucli, X.I.; Moorthy, B. Omeprazole attenuates hyperoxic injury in H441 cells via the aryl hydrocarbon receptor. Free. Radic. Biol. Med. 2011, 51, 1910–1917. [Google Scholar] [CrossRef] [Green Version]
- Bhatt, A.J.; Pryhuber, G.S.; Huyck, H.; Watkins, R.H.; Metlay, L.A.; Maniscalco, W.M. Disrupted pulmonary vasculature and decreased vascular endothelial growth factor, Flt-1, and TIE-2 in human infants dying with bronchopulmonary dysplasia. Am. J. Respir. Crit. Care Med. 2001, 164, 1971–1980. [Google Scholar] [CrossRef]
- Menon, R.T.; Shrestha, A.K.; Reynolds, C.L.; Barrios, R.; Caron, K.M.; Shivanna, B. Adrenomedullin Is Necessary to Resolve Hyperoxia-Induced Experimental Bronchopulmonary Dysplasia and Pulmonary Hypertension in Mice. Am. J. Pathol. 2020, 190, 711–722. [Google Scholar] [CrossRef] [Green Version]
- Frémin, C.; Saba-El-Leil, M.K.; Lévesque, K.; Ang, S.L.; Meloche, S. Functional Redundancy of ERK1 and ERK2 MAP Kinases during Development. Cell Rep. 2015, 12, 913–921. [Google Scholar] [CrossRef] [PubMed] [Green Version]
- Buscà, R.; Pouysségur, J.; Lenormand, P. ERK1 and ERK2 Map Kinases: Specific Roles or Functional Redundancy? Front. Cell Dev. Biol. 2016, 4, 53. [Google Scholar] [CrossRef] [PubMed] [Green Version]
- Mavria, G.; Vercoulen, Y.; Yeo, M.; Paterson, H.; Karasarides, M.; Marais, R.; Bird, D.; Marshall, C.J. ERK-MAPK signaling opposes Rho-kinase to promote endothelial cell survival and sprouting during angiogenesis. Cancer Cell 2006, 9, 33–44. [Google Scholar] [CrossRef] [PubMed] [Green Version]
- Srinivasan, R.; Zabuawala, T.; Huang, H.; Zhang, J.; Gulati, P.; Fernandez, S.; Karlo, J.C.; Landreth, G.E.; Leone, G.; Ostrowski, M.C. Erk1 and Erk2 regulate endothelial cell proliferation and migration during mouse embryonic angiogenesis. PLoS ONE 2009, 4, e8283. [Google Scholar] [CrossRef]
- Pagès, G.; Guérin, S.; Grall, D.; Bonino, F.; Smith, A.; Anjuere, F.; Auberger, P.; Pouysségur, J. Defective thymocyte maturation in p44 MAP kinase (Erk 1) knockout mice. Science 1999, 286, 1374–1377. [Google Scholar] [CrossRef]
- Ricard, N.; Zhang, J.; Zhuang, Z.W.; Simons, M. Isoform-Specific Roles of ERK1 and ERK2 in Arteriogenesis. Cells 2019, 9, 38. [Google Scholar] [CrossRef] [Green Version]
- Silva, D.M.; Nardiello, C.; Pozarska, A.; Morty, R.E. Recent advances in the mechanisms of lung alveolarization and the pathogenesis of bronchopulmonary dysplasia. Am. J. Physiol. Lung Cell. Mol. Physiol. 2015, 309, L1239–L1272. [Google Scholar] [CrossRef]
- Morty, R.E. Recent advances in the pathogenesis of BPD. Semin. Perinatol. 2018, 42, 404–412. [Google Scholar] [CrossRef]
- Kim, Y.E.; Park, W.S.; Ahn, S.Y.; Sung, D.K.; Sung, S.I.; Kim, J.H.; Chang, Y.S. WKYMVm hexapeptide, a strong formyl peptide receptor 2 agonist, attenuates hyperoxia-induced lung injuries in newborn mice. Sci. Rep. 2019, 9, 6815. [Google Scholar] [CrossRef]
- Zhang, X.; Shan, P.; Sasidhar, M.; Chupp, G.L.; Flavell, R.A.; Choi, A.M.; Lee, P.J. Reactive oxygen species and extracellular signal-regulated kinase 1/2 mitogen-activated protein kinase mediate hyperoxia-induced cell death in lung epithelium. Am. J. Respir. Cell Mol. Biol. 2003, 28, 305–315. [Google Scholar] [CrossRef]
- Carnesecchi, S.; Deffert, C.; Pagano, A.; Garrido-Urbani, S.; Metrailler-Ruchonnet, I.; Schappi, M.; Donati, Y.; Matthay, M.A.; Krause, K.H.; Argiroffo, C.B. NADPH oxidase-1 plays a crucial role in hyperoxia-induced acute lung injury in mice. Am. J. Respir. Crit. Care Med. 2009, 180, 972–981. [Google Scholar] [CrossRef] [PubMed]
- Sakurai, R.; Villarreal, P.; Husain, S.; Liu, J.; Sakurai, T.; Tou, E.; Torday, J.S.; Rehan, V.K. Curcumin protects the developing lung against long-term hyperoxic injury. Am. J. Physiol. Lung Cell. Mol. Physiol. 2013, 305, L301–L311. [Google Scholar] [CrossRef] [PubMed] [Green Version]
- Hu, Y.; Fu, J.; Xue, X. Association of the proliferation of lung fibroblasts with the ERK1/2 signaling pathway in neonatal rats with hyperoxia-induced lung fibrosis. Exp. Ther. Med. 2019, 17, 701–708. [Google Scholar] [CrossRef] [PubMed]
- McGowan, S.E.; Torday, J.S. The pulmonary lipofibroblast (lipid interstitial cell) and its contributions to alveolar development. Annu. Rev. Physiol. 1997, 59, 43–62. [Google Scholar] [CrossRef] [PubMed]
- Torday, J.S.; Torres, E.; Rehan, V.K. The role of fibroblast transdifferentiation in lung epithelial cell proliferation, differentiation, and repair in vitro. Pediatric Pathol. Mol. Med. 2003, 22, 189–207. [Google Scholar] [CrossRef] [PubMed]
- Saugstad, O.D. Oxygen and oxidative stress in bronchopulmonary dysplasia. J. Perinat. Med. 2010, 38, 571–577. [Google Scholar] [CrossRef]
- Bhandari, V. Hyperoxia-derived lung damage in preterm infants. Semin. Fetal Neonatal Med. 2010, 15, 223–229. [Google Scholar] [CrossRef] [Green Version]
Publisher’s Note: MDPI stays neutral with regard to jurisdictional claims in published maps and institutional affiliations. |
© 2022 by the authors. Licensee MDPI, Basel, Switzerland. This article is an open access article distributed under the terms and conditions of the Creative Commons Attribution (CC BY) license (https://creativecommons.org/licenses/by/4.0/).








