Impact of Phenol-Enriched Olive Oils on Serum Metabonome and Its Relationship with Cardiometabolic Parameters: A Randomized, Double-Blind, Cross-Over, Controlled Trial
Abstract
1. Introduction
2. Materials and Methods
2.1. Phenol-Enriched Olive Oil Preparation and Characteristics
2.2. Study Design
2.3. Sample Size and Power Analysis
2.4. Anthropometric and Cardiovascular Clinical Measurements
2.5. Systemic Biomarkers
2.6. Sample Preparation and 1H-NMR Spectroscopy
2.7. NMR Data Processing
2.8. NMR Data Analysis
2.8.1. Multilevel-OPLS-DA Analyses
2.8.2. Machine Learning Analyses
2.9. Statistical Analyses
3. Results
3.1. General Characteristics, Anthropometric Measurements, and Cardiometabolic Parameters
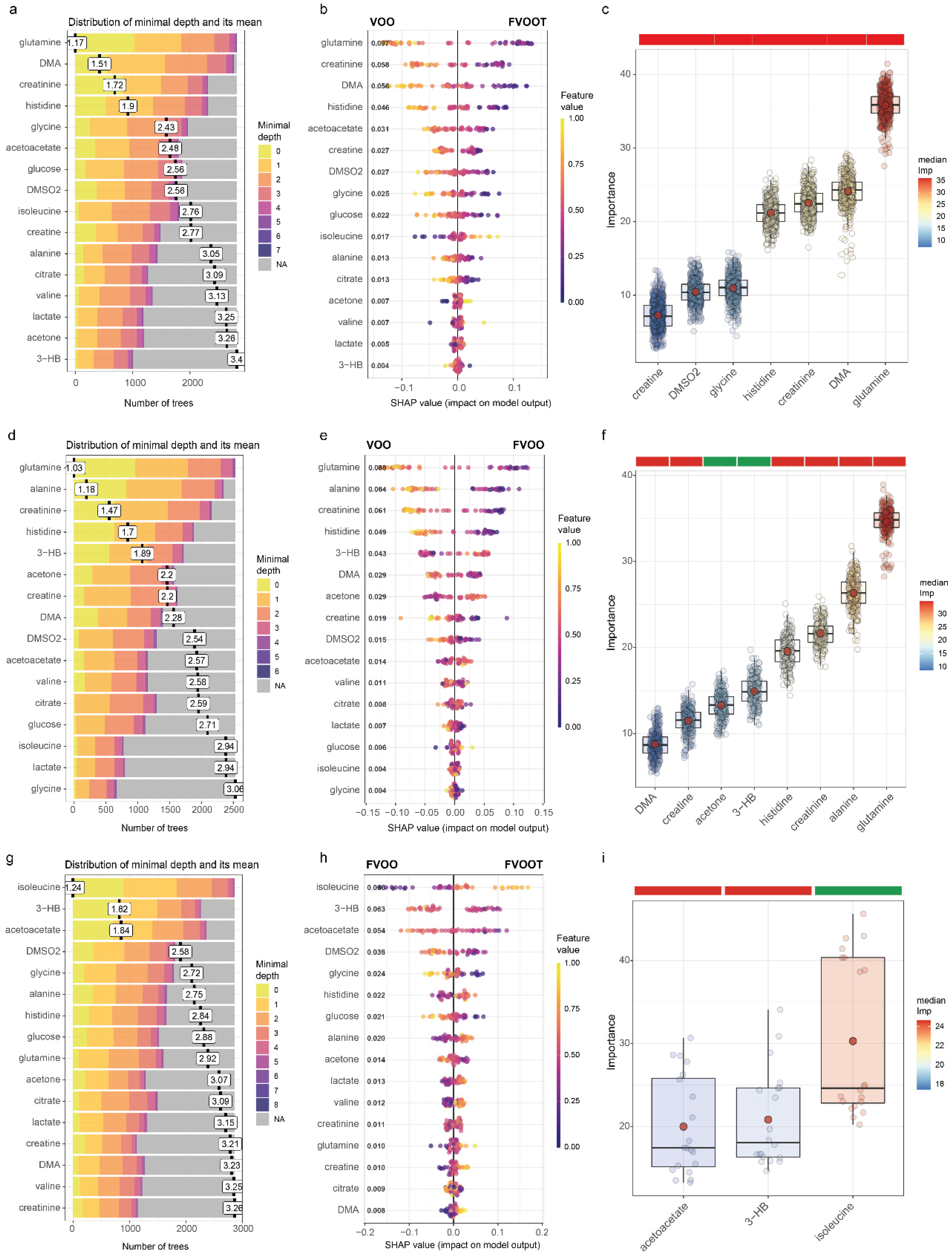
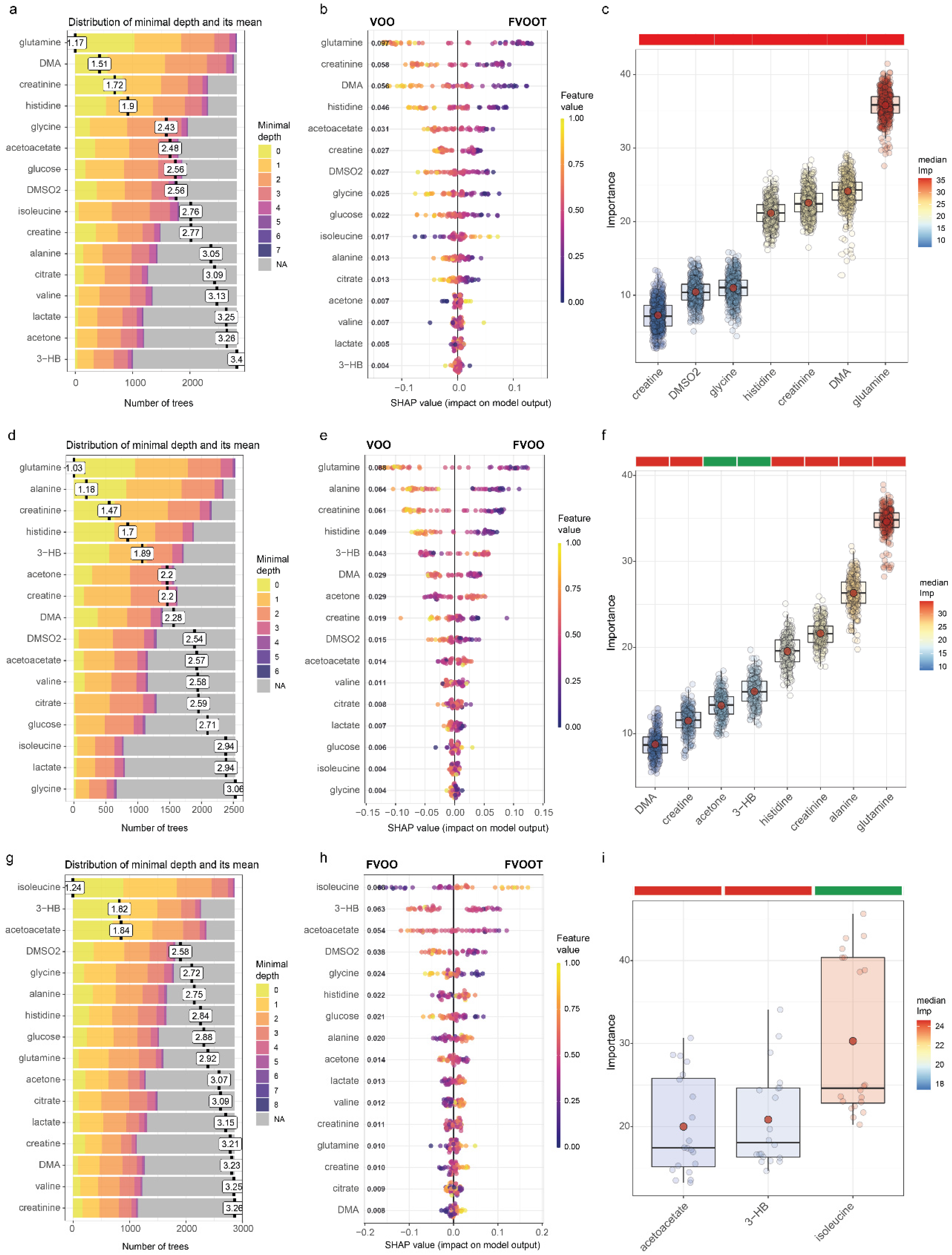
3.2. Serum Metabolic Phenotyping
3.3. Metabolic Associations with Cardiovascular Parameters
4. Discussion
Supplementary Materials
Author Contributions
Funding
Institutional Review Board Statement
Informed Consent Statement
Data Availability Statement
Acknowledgments
Conflicts of Interest
References
- Gaforio, J.J.; Visioli, F.; Alarcón-de-la-Lastra, C.; Castañer, O.; Delgado-Rodríguez, M.; Fitó, M.; Hernández, A.F.; Huertas, J.R.; Martínez-González, M.A.; Menendez, J.A.; et al. Virgin Olive Oil and Health: Summary of the III International Conference on Virgin Olive Oil and Health Consensus Report, JAEN (Spain) 2018. Nutrients 2019, 11, 2039. [Google Scholar] [CrossRef]
- Visioli, F.; Franco, M.; Toledo, E.; Luchsinger, J.; Willett, W.C.; Hu, F.B.; Martinez-Gonzalez, M.A. Olive oil and prevention of chronic diseases: Summary of an International conference. Nutr. Metab. Cardiovasc. Dis. 2018, 28, 649–656. [Google Scholar] [CrossRef]
- Lockyer, S.; Rowland, I.; Spencer, J.P.E.; Yaqoob, P.; Stonehouse, W. Impact of phenolic-rich olive leaf extract on blood pressure, plasma lipids and inflammatory markers: A randomised controlled trial. Eur. J. Nutr. 2017, 56, 1421–1432. [Google Scholar] [CrossRef]
- Visioli, F.; Caruso, D.; Grande, S.; Bosisio, R.; Villa, M.; Galli, G.; Sirtori, C.; Galli, C. Virgin Olive Oil Study (VOLOS): Vasoprotective potential of extra virgin olive oil in mildly dyslipidemic patients. Eur. J. Nutr. 2005, 44, 121–127. [Google Scholar] [CrossRef]
- Covas, M.I.; Nyyssönen, K.; Poulsen, H.E.; Kaikkonen, J.; Zunft, H.J.F.; Kiesewetter, H.; Gaddi, A.; de la Torre, R.; Mursu, J.; Bäumler, H.; et al. The Effect of Polyphenols in Olive Oil on Heart Disease Risk Factors. Ann. Intern. Med. 2006, 145, 333. [Google Scholar] [CrossRef]
- Covas, M.I.; de la Torre, K.; Farré-Albaladejo, M.; Kaikkonen, J.; Fitó, M.; López-Sabater, C.; Pujadas-Bastardes, M.A.; Joglar, J.; Weinbrenner, T.; Lamuela-Raventós, R.M.; et al. Postprandial LDL phenolic content and LDL oxidation are modulated by olive oil phenolic compounds in humans. Free Radic. Biol. Med. 2006, 40, 608–616. [Google Scholar] [CrossRef]
- Hernáez, Á.; Fernández-Castillejo, S.; Farràs, M.; Catalán, Ú.; Subirana, I.; Montes, R.; Solà, R.; Muñoz-Aguayo, D.; Gelabert-Gorgues, A.; Díaz-Gil, Ó.; et al. Olive Oil Polyphenols Enhance High-Density Lipoprotein Function in Humans. Arter. Thromb. Vasc. Biol. 2014, 34, 2115–2119. [Google Scholar] [CrossRef]
- Wilson, T.; Knight, T.J.; Beitz, D.C.; Lewis, D.S.; Engen, R.L. Resveratrol promotes atherosclerosis in hypercholesterolemic rabbits. Life Sci. 1996, 59, PL15–PL21. [Google Scholar] [CrossRef]
- Neužil, J.; Thomas, S.R.; Stocker, R. Requirement for, Promotion, or Inhibition by α-Tocopherol of Radical-Induced Initiation of Plasma Lipoprotein Lipid Peroxidation. Free Radic. Biol. Med. 1997, 22, 57–71. [Google Scholar] [CrossRef]
- Acín, S.; Navarro, M.A.; Arbonés-Mainar, J.M.; Guillén, N.; Sarría, A.J.; Carnicer, R.; Surra, J.C.; Orman, I.; Segovia, J.C.; de la Torre, R.; et al. Hydroxytyrosol Administration Enhances Atherosclerotic Lesion Development in Apo E Deficient Mice. J. Biochem. 2006, 140, 383–391. [Google Scholar] [CrossRef]
- Valls, R.M.; Farràs, M.; Suárez, M.; Fernández-Castillejo, S.; Fitó, M.; Konstantinidou, V.; Fuentes, F.; López-Miranda, J.; Giralt, M.; Covas, M.I.; et al. Effects of functional olive oil enriched with its own phenolic compounds on endothelial function in hypertensive patients. A randomised controlled trial. Food Chem. 2015, 167, 30–35. [Google Scholar] [CrossRef]
- Farràs, M.; Fernández-Castillejo, S.; Rubió, L.; Arranz, S.; Catalán, Ú.; Subirana, I.; Romero, M.P.; Castañer, O.; Pedret, A.; Blanchart, B.; et al. Phenol-enriched olive oils improve HDL antioxidant content in hypercholesterolemic subjects. A randomized, double-blind, cross-over, controlled trial. J. Nutr. Biochem. 2018, 51, 99–104. [Google Scholar] [CrossRef]
- Valls, R.M.; Farràs, M.; Pedret, A.; Fernández-Castillejo, S.; Catalán, Ú.; Romeu, M.; Giralt, M.; Sáez, G.T.; Fitó, M.; de la Torre, R.; et al. Virgin olive oil enriched with its own phenolic compounds or complemented with thyme improves endothelial function: The potential role of plasmatic fat-soluble vitamins. A double blind, randomized, controlled, cross-over clinical trial. J. Funct. Foods 2017, 28, 285–292. [Google Scholar] [CrossRef]
- Farràs, M.; Arranz, S.; Carrión, S.; Subirana, I.; Muñoz-Aguayo, D.; Blanchart, G.; Kool, M.; Solà, R.; Motilva, M.J.; Escolà-Gil, J.C.; et al. A Functional Virgin Olive Oil Enriched with Olive Oil and Thyme Phenolic Compounds Improves the Expression of Cholesterol Efflux-Related Genes: A Randomized, Crossover, Controlled Trial. Nutrients 2019, 11, 1732. [Google Scholar] [CrossRef]
- Farràs, M.; Valls, R.M.; Fernández-Castillejo, S.; Giralt, M.; Solà, R.; Subirana, I.; Motilva, M.J.; Konstantinidou, V.; Covas, M.I.; Fitó, M. Olive oil polyphenols enhance the expression of cholesterol efflux related genes in vivo in humans. A randomized controlled trial. J. Nutr. Biochem. 2013, 24, 1334–1339. [Google Scholar] [CrossRef]
- Martín-Peláez, S.; Mosele, J.I.; Pizarro, N.; Farràs, M.; de la Torre, R.; Subirana, I.; Pérez-Cano, F.J.; Castañer, O.; Solà, R.; Fernández-Castillejo, S.; et al. Effect of virgin olive oil and thyme phenolic compounds on blood lipid profile: Implications of human gut microbiota. Eur. J. Nutr. 2017, 56, 119–131. [Google Scholar] [CrossRef]
- Afonso, A.F.; Pereira, O.R.; Cardoso, S.M. Health-Promoting Effects of Thymus Phenolic-Rich Extracts: Antioxidant, Anti-inflammatory and Antitumoral Properties. Antioxidants 2020, 9, 814. [Google Scholar] [CrossRef]
- Rubió, L.; Motilva, M.J.; Macià, A.; Ramo, T.; Romero, M.P. Development of a Phenol-Enriched Olive Oil with Both Its Own Phenolic Compounds and Complementary Phenols from Thyme. J. Agric. Food Chem. 2012, 60, 3105–3112. [Google Scholar] [CrossRef]
- Suárez, M.; Romero, M.P.; Ramo, T.; Macià, A.; Motilva, M.J. Methods for Preparing Phenolic Extracts from Olive Cake for Potential Application as Food Antioxidants. J. Agric. Food Chem. 2009, 57, 1463–1472. [Google Scholar] [CrossRef]
- Pedret, A.; Catalán, Ú.; Fernández-Castillejo, S.; Farràs, M.; Valls, R.M.; Rubió, L.; Canela, N.; Aragonès, G.; Romeu, M.; Castañer, O.; et al. Impact of Virgin Olive Oil and Phenol-Enriched Virgin Olive Oils on the HDL Proteome in Hypercholesterolemic Subjects: A Double Blind, Randomized, Controlled, Cross-Over Clinical Trial (VOHF Study). PLoS ONE 2015, 10, e0129160. [Google Scholar] [CrossRef]
- Marrugat, J.; Solanas, P.; D’Agostino, R.; Sullivan, L.; Ordovas, J.; Cordón, F.; Ramos, R.; Sala, J.; Masià, R.; Masià, R.; et al. Estimación del riesgo coronario en España mediante la ecuación de Framingham calibrada. Rev. Esp. Cardiol. 2003, 56, 253–261. [Google Scholar] [CrossRef]
- van Velzen, E.J.J.; Westerhuis, J.A.; van Duynhoven, J.P.M.; van Dorsten, F.A.; Hoefsloot, H.C.J.; Jacobs, D.M.; Smit, S.; Draijer, R.; Kroner, C.; Smilde, A.; et al. Multilevel Data Analysis of a Crossover Designed Human Nutritional Intervention Study. J. Proteome Res. 2008, 7, 4483–4491. [Google Scholar] [CrossRef]
- Westerhuis, J.A.; van Velzen, E.J.J.; Hoefsloot, H.C.J.; Smilde, A.K. Multivariate paired data analysis: Multilevel PLSDA versus OPLSDA. Metabolomics 2010, 6, 119–128. [Google Scholar] [CrossRef]
- Smilde, A.K.; Jansen, J.J.; Hoefsloot, H.C.J.; Lamers, R.J.A.N.; van der Greef, J.; Timmerman, M.E. ANOVA-simultaneous component analysis (ASCA): A new tool for analyzing designed metabolomics data. Bioinformatics 2005, 21, 3043–3048. [Google Scholar] [CrossRef]
- Timmerman, M.E. Multilevel component analysis. Br. J. Math. Stat. Psychol. 2006, 59 Pt 2, 301–320. [Google Scholar] [CrossRef]
- Trygg, J.; Wold, S. Orthogonal projections to latent structures (O-PLS). J. Chemom. 2002, 16, 119–128. [Google Scholar] [CrossRef]
- Bylesjö, M.; Rantalainen, M.; Cloarec, O.; Nicholson, J.K.; Holmes, E.; Trygg, J. OPLS discriminant analysis: Combining the strengths of PLS-DA and SIMCA classification. J. Chemom. 2006, 20, 341–351. [Google Scholar] [CrossRef]
- Breiman, L. Random forests. Mach. Learn. 2001, 45, 5–32. [Google Scholar] [CrossRef]
- Ishwaran, H.; Kogalur, U.B.; Gorodeski, E.Z.; Minn, A.J.; Lauer, M.S. High-Dimensional Variable Selection for Survival Data. Med. Stat. Assoc. 2010, 105, 205–217. [Google Scholar] [CrossRef]
- Lundberg, S.M.; Erion, G.; Chen, H.; DeGrave, A.; Prutkin, J.M.; Nair, B.; Katz, R.; Himmelfarb, J.; Bansal, N.; Lee, S.I. From local explanations to global understanding with explainable AI for trees. Nat. Mach. Intell. 2020, 2, 56–67. [Google Scholar] [CrossRef]
- Kursa, M.B.; Rudnicki, W.R. Feature Selection with the Boruta Package. J. Stat. Softw. 2010, 36, 1–13. [Google Scholar] [CrossRef]
- Degenhardt, F.; Seifert, S.; Szymczak, S. Evaluation of variable selection methods for random forests and omics data sets. Brief. Bioinform. 2019, 20, 492–503. [Google Scholar] [CrossRef]
- Shah, S.H.; Bain, J.R.; Muehlbauer, M.J.; Stevens, R.D.; Crosslin, D.R.; Haynes, C.; Dungan, J.; Newby, L.K.; Hauser, E.R.; Ginsburg, G.S.; et al. Association of a Peripheral Blood Metabolic Profile With Coronary Artery Disease and Risk of Subsequent Cardiovascular Events. Circ. Cardiovasc. Genet. 2010, 3, 207–214. [Google Scholar] [CrossRef]
- Rom, O.; Grajeda-Iglesias, C.; Najjar, M.; Abu-Saleh, N.; Volkova, N.; Dar, D.E.; Hayek, T.; Aviram, M. Atherogenicity of amino acids in the lipid-laden macrophage model system in vitro and in atherosclerotic mice: A key role for triglyceride metabolism. J. Nutr. Biochem. 2017, 45, 24–38. [Google Scholar] [CrossRef]
- Amores-Sánchez, M.I.; Medina, M.Á. Glutamine, as a Precursor of Glutathione, and Oxidative Stress. Mol. Genet. Metab. 1999, 67, 100–105. [Google Scholar] [CrossRef]
- Holeček, M. Histidine in Health and Disease: Metabolism, Physiological Importance, and Use as a Supplement. Nutrients 2020, 12, 848. [Google Scholar] [CrossRef]
- Holeček, M. Branched-chain amino acids in health and disease: Metabolism, alterations in blood plasma, and as supplements. Nutr. Metab. 2018, 15, 33. [Google Scholar] [CrossRef]
- Tobias, D.K.; Lawler, P.R.; Harada, P.H.; Demler, O.V.; Ridker, P.M.; Manson, J.E.; Cheng, S.; Mora, S. Circulating Branched-Chain Amino Acids and Incident Cardiovascular Disease in a Prospective Cohort of US Women. Circ. Genom. Precis. Med. 2018, 11, 4. [Google Scholar] [CrossRef]
- Ruiz-Canela, M.; Toledo, E.; Clish, C.B.; Hruby, A.; Liang, L.; Salas-Salvadó, J.; Razquin, C.; Corella, D.; Estruch, R.; Ros, E.; et al. Plasma Branched-Chain Amino Acids and Incident Cardiovascular Disease in the PREDIMED Trial. Clin. Chem. 2016, 62, 582–592. [Google Scholar] [CrossRef]
- Wang, T.J.; Larson, M.G.; Vasan, R.S.; Cheng, S.; Rhee, E.P.; McCabe, E.; Lewis, G.D.; Fox, C.S.; Jacques, P.F.; Fernandez, C.; et al. Metabolite profiles and the risk of developing diabetes. Nat. Med. 2011, 17, 448–453. [Google Scholar] [CrossRef]
- Reddy, P.; Leong, J.; Jialal, I. Amino acid levels in nascent metabolic syndrome: A contributor to the pro-inflammatory burden. J. Diabetes Its Complicat. 2018, 32, 465–469. [Google Scholar] [CrossRef] [PubMed]
- Ntzouvani, A.; Nomikos, T.; Panagiotakos, D.; Fragopoulou, E.; Pitsavos, C.; McCann, A.; Ueland, P.M.; Antonopoulou, S. Amino acid profile and metabolic syndrome in a male Mediterranean population: A cross-sectional study. Nutr. Metab. Cardiovasc. Dis. 2017, 27, 1021–1030. [Google Scholar] [CrossRef]
- Cheng, S.; Rhee, E.P.; Larson, M.G.; Lewis, G.D.; McCabe, E.L.; Shen, D.; Palma, M.J.; Roberts, L.D.; Dejam, A.; Souza, A.L.; et al. Metabolite Profiling Identifies Pathways Associated With Metabolic Risk in Humans. Circulation 2012, 125, 2222–2231. [Google Scholar] [CrossRef] [PubMed]
- Würtz, P.; Soininen, P.; Kangas, A.J.; Rönnemaa, T.; Lehtimäki, T.; Kähönen, M.; Viikari, J.S.; Raitakari, O.T.; Ala-Korpela, M. Branched-Chain and Aromatic Amino Acids Are Predictors of Insulin Resistance in Young Adults. Diabetes Care 2013, 36, 648–655. [Google Scholar] [CrossRef] [PubMed]
- Zhang, L.; Han, J. Branched-chain amino acid transaminase 1 (BCAT1) promotes the growth of breast cancer cells through improving mTOR-mediated mitochondrial biogenesis and function. Biochem. Biophys. Res. Commun. 2017, 486, 224–231. [Google Scholar] [CrossRef]
- Yang, P.; Hu, W.; Fu, Z.; Sun, L.; Zhou, Y.; Gong, Y.; Yang, T.; Zhou, H. The positive association of branched-chain amino acids and metabolic dyslipidemia in Chinese Han population. Lipids Health Dis. 2016, 15, 120. [Google Scholar] [CrossRef] [PubMed]
- Yurista, S.R.; Chong, C.R.; Badimon, J.J.; Kelly, D.P.; de Boer, R.A.; Westenbrink, B.D. Therapeutic Potential of Ketone Bodies for Patients With Cardiovascular Disease. J. Am. Coll. Cardiol. 2021, 77, 1660–1669. [Google Scholar] [CrossRef]
- Vaarhorst, A.A.M.; Verhoeven, A.; Weller, C.M.; Böhringer, S.; Göraler, S.; Meissner, A.; Deelder, A.M.; Henneman, P.; Gorgels, A.P.M.; van den Brandt, P.A.; et al. A metabolomic profile is associated with the risk of incident coronary heart disease. Am. Heart J. 2014, 168, 45–52. [Google Scholar] [CrossRef]
- Go, A.S.; Chertow, G.M.; Fan, D.; McCulloch, C.E.; Hsu, C.Y. Chronic Kidney Disease and the Risks of Death, Cardiovascular Events, and Hospitalization. N. Engl. J. Med. 2004, 351, 1296–1305. [Google Scholar] [CrossRef]
- Losito, A.; Nunzi, E.; Pittavini, L.; Zampi, I.; Zampi, E. Cardiovascular morbidity and long term mortality associated with in hospital small increases of serum creatinine. J. Nephrol. 2018, 31, 71–77. [Google Scholar] [CrossRef]
- Cox, A.J.; Hsu, F.C.; Carr, J.J.; Freedman, B.I.; Bowden, D.W. Glomerular filtration rate and albuminuria predict mortality independently from coronary artery calcified plaque in the Diabetes Heart Study. Cardiovasc. Diabetol. 2013, 12, 68. [Google Scholar] [CrossRef] [PubMed]
- Wang, Z.; Klipfell, E.; Bennett, B.J.; Koeth, R.; Levison, B.S.; DuGar, B.; van den Brandt, P.; Britt, E.B.; Fu, X.; Chung, Y.M.; et al. Gut flora metabolism of phosphatidylcholine promotes cardiovascular disease. Nature 2011, 472, 57–63. [Google Scholar] [CrossRef] [PubMed]
- Lever, M.; George, P.M.; Slow, S.; Bellamy, D.; Young, J.M.; Ho, M.; McEntyre, C.J.; Elmslie, J.L.; Atkinson, W.; Molyneux, S.L.; et al. Betaine and Trimethylamine-N-Oxide as Predictors of Cardiovascular Outcomes Show Different Patterns in Diabetes Mellitus: An Observational Study. PLoS ONE 2014, 9, e114969. [Google Scholar] [CrossRef] [PubMed]
- Tang, W.H.W.; Wang, Z.; Fan, Y.; Levison, B.; Hazen, J.E.; Donahue, L.M.; Wu, Y.; Hazen, S. Prognostic Value of Elevated Levels of Intestinal Microbe-Generated Metabolite Trimethylamine-N-Oxide in Patients With Heart Failure. J. Am. Coll. Cardiol. 2014, 64, 1908–1914. [Google Scholar] [CrossRef] [PubMed]
- Farràs, M.; Castañer, O.; Martín-Peláez, S.; Hernáez, Á.; Schröder, H.; Subirana, I.; Muñoz-Aguayo, D.; Gaixas, S.; de la Torre, R.; Farré, M.; et al. Complementary phenol-enriched olive oil improves HDL characteristics in hypercholesterolemic subjects. A randomized, double-blind, crossover, controlled trial. The VOHF study. Mol. Nutr. Food Res. 2015, 59, 1758–1770. [Google Scholar] [CrossRef]



| Order 1 (n = 11) | Order 2 (n = 11) | Order 3 (n = 11) | p-Value | |
|---|---|---|---|---|
| Anthropometric and Cardiovascular Clinical Measurements | ||||
| Sex: man | 5 (45.6%) | 7 (63.6%) | 7 (63.6%) | 0.742 |
| Age (years) | 54.91 ± 12.57 | 55.27 ± 11.88 | 55.45 ± 7.84 | 0.856 |
| BMI (Kg/m2) | 25.63 ± 3.68 | 26.31 ± 5.25 | 27.85 ± 4.71 | 0.529 |
| Physical activity (Kcal/week) | 3498.75 (1755.00; 8092.50) | 1188.75 (742.50; 1687.50) | 3322.50 (861.25; 3663.75) | 0.094 |
| Ischemic reactive hyperemia (IRH) | 268.95 ± 344.05 | 60.374 ± 74.63 | 177.51 ± 174.01 | 0.159 |
| Cardiovascular risk | 4.472 ± 2.424 | 5.525 ± 2.693 | 4.970 ± 2.124 | 0.601 |
| Systemic Lipid Profile and Glycaemia | ||||
| Total cholesterol (mg/dL) | 228 ± 43 | 232 ± 33 | 219 ± 31 | 0.680 |
| Triglycerides (mg/dL) | 94 (75; 149) | 119 (95; 168) | 117 (81; 126) | 0.517 |
| Glucose (mg/dL) | 89 ± 12 | 93 ± 13 | 91 ± 11 | 0.683 |
| HDL-cholesterol (mg/dL) | 53 ± 13 | 53 ± 13 | 53 ± 20 | 0.992 |
| LDL-cholesterol (mg/dL) | 150 ± 32 | 152 ± 28 | 142 ± 26 | 0.700 |
| Apolipoprotein-A1 (g/L) | 1.4 ± 0.2 | 1.4 ± 0.2 | 1.5 ± 0.2 | 0.458 |
| Apolipoprotein-B100 (g/L) | 1.2 ± 0.2 | 1.2 ± 0.2 | 1.1 ± 0.2 | 0.529 |
| Isoleucine | Valine (1.03 ppm) | Glutamine | Alanine | Histidine (7.04129 ppm) | Glycine | DMSO2 | Glucose (4.62975 ppm) | Citrate (2.66236 ppm) | Lactate (1.33017 ppm) | DMA | Creatine | Creatinine | Acetone | Acetoacetate | 3-HB | |
|---|---|---|---|---|---|---|---|---|---|---|---|---|---|---|---|---|
| HDL-C | r = −0.271 p = 0.000 | NS | r = 0.477 p = 0.000 | NS | NS | NS | NS | r = −0.285 p = 0.000 | r = 0.275 p = 0.000 | NS | NS | r = 0.413 p = 0.000 | NS | NS | NS | NS |
| ApoA1 | r = −0.303 p = 0.000 | r = −0.298 p = 0.000 | r = 0.356 p = 0.000 | NS | NS | r = 0.246 p = 0.001 | NS | r = −0.248 p = 0.001 | r = 0.242 p = 0.001 | NS | NS | r = 0.318 p = 0.000 | NS | NS | NS | NS |
| Endothelial function | NS | NS | NS | NS | NS | NS | NS | NS | NS | NS | NS | NS | NS | NS | NS | NS |
| Total cholesterol | NS | NS | NS | NS | NS | NS | NS | NS | NS | NS | NS | NS | NS | NS | NS | NS |
| LDL-C | NS | NS | NS | NS | NS | NS | NS | NS | NS | NS | NS | NS | NS | NS | NS | NS |
| ApoB100 | r = 0.240 p = 0.001 | NS | r = −0.304 p = 0.000 | NS | NS | NS | NS | NS | r = −0.283 p = 0.000 | NS | NS | NS | NS | NS | NS | NS |
| Triglycerides | r = 0.278 p = 0.000 | NS | r = −0.545 p = 0.000 | NS | r = −0.332 p = 0.000 | NS | r = −0.304 p = 0.000 | NS | r = −0.247 p = 0.001 | NS | NS | r = −0.406 p = 0.000 | NS | NS | NS | NS |
| Cardiovascular risk | NS | NS | r = −0.396 p = 0.000 | NS | r = −0.375 p = 0.000 | NS | NS | r = 0.236 p = 0.0017 | NS | NS | NS | NS | NS | NS | NS | NS |
| Glucose | NS | NS | r = −0.438 p = 0.000 | NS | r = −0.332 p = 0.000 | NS | NS | r = 0.404 p = 0.000 | NS | NS | NS | r = −0.301 p = 0.000 | NS | NS | NS | NS |
Publisher’s Note: MDPI stays neutral with regard to jurisdictional claims in published maps and institutional affiliations. |
© 2022 by the authors. Licensee MDPI, Basel, Switzerland. This article is an open access article distributed under the terms and conditions of the Creative Commons Attribution (CC BY) license (https://creativecommons.org/licenses/by/4.0/).
Share and Cite
Farràs, M.; Swann, J.R.; Rowland, I.; Rubió, L.; Subirana, I.; Catalán, Ú.; Motilva, M.J.; Solà, R.; Covas, M.I.; Blanco-Vaca, F.; et al. Impact of Phenol-Enriched Olive Oils on Serum Metabonome and Its Relationship with Cardiometabolic Parameters: A Randomized, Double-Blind, Cross-Over, Controlled Trial. Antioxidants 2022, 11, 1964. https://doi.org/10.3390/antiox11101964
Farràs M, Swann JR, Rowland I, Rubió L, Subirana I, Catalán Ú, Motilva MJ, Solà R, Covas MI, Blanco-Vaca F, et al. Impact of Phenol-Enriched Olive Oils on Serum Metabonome and Its Relationship with Cardiometabolic Parameters: A Randomized, Double-Blind, Cross-Over, Controlled Trial. Antioxidants. 2022; 11(10):1964. https://doi.org/10.3390/antiox11101964
Chicago/Turabian StyleFarràs, Marta, Jonathan Richard Swann, Ian Rowland, Laura Rubió, Isaac Subirana, Úrsula Catalán, Maria José Motilva, Rosa Solà, Maria Isabel Covas, Francisco Blanco-Vaca, and et al. 2022. "Impact of Phenol-Enriched Olive Oils on Serum Metabonome and Its Relationship with Cardiometabolic Parameters: A Randomized, Double-Blind, Cross-Over, Controlled Trial" Antioxidants 11, no. 10: 1964. https://doi.org/10.3390/antiox11101964
APA StyleFarràs, M., Swann, J. R., Rowland, I., Rubió, L., Subirana, I., Catalán, Ú., Motilva, M. J., Solà, R., Covas, M. I., Blanco-Vaca, F., Fitó, M., & Mayneris-Perxachs, J. (2022). Impact of Phenol-Enriched Olive Oils on Serum Metabonome and Its Relationship with Cardiometabolic Parameters: A Randomized, Double-Blind, Cross-Over, Controlled Trial. Antioxidants, 11(10), 1964. https://doi.org/10.3390/antiox11101964

