LC-MS/HRMS Analysis, Anti-Cancer, Anti-Enzymatic and Anti-Oxidant Effects of Boerhavia diffusa Extracts: A Potential Raw Material for Functional Applications
Abstract
:1. Introduction
2. Materials and Methods
2.1. Plant Material and Preparation of Extracts
2.2. Chromatographic Separation and High-Resolution Mass Spectrometry (HRMS)
2.3. Assays for Total Phenolic, Flavonoid, Antioxidant and Enzyme Inhibitory Effects
2.4. Cell Culture
2.4.1. Cell Culture Reagents
2.4.2. Preparation of B. diffusa Extracts for Cell Culture
2.4.3. Cell Culture Maintenance
2.4.4. In Vitro Cytotoxicity Assay
2.5. Data Analysis
3. Results and Discussion
3.1. Phytochemical Composition
3.2. Dereplication and Annotation of Specialized Metabolites in Boerhavia diffusa Extracts
3.3. Antioxidant Property
3.4. Enzyme Inhibitory Property
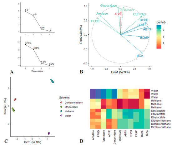
3.5. Principal Component Analysis
3.6. Evaluation of the Anticancer Activity of B. diffusa Extracts
4. Conclusions
Supplementary Materials
Author Contributions
Funding
Institutional Review Board Statement
Informed Consent Statement
Data Availability Statement
Acknowledgments
Conflicts of Interest
References
- Mesías, F.J.; Martín, A.; Hernández, A. Consumers’ growing appetite for natural foods: Perceptions towards the use of natural preservatives in fresh fruit. Food Res. Int. 2021, 150, 110749. [Google Scholar] [CrossRef] [PubMed]
- Álvarez-Martínez, F.J.; Barrajón-Catalán, E.; Herranz-López, M.; Micol, V. Antibacterial plant compounds, extracts and essential oils: An updated review on their effects and putative mechanisms of action. Phytomedicine 2021, 90, 153626. [Google Scholar] [CrossRef]
- Christaki, S.; Moschakis, T.; Kyriakoudi, A.; Biliaderis, C.G.; Mourtzinos, I. Recent advances in plant essential oils and extracts: Delivery systems and potential uses as preservatives and antioxidants in cheese. Trends Food Sci. Technol. 2021, 116, 264–278. [Google Scholar] [CrossRef]
- Rathod, N.B.; Kulawik, P.; Ozogul, F.; Regenstein, J.M.; Ozogul, Y. Biological activity of plant-based carvacrol and thymol and their impact on human health and food quality. Trends Food Sci. Technol. 2021, 116, 733–748. [Google Scholar] [CrossRef]
- Jayawardena, R.; Jeyakumar, D.T.; Gamage, M.; Sooriyaarachchi, P.; Hills, A.P. Fruit and vegetable consumption among South Asians: A systematic review and meta-analysis. Diabetes Metab. Syndr. Clin. Res. Rev. 2020, 14, 1791–1800. [Google Scholar] [CrossRef] [PubMed]
- Roy, A.; Datta, S.; Bhatia, K.S.; Bhumika; Jha, P.; Prasad, R. Role of plant derived bioactive compounds against cancer. S. Afr. J. Bot. 2021, in press. [Google Scholar] [CrossRef]
- Bray, F.; Ferlay, J.; Soerjomataram, I.; Siegel, R.L.; Torre, L.A.; Jemal, A. Global cancer statistics 2018: GLOBOCAN estimates of incidence and mortality worldwide for 36 cancers in 185 countries. CA Cancer J. Clin. 2018, 68, 394–424. [Google Scholar] [CrossRef] [Green Version]
- Harbeck, N. Breast cancer is a systemic disease optimally treated by a multidisciplinary team. Nat. Rev. Dis. Primers 2020, 6, 1–2. [Google Scholar] [CrossRef]
- Ateba, S.B.; Mvondo, M.A.; Ngeu, S.T.; Tchoumtchoua, J.; Awounfack, C.F.; Njamen, D.; Krenn, L. Natural terpenoids against female breast cancer: A 5-year recent research. Curr. Med. Chem. 2018, 25, 3162–3213. [Google Scholar] [CrossRef] [PubMed]
- Chiou, Y.S.; Li, S.; Ho, C.T.; Pan, M.H. Prevention of breast cancer by natural phytochemicals: Focusing on molecular targets and combinational strategy. Mol. Nutr. Food Res. 2018, 62, 1800392. [Google Scholar] [CrossRef] [PubMed]
- Yerlikaya, S.; Baloglu, M.C.; Diuzheva, A.; Jekő, J.; Cziáky, Z.; Zengin, G. Investigation of chemical profile, biological properties of Lotus corniculatus L. extracts and their apoptotic-autophagic effects on breast cancer cells. J. Pharm. Biomed. Anal. 2019, 174, 286–299. [Google Scholar] [CrossRef] [PubMed]
- Mishra, S.; Aeri, V.; Gaur, P.K.; Jachak, S.M. Phytochemical, Therapeutic, and Ethnopharmacological Overview for a Traditionally Important Herb: Boerhavia diffusa Linn. BioMed Res. Int. 2014, 2014, 808302. [Google Scholar] [CrossRef] [Green Version]
- Ferreres, F.; Sousa, C.; Justin, M.; Valentão, P.; Andrade, P.B.; Llorach, R.; Rodrigues, A.; Seabra, R.M.; Leitão, A. Characterisation of the phenolic profile of Boerhaavia diffusa L. by HPLC-PAD-MS/MS as a tool for quality control. Phytochem. Anal. An. Int. J. Plant. Chem. Biochem. Tech. 2005, 16, 451–458. [Google Scholar] [CrossRef]
- Pereira, D.M.; Faria, J.; Gaspar, L.; Valentão, P.; Andrade, P.B. Boerhaavia diffusa: Metabolite profiling of a medicinal plant from Nyctaginaceae. Food Chem. Toxicol. 2009, 47, 2142–2149. [Google Scholar] [CrossRef]
- Satheesh, M.A.; Pari, L. Antioxidant Effect of Boerhavia Diffusa L. in Tissues of Alloxan Induced Diabetic Rats. Indian J. Exp. Biol. 2004, 42, 989–992. [Google Scholar]
- Abo, K.; Ashidi, J. Antimicrobial screening of Bridelia, micrantha, Alchormea cordifolia and Boerhavia diffusa. Afr. J. Med. Med. Sci. 1999, 28, 167–169. [Google Scholar]
- Apu, A.S.; Liza, M.S.; Jamaluddin, A.; Howlader, M.A.; Saha, R.K.; Rizwan, F.; Nasrin, N. Phytochemical screening and in vitro bioactivities of the extracts of aerial part of Boerhavia diffusa Linn. Asian Pac. J. Trop. Biomed. 2012, 2, 673–678. [Google Scholar] [CrossRef] [Green Version]
- Pari, L.; Amarnath Satheesh, M. Antidiabetic effect of Boerhavia diffusa: Effect on serum and tissue lipids in experimental diabetes. J. Med. Food 2004, 7, 472–476. [Google Scholar] [CrossRef] [PubMed]
- Jayavelu, A.; Natarajan, A.; Sundaresan, S.; Devi, K.; Senthil Kumar, B. Hepatoprotective activity of Boerhavia diffusa Linn.(Nyctaginaceae) against ibuprofen induced hepatotoxicity in wistar albino rats. Int J. Pharm. Res. Rev. 2013, 2, 1–8. [Google Scholar]
- Prathapan, A.; Varghese, M.V.; Abhilash, S.; Mathew, A.K.; Nair, A.; Nair, R.H.; Raghu, K. Polyphenol rich ethanolic extract from Boerhavia diffusa L. mitigates angiotensin II induced cardiac hypertrophy and fibrosis in rats. Biomed. Pharmacother. 2017, 87, 427–436. [Google Scholar]
- Kumar, S.; Tahisaldar, J.; Kota, K. Neuroprotective effect of ethanolic root extract of Boerhaavia diffusa (Linn.) against Streptozotocin induced Diabetic neuropathy in animal model. J. Chem. Pharm. Res. 2016, 8, 831–840. [Google Scholar]
- Juneja, K.; Mishra, R.; Chauhan, S.; Gupta, S.; Roy, P.; Sircar, D. Metabolite profiling and wound-healing activity of Boerhavia diffusa leaf extracts using in vitro and in vivo models. J. Trad. Complement. Med. 2020, 10, 52–59. [Google Scholar] [CrossRef] [PubMed]
- Prathapan, A.; Singh, M.K.; Anusree, S.; Kumar, D.S.; Sundaresan, A.; Raghu, K. Antiperoxidative, free radical scavenging and metal chelating activities of Boerhaavia diffusa L. J. Food Biochem. 2011, 35, 1548–1554. [Google Scholar] [CrossRef]
- Srivastava, R.; Saluja, D.; Dwarakanath, B.S.; Chopra, M. Inhibition of human cervical cancer cell growth by ethanolic extract of Boerhaavia diffusa Linn.(punarnava) root. Evid. Based Complement. Altern. Med. 2011, 2011, 427031. [Google Scholar] [CrossRef] [Green Version]
- Mehrotra, S.; Singh, V.; Agarwal, S.; Maurya, R.; Srimal, R. Antilymphoproliferative activity of ethanolic extract of Boerhaavia diffusa roots. Exp. Mol. Pathol. 2002, 72, 236–242. [Google Scholar] [CrossRef] [PubMed]
- Vyas, B.A.; Desai, N.Y.; Patel, P.K.; Joshi, S.V.; Shah, D.R. Effect of Boerhaavia diffusa in experimental prostatic hyperplasia in rats. Indian J. Pharmacol. 2013, 45, 264. [Google Scholar] [CrossRef] [Green Version]
- Sreeja, S.; Sreeja, S. An in vitro study on antiproliferative and antiestrogenic effects of Boerhaavia diffusa L. extracts. J. Ethnopharmacol. 2009, 126, 221–225. [Google Scholar] [CrossRef]
- Uysal, S.; Zengin, G.; Locatelli, M.; Bahadori, M.B.; Mocan, A.; Bellagamba, G.; De Luca, E.; Mollica, A.; Aktumsek, A. Cytotoxic and enzyme inhibitory potential of two Potentilla species (P. speciosa L. and P. reptans Willd.) and their chemical composition. Front. Pharmacol. 2017, 8, 290. [Google Scholar] [CrossRef]
- Grochowski, D.M.; Uysal, S.; Aktumsek, A.; Granica, S.; Zengin, G.; Ceylan, R.; Locatelli, M.; Tomczyk, M. In vitro enzyme inhibitory properties, antioxidant activities, and phytochemical profile of Potentilla thuringiaca. Phytochem. Lett. 2017, 20, 365–372. [Google Scholar] [CrossRef]
- Can, T.H.; Tufekci, E.F.; Altunoglu, Y.C.; Baloglu, M.C.; Llorent-Martínez, E.J.; Stefanucci, A.; Mollica, A.; Cichelli, A.; Zengin, G. Chemical characterization, computational analysis and biological views on Daphne gnidioides Jaub. & Spach extracts: Can a new raw material be provided for biopharmaceutical applications? Comput. Biol. Chem. 2020, 87, 107273. [Google Scholar]
- Gophane, R.; Khobragade, C. Chemical profiling, adme prediction of Boerhavia diffusa linn. And Crateva nurvala buch. Ham in the management of urolithiasis. Int. J. Pharm. Sci. Res. 2019, 10, 890–916. [Google Scholar]
- Irshad, R.; Ahmed, S.; Husain, M. Phytochemical assessment and metabolic fingerprinting of Boerhavia diffusa and Cephalandra indica from indian sub-continent. Int. J. Pharm. Sci. Res. 2019, 10, 5338–5346. [Google Scholar]
- Uysal, S.; Gevrenova, R.; Sinan, K.I.; Bayarslan, A.U.; Altunoglu, Y.C.; Zheleva-Dimitrova, D.; Ak, G.; Baloglu, M.C.; Etienne, O.K.; Lobine, D. New perspectives into the chemical characterization of Sida acuta Burm. f. extracts with respect to its anti-cancer, antioxidant and enzyme inhibitory effects. Process. Biochem. 2021, 105, 91–101. [Google Scholar] [CrossRef]
- Clifford, M.N.; Wu, W.; Kirkpatrick, J.; Kuhnert, N. Profiling the chlorogenic acids and other caffeic acid derivatives of herbal Chrysanthemum by LC− MS n. J. Agric. Food Chem. 2007, 55, 929–936. [Google Scholar] [CrossRef]
- Jaiswal, R.; Kiprotich, J.; Kuhnert, N. Determination of the hydroxycinnamate profile of 12 members of the Asteraceae family. Phytochemistry 2011, 72, 781–790. [Google Scholar] [CrossRef] [PubMed]
- Gevrenova, R.; Zheleva-Dimitrova, D.; Balabanova, V.; Voynikov, Y.; Sinan, K.I.; Mahomoodally, M.F.; Zengin, G. Integrated phytochemistry, bio-functional potential and multivariate analysis of Tanacetum macrophyllum (Waldst. & Kit.) Sch. Bip. and Telekia speciosa (Schreb.) Baumg.(Asteraceae). Ind. Crop. Prod. 2020, 155, 112817. [Google Scholar]
- Kumar, S.; Singh, A.; Singh, B.; Maurya, R.; Kumar, B. Structural characterization and quantitative determination of bioactive compounds in ethanolic extracts of Boerhaavia diffusa L. by liquid chromatography with tandem mass spectrometry. Sep. Sci. Plus 2018, 1, 588–596. [Google Scholar] [CrossRef]
- Zhang, X.; Liang, C.; Li, C.; Bu, M.; Bu, L.; Xiao, Y.; Sun, H.; Zhang, L. Simultaneous qualitative and quantitative study of main compounds in Commelina communis linn. by UHPLC–Q-TOF-MS-MS and HPLC–ESI-MS-MS. J. Chromatogr. Sci. 2018, 56, 582–594. [Google Scholar] [CrossRef]
- Zheleva-Dimitrova, D.; Zengin, G.; Ak, G.; Sinan, K.I.; Mahomoodally, M.F.; Gevrenova, R.; Balabanova, V.; Stefanova, A.; Nedialkov, P.; Voynikov, Y. Innovative Biochemometric Approach to the Metabolite and Biological Profiling of the Balkan Thistle (Cirsium appendiculatum Griseb.), Asteraceae. Plants 2021, 10, 2046. [Google Scholar] [CrossRef]
- Liang, Y.; Yan, G.Y.; Wu, J.L.; Zong, X.; Liu, Z.; Zhou, H.; Liu, L.; Li, N. Qualitative and quantitative analysis of lipo-alkaloids and fatty acids in Aconitum carmichaelii using LC–MS and GC–MS. Phytochem. Anal. 2018, 29, 398–405. [Google Scholar] [CrossRef]
- Sinan, K.I.; Zengin, G.; Zheleva-Dimitrova, D.; Etienne, O.K.; Fawzi Mahomoodally, M.; Bouyahya, A.; Lobine, D.; Chiavaroli, A.; Ferrante, C.; Menghini, L. Qualitative phytochemical fingerprint and network pharmacology investigation of Achyranthes aspera Linn. extracts. Molecules 2020, 25, 1973. [Google Scholar] [CrossRef] [PubMed] [Green Version]
- Calvano, C.D.; Cataldi, T.R.; Kögel, J.F.; Monopoli, A.; Palmisano, F.; Sundermeyer, J. Structural characterization of neutral saccharides by negative ion MALDI mass spectrometry using a superbasic proton sponge as deprotonating matrix. J. Am. Soc. Mass Spectrom. 2017, 28, 1666–1675. [Google Scholar] [CrossRef] [PubMed]
- Zakaria, N.N.A.B. Evaluation of Anti-Ageing Properties of Moringa oliefera Lam., Centella asiatica (L.) Urban, Clitoria ternatea L. and Cosmos caudatus Kunth. for Potential Application as Cosmeceuticals. Ph.D Thesis, Newcastle University, Newcastle upon Tyne, UK, 2019. [Google Scholar]
- Luisi, G.; Stefanucci, A.; Zengin, G.; Dimmito, M.P.; Mollica, A. Anti-oxidant and tyrosinase inhibitory in vitro activity of amino acids and small peptides: New hints for the multifaceted treatment of neurologic and metabolic disfunctions. Antioxidants 2019, 8, 7. [Google Scholar] [CrossRef] [PubMed] [Green Version]
- Nagarajan, K.; Mishra, M.; Kumar, V.; Grover, P.; Gilani, S.S.; Siddiqui, S.A. Evaluation of anti-oxidant potency of smaller chain peptides using dpph free radical scavenging assay and phosphomolybdenum method. Int. Bull. Drug Res. 2014, 4, 175–182. [Google Scholar]
- Khalid, M.; Alqarni, M.H.; Foudah, A.I.; Akhtar, J.; Shoaib, A.; Alam, P. Evaluation of free radical scavenging potential of different bioactive fractions present in Boerhavia diffusa Linn. root extract: An in-vitro approach. J. Pharm. Res. Int. 2020, 32, 99–107. [Google Scholar] [CrossRef]
- Akhter, F.; Hashim, A.; Khan, M.; Ahmad, S.; Iqbal, D.; Srivastava, A.; Siddiqui, M. Antioxidant, α-amylase inhibitory and oxidative DNA damage protective property of Boerhaavia diffusa (Linn.) root. S. Afr. J. Bot. 2013, 88, 265–272. [Google Scholar] [CrossRef] [Green Version]
- Aviello, G.; Canadanovic-Brunet, J.M.; Milic, N.; Capasso, R.; Fattorusso, E.; Taglialatela-Scafati, O.; Fasolino, I.; Izzo, A.A.; Borrelli, F. Potent Antioxidant and Genoprotective Effects of Boeravinone G, a Rotenoid Isolated from Boerhaavia diffusa. PLoS ONE 2011, 6, e19628. [Google Scholar] [CrossRef] [PubMed] [Green Version]
- Borrelli, F.; Milic, N.; Ascione, V.; Capasso, R.; Izzo, A.A.; Capasso, F.; Petrucci, F.; Valente, R.; Fattorusso, E.; Taglialatela-Scafati, O. Isolation of New Rotenoids from Boerhaavia diffusa and Evaluation of their Effect on Intestinal Motility. Planta Med. 2005, 71, 928–932. [Google Scholar] [CrossRef]
- Yuan, S.; Zhang, T. Boeravinone B Protects Brain against Cerebral Ichemia Reperfusion Injury in Rats: Possible Role of Anti-inflammatory and Antioxidant. J. Oleo Sci. 2021, 70, 927–936. [Google Scholar] [CrossRef] [PubMed]
- Enogieru, A.B.; Haylett, W.; Hiss, D.C.; Bardien, S.; Ekpo, O.E. Rutin as a Potent Antioxidant: Implications for Neurodegenerative Disorders. Oxid. Med. Cell. Longev. 2018, 2018, 6241017. [Google Scholar] [CrossRef]
- Espíndola, K.M.M.; Ferreira, R.G.; Narvaez, L.E.M.; Silva Rosario, A.C.R.; da Silva, A.H.M.; Silva, A.G.B.; Vieira, A.P.O.; Monteiro, M.C. Chemical and Pharmacological Aspects of Caffeic Acid and Its Activity in Hepatocarcinoma. Front. Oncol. 2019, 9, 541. [Google Scholar] [CrossRef] [PubMed] [Green Version]
- Chen, A.Y.; Chen, Y.C. A review of the dietary flavonoid, kaempferol on human health and cancer chemoprevention. Food Chem. 2013, 138, 2099–2107. [Google Scholar] [CrossRef] [PubMed] [Green Version]
- Mishra, P.; Kumar, A.; Panda, G. Anti-cholinesterase hybrids as multi-target-directed ligands against Alzheimer’s disease (1998–2018). Bioorg. Med. Chem. 2019, 27, 895–930. [Google Scholar] [CrossRef] [PubMed]
- Rocha, S.; Lucas, M.; Ribeiro, D.; Corvo, M.L.; Fernandes, E.; Freitas, M. Nano-based drug delivery systems used as vehicles to enhance polyphenols therapeutic effect for diabetes mellitus treatment. Pharmacol. Res. 2021, 169, 105604. [Google Scholar] [CrossRef]
- Pope, C.N.; Brimijoin, S. Cholinesterases and the fine line between poison and remedy. Biochem. Pharmacol. 2018, 153, 205–216. [Google Scholar] [CrossRef]
- Tripathy, B.; Sahoo, N.; Sahoo, S.K. Trends in diabetes care with special emphasis to medicinal plants: Advancement and treatment. Biocatal. Agric. Biotechnol. 2021, 33, 102014. [Google Scholar] [CrossRef]
- Ademosun, A.O.; Oboh, G.; Bello, F.; Ayeni, P.O. Antioxidative Properties and Effect of Quercetin and Its Glycosylated Form (Rutin) on Acetylcholinesterase and Butyrylcholinesterase Activities. J. Evid Based Complement. Altern Med. 2016, 21, 11–17. [Google Scholar] [CrossRef]
- Oboh, G.; Agunloye, O.M.; Akinyemi, A.J.; Ademiluyi, A.O.; Adefegha, S.A. Comparative study on the inhibitory effect of caffeic and chlorogenic acids on key enzymes linked to Alzheimer’s disease and some pro-oxidant induced oxidative stress in rats’ brain-in vitro. Neurochem. Res. 2013, 38, 413–419. [Google Scholar] [CrossRef] [PubMed]
- Oboh, G.; Agunloye, O.M.; Adefegha, S.A.; Akinyemi, A.J.; Ademiluyi, A.O. Caffeic and chlorogenic acids inhibit key enzymes linked to type 2 diabetes (in vitro): A comparative study. J. Basic Clin. Physiol. Pharm. 2015, 26, 165–170. [Google Scholar] [CrossRef]
- Oboh, G.; Ademosun, A.O.; Ayeni, P.O.; Omojokun, O.S.; Bello, F. Comparative effect of quercetin and rutin on α-amylase, α-glucosidase, and some pro-oxidant-induced lipid peroxidation in rat pancreas. Comp. Clin. Pathol. 2015, 24, 1103–1110. [Google Scholar] [CrossRef]
- Hua, F.; Zhou, P.; Wu, H.Y.; Chu, G.X.; Xie, Z.W.; Bao, G.H. Inhibition of α-glucosidase and α-amylase by flavonoid glycosides from Lu’an GuaPian tea: Molecular docking and interaction mechanism. Food Funct. 2018, 9, 4173–4183. [Google Scholar] [CrossRef] [PubMed]
- Gulati, V.; Harding, I.H.; Palombo, E.A. Enzyme inhibitory and antioxidant activities of traditional medicinal plants: Potential application in the management of hyperglycemia. BMC Complement. Altern. Med. 2012, 12, 77. [Google Scholar] [CrossRef] [Green Version]
- Hussain†, B.; Raj†, K.; Rao, P.; Bondili, J.; Talluri, V. Molecular Docking and Simulation of Acetylcholinesterase with Compounds Derived from Boerhaavia Diffusa. Bioinformation 2014, 10, 664–671. [Google Scholar]
- Oyebode, O.A.; Erukainure, O.L.; Chukwuma, C.I.; Ibeji, C.U.; Koorbanally, N.A.; Islam, S. Boerhaavia diffusa inhibits key enzymes linked to type 2 diabetes in vitro and in silico; and modulates abdominal glucose absorption and muscle glucose uptake ex vivo. Biomed. Pharm. 2018, 106, 1116–1125. [Google Scholar] [CrossRef] [PubMed]
- Kanagavalli, U.; Mohamed Sadiq, A.; Shobana, R. The comparative preliminary phytochemical investigation, TLC analysis and antioxidant activity of different solvent extracts of Boerhavia diffusa Linn. Int. J. Res. Pharm. Sci. 2019, 10, 245–256. [Google Scholar]
- Bowyer, M.C.; Van Vuong, Q.; Van Altena, I.A.; Scarlett, C.J. Phytochemicals and antioxidant capacity of Xao tam phan (Paramignya trimera) root as affected by various solvents and extraction methods. Ind. Crop. Prod. 2015, 67, 192–200. [Google Scholar]
- Huang, Y.; Sun, Y.; Wang, W.-W.; Zhang, L. Boeravinone B a natural rotenoid exerts anticancer activity via inducing internalization and degradation of inactivated EGFR and ErbB2 in human colon cancer cells. Am. J. Transl. Res. 2018, 10, 4183. [Google Scholar] [PubMed]
- Rezaei-Seresht, H.; Cheshomi, H.; Falanji, F.; Movahedi-Motlagh, F.; Hashemian, M.; Mireskandari, E. Cytotoxic activity of caffeic acid and gallic acid against MCF-7 human breast cancer cells: An in silico and in vitro study. Avicenna J. Phytomed. 2019, 9, 574. [Google Scholar] [PubMed]
- Kabała-Dzik, A.; Rzepecka-Stojko, A.; Kubina, R.; Jastrzębska-Stojko, Ż.; Stojko, R.; Wojtyczka, R.D.; Stojko, J. Comparison of two components of propolis: Caffeic acid (CA) and caffeic acid phenethyl ester (CAPE) induce apoptosis and cell cycle arrest of breast cancer cells MDA-MB-231. Molecules 2017, 22, 1554. [Google Scholar] [CrossRef] [PubMed] [Green Version]
- Zhang, X.; Lin, D.; Jiang, R.; Li, H.; Wan, J.; Li, H. Ferulic acid exerts antitumor activity and inhibits metastasis in breast cancer cells by regulating epithelial to mesenchymal transition. Oncol. Rep. 2016, 36, 271–278. [Google Scholar] [CrossRef] [Green Version]
- Sudhagar, S.; Sathya, S.; Anuradha, R.; Gokulapriya, G.; Geetharani, Y.; Lakshmi, B. Inhibition of epidermal growth factor receptor by ferulic acid and 4-vinylguaiacol in human breast cancer cells. Biotechnol. Lett. 2018, 40, 257–262. [Google Scholar] [CrossRef]
- Bagheri, S.M.; Asl, A.A.; Shams, A.; Mirghanizadeh-Bafghi, S.A.; Hafizibarjin, Z. Evaluation of cytotoxicity effects of oleo-gum-resin and its essential oil of Ferula assa-foetida and ferulic acid on 4T1 breast cancer cells. Indian J. Med. Paediatr. Oncol. Off. J. Indian Soc. Med. Paediatr. Oncol. 2017, 38, 116. [Google Scholar]
- Xu, X.; Peng, W.; Liu, C.; Li, S.; Lei, J.; Wang, Z.; Kong, L.; Han, C. Flavone-based natural product agents as new lysine-specific demethylase 1 inhibitors exhibiting cytotoxicity against breast cancer cells in vitro. Bioorg. Med. Chem. 2019, 27, 370–374. [Google Scholar] [CrossRef] [PubMed]
- Iriti, M.; Kubina, R.; Cochis, A.; Sorrentino, R.; Varoni, E.M.; Kabała-Dzik, A.; Azzimonti, B.; Dziedzic, A.; Rimondini, L.; Wojtyczka, R.D. Rutin, a quercetin glycoside, restores chemosensitivity in human breast cancer cells. Phytother. Res. 2017, 31, 1529–1538. [Google Scholar] [CrossRef]
- Zeng, A.; Liang, X.; Zhu, S.; Liu, C.; Wang, S.; Zhang, Q.; Zhao, J.; Song, L. Chlorogenic acid induces apoptosis, inhibits metastasis and improves antitumor immunity in breast cancer via the NF-κB signaling pathway. Oncol. Rep. 2021, 45, 717–727. [Google Scholar] [CrossRef]
- Changizi, Z.; Moslehi, A.; Rohani, A.H.; Eidi, A. Chlorogenic acid induces 4T1 breast cancer tumor’s apoptosis via p53, Bax, Bcl-2, and caspase-3 signaling pathways in BALB/c mice. J. Biochem. Mol. Toxicol. 2021, 35, e22642. [Google Scholar] [CrossRef]
- Changizi, Z.; Moslehi, A.; Rohani, A.H.; Eidi, A. Chlorogenic acid inhibits growth of 4T1 breast cancer cells through involvement in Bax/Bcl2 pathway. J. Cancer Res. Ther. 2020, 16, 1435. [Google Scholar] [PubMed]
- Jabłońska-Trypuć, A.; Krętowski, R.; Wołejko, E.; Wydro, U.; Butarewicz, A. Traumatic acid toxicity mechanisms in human breast cancer MCF-7 cells. Regul. Toxicol. Pharmacol. 2019, 106, 137–146. [Google Scholar] [CrossRef]








| No. | Identified/Tentatively Annotated Compound | Molecular Formula | Exact Mass [M-H]− | Fragmentation Pattern in (−) ESI-MS/MS | tR (min) | Δ ppm | Distribution |
|---|---|---|---|---|---|---|---|
| Hydroxybenzoic, Hydroxycinnamic, Acylquinic Acids, and Derivatives | |||||||
| 1 | protocatechuic acid a | C7H6O4 | 153.0179 | 153.0179 (17.87), 109.0278 (100) | 2.01 | −3.554 | 1, 2, 3, 4 |
| 2 | gentisic acid a | C7H6O4 | 153.0178 | 153.0179 (78.01), 135.0071 (28.94), 109.0278 (100) | 4.98 | -3.554 | 1, 2, 3, 4 |
| 3 | vanillic acid a | C8H8O4 | 167.0343 | 167.0343 (10.91), 152.0103 (100), 123.0154 (14.81), 95.0123 (9) | 7.02 | −3.903 | 1, 2 |
| 4 | caffeic acid a | C9H8O4 | 179.0337 | 179.0337 (17.89), 135.0435 (100) | 4.79 | −0.105 | 2, 3, 4 |
| 5 | quinic acid | C7H12O6 | 191.0548 | 19.0548 (100), 173.0445 (1.81), 127.0384 (4.14), 85.0277 (22.37) | 4.36 | −6.811 | 1, 2, 3, 4 |
| 6 | ferulic acid a | C10H10O4 | 193.0501 | 193.0501 (19.29), 178.0263 (67.83), 149.0597 (20.28), 134.0360 (100) | 5.77 | −2.061 | 1, 2, 3, 4 |
| 7 | isoferulic acid | C10H10O4 | 193.0493 | 193.0493 (100), 178.0260 (3.09), 161.0230 (17.21), 134.0360 (7.30) | 11.50 | 0.055 | 1, 2, 3, 4 |
| 8 | gentisic acid-O-hexoside | C13H16O9 | 315.0721 | 315.0721 (40.05), 153.0178 (74.49), 135.0072 (4.35), 109.0278 (100), 101.02281 (1.44), 65.0380 (7.62) | 2.89 | −0.144 | 1, 2, 3, 4 |
| 9 | chlorogenic (5-caffeoylquinic) acid a | C16H18O9 | 353.0887 | 353.0887 (2.42), 191.0553 (100), 85.0280 (7.41) | 4.45 | 2.676 | 2, 3, 4 |
| 10 | 4-caffeoylquinic acid | C16H18O9 | 353.0874 | 353.0874 (30.06), 191.0558 (43.79), 179.0339 (69.67), 173.0445 (100), 135.0439 (58.77), 93.0331 (20.06) | 4.79 | −1.148 | 1, 2, 3, 4 |
| 11 | ferulic acid 4-O-hexoside | C16H20O9 | 355.1039 | 193.0499 (100), 178.0264 (15.78), 149.0599 (9.40), 134.0361 (36.33) | 5.74 | 1.280 | 1, 2, 3 |
| 12 | syringic acid O-hexoside | C15H20O10 | 359.0974 | 359.0974 (6.71), 197.0449 (100), 182.0217 (19.01), 166.9986 (4.32), 153.0549 (15.22), 138.0309 (29.18), 123.0073 (25.01) | 2.50 | −2.673 | 2, 3, 4 |
| 13 | 3,4-dicaffeoylquinic acid a | C25H24O12 | 515.1185 | 515.1185 (100), 353.0859 (7.33), 191.0554 (30.60), 179.0342 (66.02), 173.0450 (68.67), 161.0232 (8.19), 135.0437 (76.89), 93.0331 (10.24) | 11.13 | −1.882 | 1, 2, 3, 4 |
| 14 | 3,5-dicaffeoylquinic acid | C25H24O12 | 515.1179 | 515.1179 (10.48), 353.0880 (93.64), 191.0552 (100), 179.0340 (52.64), 135.0438 (56.36), 85.0282 (5.71) | 11.40 | −3.182 | 1, 2, 3, 4 |
| 15 | 4,5-dicaffeoylquinic acid | C25H24O12 | 515.1198 | 515.1198 (94.76), 353.0877 (51.76), 191.0554 (25.47), 179.0340 (58.14), 173.0445 (100), 161.0237 (4.88), 135.0438 (68.35), 93.0331 (21.78) | 12.58 | 0.487 | 1, 2, 3, 4 |
| Rotenoids | |||||||
| 16 | boeravinone B | C17H12O4 | 311.0559 | 311.0559 (100), 283.0600 (6.92), 265.0504 (16.52), 237.0547 (4.88), 209.0599 (5.36), 147.0436 (4.22), 133.0278 (10.06), 109.0279 (3.63) | 17.02 | 0.925 | 2 |
| Flavonoids | |||||||
| 17 | eupalitin | C17H14O7 | 329.0664 | 329.0664 (74.08), 314.0430 (100), 299.0194 (37.46), 271.0247 (49.23), 199.1331 (3.16), 171.0431 (0.82), 151.0024 (0.84), 112.9837 (3.08) | 22.85 | −0.717 | 1, 2, 3, 4 |
| 18 | Isovitexin a | C21H20O10 | 431.0984 | 431.0984 (100), 341.0669 (30.19), 311.0559 (70.53), 283.0606 (23.32), 269.0445 (2.52), 239.0713 (1.82), 183.5785 (1.14), 161.0237 (1.43), 117.0330 (8.93) | 9.61 | 0.116 | 1, 2, 3, 4 |
| 19 | kaempferol 3-O-glucoside a | C21H20O11 | 447.0925 | 447.0925 (100), 285.0381 (18.27), 284.0320 (56.91), 255.0296 (35.53), 227.0334 (24.93), 177.3569 (4.09) | 10.75 | −1.755 | 2, 3 |
| 20 | Isoquercitrin a | C21H20O12 | 463.0873 | 463.0873 (100), 301.0346 (38.07), 300.0271 (81.06), 271.0245 (41.29), 255.0289 (14.51), 227.0339 (2.46), 151.0019 (7.54), 107.0116 (1.86) | 9.51 | −1.855 | 1, 2, 3, 4 |
| 21 | Hyperoside a | C21H20O12 | 463.0877 | 463.0877 (100), 301.0346 (42.87), 300.0271 (80.57), 271.0247 (39.22), 255.0289 (14.90), 227.0333 (1.55), 151.0018 (6.40), 107.0124 (1.25) | 9.82 | −1.121 | 1, 2, 3, 4 |
| 22 | kaempferol-3-O-rutinoside a | C27H30O15 | 593.1507 | 593.1507 (100), 284.0320 (65.84), 285.0381 (29.78), 255.0290 (34.66), 227.0344 (23.68), 117.0336 (3.60) | 10.33 | −0.832 | 2, 3, 4 |
| 23 | Rutin a | C27H30O16 | 609.1476 | 609.1476 (100), 301.0348 (40.88), 300.0273 (59.06), 271.0248 (34.49), 255.0296 (17.07), 151.0020 (6.31), 107.0120 (1.65) | 9.55 | −0.390 | 1, 2, 3 |
| Fatty Acids | |||||||
| 24 | azelaic acid | C9H16O4 | 187.0965 | 187.0965 (45.53), 141.8659 (1.28), 125.0958 (100), 123.0799 (3.96), 97.0643 (6.19) | 11.66 | −5.731 | 1, 2, 3, 4 |
| 25 | dodecenedioic acid (traumatic acid) | C12H20O4 | 227.1286 | 227.1286 (8.77), 183.1382 (100), 165.1273 (16.47) | 20.33 | −1.375 | 2, 3, 4 |
| 26 | 13-hydroxy-9,11-octadecadienoic acid | C18H32O3 | 295.2279 | 295.2279 (100), 277.2174 (17.71), 195.1384 (18.61), 113.0958 (1.43) | 28.67 | 0.142 | 1, 2, 3, 4 |
| 27 | 9-hydroxy-?-octadecenoic acid | C18H34O3 | 297.2435 | 297.2435 (100), 279.2329 (7.28), 155.1070 (12.75) | 29.81 | −0.162 | 2, 4 |
| 28 | 15-hydroxy-9-oxo-10,12,14-octadecatrienoic acid | C18H26O4 | 305.1761 | 305.1761 (93.79), 287.1661 (7.98), 249.1497 (68.78), 205.1595 (8.20), 185.1176 (2.64), 135.0803 (100), 125.0959 (22.92) | 24.58 | 1.335 | 2, 3, 4 |
| 29 | 14-hydroxy-9-oxo-11,13,15-octadecatrienoic acid | C18H28O4 | 307.1918 | 307.1918 (100), 289.1797 (9.94), 197.1184 (14.02), 185.1176 (69.09), 109.0646 (5.04) | 21.35 | 1.131 | 1, 2, 3, 4 |
| 30 | 14-hydroxy-9-oxo-11,13,15-octadecatrienoic acid | C18H28O4 | 307.1915 | 307.1915 (25.91), 289.1819 (17.24), 235.1335 (100), 211.1334 (32.15), 209.1172 (30.11), 185.1173 (69.58), 137.0952 (3.28), 121.0645 (81.36), 97.0644 (54.92) | 23.61 | 0.057 | 1, 2, 3 |
| 31 | 9,10-dihydroxy-octadecanoic acid | C18H36O4 | 315.2542 | 315.2542 (100), 297.2441 (2.49), 245.1134 (1.23), 141.1274 (1.74) | 27.55 | 0.498 | 2, 3, 4 |
| 32 | 9,10,13-trihydroxy-11,15-octadecadienoic acid | C18H32O5 | 327.2179 | 327.2179 (100), 291.1970 (4.22), 229.1444 (11.72), 211.1335 (11.95), 171.1019 (17.29), 137.0964 (1.66), 97.0644 (1.76), 85.0279 (5.99), 57.0331 (1.61) | 19.76 | 0.711 | 1, 2, 3, 4 |
| 33 | 9,12,13-trihydroxy-10,15-octadecadienoic acid | C18H32O5 | 327.2179 | 327.2179 (100), 309.2075 (0.88), 291.1970 (3.35), 229.1442 (9.90), 171.1016 (19.90), 137.0960 (2.44), 97.0644 (2.13), 85.0280 (8.19) | 20.41 | 0.497 | 1, 2, 3 |
| 34 | 9,10,15-trihydroxy-12,15-octadecadienoic acid | C18H32O5 | 327.2178 | 327.2178 (100), 291.1971 (4.03), 239.1646 (13.19), 211.1326 (3.22), 197.1174 (25.96) | 22.05 | 1.628 | 2, 4 |
| 35 | 11,12,15-trihydroxy-9,12-octadecadienoic acid | C18H32O5 | 327.2177 | 327.2177 (100), 309.2074 (4.59), 197.1174 (32.96), 183.0113 (21.35), 111.0803 (9.25) | 22.90 | 0.039 | 2, 4 |
| Others | |||||||
| 36 | heptanol pentosyl-hexoside | C18H34O10 | 409.2081 | 409.2081 (100), 277.1660 (30.60), 233.0650 (1.43), 161.0438 (9.50), 131.0335 (12.33), 113.0228 (11.04), 101.0228 (32.73), 89.0229 (15.08), 71.0122 (39.57) | 12.82 | 0.512 | 2 |
| 37 | ursolic acid hexuronyl-hexoside | C42H66O14 | 793.4395 | 793.4395 (100), 631.3859 (10.19), 569.3862 (7.64), 455.3518 (2.06), 316.2431 (0.52), 175.0233 (0.71), 157.0130 (0.74), 113.0231 (8.27), 85.0280 (17.25) | 2323 | 1.929 | 1, 2, 3, 4 |
Publisher’s Note: MDPI stays neutral with regard to jurisdictional claims in published maps and institutional affiliations. |
© 2021 by the authors. Licensee MDPI, Basel, Switzerland. This article is an open access article distributed under the terms and conditions of the Creative Commons Attribution (CC BY) license (https://creativecommons.org/licenses/by/4.0/).
Share and Cite
Sinan, K.I.; Akpulat, U.; Aldahish, A.A.; Celik Altunoglu, Y.; Baloğlu, M.C.; Zheleva-Dimitrova, D.; Gevrenova, R.; Lobine, D.; Mahomoodally, M.F.; Etienne, O.K.; et al. LC-MS/HRMS Analysis, Anti-Cancer, Anti-Enzymatic and Anti-Oxidant Effects of Boerhavia diffusa Extracts: A Potential Raw Material for Functional Applications. Antioxidants 2021, 10, 2003. https://doi.org/10.3390/antiox10122003
Sinan KI, Akpulat U, Aldahish AA, Celik Altunoglu Y, Baloğlu MC, Zheleva-Dimitrova D, Gevrenova R, Lobine D, Mahomoodally MF, Etienne OK, et al. LC-MS/HRMS Analysis, Anti-Cancer, Anti-Enzymatic and Anti-Oxidant Effects of Boerhavia diffusa Extracts: A Potential Raw Material for Functional Applications. Antioxidants. 2021; 10(12):2003. https://doi.org/10.3390/antiox10122003
Chicago/Turabian StyleSinan, Kouadio Ibrahime, Uğur Akpulat, Afaf A. Aldahish, Yasemin Celik Altunoglu, Mehmet Cengiz Baloğlu, Dimitrina Zheleva-Dimitrova, Reneta Gevrenova, Devina Lobine, Mohamad Fawzi Mahomoodally, Ouattara Katinan Etienne, and et al. 2021. "LC-MS/HRMS Analysis, Anti-Cancer, Anti-Enzymatic and Anti-Oxidant Effects of Boerhavia diffusa Extracts: A Potential Raw Material for Functional Applications" Antioxidants 10, no. 12: 2003. https://doi.org/10.3390/antiox10122003
APA StyleSinan, K. I., Akpulat, U., Aldahish, A. A., Celik Altunoglu, Y., Baloğlu, M. C., Zheleva-Dimitrova, D., Gevrenova, R., Lobine, D., Mahomoodally, M. F., Etienne, O. K., Zengin, G., Mahmud, S., & Capasso, R. (2021). LC-MS/HRMS Analysis, Anti-Cancer, Anti-Enzymatic and Anti-Oxidant Effects of Boerhavia diffusa Extracts: A Potential Raw Material for Functional Applications. Antioxidants, 10(12), 2003. https://doi.org/10.3390/antiox10122003

